К сожалению, значительная часть сохранённых до 2024 г. изображений и видео была потеряна (подробности случившегося). Мы призываем всех неравнодушных помочь нам с восстановлением утраченного контента!

Сетевого оборудования тред №67 /wifi/

 Аноним 28/10/25 Втр 07:46:19 #1 №7545302 
131eeb502927d1fbd47e854b9c4c0370.jpg
Обсуждаем разное сетевое оборудование итт, подбираем серьёзный роутер от серьёзного производителя в серьёзную стойку за 20к рублей, ищем 10 Гбит/с у всех вендоров сразу, обязательно ставим/ни в коем случае не ставим openwrt на микротик, рассматриваем цветные столбы, поясняем в сотый раз про меш, выбираем лучшие закладки на рынке, пердолимся и не забываем тег. Ни в коем случае не перекатываем тред.

База данных по железу
Вайфай роутеры и адаптеры:
1.https://wikidevi.wi-cat.ru/
2.https://deviwiki.com
3.https://github.com/morrownr/USB-WiFi/blob/main/home/USB_WiFi_Adapters_that_are_supported_with_Linux_in-kernel_drivers.md

Роутеры:
1.https://openwrt.org/toh/views/toh_extended_all

Инструкция по выбору вайфай-роутера, если у тебя 100 Мб/с вместо интернета:
1. Подбиваешь денежку;
2. Приходишь в магазин;
3. Выбираешь роутер с 5 ГГц по внешнему виду в пределах имеющейся суммы.

Инструкция по выбору вайфай-роутера, если у тебя больше 100 Мб/с интернета:
Сейчас топчик под owrt — это Filogic 830, IPQ8072, intel n95-305, Rockchip RK3399/RK3588S. Это уровень 2.5-10 Gbps NAT с простым DPI или SQM, для чисто роутерных задач на 1Gbps этого может быть много.
Минимальный вкат в 2024: MediaTek MT7622, IPQ8071A. Оптимально для 1Gbps
Ультра неимущий бомж тир: MT7621. Минимум для 1Gbps (в реальности около 800Mbps в каждую сторону одновременно).
Червь экономии: MT76x8, MT7620, Atheros. 100-300 Mbps — полный пиздец в 2024.

90% остальных SoC являются продуктом SoC-содержащим и нормально не работают даже на стоке вообще от любого вендора. Причина тому — кривой-косой и конченый SDK от производителя, особенно славятся этим RTL-говняки. Atheros и некоторые броадкомы — ок, но мне было лень их перечислять. При прочих равных предпочтение нужно отдавать SoC от медиатек: понимаю, что даунам из /mobi это может быть тяжело осознать, но роутерные MTK — это самые хорошо поддерживаемые платформы в линкусе, всё, что есть — на открытых драйверах. Лучший драйвер Wi-Fi также у МТК (mt79).

Нахуя мне знать процессор, я просто хочу купить роутер!
На вендора в большинстве случаев строго поебать, отличаются они только качеством корпуса и комплектным блоком питания. Ищи, на каком проце сделан твой любимый нищероутер, и выбирай по этой информации. Ты, блядь, неделями готов сраться в штеуд/амуда тредах, а тут твоё желание разбираться в процессорах закончилось, что ли? Охуел, падло?


x86/x64/ARM (всё-в-одном комбайны с огненной стеной, балансировкой, шлюхами и аллахом, и если ты решил не ставить owrt x64):
> pfSense
https://www.pfsense.org/
> OPNsense
https://opnsense.org

Инструкция по выбору вайфай адаптера в пека/ноут:
1. Можешь воткнуть pci-e адаптер (в m.2 или куда ещё, кроме своей жопы) — бери intel ax200/210 или killer ax 1650. Монитор мода не будет, но вайфай будет работать нормально. Intel be200 модный и молодёжный, но до седьмого вайфая ещё далеко;
2. Если у тебя только usb ИЛИ тебе нужен монитор мод — идёшь по ссылкеhttps://github.com/morrownr/USB-WiFi/blob/main/home/USB_WiFi_Adapters_that_are_supported_with_Linux_in-kernel_drivers.mdи выбираешь по деньгам, доступности и комментариям. Помни, что usb3 ебётся с вайфаем в диапазоне 2,4 ГГц. Mt7921au (в составе comfast 953ax) и mt7921k в виде безродного pcie-модуля проверены ОПом лично: монитор работает прекрасно, диапазон 6 ГГц доступен для пикапа при выставленее CC US.

Инструкция по выбору роутера для подключения к 4G:
Выбор оборудования:
1. Обычный USB-модем типа е3372, антенна на крышу для подключения к нему и роутер с USB, умеющий в работу с внешними антеннами. Удачного пердолинга, один из самых бюджетных вариантов, но на крышу идёт USB-удлинитель, который ограничен по длине, либо ты сам роутер ставишь на чердаке. Такое себе.
2. Mikrotik wap lte или sxt lte с авито. Антенна, симка и роутер в одном корпусе, вниз идёт обычный ethernet. Придётся ещё добавить вайфайную точку или коммутатор, если подключаешь больше одного компа к интернету.
3. Teltonika rut950 с авито. Внешние антенны (можешь протянуть кабели к антенне прямо из дома, не вытаскивая саму железку наверх), встроенный вайфай и коммутатор на четыре порта, failover на двух симках, openwrt как основная прошивка.
4. Всякие многосимочные комплексы с агрегацией типа incarnet, peplink и прочей хуиты: если у тебя есть деньги на них, то тебе не нужны гайды.

Софт для облегчения ебли с 4G:
1. Приложение "Базовые станции"https://play.google.com/store/apps/details?id=com.engineeringforyou.basesite&hl=ru&gl=US— для охуевших москвичей, которые и так икрой срут, а им ещё и приложение сделали удобное, пидоры, блядь. Требуются гуглосервисы, хуавееводы — страдать.
2. Сайтhttps://www.cellmapper.net/— краудсорсинговая платформа сбора инфы о базовых станциях. Выбираешь опсоса, находишь свою дачу. Если там уже кто-то собрал и загрузил инфу — отлично, теперь ты знаешь, куда направлять антенну и симку какого оператора покупать. Если не собрал — не повезло. Попробуй собрать самостоятельно.

Как разобраться в вайфаяхhttps://github.com/skhomm/useful-wireless-links

Как разобраться в сетяхhttps://rutracker.org/forum/viewtopic.php?t=5564604
https://linkmeup.ru/sdsm/
https://linkmeup.ru/blog/2462/(см. часть "Сети")
https://github.com/SE-adm/Awesome-network/— жирная база инфы по изучению сетей с любого уровня до любого уровня (например, с экспертного до никакого)

Как пробить три стены— никак.

Как получить гигабит без проводовhttps://docs.google.com/spreadsheets/d/1H77WMAF4jIbEHMSoRQj1ge7_VwTRELpU_SiUPSFpVxU/edit#gid=0

Как улучшить покрытие в другом конце квартиры (в порядке убывания разумности действий):
1. Перенести ролтер из угла в середину;
2. Купить ещё один ролтер, сделать его точкой доступа и воткнуть кабелем в первый;
3. Купить ещё один ролтер, сделать его точкой доступа и воткнуть через паверлайн в первый;
4. Купить ещё один ролтер, сделать его точкой доступа и подключить с первым по радио (mesh/wds/радиовынос);
5. Не делать ничего;
6. Купить репитер.

Как сделать нулевой пинг по вайфаю— никак, подключить кабелем.

Как не админить сельский туалет— в предыдущих тредах мы разобрались, что для этого нужно:
1. Сделать BIM;
2. Разработать своё железо;
3. FOSS/SDN
Продолжаем зоонаблюдать.

Предыдущий тред:>>7479513 (OP)
Аноним 28/10/25 Втр 11:34:36 #2 №7545419 
Двач, поясни за дроч на SFP дома. Хочу дома себе сделать 10Gbps сеть, смотрю на медь Cat6a. Почему вместо неё тянут оптику по дому? Если приспичит сделать перестановку мебели, переткнуть патч из файлопомойки/кудахтера в условный телек -- никаких трудностей не вызовет. Хочется сделать всё сразу по красоте, в любом случае буду штробить стены и ставить розеточки.
Аноним 28/10/25 Втр 19:28:48 #3 №7545857 
UCG-Fiber (5)-1000x1000w.png
Аноны кто пользуется Ubiquiti UniFi? Расскажите об опыте использования, в сравнении с другими популярными брендами
Аноним 28/10/25 Втр 20:18:27 #4 №7545901 
IMG4003.jpeg
Наткнулся на такой интересный девайс, кажется это то что мне нужно. Заточен под OpenWRT, есть слот m.2, следовательно можно вставить диск и поднять на нем сетевую расшарку без необходимости иметь отдельный девайс. Порт LAN всего один, но мне хватит для пекарни, а все остальные девайсы по WiFi подключаются.
Что думаете?
Аноним 29/10/25 Срд 00:02:02 #5 №7546058 
изображение.png
Перекатываю вопрос

Будьте няшами, чекните мой filter-list от некротика, и скажите что я сделал не так.
Сейчас-то все работает, но я подозреваю что порядок правил не оптимальный.
address-list "honeypot" режется в raw.
Сейчас статистика пикрил.
https://pastebin.com/engniB9r
Аноним 29/10/25 Срд 10:58:33 #6 №7546361 
Почему в рф такой отстойный интернет? Хотел я 500мбит себе, а в моем доме просто нет такой опции. Причем я в новостройке города-миллионника живу. Ничего выше 100мбит просто никто не предлагает, луль.
Аноним 29/10/25 Срд 11:21:19 #7 №7546382 
>>7546361
>Ничего выше 100мбит
Нормисам не нужно. Платить за это лишнюю копейку они не хотят.
Ради тебя одного такого красивого городить огород никто не хочет.
Тяжело быть нитакусиком в этой стране.
Аноним 29/10/25 Срд 11:23:41 #8 №7546386 
>>7546382
У меня LTE быстрее домашнего интернета
В НОВОСТРОЙКЕ НАХУЙ, не в панельке, не в частном доме блядь, а в свежем пыняблоке.
Бомбит шопиздец просто.
Аноним 29/10/25 Срд 11:31:06 #9 №7546388 
>>7546386
>У меня LTE быстрее домашнего интернета
Это у тебя поблизости оборонки, химии или нефтепереаботки нету.
Аноним 29/10/25 Срд 11:32:09 #10 №7546389 
>>7546388
Как раз есть и уже полгода мобильного интернета нет, но до этого был лте быстрее домашнего.
Аноним 29/10/25 Срд 11:48:20 #11 №7546403 
>>7546361
У меня 700мбит за 500. Есть гигабитный за 900
Аноним 29/10/25 Срд 11:53:51 #12 №7546408 
>>7546403
Как же я тебя ненавижу
Аноним 29/10/25 Срд 12:05:56 #13 №7546418 
Нахуя я роутер гигабитный покупал тогда, если мне НИКТО не предлагает интернет быстрый? Это ведь пиздец просто.
Аноним 29/10/25 Срд 12:06:10 #14 №7546419 
Почему вам 100мбит не хватает, что вы такое качаете постоянно?
Мимо кайфую на MT7628 + openwrt
PS хули шапку не обновляете, какой 2024 наху
Аноним 29/10/25 Срд 12:38:18 #15 №7546458 
image.png
>>7545857
Норм тема, особо то и рассказать нечего...
В эксплуатации оч простой, в принципе, как и все остальное у убиков,удобнее тех же элтексов. На одном уровне с камбиумами или омадой, мб, даже удобнее в каких-то аспектах, проще метрики снимать
Аноним 29/10/25 Срд 12:38:27 #16 №7546460 
Я вообще на 10mbps сижу (зато бесплатно+безлимитно), хули вы ноете-то блядь? Одному 100 подавай, другому гигабита мало, вы совсем охуели.
Аноним 29/10/25 Срд 12:41:15 #17 №7546463 
>>7545857
>Аноны кто пользуется Ubiquiti UniFi
Я пользуюсь, у меня AP AC LR есть. Перешил это говно на openwrt и теперь принимаю wifi и раздаю в ethernet.
Ненавижу заводскую говнопрошивку за то что она не самодостаточна для управления - приходится мокрописьки ставить, я ебал это.
Аноним 29/10/25 Срд 13:23:21 #18 №7546505 
>>7546361
В РФ охуенный интернет, к тому же очень дешевый по сравнению с остальными странами.
>я в новостройке города-миллионника живу
Вопросы к застройщику, наверняка пустил в дом только своего карманного провайдера.

У меня гигабит за 1100 от мгтс
Аноним 29/10/25 Срд 13:51:18 #19 №7546553 
>>7546505
> Вопросы к застройщику, наверняка пустил в дом только своего карманного провайдера.
Этого двачую. Нужно ебать застройщика через инициативную группу жильцов посредством прокуратуры.
Долго, ёбно, собирать подписи, итд итп, но доебать можно.
Аноним 29/10/25 Срд 14:18:33 #20 №7546591 
>>7545901
Ответьте, пожалуйста, понимаю, что в тематике не бампают, но тут такая история, что я выбираю себе подарок на др от родителей, а они люди небогатые, не хотел бы совсем уж в говно их деньги переводить. Если бы за свои покупал так бы не трясся.
Аноним 29/10/25 Срд 14:22:05 #21 №7546594 
>>7546591
Да норм всё
>m2
Радиатор докупить не забудь, и сам накопитель похолоднее, т.е. не самсунг.
Аноним 29/10/25 Срд 14:23:10 #22 №7546601 
>>7546591
А, стоп. м2 там для накопителей, или для вайфая?
Аноним 29/10/25 Срд 14:44:47 #23 №7546626 
>>7546601
А есть разница, интерфейс же один? Полистал ветку на 4пидора, там кто-то ставил ssd
https://4pda.to/forum/index.php?showtopic=1095587
На ютубе видел только как WiFi в этот слот вставляли
Аноним 29/10/25 Срд 15:10:15 #24 №7546648 
>>7546591
Купишь - переведёшь. Лучше нормальную плату от Banana Pi купить, у них полно всяких, а не это. Плату OpenWrt One какой-то дурачок пректировал.
https://www.banana-pi.org/en/bananapi-router/
Аноним 29/10/25 Срд 15:10:57 #25 №7546649 
image.png
>>7546626
Ну что ленишься-то
Аноним 29/10/25 Срд 15:18:34 #26 №7546659 
>>7546648
Я не тот анон, что спрашивал, но что с платой не так?
>SoC MediaTek MT7981B (Filogic 820)
>WiFi 6, двухдиапазонный, 3×3/2×2, 1 x 2,5 Гбит WAN, 1 x 1 Гбитная LAN, 1 ГБ DDR4 RAM, 256 MiB NAND, 16 MiB NOR, M.2 SSD и USB 2.0

Нормально и всё на месте.
Аноним 29/10/25 Срд 15:27:58 #27 №7546665 
>>7546659
Там не всё на месте, а на плате много пустого места. Пропускную этих гигабитных портов собираешься делить через дополнительный свитч? Нет там ни SFP, ни SFP+, как на других Banana Pi платах, нет 2,5 и 10 гигабитных портов. Это плату в момент выхода обсирали все кому не лень. Ну зато OpenWrt можно поставить, на другие платы тоже.
Аноним 29/10/25 Срд 15:44:28 #28 №7546683 
image.png
>>7546649
Спасибо, пообщался с твоим протыком, он мне сказал, что в этой плате слот конкретно под SSD.

И на 4пидорах вот такой пруф нашел.

>>7546665
>Пропускную этих гигабитных портов собираешься делить через дополнительный свитч? Нет там ни SFP, ни SFP+, как на других Banana Pi платах, нет 2,5 и 10 гигабитных портов
Не нужно же. Если эта штука закроет мне функции NAS, то другие ethernet порты мне не нужны. Интернета выше гигабита в ближайшее время у меня не предвидится, я даже тарифов таких не нагуглил в ДС.

>Это плату в момент выхода обсирали все кому не лень
Видел отзывы, что не лучший выбор за эти деньги, но я согласен переплатить за красивую металлическую коробочку. Главное чтобы каких-то глобальных косяков не было, о которых я не догадываюсь.
Аноним 29/10/25 Срд 15:52:51 #29 №7546691 
>>7546419
Ну так обнови сам.
Аноним 29/10/25 Срд 16:09:44 #30 №7546699 
>>7546683
Нуежели ты не видишь, эта плата не предоставляет абсолютно никакой возможности апгрейда. Захотел сделать NAS, а там всего один слот под накопитель, мало, по сравнению с другими платами. USB 2.0... Сеть внутри дома может быть и выше чем соединение с Интернет, только не на этой нелепой железке. Проц два ядра, 1 гиг, когда у других 4 ядра, 4 гига. Наебалово века.
Аноним 29/10/25 Срд 16:53:51 #31 №7546732 
>>7545302 (OP)
Для чего делают хабы, если даже неуправляемые свичи лучше?
Аноним 29/10/25 Срд 18:54:10 #32 №7546840 
>>7546553
>>7546505
То есть для получения уровня интернета средней азиатской страны в рф нужно судиться с застройщиком дома (которого уже давно не существует, само собой), идти в прокуратуру, тратить деньги и время на юристов, потом еще собираться всем домом для подачи исков?
Я просто хотел интернет быстрее 100 мегабит в старне с самым доступным интернетом, где, правда, не только нельзя получить быстрый и дешевый домашний интернет, но и полностью отключен мобильный интернет.
Аноним 29/10/25 Срд 19:02:37 #33 №7546850 
>>7546732
Мань, ты в курсе что неуправляемый свитч и есть хаб, блять?
Аноним 29/10/25 Срд 19:14:32 #34 №7546863 
302585601059856346e82.jpg
>>7546840
Ладно, не с застройщиком - с управляшкой. Но да, покуда провайдер карманный и управляшка имеет профит - нужно судиться, потому что пикрил.
Аноним 29/10/25 Срд 19:22:56 #35 №7546872 
>>7546863
>не с застройщиком - с управляшкой
Какие прентезии мне к ним озвучить? Что по их вине у меня провайдеры просто не предлагают услуги выше 100 мбит? Мне на хуй пошлет любой суд в рф.
Аноним 29/10/25 Срд 19:58:49 #36 №7546906 
>>7546872
Иди в гугол епта, я за тебя это штоле делать должен или может я на юриста похож?
Аноним 29/10/25 Срд 23:07:34 #37 №7547070 
>>7546850
Нет. Хаб тупо во все порты повторяет полученное в один. Свитч коммутирует, у него таблица есть. Неуправляемый он потому, что ты там настроить вообще ничего не можешь.

>>7546732
Хабы не делают уже давно, где ты вообще нашёл, что их делают? Единственная задача, для которой сейчас может понадобиться хаб — это воткнуться где-то с целью пикапить трафик между двумя узлами, но и для этого давно сделали мирроринг портов.
Аноним 30/10/25 Чтв 05:59:06 #38 №7547214 
>>7546850
Некомпетентный дурачок
>>7547070
На валлберисе продают кучу дешёвых нонеймы и народ покупает
Аноним 30/10/25 Чтв 07:26:18 #39 №7547227 
>>7547214
>На валлберисе продают кучу дешёвых
Ну давай, доказывай, что это хабы.
Аноним 30/10/25 Чтв 07:32:12 #40 №7547229 
>>7547227
Написано хабы значит хабы, продавцы не будут обманывать.
Аноним 30/10/25 Чтв 07:33:17 #41 №7547230 
>>7547229
Понятно. Я, в принципе, сам виноват, что тебе отвечать начал, мог бы догадаться, что это очередная шиза чисто ради того, чтобы в тред насрать.
Аноним 30/10/25 Чтв 22:28:05 #42 №7547820 
>>7546458
благодарю! а с другими девайсами как считается? ну там с микротиками, кинетиками, тплинками?
>>7546463
хм, интересно
Аноним 31/10/25 Птн 12:13:54 #43 №7548150 
Ну как вы тут анончики, давно не заходил.
Продолжаю пользоваться комплектом роутер и пара точек Maipu, полёт нормальный, за год ни каких сбоев или глюков, ни разу даже ни лазил в них, летнюю кубанскую жару выдержало на отлично. Правда последнее время что то загрустнявилось и руки чешутся купить какой нибудь мини пк и поставить туда роутерос или опенврт и поковырять всякие обходы, а маипу оставить чисто как свич и контроллер точек доступа, т.к. в маипу особо ни чего не поковыряешь, там в три клика всё настроил и забыл. А с другой стороны, нафиг оно надо, когда и так всё работает заебись.
Аноним 31/10/25 Птн 15:34:26 #44 №7548294 
>>7545901
Купи себе Routerich AX3000. Filogic 820 (MT7981BA) с форком OpenWRT из коробки. При желании можно накатить ванильный опёнок. Есть USB3 порт.
Играйся - не хочу.
Аноним 01/11/25 Суб 11:19:55 #45 №7548971 
>>7547820
>а с другими девайсами как считается? ну там с микротиками, кинетиками, тплинками?
Эм, никак? У других вендоров свои контроллеры
Аноним 01/11/25 Суб 16:01:49 #46 №7549285 
чип роутера греется до 60 и вторая температура тоже 60 65, иногда онлайн видео статтерит на секунду-пять и потом идет дальше
стоит ли ставить радиаторы?
Аноним 01/11/25 Суб 18:50:19 #47 №7549472 
>>7549285
Да. Можешь ещё и вентилятор рядом поставить и дуть на роутер.
Аноним 02/11/25 Вск 13:04:08 #48 №7550012 
>>7545302 (OP)
Кто нибудь заказывал роутер с WiFi 6 у Ростелеком которые на днях вышли? Даже цену не посмотреть, есть ли возможность поменять старый на новый так же в аренду?
Аноним 02/11/25 Вск 15:19:34 #49 №7550139 
Archer VR400 V3
Вот такой хочется, у меня вообще АДСЛ-инет блядь, а он вроде как универсальный - и может и по новым сетям и по моему мезазою.
Аноним 03/11/25 Пнд 14:25:30 #50 №7550813 
Для ротуера взять NanoPi R6S или присмотреть минипк на intel n100/n150?
Первая смущает что однопоток может быть слабый (мне надо) и вообще производительность в целом
Вторые смущают что китайские вендоры какие-то, не уверен в качестве, безглючности биоса и т.д. И что не будет перегреваться.
Аноним 04/11/25 Втр 08:03:49 #51 №7551390 
>>7550813
N150 мощнее, но ты должен понимать что он греется. Кто-то мострячит на него кулер, но он работает и без него, только нагрет до 60. Я бы смотрел n100/n150
Аноним 04/11/25 Втр 09:44:27 #52 №7551424 
Есть ли аналоги роутера Teltonika RUT 950?
Аноним 04/11/25 Втр 10:10:32 #53 №7551440 
>>7551390
А какие фирмы смотреть для n100 скажем? (я бы предпочел более холодный вариант из-за места установки, там обдувать не вариант)
Меня люто смущает что все варианты это нонейм китайщина.
Аноним 04/11/25 Втр 17:24:10 #54 №7551767 
>>7551440
Так вся суть в том, что они подвальные китайцы.
Конечно, это проблема с точки зрения безопасности, так как Биос не обновят никогда в принципе, но зато дёшево.
Если хочешь чтобы было очень хорошо, то бери напрямую из магазина OPNSense. Там отличное железо в железном же корпусе и с пассивным охлаждением в десктоп вариантах.
Аноним 04/11/25 Втр 17:41:16 #55 №7551781 
>>7551767
OPNsense железки к сожалению в несколько раз превышают бюджет, что я готов потратить для домашнего роутера.
К тому же железо там вообще не ахти, я так понимаю это цпу того же поколения что ставили во всякие тонкие клиенты вида fujitsu s920, которые многие любят дополнять еще одним сетевым интерфейсом и использовать дома в качестве роутера, и оно ни в какое сравнение даже с n100 не идет.
Аноним 04/11/25 Втр 17:50:42 #56 №7551785 
>>7551781
> Железки там
Обычные АМД и эпики из 2020.
Там по каждой буквально указана пропускная способность, в том числе через ВПН.
Я очень хочу DEC850, но официально проц скоро EOL и я жду рефреша. Будет ультимативный домашний роутер.
Аноним 04/11/25 Втр 18:14:43 #57 №7551797 
>>7551785
>Обычные АМД и эпики из 2020.
В DEC677 и аналогичных "дешевых" моделях не эпики, я про них.
Тратить полторы штуки домой такое себе удовольствие, я самосбор дешевле бы сделал.
Аноним 04/11/25 Втр 18:23:54 #58 №7551803 
>>7551797
> DEC677
Так он и стоит 549€.
А полторы штуки за абсолютно лучший домашний роутер в мире, мне кажется, норм.
Но тут дело вкуса, на самом деле. Сейчас я сам сижу на стареньком н100 и нормально себя чувствую Но хочу дать им денег за хорошее устройство и не волноваться, что у меня роутер-- часть китайского ботнета.
Аноним 04/11/25 Втр 18:28:16 #59 №7551809 
>>7551803
>Так он и стоит 549€.
И это уже много за такое железо. Тогда как fujitsu s920 и аналогичные железки можно на вторичном рынке взять за 50 евро. Плюс еще какую-то сумму на второй интерфейс через pci-e.

В общем подумаю, пока склоняюсь всё же к арм говну, интересно потыкать, ну и вдруг производительности под мои нужды будет хватать.
И по цене с доставкой меньше 150 евро.
Аноним 04/11/25 Втр 18:47:03 #60 №7551832 
>>7551809
> Arm
ХЗ, я большой Хейтер OpenWRT и использую его только на АП и Свичах.
Мне нравится иметь полный гигабит в обе стороны со всем чем можно.Домашние роутеру в такое не умеют.
Аноним 04/11/25 Втр 20:54:19 #61 №7551937 
>>7551832
Ну на r6s пишут что с включенным софтварным flow offloading и 2.5 гбит роутить может.
Мне просто еще дополнительно пару туннелей надо поднять, один из которых в юзерспейсе и строго однопоточный, не уверен в его производительности.
Мне openwrt норм, хотя я вообще не большой фанат гуевых мокрописек и предпочитаю чтобы всё было настроено через консоль. Единственное если буду накатывать, то на ext4 вместо squashfs, ненавижу заниматься перезаливкой образа для обновления.
Аноним 05/11/25 Срд 17:14:09 #62 №7552617 
Почему в опте принято передавать свет на длинах волны 1550 и 1310? Почему именно эти значения? Имею ввиду, такой выбор как-то обоснован технически, или просто на рандоме, как порты сетевые всяким протоколам присваиваются, например.
Аноним 05/11/25 Срд 17:56:38 #63 №7552642 
>>7552617
Прозрачность стекла нелинейно зависит от длины волны и на пиках называется окнами прозрачности. Вот именно для этих окон и подобрана волна.
Аноним 05/11/25 Срд 20:28:45 #64 №7552799 
8001261334.jpg
21908.970.jpg
>>7551424
Если тебя защита интересует, то практически любой роутер на твой вкус и цвет + пик2 (это нужно учесть при выборе) + пик3 (лишь бы поместился, можно даже корпус выкинуть нахуй).
На столбе или где там запитаешь через PoE-сплиттер.
Аноним 06/11/25 Чтв 09:09:56 #65 №7553071 
Что такого ценного хранит УК в подвале моего скотоблока, что не позволяет им пустить туда человека с витой парой и обжимателем в фирменном красном комбинезоне?
Аноним 06/11/25 Чтв 09:47:33 #66 №7553099 
>>7553071
С провайдерами у них договор.
Аноним 06/11/25 Чтв 10:01:09 #67 №7553122 
>>7553099
Со всеми сразу типа? Или у них договор не пускать туда конкурентов?
Аноним 06/11/25 Чтв 10:20:27 #68 №7553154 
>>7553122
С теми кто там размещает оборудование.
Аноним 07/11/25 Птн 13:47:23 #69 №7554370 
Сап вам, о могучие повелители беспроводных сетей! Взываю к вам за советом и наставлениями. Суть моей пичальки такова. Роутер был установлен на балконе, и посему покрывает меньше половины хаты, остальное уходит голубям. Почему так получилось - отдельная история, но долгие годы все в доме вполне обходились мобильным интернетом и при необходимости просто уходили в "кабинет вай-фая". Недавно в нашем регионе (хз, может, и по всей стране уже так), по мобильному интернету работает только всякая залупа из вайт-листа, остальное - вполне себе пашет, но только если переключиться на ви-фи. Я тут покумекал, пообщался с гуглом и наметил три примерных путя решения:
1. Поставить посреди хаты усилок сигнала.
2. Украсть найти купить более мощный и современный роутер, способный в одиночку покрыть всю хату
3. Использовать второй роутер (кстати да, у меня есть второй роутер) как точку доступа для первого
4. Заебаться с переносом основного плюс-минус на середину хаты

- Первый варик вроде звучит неплохо, хз, какие могут быть подводные
- Второй варик мне посоветовал друг-ойтишнег как самый оптимальный, но звучит дораха-бахато. Хата под сто квадратов, это ж какая мощность нужна будет?
- Третий варик видится уже мне, жадной пидорахе, как самый оптимальный
- Четвёртый предполагает разбор половины хаты, чтобы добраться до проводки и еблю с этой самой проводкой, и у меня есть определённые сомнения, что мощности роутера всё равно хватит на все комнаты

Итак, что скажет коллективный разум? Как лучше всего сделать, или, может, есть ещё варианты? Кстати да, важно. Основной роутер древний шо пиздец, да ещё и от, прости х-спде, Ростелепидоров. Второй поновее, но по нынешним меркам тоже, скорее всего, УГ.
Аноним 07/11/25 Птн 15:54:05 #70 №7554534 
>>7554370
M E S H
E
S
H
Аноним 07/11/25 Птн 22:30:38 #71 №7555003 
image.png
Сап.
Юзаю такой роутер уже года 3, думал он хорош и считается дорогим, и как бы он меня устраивал вроде всем. Но в последнее время начал замечать что в одной игре (КС2) постоянно начались проблемы с пингом и джиттером (потерей пакетов сети), уже начинаю думать на роутер, как думаете возможно дело в нем?
Аноним 07/11/25 Птн 22:40:44 #72 №7555020 
Я кажется сделал какую-то хуйню.
Раскатал ради прикола x86 РУТЕР в проксмоксе, кек ,попробовать.
Всё вроде робит ок. Но малость напрягает что выделив 2 ядра и при максимум задействованной полосы (спидтест/торрент/иперф) загрузка цпу скачет аж до 75% иногда. Втф?

Ещё обновил инсталляцию (апдейтнул) и типа шлюз отвалился(?). Перевыбрал - всё сразу ок. Но такое чувство, на уровне шизо-ощущений, что стало медленее или менее отзывчево.
Хз что это.
Параллельно конечно ещё пара систем работает в проксмоксе.

Чёт пока даже и не знаю, перейти полностью на это решение или роутерами пользоваться продолжать.
Аноним 08/11/25 Суб 00:07:33 #73 №7555108 
wan.png
Пиздос конечно каков поток непрерывного спидорака на входящем интерфейсе.
Почти всегда всё красное. И изредка, проскакивают зеленые, мои, строки...
Аноним 08/11/25 Суб 09:13:49 #74 №7555319 
>>7554370
Третий — единственный рабочий вариант.

>>7555003
Если в остальных играх проблем не появляется — то при чем тут роутер?

>>7555020
А чему ты удивляешься? У тебя же не асик, а обычный х86 проц, вот его и грузит. Выдели четыре ядра.
Аноним 08/11/25 Суб 12:56:12 #75 №7555502 
>>7555319
>У тебя же не асик, а обычный х86 проц
Всмысле? А в рутерах типа не обычный мипс/арм проц?
Там же аппаратный афлоад максимум в каком нить свиче/НАТе, не?

И даже с учётом этого всего, оно же в 1000 раз слабее какого нить условного ой3/5/7.
Аноним 08/11/25 Суб 13:06:17 #76 №7555507 
>>7555020
Звучит как накладные расходы на виртуализацию, скорее всего на сеть. Попробуй virtio (если уж нет) в качестве интерфейса (если уже нет) или вообще пробросить сетевую внутрь вм.

Или отдельную железку, если не хочешь ебаться.
Аноним 08/11/25 Суб 13:54:50 #77 №7555559 
Есть роутер keenetic speedster. Запустил на нем wireguard. При включении через впн идет все, в том числе двачи, где по какой то неизвестной причине нельзя постить с впн о чем ни слова в правилах. Что с этим можно сделать? Как то исключить адреса двачей?
Аноним 08/11/25 Суб 13:56:39 #78 №7555561 
>>7555559
Хорошая попытка, товарищ майор
13.41 КоАП РФ
Аноним 08/11/25 Суб 14:02:49 #79 №7555570 
>>7555507
Я пробросил pci-e сетевуху целиком в этот ролтер (она в роли WANа, и так легче маком манипулировать).

Отдельную железку не хочется. Во-первых, потому что в принципе то всё окей робит (поиграюсь с ресурсами ещё (рам/цпу), а во-вторых, смысол как раз в том что всё в одном. Удобно. Меньше сущностей и потребителей энергии.
Аноним 08/11/25 Суб 14:09:36 #80 №7555577 
>>7555570
>Меньше сущностей и потребителей энергии.
Ну и больше ебли и накладных расходов на виртуализацию.

Потенциальных настроек которые могут помочь с уменьшением нагрузки на цпу много (в частности проксмоксоспецифичных, возможно дефолтных), погугли на эту тему. Я проксмокс не очень люблю.

Я ставлю на сетевые расходы (lan порт-то всё равно через виртуальную сеть идет? проверь есть ли такая нагрузка на цпу если нагружать сеть непосредственно на вм, без ната), ну или может cpu настройки подкрутить (type=host, всякие фичи повключать).
Аноним 08/11/25 Суб 14:34:23 #81 №7555605 
>>7555502
Уже давно нет. Роутинг/свитчинг давно уже дешевле делать на копеечном асике. Но я тут с дивана вещаю, на самом деле, я в этом особо и не разбираюсь. Так, пару вещей знаю просто.

Да и потом, ну добавь ты ядро, и всё.
Аноним 09/11/25 Вск 03:40:52 #82 №7556219 
Что лучше взять: GL.iNET GL-MT3000 или CUDY TR-3000? Первый стоит сильно дороже и как будто отличий нету, вроде у CUDY своя прошивка, но openwrt без проблем же ставится.
Аноним 09/11/25 Вск 09:47:52 #83 №7556307 
>>7555561
Да уже не надо. Мне админ сделал. Закинул файл с кучей каких то адресов и все заработало. Даже чаты жпт и гроками.
Хотя я так ничего и не понял.
Аноним 09/11/25 Вск 12:26:54 #84 №7556394 
>>7556307
Ну, теперь ищи себя в прошмандофках точку ру.
Аноним 09/11/25 Вск 21:00:08 #85 №7556775 
CFD0C5CECEC5D41762629406.png
Ай нид ер хелп!

Все эти годы сидел на провайдерском некрооборудовании и только сейчас дозрел до чего-то своего. Хотелось бы, чтобы кто-то ответил на мои вопросы:
Тарифный план у меня 100 мбит/c, переходить на что-то выше не планирую (дорохо).
1) Если телефон/ноутбук, находясь в одной комнате с терминалом (так ведь называется коробка, куда оптоволокно заходит?) не берёт скорости выше 30мбит, то проблема скорее всего в слабости терминала? Помимо него у меня ничего нет, поэтому чтобы исправить это мне нужен роутер?
2) Роутер нельзя напрямую подключить к оптоволокну и терминал прова придётся оставить? Мне это было бы не удобно, т.к придётся запитывать два устройства, а ещё и размещать их как-то друг на друге.
3) Как я понял, то такие скорости как у меня возьмёт любой самый дешевый роутер, но я мог бы доплатить, если бы за это завезли следующие фичи (есть ли вообще такое и как называется):
- обход закрытых портов, чтобы можно было хостить игры
- сделать в будущем что-то вроде медиасервера для телевизора, подключив внешний диск (насколько это нормальный сетап, или лучше для этого собирать отдельный комп\минипк?) можно ли сделать его доступным извне (не только локально)?
- установить фильтры адблока/амнезию
- какой-нибудь мониторинг, чтобы отследить умный тостер ставший ддосмашиной в сети
Сумбурно, но надеюсь частично мой поток сознания уловится.
Аноним 09/11/25 Вск 21:24:49 #86 №7556792 
>>7556775
1) да
2) нельзя
3) чтобы хостить игры нужно открыть порты (должен мочь любой роутер) и купить белый айпишник (выдает только провайдер). Есть ещё вариант Dynamic DNS, но энивей с роутером это слабо связано
Есть несколько вариантов подключения какого-то файлового хранилища к телевизору и упирается это целиком и полностью в умноту телевизора. Большинство смарт ТВ понимают DLNA, но в нём нету выбора аудио дорожек и беды с субтитрами, и я не уверен что роутеры в него могут. Другой распространённый вариант это SMB, почти любой роутер в него умеет, но может не уметь телек если он старое говно. Если у тебя android tv с vlc то smb это один из лучших вариантов. Если ты будешь только хранить там файлы и тебе в принципе не важна большая скорость, то имхо минусов от smb на роутере нету. Сделать его доступным из внешней сети можно но я бы не делал, проще всего сделать ВПН до внутренней сети через wireguard если есть белый айпишник
Вместо мониторинга можно просто не покупать умные тостеры и не подключать их к wifi
Аноним 09/11/25 Вск 21:43:31 #87 №7556805 
>>7556792
> открыть порты
В сосничестве пытался по всевозможным видео из интернетов, но не получалось никак.
> и купить белый айпишник
Это обязательно?
> ВПН до внутренней сети через wireguard если есть белый айпишник
А если нет? Мне не принципиально, чтобы оно 99.9% времени было доступно извне, просто иногда чтобы была возможность зайти.
Аноним 09/11/25 Вск 22:22:53 #88 №7556835 
Хочу кинуть гигабитный канал или полгига (пока выбираю) в кв.
Нет возможности просверлить гипрочную стенку за роутером и прокинуть соплю до компа.
Ищу мощный вайфай адаптер.
Выбираю между Intel AX210NGW Wi-Fi 6E и Asus PCE-AX1800 PCI-E. Асус AX3000 чет нет нигде.
Это норм варики или ещё что-то еще лучше?
Аноним 10/11/25 Пнд 12:23:56 #89 №7557296 
>>7556835
Если бюджет неограничен, то вот эта штука рассчитана на стадионы https://eu.store.ui.com/eu/en/category/all-wifi/products/e7-audience
Аноним 12/11/25 Срд 09:09:03 #90 №7559431 
Есть две радиоточки Ubiquiti Nanostation, и вот незадача, во время активных блокировок мобильного интернета(которые ща происходят все чаще и чаще), связь между этими точками тоже превращается в кал, скорость прям падает в 10 раз. Есть возможность это исправить? Мб какие-то определенные частоты нужно выставить?
Аноним 12/11/25 Срд 10:18:25 #91 №7559476 
>>7559431
Чево, блядь?
Аноним 12/11/25 Срд 20:12:15 #92 №7560136 
>>7559431
Выстави 5 хихахерц.
Аноним 13/11/25 Чтв 17:48:52 #93 №7561368 
Сап, может кто знает куда копать, или как решить проблему.
В наличии два роутера xiaomi AX3000t с установленной врт 24.10.1.
Один подключен так: оптика- ont терминал- ах3000 (не в режиме моста)
второй так: 4g модем- какой-то tp link- ах3000 (не в режиме моста).
Первый работает стабильно, второй же периодически откатывается на изначальную версию WRT то есть сбрасываются пароли, пропадают все установленные приложения (v2rау).
Если поменять роутеры местами то такая же фигня начинает происходить на первом, а второй работает без проблем.
т.к. проблемный сетап находиться в деревне не могу постоянно отслеживать в какие моменты происходит откат, журналы так же очищаются от всех записей.

p.s. Периодически мобильные операторы включают "белые списки" у нас в регионе, после чего интернет отваливается и требуется перезагрузка роутера. больше разницы в роутерах нет, одинаковые прошивки, одинаковые приложения, одинаковые названия сетей/пароли
Аноним 13/11/25 Чтв 18:04:46 #94 №7561391 
>>7561368
Дети нашли ресет, и тыкают в него чем-то наиболее подходящим.
Может дед с бабкой, думают что это просто перезагрузка.
Аноним 13/11/25 Чтв 18:47:50 #95 №7561436 
>>7561391
Если бы так просто было, да и хрен ты случайно нажмёшь на ресет, там скрепкой надо в отверстие тыкать
Аноним 13/11/25 Чтв 19:05:50 #96 №7561454 
>>7561436
Несмешно. Какое сложное препятствие для трёхлетки, разве что
Аноним 13/11/25 Чтв 19:17:42 #97 №7561471 
>>7561454
Ладно, спорить не буду, только в этой теории есть одна проблема, нет ни детей ни стариков, да и вообще никого кто мог бы что-то там с роутером делать.
Сам грешу либо на питание, либо на сигнал, помню что у редми ax3200 был баг когда после 5 перезагрузок что-то там откатывалось. Возможно и на этом что-то подобное есть,я и если теорию с питанием я смогу проверить в ближайшее время тупо несколько раз подряд ввдернув из розетки, то как проверять теорию с сигналом я хз
Аноним 13/11/25 Чтв 22:34:00 #98 №7561668 
>>7561368
>второй же периодически откатывается на изначальную версию WRT то есть сбрасываются пароли, пропадают все установленные приложения (v2rау).
В OpenWrt такое может происходить, если остаться на factory.bin прошивке и не влить после неё sysupgrade.bin.
Аноним 15/11/25 Суб 08:55:51 #99 №7563016 
>>7559431
Ну разве что рэб ебашит где то
А вообще запусти AirView и посмотри че в эфире творится
Аноним 18/11/25 Втр 04:23:54 #100 №7565555 
tmKhkjdtII4.jpg
>>7545302 (OP)
Сап, помоги в выборе роутера ламеру. Хочу купить роутер(wifi 6) и подключить его как точку доступа к основному(wifi 5). В дальнейшем планирую съехать и использовать как основной. Выбор стоит между Mercusys MR85X с озона за 3к и TP-Link Archer AX3000 с dns за 3700. ВПН серверы и клиенты особо не нужны, 3 LAN-порта должно хватить. Думаю взять всё-таки Mercusys.
Аноним 19/11/25 Срд 10:12:28 #101 №7566464 
>>7565555
По твоим запросам — выбирай любой.
Аноним 20/11/25 Чтв 01:41:55 #102 №7567139 
>>7566464
просто у Mercusys не прописана функция DFS, но на форумах пишут что 50-60 каналы есть, а так да, они почти одинаковы
Аноним 20/11/25 Чтв 01:58:30 #103 №7567146 
>>7567139
а mercusys вообще живучие?
Аноним 20/11/25 Чтв 02:14:33 #104 №7567152 
Производитель роутеров Keenetic принудительно обновил все устройства из-за массовых взломов


Компания приняла спорное решение запустить процесс обновления всех роутеров, даже тех, у которых автоматическое обновление БЫЛО ОТКЛЮЧЕНО в настройках.

https://habr.com/ru/news/967370/
Аноним 20/11/25 Чтв 08:02:29 #105 №7567232 
>>7567152
>запустить процесс обновления всех роутеров, даже тех, у которых автоматическое обновление БЫЛО ОТКЛЮЧЕНО в настройках
Не шпионский зонд, твердо и чётко
Аноним 20/11/25 Чтв 08:17:01 #106 №7567243 
>>7567152
Хахахахахха.
Аноним 20/11/25 Чтв 09:12:26 #107 №7567287 
>>7567152
> автоматическое обновление БЫЛО ОТКЛЮЧЕНО в настройках.
Скорее всего это уже рудимент.
Светлое будущее - неотключаемые обновления. Сейчас такое во всяких умных колонках.
Аноним 20/11/25 Чтв 09:32:54 #108 №7567316 
>>7567287
А могли бы использовать FOSS стек (например, OPNSense), но неееет, хотим сапог в жопе.
Аноним 20/11/25 Чтв 11:32:31 #109 №7567400 
>>7567152
Фанаты говнетика, что с ебалом?
Аноним 20/11/25 Чтв 16:03:55 #110 №7567667 
0feea2c9f956c1aae09691283d63821f.png
>>7567400
У ануса так же с обновами.
Аноним 20/11/25 Чтв 16:39:01 #111 №7567721 
Подскажите роутер без самодеятельности в стиле говнетика. Ещё заметил, что эта хуйня постоянно долбится на кучу своих адресов в *.keenetic.ru даже при всех отключенных сенрвисах.
Аноним 20/11/25 Чтв 16:58:52 #112 №7567749 
Пк с инетом проводным. Втыкаем внешнюю usb сетевуху - витая пара - телик (андроид тв). По такой схеме выйдет инет расшарить? Или с пк на роутер и потом с роутера на телек уже?

Памахите. Все из за того что хочу на пк иметь фулл скорость инета без гигабитного роутера* + инет на телеке.
Аноним 20/11/25 Чтв 17:29:17 #113 №7567783 
>>7567749
Можешь комп с 2 сетевухами. В одну хаб(если надо на несколько устройств), во вторую интернет. И расшарить инет на вторую.
Аноним 20/11/25 Чтв 17:30:27 #114 №7567787 
>>7567721
Просто заблокируй все их домены,
OPNSense/OpenWRT.
Возможно, всякие микротики, юбиквити.
Аноним 20/11/25 Чтв 17:32:37 #115 №7567791 
>>7567787
Он не даёт блочить свои ип. Какой роутер под OPNSense/OpenWRTнорм будет?
Аноним 20/11/25 Чтв 18:32:15 #116 №7567821 
>>7567783
> комп с 2 сетевухами
Очевидно что 1 сетевуха то сейчас на пк. А по моей схеме не будет тогда работать?
Аноним 20/11/25 Чтв 18:35:13 #117 №7567830 
>>7567749
Будет.
Аноним 20/11/25 Чтв 19:00:18 #118 №7567861 
>>7567791
> Не даёт
А сторонний ДНС нельзя использовать? PiHole там или даже Unbound?
> OPNSense
Любой "offense router" с АлиЭкспресс.
> OpenWRT
Посмотри у них таблицу поддержки. Всякие сяоми вроде работают. Но тут лучше другие анонсы подскажут, я не фанат.
Аноним 20/11/25 Чтв 19:00:44 #119 №7567863 
>>7567861
> Pfsense Router
Быстрофикс.
Аноним 20/11/25 Чтв 19:05:19 #120 №7567868 
>>7567861
>сторонний ДНС
Вангую, что там в ОС прошито напрямую ещё.

>>7567861
>Всякие сяоми
Эти пидоры в один из своих роутеров квалком сунули не изменив название модели. таблицу глянул, но хочется что-то без пердолинга по рутованию и без алика.
Аноним 20/11/25 Чтв 19:10:18 #121 №7567876 
Подойдёт любой гигабитный роутер и без опенврт который не занимается самодятельностю. Какие есть нормальные модели?
Аноним 20/11/25 Чтв 22:01:59 #122 №7568115 
изображение.png
Поэтому они влезли на роутер за натом у которого заблокирован доступ из вне и обновили его.
Аноним 20/11/25 Чтв 22:52:18 #123 №7568161 
изображение.png
Аноним 20/11/25 Чтв 23:20:33 #124 №7568179 
Шпротик такой хуйней не занимался даже когда половина их ролтеров была в ботнетах.

Думайте. Подписаться.
Аноним 20/11/25 Чтв 23:33:52 #125 №7568193 
1715206745259869783.png
>>7568179
>Шпротик
Этот?
Аноним 20/11/25 Чтв 23:47:05 #126 №7568212 
>>7568179
Вывод - мокротик говно, а кинетик всё правлиьно сделал.
Лучше оборудование без критических уязвимостей, чем с ботнетом.

Ну а соевые выблядки шлюх с хабра которые собираются торговать наркотиками и взламывать банк ( sudo hack bank) и поэтому они очень переживают по поводу воображаемых бэкдоров у них в анусе пусть заткнут их анальной пробкой.
Аноним 21/11/25 Птн 11:26:24 #127 №7568556 
Посоветуйте хороший роутер для openwrt для 100м тарифа. «Народный» Xiaomi ax3000t, в который я целился, недавно насрал в кашу новыми чипами.
Аноним 21/11/25 Птн 16:04:39 #128 №7568857 
изображение.png
Не бекдор, а игнорирование настроек и выполнение удалённых команд.
Аноним 21/11/25 Птн 16:15:12 #129 №7568873 
17636438372590.png
https://3dnews.ru/1132757/hakeri-vzlomali-desyatki-tisyach-routerov-asus-ataka-zatronula-v-tom-chisle-i-rossiyu

В ходе крупномасштабной хакерской атаки, получившей название Operation WrtHug, были взломаны несколько десятков тысяч маршрутизаторов Asus — преимущественно устаревших или снятых с производства. Схема атаки предполагает эксплуатацию известных уязвимостей.
Аноним 21/11/25 Птн 16:53:01 #130 №7568917 
>>7568873
Это демеджконтроль говнетика такой? Долбоебы, у которых древнее говнище светит ебальником на весь интернет должны страдать - это база
Аноним 21/11/25 Птн 17:04:05 #131 №7568926 
изображение.png
изображение.png
>>7568917
Это скрин из админки ануса. У кинетика нет бекдоров.
Взлом БД кинетика не взлом. А вот других тоже ломают и если бы тебе прошивку не залили на находящийся за натом и закрытый на вход роутер бы работники кинетика, то её бы залили злые хакеры.
Аноним 21/11/25 Птн 20:12:19 #132 №7569147 
image.png
image.png
>>7568926
Я с этой хуйни проиграл
>4:19
>4:20
Аноним 21/11/25 Птн 20:15:15 #133 №7569148 
>>7569147
Ты не понимаешь, это другое.
Аноним 21/11/25 Птн 20:34:35 #134 №7569166 
Кто-нибудь уже расковырял прошивку от Keenetic программой binwalk и опубликовал файл /etc/shadow и всё что связано в бекдорингом? Нельзя же залезть вот так в каждый роутер не оставив в нём намеренно пользователя с правами root.
Аноним 21/11/25 Птн 20:45:00 #135 №7569175 
>>7569147
>>7569166
Это просто функция игнорирования отключенного автообновления. У роутеру никто не подключался - он сам подключился к серверу команд и выполнил оттуда команду на автообновление.

>>7569166
>Нельзя же залезть вот так в каждый роутер не оставив в нём намеренно пользователя с правами root
Можно. Смотри выше. обновились даже устройства за натом.
Аноним 21/11/25 Птн 20:47:59 #136 №7569179 
изображение.png
Ууу какие длинки плохие! Уж лучше пусть производитель лезет через небекдор и обновляет.
Аноним 21/11/25 Птн 21:10:22 #137 №7569219 
>>7569179
> Люди познают, что означает окончание поддержки
Не, согласен. Лучше пусть мне производитель через бекдор всякий говняк заливает. Устройство же мне не принадлежит и не куплено. Пусть вообще ботнет поднимут, чтобы хакерам не досталось.
Аноним 21/11/25 Птн 21:10:27 #138 №7569220 
Кто знает чем говнетики SE версий отличаются от обычных? Если верить сайту, то только формой, а кишки похоже одинаковые. Зальётся ли опенврт прошивка от обычного на SЕ версию?
Аноним 21/11/25 Птн 21:11:22 #139 №7569222 
>>7569219
Если хочешь ботнет, то тебе к микротикам.
Аноним 21/11/25 Птн 21:12:29 #140 №7569225 
>>7569222
Как показывает этот тред, "наши" уже догнали и перегнали.
За твои же деньги срут на твои настройки и ворочают устройством как у себя дома.
Аноним 21/11/25 Птн 21:19:08 #141 №7569232 
Почитал тред на кинетике. Это какой-то ЗС.

- Братииишка, я тебе обнову принёс!
- Ты чё, мне в роутер насрал что ли?
- Нет, я тебе обнову...
- Ты, блять как залез на роутер если все входящие закрыты.
- Обнову-то...
- Блядь, у меня и автообновления отключены.
- Я тебе доброе дело-то, братишка.
- Ой, блядь, и все ретрансляторы засрал, а они за натом были!
- Я не влезал, я тебе хорошо сделать хотел, а то хакеры налеят и всё сломают, я...
- Ты, блядь, понимаешь, что это единственный нормальный роутер у меня был, а ты в него насрал, блядь!
- Я тебе новых функций принёс...
Аноним 21/11/25 Птн 21:27:44 #142 №7569241 
изображение.png
Аноним 21/11/25 Птн 21:29:54 #143 №7569244 
>>7569175
>Можно. Смотри выше. обновились даже устройства за натом.
Да, обновились, хочется получить ответы на вопросы: какие именно процессы были запущены чтобы они обновились, что содержит прошивка? Скрипт ли это какой-то, который постоянно обращается к серверам keenetic, получает команды, в том числе и на обновление. Кому захочется использовать роутер, который может сбрасывать настройки тоннелей по указке производителя? Владельцам придётся перепрошить роутеры на OpenWrt, а там где это невозможно, ковырять прошивки, вырезая из них скрытый функционал.
Аноним 21/11/25 Птн 21:33:29 #144 №7569250 
изображение.png
изображение.png
>>7569244
>Скрипт ли это какой-то, который постоянно обращается к серверам keenetic, получает команды, в том числе и на обновление. К

Да, именно так. Если подключить говнетик через другой роутер/комп/умный_свитч, просто одного его без вайфая, без лан-клиентов, то можно увидеть как он долбится на кучу кинетиковских адресов по разным портам.
Аноним 22/11/25 Суб 21:53:48 #145 №7570506 
Screenshot 2025-11-22 at 21-51-45 Медный модуль Yeson 10G RJ45 SFP 10G5G2 5G порт RJ45 приемопередатчик 10GBase-T RJ45 совместимый с коммутатором CiscoMikrotik sfp rj45 AliExpress.png
Screenshot 2025-11-22 at 21-51-31 A6d291e31f83f4e71a99adfe9fde92cffp.avif (Изображение AVIF 800 × 1322 пикселей).png
Поясните про SFP-магию.
Вот у меня есть китайская хуитка XikeStor SKS3200-4E2X.
Там 4 2.5G порта и два SFP+ написано 10G.

Я могу туда модули yeson SFP+-T30 на которых написано поддержка 5G поставить?
Говорят что 10G всё равно на витухе не стоит заморачиваться, а 5G и жрёт меньше.

Как вообще с совместимостью у sfp, почему на али модули с выбором под бренд?
Разве это не нормальный стандарт?
Аноним 22/11/25 Суб 22:29:45 #146 №7570531 
>>7570506
>Разве это не нормальный стандарт?
SFP это только квадратная дырка и пара контактов, стандарт.
А в стандарт втыкается всякое несовместимое проприетарное говно. Ну и вот кушой.
Аноним 22/11/25 Суб 23:43:16 #147 №7570594 
sg500sfp.png
>>7570506
>Как вообще с совместимостью у sfp

Хуево
Даже у сиско и джунипера хуево
Даже сфп одного производителя нельзя ставить во все железки
Короче хево все
Аноним 23/11/25 Вск 13:42:51 #148 №7571140 
изображение.png
Роутеры от говнетика производитель обновил не через бекдор, а через магию.
Аноним 23/11/25 Вск 14:10:13 #149 №7571201 
>>7571140
Терпи.
Аноним 23/11/25 Вск 17:06:53 #150 №7571402 
изображение.png
>>7571201
>Терпи
нет ты
Аноним 27/11/25 Чтв 00:37:15 #151 №7575019 
Анончики, если в опенврт 5ггц модуль запускается в режиме клиента, даже если выставлена точка доступа, то ему пизда или куда-то жать надо отдельно? 2.4 работает нормально как мастер, хз что делать, первый раз в жизни пердолюсь, помогите
Аноним 27/11/25 Чтв 20:55:19 #152 №7576178 
17589617597622.mp4
посоветуйте провайдера, мтс или ростелеком. У мтс оптика у ростелеком витая пара. Для мтс нужно покупать их роутер за 6.5к или подключать свой через их розетку за 2.5к либо прошитый SFP свисток с лохито за 3.5к который греется до 65градусов. У меня есть кинетик гига = для ростелекома ничего покупать не нужно.
Аноним 27/11/25 Чтв 22:28:57 #153 №7576251 
>>7576178
А вопрос-то вообще в чём, на тебя лично выбор как влияет?
Если тариф больше 1гиг в ближайшие годы брать не будешь - значит ртк.
Аноним 27/11/25 Чтв 23:40:38 #154 №7576301 
>>7576251
спасибо
Аноним 28/11/25 Птн 07:23:03 #155 №7576512 
>>7576178
> мтс или ростелеком.
РКН ебёт ростелекомовских клиентов в джва раза сильнее чем других операторов. ХЗ почему. Думай сам.
Аноним 28/11/25 Птн 11:54:50 #156 №7576687 
image.png
Кто-нибудь пользовался видео регистраторами? Что они из себя представляют? Это аналог свитчей? Управление на них аналогичное? Они больше в коммутацию или мб в маршрутизацию? Или вообще что-то третье? Можно на них вланы прокинуть, использовать как свитчи и.т.д?
Аноним 29/11/25 Суб 14:09:07 #157 №7577985 
Я понимаю, что тут преимущественно рассматривают, но что посоветуете, если мне для офиса нужно обустроить мэш сеть? Примерные позиции определил, в планах купить на каждый этаж по роутеру, который подключен к коммутатору и точки доступа понаставить. Собственно, какие роутеры и точик доступа подойдут? Или мой подход неправильный? Я обычный эникей, не бейте пожалуйста
Аноним 29/11/25 Суб 16:15:40 #158 №7578142 
>>7577985
>Собственно, какие роутеры и точик доступа подойдут?
На которых написано, что они поддерживают mesh сеть. Но ты можешь пойти по более сложному пути, прошивать роутеры OpenWrt и искать железо аппаратно поддерживающее mesh point, запуская команду iw list в консоли. https://openwrt.org/docs/guide-user/network/wifi/mesh/802-11s
Аноним 29/11/25 Суб 16:41:15 #159 №7578175 
>>7578142
> На которых написано, что они поддерживают mesh сеть.
Ну я бы модели кауие то ожидал в ответ..
> Но ты можешь пойти по более сложному пути, прошивать роутеры OpenWrt и искать железо аппаратно поддерживающее mesh point, запуская команду iw list в консоли. https://openwrt.org/docs/guide-user/network/wifi/mesh/802-11s
Перепрошить то я могу. Но мне кажется оно не стоит того.
Аноним 29/11/25 Суб 19:31:44 #160 №7578408 
>>7577985
Роутеры на каждом этаже не нужны.
Лучше закажи внешнюю экспертизу, судя по всему будешь долго разбираться и потратишь лишние деньги.
Обратиться или к тем кто в твоём городе таким оборудованием торгует, а вообще сейчас тебе такое почти любой провайдер сделает, кроме крупняка.
Аноним 30/11/25 Вск 07:46:24 #161 №7579025 
image.png
Что скажете ?

Прогрев гоя или можно брать ?
Аноним 30/11/25 Вск 09:59:06 #162 №7579078 
>>7579025
У меня такой, только я его в 22 году тысячи за 3 взял, так как был купон в Яндекс Маркет на 5к. Кароч - он конечно приятный, но у него скудный функционал, опенврт и прочих кастомов просто нету, но при этом как роутер он работал нормально, однако я перешёл на роутер на opnsense, и ах73 уже год работает как точка доступа/коммутатор, и делает это хорошо. За 11к явно не стоит покупать.
Аноним 30/11/25 Вск 16:35:59 #163 №7579500 
Сгорел роутер, посоветуйте что нибудь подешевле, провайдер РТК, нужен вайфай 5ГГц, тариф на 500 мегабит
Аноним 30/11/25 Вск 17:46:21 #164 №7579574 
KeeneticHopper–GeneralSystemSettings-2025-10-21.gif
KeeneticHopper–GeneralSystemSettings-2025-11-30.jpg
41395.webp
>>7539524 →
Предчувствие не обмануло. Следуя популярной ныне практике, ПИДАРЫ проигнорировали отключение автообновления. В фоне всё равно его подтянули и тайком поставили.
3-й пикрил, персонаж слева - пользователь KEENETIC, отключивший обновы.
На какой хуй там вообще эта настройка - непонятно.
Аноним 30/11/25 Вск 17:47:11 #165 №7579575 
>>7579500
>Сгорел роутер
Зухель?
Аноним 30/11/25 Вск 17:49:10 #166 №7579579 
>>7579574
Обычные обновы не ставятся, а критические ставятся.
Чекни мониор подключений и удивись как часто он лезет на сервера говнетика и сколько говна отсылает. Перешивай на опенврт.
Аноним 30/11/25 Вск 17:54:15 #167 №7579583 
>>7579574
Ща они еще чмакс начнут ставить - вифи ловить будет даже на парковке
Аноним 30/11/25 Вск 18:57:17 #168 №7579648 
>>7579575
Не, ростелекомовский
Аноним 30/11/25 Вск 18:59:08 #169 №7579652 
Этот нормальный будет?

https://www.dns-shop.ru/product/eafec494277fed20/wi-fi-router-huawei-ax3-ws7100-25/
Аноним 01/12/25 Пнд 08:03:47 #170 №7580181 
>>7579652
или вот нормальный
https://www.dns-shop.ru/product/154d216230cf3330/wi-fi-router-d-link-dir-853r3a/
Аноним 01/12/25 Пнд 10:15:04 #171 №7580258 
111
Аноним 01/12/25 Пнд 10:15:43 #172 №7580259 
>>7580181
А чем он лучше Хуавей?
Аноним 02/12/25 Втр 10:02:44 #173 №7581244 
Щас начнется, нино полезет доказывать, что он и инженер, и сисадмин, и вообще самый тут крутой, встречается с наиразнообразнешим набором задач
Аноним 02/12/25 Втр 21:11:53 #174 №7581951 
>>7577985
1. Скинуть план с рассадкой, прикинуть сервисы, которыми пользуются люди в офисе. От этого получится пропускная способность, которая нужна.

2. Роутер нужен один, в который сойдутся все этажные коммутаторы.

Можешь всё это присылать сюда, послезавтра смогу тебе написать нормальный ответ.
Аноним 02/12/25 Втр 21:32:27 #175 №7581963 
>>7578142
Во, самый ебанутый совет этого треда, молодец.
Аноним 02/12/25 Втр 22:33:31 #176 №7582027 
>>7577985
>для офиса
ubqt/mikrotik > говно > моча > потребительский сегмент (tenda, tplink, etc) mesh-ap. Может быть есть еще что-то, но я не знаю.
Впрочем если как раз-таки прошить потребительский сегмент - может получиться годнота за сравнительно небольшие деньги. Ищи по фильтрам на маркетплейсах, а потом смотри поддержку на wrt.
Ну можно совсем закопаться и смотреть еще на wikidevi (или сорт оф) поддерживает ли чип mesh point как написали >>7578142 но там информация давно пропержена и не обновляется.
Аноним 02/12/25 Втр 23:16:42 #177 №7582057 
Есть один микрот, в настройки которого я каким-то образом нагадил и теперь он работает так медленно, что я даже залогиниться по проводу не могу. Доступ по телнетам и винбоксам отключен, только вебморда. Как фиксить и что это вообще? Сбрасывать не хочу.
Аноним 02/12/25 Втр 23:22:00 #178 №7582063 
>>7582057
> Как фиксить и что это вообще? Сбрасывать не хочу.
Выгрузи конфиг и запихни в нейронку, епта. Ну или выгрузи конфиг, сбрось и настраивай пошагово руководствуясь выгрузкой, но это сработает если хоть чуть-чуть понимаешь что ты делаешь.
Аноним 02/12/25 Втр 23:42:03 #179 №7582080 
>>7582063
> Выгрузи конфиг
Для этого надо залогиниться и в настройки зайти, не?
Аноним 03/12/25 Срд 00:59:30 #180 №7582126 
Аноны, wifi 6, 7 там правда пинг меньше? Или пиздешь ебаный
Аноним 03/12/25 Срд 06:33:55 #181 №7582200 
>>7582027
>Может быть есть еще что-то, но я не знаю.
Аруба/рукус/экстрим с авито, можешь ставить в самое начало своего списка. И правильно будет написать не ubnt/mikrotik, а ubnt>mikrotik, если мы говорим про вайфай. Точки юбики, роутер микротик, готово, лучший вариант.
Аноним 03/12/25 Срд 07:35:50 #182 №7582216 
>>7581963
>>7582027
Стараюсь. Как обычно. Сначали поругали затем похвалили. Вы не учитываете, что у каждого производителя роутеров, свой проприетарный способ постройки меш сети. А вот у OpenWrt, просто 802.11s и роутеры от разных производителей должны будут друг к другу нормально подключаться. Должны же? Я не проверял.
Аноним 03/12/25 Срд 09:41:55 #183 №7582307 
does-the-position-of-the-wi-fi-antennas-matter-v0-o2nlewoepcyd1.webp
s-l1200.jpg
Насколько важно расположение антенн вифи для пека?
Если прикрутить не высокие сзади системника, что стоит у угловой стены под столом из металического подстолья, то сигналу будет пиздец?
Доплатить и взять выносные намного лучше будет? Правда и у них кабель под метр всего, его можно будет как-то удлиннить без пайки?
Аноним 03/12/25 Срд 10:41:59 #184 №7582380 
>>7582216
Ебля с оврт — нормально для пары-тройки точек, но когда у тебя этажи с десятками, ты охуеешь раньше, чем всё заработает. Это надо быть идейным шизаном, чтобы такое городить.
Аноним 03/12/25 Срд 10:50:43 #185 №7582395 
>>7582307
>важно расположение антенн вифи для пека?
Нет.
ПК подключается по ethernet.

По wi-fi подключается только переносное говно без ethernet гнезда, типа телефонов, где не важны ни задержки, ни скорость.
Аноним 03/12/25 Срд 10:54:36 #186 №7582405 
>>7582395
> ПК подключается по ethernet.
Это конечно хорошо, но кабель приклееный на скотч к плинтусу не очень эстетично выглядит.
Аноним 03/12/25 Срд 10:57:42 #187 №7582410 
>>7582405
В шапке всё уже написано, про нулевой пинг по вайфаю.
>не очень эстетично
Ну бывает.
Выбирай в какую сторону страдать.
Аноним 03/12/25 Срд 19:15:17 #188 №7583038 
изображение2025-12-03201357403.png
Суп, тыжпогромисты.
Есть один частный дом. Хочу прикрутить видеонаблюдение, но не хочу разбираться в этих ваших сетях.
Есть роутеры ASUS RT-N600RU (сейчас стоит) и ASUS RT-N12 rev D1 (в запасе).
Роутер принимает инторнеты из WAN и раздает по wifi. В локальной сети есть миниПК на N100 с умным домом, хочу на него поставить софт видеонаблюдения. В этой же локальной сети будет свитч, в который будут подключены IP видеокамеры 3 минимум, 8 шт - максимум, снимающие в 4К.
Справятся ли роутер с нагрузкой, в частности его древнее железо?
Могу я поменять нынешний, на тот что в запасе?
Есть ли в роутере еще какие-нибудь ограничения кроме скорости портов?
Аноним 03/12/25 Срд 19:39:29 #189 №7583062 
>>7583038
Роутер тут не особо влияет, если даже заливать видео с камер в облако, то он и это с большой вероятностью вытянет.
Под сомнением скорее пое-свич. С меньшей вероятностью встроенный свич в роутере.
Сохо-девайсы обычно с маленьким буфером передачи данных, и не заточены под одновременный обмен данными по всем портам, можешь словить дропы.
Вообще просто собери что хочешь, и если будут вылезать проблемы - тогда и ищи узкое место.
Аноним 05/12/25 Птн 17:55:36 #190 №7585768 
image.png
Чуваки, вопрос к тем, кто трогал 10гбит по витухе.

Есть ли в природе SFP+ - эзернет модули, которые не греются как мрази?

Вот эта вот цифра ну совсем не радует...
Аноним 05/12/25 Птн 18:01:49 #191 №7585782 
image.png
image.png
Пользуюсь Ростелекомом уже 14 лет,вроде проблем особо не было.Но последнее время стало тормозить.
Зашел в ЛК,проверил скорость-100 мб/с,а плачу я за 300мб/с.
Связался с РТ,выкупил роутер и терминал GPON,которым 14+ лет.
Теперь не могу разобраться,какое оборудование покупать,в днс вообще терминалов нет,только роутеры.
Подскажете,пожалуйста,анончики. Все что у меня сейчас скину пиками +домаший телефон еще есть
В б сказали,что я дурак,и выкупил старое оборудование и тд.,но вопрос не в этом.
Пока ничего не менял,терминал и роутер все те же старые
Профита типа впн прокси хуйокси не надо-просто быстрый вайфай и интернет на пк
Аноним 05/12/25 Птн 20:55:00 #192 №7585975 
>>7585782
покупаешь на озоне НУЖНЫЙ(а их так несколько разновидностей) терминал и любой по своему желанию и бюджету роутер.
Остается только настроить все. На ютубе видел как это делают.
Аноним 05/12/25 Птн 22:02:31 #193 №7586044 
>>7585768
Они все греются, на микротах даже написано их через один слот ставить. Дома 10G это дроч и хуета, проверено. Один раз подрочить на цифры при записи на SSD и.... собственно всё. Тем более сейчас везде по умолчанию 2,5G, если так уж мозолит глаза ограничение 100 МБ/с для NAS. Десятки это для провайдеров тема, может быть NAS для видеостудии с огромными файлами.
Аноним 05/12/25 Птн 22:18:39 #194 №7586063 
>>7586044
> Дроч и хуета
Мне норм. Сервер и пека по 10Гб, никаких проблем.
ХЗ, греется ли он, использую родной порт в матери.
Свич вообще с пассивным охлаждением раньше был ( Flex-XG).
Аноним 06/12/25 Суб 02:06:27 #195 №7586292 
>>7586044
>на микротах даже написано их через один слот ставить
и делают 4 порта рядом

>Дома 10G это дроч и хуета, проверено
спасибо за ненужное мнение, мне десятка дома нужна.

>Тем более сейчас везде по умолчанию 2,5G
далеко не везде.
Аноним 06/12/25 Суб 12:54:55 #196 №7586565 
Заметил, что когда втыкнут провУд провайдера в моё оборудование (хоть роутер, хоть ПК, хоть цепочкой) в колонках есть небольшие помехи/наводки.

Что мне купить чтобы ПРОСТО гальванически развязать себя от провайдера и его сети?
Я так полагаю нужно что-то типа езернет-оптика-эзернет адаптер. Такое есть уже готовое и хорошее чё?
Максимум что я нагуглил это в китае эзернет изолятор. Но он какой-то мутный и не внушает. Который к тому же на маркетплейсах вроде даже не купить.

Плюс, он, в будущем не даст просто и удобно перейти на оптику или например временно переключиться на оптику. Т.е в идеале чтобы это был наборчик, компоненты которго можно использовать и по отбельности если приспичит (удобный многофункциональный вариант).

Желательно не очень дорого. Можно 100 мегабит только. Вифи - не предлагать.

Наверное мне нужно что-то типа два медиа-конвертора соединённые оптикой друг с другом, а эзернетами в разные стороны (один к провайдеру, а другим в мою сеть).
Я правда не знаю работают ли они вообще так. Т.е таким образом. Или например конверторы они односторонние(???).
Аноним 06/12/25 Суб 16:56:38 #197 №7586806 
>>7586565
>чтобы ПРОСТО гальванически развязать себя от провайдера и его сети?
Нормальный роутер у которого порты гальванически развязаны.
Аноним 06/12/25 Суб 19:57:58 #198 №7586972 
>>7586806
Норм идея, а как это проверить?
Аноним 06/12/25 Суб 20:37:25 #199 №7586999 
>>7586972
Посмотреть фотки на 4пда.
Аноним 06/12/25 Суб 21:27:17 #200 №7587046 
>>7586565
У тебя наверняка глюки, потому что любая хуйня за три копейки гальванически развязана.
Аноним 06/12/25 Суб 21:49:20 #201 №7587072 
image.png
image.png
>>7570506
Мне кста идёт парочка таких что бы 10гбе медные порты с матери в локалку на сфп завести. Посмотрим залезет ли в джинерик свитч на 8 дырок
Аноним 07/12/25 Вск 11:33:46 #202 №7587632 
>>7587046
Да да, глюки. Когда берёшь ван провод и вытаскиваешь из разъёма хоть на 1см, и, о чудо, тут же пропадют посторонние звуки в колонках и они становятся абсолютно бесшумными. Вставляешь обратно - всё возвращается. Повторяемость 100 из 100.

>>7586806
Да да да, трансформаторы кок кок кок! Как видишь это хуйня. Тем более, зная физику, не трудно догадаться, что трансформатор не 100% развязка. Он только по постоянке 100% может развязать. Остальное - хуй. Всё из-за межобмотоной ёмкости.

Я вас говорю ОПТИЧЕСКАЯ блядь развязка нужна. Пиздец сетевой тренд. Не знает как дома оптикой развязать витую пару или чё блядь? Яхуею.
Аноним 07/12/25 Вск 15:58:03 #203 №7588000 
>>7587632
Знаем как оптикой развязать, но будет дораха.
БП компа ещё проверь и поставь норм звуковуху, чё.
Может при втыке провода твои колонки начинают МАЯК ловить, лол.
Аноним 07/12/25 Вск 16:58:44 #204 №7588068 
>>7588000
> будет дораха
Да не особо.
- свитч на 2 сфп+ и 4 меди
- сфп+ сетевуха
- аок
Если заебаться с китаем, то примерно 3-3,5к
Аноним 07/12/25 Вск 17:05:17 #205 №7588076 
>>7588068
C алика +- 4,5к
Аноним 07/12/25 Вск 18:16:55 #206 №7588165 
>>7588000
Цена не твоя забота.

БП у меня вообще, тупо, лучший.
Звуковуха полупроф усб.

Единственное, заземления нет и не придвидится.


Так что есть конкретная задача. Её нужно решить очевидным и самым радикальным способом.

А вы мне блядь "уууу ходять слухи.. есть решение, но никто его не видел.. и очень дораха, ууу!"
Не томи.
Аноним 07/12/25 Вск 23:13:27 #207 №7588476 
>>7588165
Какой же ты мерзкий
Аноним 07/12/25 Вск 23:39:12 #208 №7588527 
>>7586565
Оптоволокно и медиаконвертеры, попробуй от провайдера к роутеру, или наоборот от роутера к ПК. Или и там и там для полной развязки.
Аноним 08/12/25 Пнд 00:04:16 #209 №7588550 
>>7588476
Тоже орнул.
Буквально отыгрывает как боженька человека-пидораса в белом пальто среди навозных гор.
С таким гонором хз, надо платных консультантов нанимать, а не в мертвом треде на харкаче спрашивать.
Аноним 10/12/25 Срд 04:38:51 #210 №7591769 
Уважаемые аноны, если я куплю гигабитный роутер на свое 100 Мб подключение, он не будет как-нибудь конфликтовать? Или лучше взять роутер попроще?
кинетик рейсер против кинетик экстра
Аноним 10/12/25 Срд 04:58:56 #211 №7591773 
>>7591769
Не будет, дядь петь
Аноним 11/12/25 Чтв 01:50:58 #212 №7593106 
>>7591773
дядя петь знает про auto negotiation, тут пердекс светополк
Аноним 11/12/25 Чтв 02:42:44 #213 №7593139 
>>7591769
Стена за десяток метров перед нами разлетелась в пыль Судя по удару в стену влепился самосв
алОн разрушит плот! воскликнул наемник выхватывая меч и опускаясь на колени чтобы сохранить равновесие волны расходившиеся в стороны от приближающегося чудовища могли сбить его с ног
Аноним 11/12/25 Чтв 06:32:43 #214 №7593187 
>>7593139
>Стена за десяток метров перед нами разлетелась в пыль
О, нейросеть перечитала постов о пробитии стен роутерами
sage[mailto:sage] Аноним 13/12/25 Суб 22:21:39 #215 №7596431 
>Инструкция по выбору вайфай-роутера, если у тебя больше 100 Мб/с интернета:
Сейчас топчик под owrt — это Filogic 830, IPQ8072, intel n95-305, Rockchip RK3399/RK3588S. Это уровень 2.5-10 Gbps NAT с простым DPI или SQM, для чисто роутерных задач на 1Gbps этого может быть много.
Минимальный вкат в 2024: MediaTek MT7622, IPQ8071A. Оптимально для 1Gbps
Ультра неимущий бомж тир: MT7621. Минимум для 1Gbps (в реальности около 800Mbps в каждую сторону одновременно).
Червь экономии: MT76x8, MT7620, Atheros. 100-300 Mbps — полный пиздец в 2024.



Какое же тупорылое уебище эту хуйню высрало в оп посте, Filogic 830 MT7621 Нет таких роутеров, не гуглятся сука. И сортировку по процам в том же днсе не сделать, уебан ты можешь сука в оп посте просто сделать топ тир роутеров по цене, как делают по нормальному?
Аноним 13/12/25 Суб 22:24:25 #216 №7596436 
>>7596431
Какой же ты мерзкий
Аноним 14/12/25 Вск 10:55:08 #217 №7596877 
Какой роутер с модемом купить в тачку? Нужно что-то с openwrt по понятным причинам.
Аноним 14/12/25 Вск 14:06:46 #218 №7597093 
Hopper или Sprinter?
Аноним 14/12/25 Вск 17:20:07 #219 №7597241 
>>7597093

Keenetic Hopper и Sprinter — это роутеры среднего ценового диапазона с поддержкой Wi-Fi 6, которые отличаются функционалом и предназначены для разных сценариев использования. Выбор между ними зависит от ваших потребностей: Hopper подходит для задач, требующих подключения внешних устройств (например, NAS или модемов), а Sprinter — для создания mesh-сетей и упрощённого переключения между режимами работы.
Сравнение возможностей
Hopper ориентирован на многофункциональность:
Можно подключить внешний жёсткий диск или флешку для создания базового NAS, использовать USB-модем в качестве резервного канала интернета или подключить принтеры, VoIP-адаптеры и другие устройства через USB-хаб.
blog.keenetic.ru
Подходит для задач, требующих большей оперативной памяти, например, для работы с ресурсоёмкими приложениями или VPN-протоколами.
blog.keenetic.ru
Sprinter лучше подходит для построения mesh-сетей:
Аппаратный переключатель режимов позволяет быстро превратить устройство из роутера в ретранслятор, что упрощает расширение зоны покрытия Wi-Fi в больших помещениях или офисах.
it-world.ru
Более доступная цена по сравнению с Hopper, что делает его выгодным выбором для создания mesh-системы без необходимости в дополнительных функциях.
blog.keenetic.ru
Рекомендации
Выбирайте Hopper, если вам нужно подключать внешние устройства (накопители, модемы, принтеры) или требуется больше оперативной памяти для сложных задач.
Выбирайте Sprinter, если приоритетом является построение mesh-сети и простота управления режимами работы.
Аноним 14/12/25 Вск 17:46:24 #220 №7597258 
>>7597093
>кал с бекдорами 1 или кал с бекдорами 2
Сложный выбор
Аноним 14/12/25 Вск 18:21:51 #221 №7597295 
>>7597258
Подскажи не кал и без бекдоров, плиз
Аноним 14/12/25 Вск 20:46:01 #222 №7597468 
>>7597295
Cudy всякие разные на 820 филоджике, куда оврт ставится двумя кликами. Но не обычный wr3000 без букв - там 16мб флеша всего
Аноним 14/12/25 Вск 20:58:12 #223 №7597480 
Аноны, объясните незнающему : есть 3 роутера : ZXHN H298A от ростелекома, уже погуглил, на него можно поставить прошивку, чтобы не было ограничений, D-Link DIR-615, SmartBox GIGA на него тоже можно поставить прошивку. Как из этого сделать общую сеть для квартиры и накатить OpenWRT, и можно ли вообще ее сделать?
Аноним 15/12/25 Пнд 23:26:27 #224 №7598611 
>>7596431
Это проблема DNS и лично твоя. Написано уважаемым человеком. Что тебе не нравится? Общую картину о железе в роутерах можно получить. Действительно, не будь таким мерзким. Зайди на сайт и OpenWrt и посортируй их таблицу по процессорам, модели роутеров в которых они используются, а роутеров этих может бы не один и не два, найдутся. Тут же не магазин с рекламой конкретной марки роутеров.
>>7597480
Кто бы ещё знал что у тебя за сеть. Можешь так: Ростелекомовский роутер переводишь в бридж, подключаешь к нему SmartBox GIGA и установливаешь на него OpenWrt. На Dlink просто любуешься, он своё отработал, там слишком слабое железо.
Аноним 16/12/25 Втр 02:00:37 #225 №7598720 
>>7545302 (OP)
>Инструкция по выбору роутера для подключения к 4G:
>4. Всякие многосимочные комплексы с агрегацией типа incarnet, peplink и прочей хуиты: если у тебя есть деньги на них, то тебе не нужны гайды.
>
>Софт для облегчения ебли с 4G:
>1. Приложение "Базовые станции"https://play.google.com/store/apps/details?id=com.engineeringforyou.basesite&hl=ru&gl=US— для охуевших москвичей, которые и так икрой срут, а им ещё и приложение сделали удобное, пидоры, блядь. Требуются гуглосервисы, хуавееводы — страдать.
>2. Сайтhttps://www.cellmapper.net/— краудсорсинговая платформа сбора инфы о базовых станциях. Выбираешь опсоса, находишь свою дачу. Если там уже кто-то собрал и загрузил инфу — отлично, теперь ты знаешь, куда направлять антенну и симку какого оператора покупать. Если не собрал — не повезло. Попробуй собрать самостоятельно.
Опездолы ебаные. Могли бы просто написать, что если на коробке с роутером написано LTE Cat 4 - то он говно и хоть к останкинской башне его подключи - больше 30 мегабит он не высрет.
А чем больше циферка - тем лучше. Cat 7 уже ЗНАЧИТЕЛЬНО лучше и с ним можно выжать 70-100 мегабит в хороших условиях на дефолтные антенны.
Но все это блекнет перед ЕБЕЙШИМ модемом в любом телефоне сяоми)))0 у которого категория lte 20+, он выжмет 150 мегабит как нехуй даже в толчке блять.
Потому что когда речь заходит о высокоскоростной передаче данных, то, ВНЕЗАПНО, оказывается, что иметь хорошие радиоусловия (то бишь, географию + антенну) становится недостаточно нахуй. Ибо там настолько дохуя программных приколдесов становится, что от чипа уже напрямую зависит скорость и может отличаться на порядок в одних и тех же условиях.
Короче, очень редко какой 4G-роутер сможет выжать больше самого засратого смартфона при раздаче 4G. И как правило, его стоимость будет выше смартфона.
Аноним 16/12/25 Втр 02:04:39 #226 №7598722 
А еще, надо бы соблюдать поляризацию антенн. Если у роутера есть mimo, то надо антенны разворачивать под углом 90 градусов друг к другу.
Аноним 17/12/25 Срд 00:42:07 #227 №7599534 
1765921323884.jpg
Лучший 4G-роутер - это 5G смартфон в режиме раздачи. Без рофлов.
Модем 18+ категории можно встретить разве что в роутерах тыщ за 30

А если расковырять его и вместо стандартной антенны через шлейф сделать внешнюю, можно и вовсе получить страшную ебу, которая будет ебать все вышки в округе одновременно.
Например, по крайней мере раньше, в сяомишных смартах антенна крепилась буквально на какую-то микро версию sma и легко заменялась.
Получится аналог дорогущих 5G-роутеров.
А если не хватает именно роутерной функциональности - тупо присоединить в режиме wisp обычный роутер к сети смартфона, сетью будет рулить роутер, а смартфон лишь добывать интернет.
Аноним 17/12/25 Срд 13:08:54 #228 №7599828 
>>7598611
>Кто бы ещё знал что у тебя за сеть.
Какая информация про нее нужна?
Аноним 17/12/25 Срд 16:11:30 #229 №7600026 
1765977089202.jpg
1765977089224.jpg
Я погрузился ещё сильнее в кроличью нору и понял, что топовые модемы теперь делают в формате m2.

И наиболее выгодный и универсальный сценарий:
1) коробок с обвязкой, куда можно воткнуть m2-модем и симку
2) сам модем
3) роутер с поддержкой внешних модемов

Итого, к примеру, за 9к рублей можно получить полноценный cat 9 с агрегацией 3 частот, что даст скорость под 200 мегабит (если базовая станция позволяет).
Аноним 17/12/25 Срд 16:21:13 #230 №7600048 
1765977672215.jpg
1765977672236.jpg
Ультра бомж сетап для агрегации 3 частот за 7к.
Хоспаде, почему я знаю это только сейчас, а не перед тем, как поменять 2 роутера
Аноним 17/12/25 Срд 17:42:56 #231 №7600156 
>>7599534
ген16 модем с 5g стоит 3к коробка к нему еще 2к и антенна 1к
итого за 6к у тебя ебаный 200 мбит интернет в отличии от иелефона на котором будет 30
Аноним 17/12/25 Срд 18:12:59 #232 №7600193 
Это вы для дачи делаете эти модемы, не пойму?
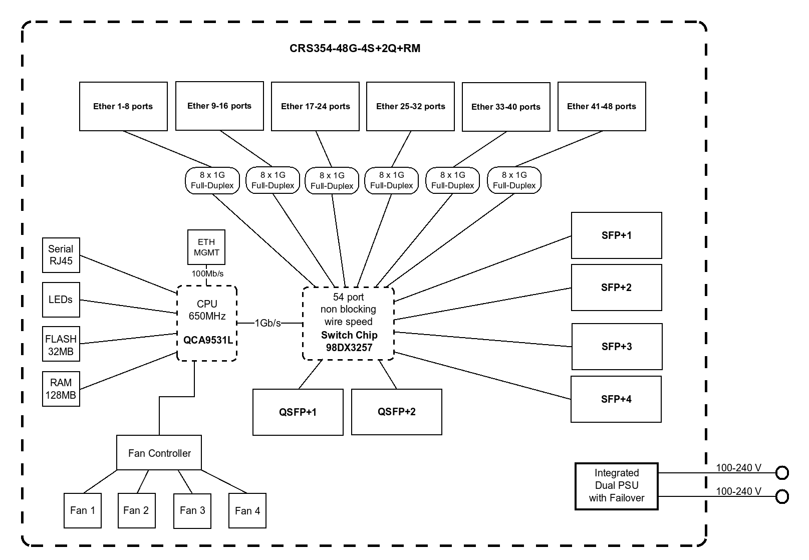
Аноним 17/12/25 Срд 18:23:19 #233 №7600199 
>>7600156
>ген16 модем с 5g стоит 3к коробка
Ссылку в студию
Аноним 17/12/25 Срд 18:24:33 #234 №7600202 
>>7600156
>антенна 1к
Ну это ты точно пиздабол, мимо антенны от 2к начинаются
Аноним 17/12/25 Срд 18:25:31 #235 №7600204 
>>7600193
Не только лишь, но в том числе. Любое место, где нет оптики
Аноним 17/12/25 Срд 23:46:13 #236 №7600642 
>>7600193
для подключения к белорусским и латвийским операторам чтоб мимо чебурнета ходить

но тол ко тссс а то и модемы запретят
Аноним 19/12/25 Птн 16:52:03 #237 №7602441 
Какие есть аналоги Cudy WR1200 первых трех ревизий? Это был дешманский роутер с более-менее мощным процессором MT7621 2x800мгц и 16/128 памяти и openwrt. А сейчас везде подсовывают залупную 4ю ревизию. Раньше еще был Сяоми 3G но его тоже сняли с производства заменив на залупу.
Аноним 19/12/25 Птн 19:42:53 #238 №7602560 
Нужен домашний роутер для VPN и раздачи вайфая по квартире, слышал сейчас очень хвалят кинетики, но на озоне их сотни. Какой взять, чтобы хватало обычному сычу и не переплатить?
Аноним 20/12/25 Суб 00:34:19 #239 №7602772 
Господа, помогите советом знающих. Есть квартира, вход интернет-кабеля в квартиру и несколько интернет розеток по квартире. Сейчас у меня на вводе стоит свич, который тупо передаёт сигнал на вайфай роутер в соседней жилой комнате по LAN. Получается, что в квартире есть только вифи, и все проводное соединение идёт через роутер, а на розетках нет никакого сигнала. Хотелось бы подать инет непосредственно на розетки. Не шарю в сетевом оборудовании и т. п., но возможности ставить беспровдной роутер на входе в кв нет, поскольку места там только для мелкого маршрутизатора едва хватает. Роутера меньше чем гигабитный 5 портовый свич tplink с озона не видел.
Аноним 22/12/25 Пнд 16:38:50 #240 №7605632 
>>7602772
На вход любой обычный роутер с открученными антеннами.
Имеющийся роутер перевести в режим точки доступа.
Аноним 24/12/25 Срд 17:09:53 #241 №7607709 
А на дно в виде kn-1621 не сторонних прошивок вообще?
Аноним 24/12/25 Срд 18:28:14 #242 №7607820 
Кто-то уже задумывался о том как делать беспроводные локалки в многоквартирном доме?
Аноним 24/12/25 Срд 19:42:44 #243 №7607932 
Увлёкся тут селфхостингом, но столкнулся с тем, что даже в локальной сети весь трафик к моему серверу идёт через cf и vps. Хотел было настроить маршрутизацию на роутере, но оказалось, что кусок говна от mercusys не умеет в dns. В связи с чем прошу посоветовать домашний роутер с поддержкой dns, а лучше сразу с возможностью поставить openwrt. Как вы понимаете, я готов пердолиться. Бюджет до 10к, если возможно.
Аноним 24/12/25 Срд 19:46:05 #244 №7607934 
>>7607932
Родная прошивка меркусиса и есть обрезанный врт.
Можно поставить обычный, их под это обычно и берут.
Аноним 24/12/25 Срд 19:50:55 #245 №7607936 
>>7607934
> Можно поставить обычный, их под это обычно и берут.
Не все прошиваются, мой например (mr70x v2) не подходит
Аноним 24/12/25 Срд 20:10:02 #246 №7607952 
>>7607936
Ну тогда хоть уточни хотелки - нужен ли вайфай, сколько портов. В треде и предыдущих всякого полно, полистай. Куди, роутерих, сяоми (сейчас можно налететь на неперепрошиваемый)
Аноним 24/12/25 Срд 23:43:04 #247 №7608122 
Решил байт зе буллет и купил себе Decisis DEC750.
Хотел DEC850, но платить две тысячи за роутер, в котором ЦПУ будет ЕОЛ в 2028 как-то не хочется.
Единственный минус DEC750 это обещанный примерно гигабит с IPS. Так что переживаю, что могу не получить свой честный гигабит на скачивание.
Аноним 24/12/25 Срд 23:56:00 #248 №7608132 
>>7608122
А, ну и теперь у меня 100% FOSS сетевой стек на всем после модема (он от провайдера) и основной роутер на пройзведенном в ЕС железе.
Теперь у меня:
1. Модем
2. Роутер с OPNSense
3. Свич и Вайфай АП на OpenWrt
4. Pi-hole на Risk-V

А свой юбиквити набор отдал другу за пол цены.
Аноним 25/12/25 Чтв 00:58:17 #249 №7608183 
Народ, всем привет!
Обращаюсь к двачу за советом.
Ситуация следующая: заселился на съемную, тут есть нормальный интернет с роутера, 300 мб/c, ноут отлично ловит полную скорость, как и телефон. А вот с компиком беда, так как вместо wi-fi адаптера у меня дешевая usb свистоперделка, которая выдает максимум 70-80 мб, плюс компик стоит за одной стенкой от роутера.
Тащемта нужен совет, какой адаптер лучше взять. Нужен прям хороший, чтобы скорость по максимуму была, даже если я решу до гигабита апнуться, (на данный момент нужно, чтобы было 300, как на ноуте, но хочется разом купить, и потом в случае апгрейда до гигабита не брать еще раз), ну и чтобы блютуз тоже хорошо работал, чтобы я геймпад подрубал нормально. Вложить готов до 10к рублей в это дело.

Читал в шапке, что советует интел 200/210, но проблема в том, что у меня нет свободного m2 слота в материнке, поэтому выбираю из PCIE решений.

Попытался посмотреть варианты, и собственно сейчас выбираю из этого, выбирал по отзывам в днсе и ямаркете.

1) ASUS PCE-AX58BT. По отзывам в днсе вроде как один из лучших вариантов. На 200 интеле, хорошие скорости. Еще нравится, что там стоит радиатор сразу. Но есть один жирный минус, его почему то толком нигде не купить в ДС2, единственная возможность которую нашел - заказ в ДНСе, но привезут только 23 января, что долговато. Готов потерпеть, если это лучший варик, но хз.

2) ASUS PCE-BE6500. По этому отзывов почти нет, но я так понял, что это совсем новая модель на новом чипе с WiFi 7. Плюс в том, что его вот в отличии от прошлого, купить можно хоть завтра, и новый чип. Но смущает пока, что совсем нет отзывов/замеров, плюс радиатора нет, вдруг перегреваться будет.

3) ASUS PCE-AX1800. Вроде как я понял это прям база, много очень отзывов, но я так понимаю он самый слабый из этой тройки будет. Или ошибаюсь?

4) Есть еще какая то отечественная плата, в которой взяли 210 интел чип и приделали его в собственную плату, видимо для таких как я, как раз.
(https://market.yandex.ru/cc/8LwBKr)
По начинке это как будто супер крутой вариант, но меня оч смущают отзывы и показанные замеры в них, плюс очень смущает сама "кустарность" такого решения, что это ноунейм бренд и все такое.

Поэтому прошу от треда советов, что лучше взять, пока что ближе всего к первому или второму вариантам, или может быть вы что то еще посоветуете?
Аноним 25/12/25 Чтв 03:00:08 #250 №7608229 
>>7607820
Я задумывался в рамках треда в /s. Сейчас вот ещё задумаюсь. Массово это сложно, потому что много ньюансов. Чтобы сеть была как можно более распространена хотя бы в рамках 1 дома, эту mesh сеть нужно строить на открытом стандарте. Проприетарные прошивки не подходят, мы не сможем заставить весь подъезд покупать роутер от TP-Link, чтобы все уж точно могли подключиться. Это абсурд. А даже если, такие роутеры на хайпе быстро изчезнут из продажи. Не наш вариант. Каждый должен как минимум иметь поддерживающий OpenWrt роутер и совместимое с mesh point железо. Это сразу решит проблему с ipv4 до 253 участника, поэтому нужна локальная поддержка ipv6 (OpenWrt поддерживает). Будет очень сложно договориться с соседями, ведь нужно каждого участника прописать вручную. Конечно, можно намеренно транслировать открытый wifi с названием MESHNetwork и вебсервером, указывая там настройки подключения. В построении такой сети должен участвовать хотя бы один квалифицированный сетевик. С него и спрос потом, если что... Шутка. Есть ещё более сложно реализуемый вариант с ygg, там нужно более мощное железо и открытый wifi. Варианты, идеи и размышления на эту тему принимаются и будут выслушаны. Важно, изначально строить такую сеть на правильно выбранной технологии.
Аноним 25/12/25 Чтв 10:17:37 #251 №7608333 
Сап
Хочу купить vds и настроить там vpn
OpenVPN и WireGuard провайдер режет, наткнулся на openconnect. Есть у кого опыт с ним, там со скоростью нормально?
Или что можете посоветовать в этом плане?
Аноним 25/12/25 Чтв 16:12:55 #252 №7608617 
>>7607952
Да, вайфай конечно нужен, портов хватит и двух (пк и сервер), это вообще не критично. Я в целом посмотрел, многие хвалят xiaomi ax6000, но в продаже нигде не нашел, только авито. А брать бу как-то не хочется. Про куди впервые сейчас услышал, но люди, смотрю, хвалят. Но там броадком и openwrt не накатить. Роутериха тоже в продаже нигде нет.
Аноним 25/12/25 Чтв 18:09:46 #253 №7608733 
Поясните за диапазоны. Есть 2.4гц и 5гц, вроде ни одно устройство в доме 2.4 не пользуется. Можно ли его отключать или оно как-то всё равно помогает?
Аноним 25/12/25 Чтв 18:47:44 #254 №7608789 
>>7608733
Можно отключить тогда, разгрузишь немного роутер.
Аноним 25/12/25 Чтв 18:57:48 #255 №7608800 
изображение.png
https://www.wildberries.ru/catalog/564427504/detail.aspx
Топ кража? Похоже ОЕМ от Cudy спецом для Wb. Железо хорошее за эти деньги, шьётся и на ОВРТ и на КинОс. Какие подводные? Думал уже брать WR3000 с буквой, но они как бы на 2000 дороже и нет ЮСБ и один хуй пердолить прошивку.
Есть еще сяоми AX3000T за 3900 в ДНС, судя по всему лежит давно в магазине в пердях, поэтому должна быть старая версия, которая шьется. Но там вроде сложнее с прошивкой.
Тариф 200мб, если что.
Аноним 25/12/25 Чтв 19:33:37 #256 №7608840 
>>7608800
В гугле забанили? Дам подсказку "название_модели вб 4pda". Если кратко - шьется только через uart, могут доставить брак, нужно прямо на месте проверять, иначе не вернут
Аноним 25/12/25 Чтв 19:40:17 #257 №7608850 
1617507710066.gif
>>7608800
>Тариф 200мб
зачем ты ваще чё-то выбираешь? просто купи любой кал и не отсвечивай
Аноним 25/12/25 Чтв 21:26:56 #258 №7608973 
image.png
Нужны точки доступа, чтобы для сотрудников вайфай организовать нормальный, а не 3 роутера с одинаковым названием и паролем.
Требований особых нет: возможность создавать гостевой и рабочий вайфай, прицеплять их к вланам, и меш сеть.
Устройство сети планируется двойной звездой. От большого коммутатор к коммутатору поменьше,А от него уже к точке доступа.
Может вообще взять самое дешевое, что есть?
С другой стороны, хочется накупить Ubiquiti и чтобы вообще всё красиво было.
С третей стороны, купить MikroTik, и дрочить всё это.
Начальник лично заинтересован в этом вопросе и казал, что ДЕНЬГИ ЕСТЬ, но чот мне кажется, если я продиктую цену на все Ubiquiti систему, он резко передумает. Тут 4 коммутатора + пока что 7 точек доступа..
Аноним 25/12/25 Чтв 22:45:31 #259 №7609041 
>>7608973
>Ubiquiti и чтобы вообще всё красиво было
тхах
>mikrotik
Эти ребята вообще не про вайфай, тем более корпоративный, хотя последние годы пытаются начать шевелить жабрами.

ruckus, cisco.
Из подешевле ruijie, huawei
Аноним 26/12/25 Птн 18:36:05 #260 №7610258 
1000141845.jpg
Блеа помогите братцы, я крокодил мимозалетный, в теме не шарю от слова совсем, решил у более умных спросить, чтоб посоветовали в какую сторону мне вообще смотреть для уже дальнейшего изучения или решения проблемы
Сижу как еблан у нефтянки, имею два роутера хуавеевских и три разных симки от трех разных операторов(мтс, билайн, тмобайл). Ясен хуй сосу хуй с белыми списками, но мтс почему-то белые списки нахуй шлет, и почти всегда работает, не работает лишь когда конкретно так к хуям собачьим глушат сам сигнал, поэтому решил в роутерах юзать именно мтс
Сами роутеры:
B715s-23c - пиздатый, докупил к нему антеннки на улицу
E5576-320 - тупо мобильный, пластиночка ебаная
И дело вот в чем, не давно, до поры до времени, мой пиздатый роутер нормально воспринимал мою мтс симку, я мог нормально с ноута посидеть хуйней помаяться, ща пизда, ща скорость падает в спидтестах конкретно до 1 мбита. Я уж думал дело в глушилках, но этот ебаный мобильный роутер просто в очко разрывает мой большой и пиздатый, и когда сам сигнал глушат, к нему МОЖНО подключиться, в отличии от моего пиздатого, к которому хуй подрубишься и который даже телефон бывает не видит, ибо пропадает, так он еще и раздает в разы выше этого ссаного одного мбита. Разные симки на разных роутерах тестил, еще менял частоту раздачи, поставил на большом и пиздатом такие же настройки как на маленькой залупе, один хуй не помогает
Шо делать братцы? Куда смотреть и как быть?
Аноним 27/12/25 Суб 03:46:16 #261 №7610682 
>>7610258
Допустим, это не глушилки. Тогда проблема в железе и тебе надо найти ремонтника, чтобы он сначала протестировал роутер и если понадобится, смог бы квалифицированно смотреть (вот туда и смотреть) на конденсаторы, проверять и менять их.
Аноним 27/12/25 Суб 04:07:02 #262 №7610686 
>>7608229
> нужно строить на открытом стандарте.
> строить такую сеть на правильно выбранной технологии.
Так и чего надумал?
Аноним 27/12/25 Суб 04:10:08 #263 №7610687 
>>7608333
Это старая реализация клиента под цивсковский эниконнект.
Оно тебе не нужно.
Аноним 27/12/25 Суб 04:11:03 #264 №7610688 
>>7608733
Отключай, улучшишь жизнь другим людям.
Аноним 27/12/25 Суб 04:16:25 #265 №7610689 
>>7608973
> хочется накупить Ubiquiti и чтобы вообще всё красиво было.
> С третей стороны, купить MikroTik
Это так себе идеи.

> самое дешевое
Если 7 точек, то пожалуй, что плохая идея.

План помещения, число клиентов.
Аноним 27/12/25 Суб 04:27:23 #266 №7610693 
>>7610258
Я попросил лм-ку перевести тебя, вот что вышло:

Человек описывает проблему с двумя роутерами Huawei: B715s-23c (стационарный, с внешними антеннами) и E5576-320 (мобильный). Он использует три сим-карты (МТС, Билайн, Теле2), но только МТС работает нормально. Основная проблема — на мощном роутере B715s-23c скорость падает до 1 Мбит/с, а на мобильном E5576-320 всё работает отлично, даже при плохом сигнале, и он остаётся доступным для подключения. Он пробовал разные симки, частоты и настройки — не помогло.

Проблема в том, что на маленьком роутере скорость не режется, а на большом она не больше 1мб/с?
Или в том, что к большому роутеру по вайфай не подключиться, а к маленькому подключаешься без проблем?
Аноним 27/12/25 Суб 04:33:09 #267 №7610694 
>>7610686
Я в процессе надумывания. В моём сообщении общие представления о построении сети, к которой сможет подключиться максимум пользователей на разном оборудовании, уже есть. Но я не могу же всё учесть, может какие-то подводные камни будут. Так как мы все территориально разбросаны, придётся начинать строить такую сеть самостоятельно в рамках своей локации, учитывая лучшие пожелания (по протоколу, по железу). Например, находим несколько подходящих моделей роутеров (поддержка mesh и OpenWrt, гарантированное подключение к такому типу сетей), описываем их в инструкции. Описываем в ней создание "базовой станции" с веб сервером и настройками, чтобы не приходилось руками каждого подключать. Думаю, когда подключится хотя бы несколько участников, можно поднять форум, торрент трекер. Иначе чего в такой сети делать, скучать? Там должны быть сервисы, каждый сможет сделать свой веб сайт, возможны также внутренние домены. Как в маленьком Интернете. А пока читаем на сайте OpenWrt статью о mesh, на своих разных роутерах и wifi адаптерах запускаем команду iw list (ищем поддержку mesh point), составляем список потенциально поддерживаемого оборудования.
Аноним 27/12/25 Суб 04:46:15 #268 №7610697 
>>7610694
Ммм.
Так точки ты надумал в квартирах ставить, да?
А пробовал две точки в разных квартирах по беспроводу соединить?
Аноним 27/12/25 Суб 04:56:54 #269 №7610698 
>>7610697
А где же ещё. Это связь в пределах одной улицы между несколькими домами, в которой ты физически видишь лишь часть участников, но пакеты будут передаваться и от самого дальнего роутера по цепочке. Найти единомышленников и соединиться роутерами в mesh сеть, этого я не пробовал. А как их вообще найти? Я описал, как вполне рабочий вариант, анонсировать появление такой сети прямо по wifi (по радио, ведь оно у нас есть). Если в моей локации появятся единомышленники, они обязательно смогут подключиться к открытой точке и получить все инструкции зайдя на стандартный адрес 192.168.1.1:80.
Аноним 27/12/25 Суб 05:10:55 #270 №7610702 
>>7610698
Ну приходишь к соседу и говоришь - я купил точку, если повесишь у себя, сможешь кинчик с моей шары смотреть.
60к на 3 этажа, вроде не дорого.

Но мне кажется, что проще с инженерами из УК поговорить.
И вешать в парадной одну на этаж.
А когда дошло до этого, то проще уж провод в квартиру закидывать.

И тут я не могу представить как люди на такое реагировать будут.
Мол прихожу я - аттракцион невиданной щедрости, хотите локалку, бесплатно. Я бы сам к такому с большим недоверием отнесся.
Аноним 27/12/25 Суб 05:28:18 #271 №7610704 
>>7610702
Как к трясуну и долбоебу, так и отнесутся, очевидно же. Ору вообще. Чем эти говнолокалки наполнять-то? Какой калтент можешь достать ты, но не могут достать соседи в этом же самом доме с этими же самыми провайдерами? Напоминаю - локалки нулевых плавали в море оффлайн контента из ларьков на каждом углу и при сверхактивном несетевом обмене. А чуть позже они своеобразно повышали скорость интернета для отдельного питурда - ну как бы скачать все мог каждый, но бабла и времени и скорости в настоящем интернете было мало, поэтому "распределенная загрузка" оставляла всех и каждого в плюсе. Это все, блядь, даже близко не похоже на то, что есть сейчас, и не похоже на влажные тоталитарные представления национал-предателей о будущем.
Аноним 27/12/25 Суб 05:33:03 #272 №7610705 
>>7610702
Я не знаю своих соседей, не представляю как я прихожу к соседу, тем более из дома напротив, wifi из которого так хорошо принимается... Это радио. Мы можем соединиться с другой улицей, а в режиме mesh даже с той что за углом. Поиск первых единомышленников может быть самым сложным в начале построения такой сети и лучше дать возможность тому, кто заинтересован, подключиться самостоятельно. А обзвон соседей с предложеними какого мэша подключить и листовки в почтовый ящик могут выглядеть подозрительно. Условно, это не всем нужно. Лучше найти тех кому реально нужно.
Аноним 27/12/25 Суб 05:55:33 #273 №7610710 
>>7610704
> влажные тоталитарные представления национал-предателей
Ого! А ты хорош. Правда что-ли тема заводит?

Кстати, немного офтопа про сертификаты, но косвенно про сети все-же.
Статья 17 года: https://petsymposium.org/2017/papers/hotpets/bgp-bogus-tls.pdf
В этом году видел драфт, где основные ца решили верифицировать клиента не с одной точки, а с нескольких. Выходит — 8 лет заняло.

Или.. https://petsymposium.org/2021/files/papers/issue2/popets-2021-0024.pdf — про как построить работу ца в оверлейных сетях.

Я почему вспомнил, просто когда читал, тоже про тоталитарную влажность вспомнил.

>>7610705
> это радио
Ну да, я поэтому и спросил пробовал ли соединить две точки в соседних квартирах жилого дома по беспроводу?
Мне не кажется, что там хоть сколько внятное выйдет.
Итт же спец есть про это, интересно его услышать.
Аноним 27/12/25 Суб 06:20:17 #274 №7610715 
>>7610710
>Ну да, я поэтому и спросил пробовал ли соединить две точки в соседних квартирах жилого дома по беспроводу?
Ты видишь соседнюю точку? Можешь принимать её сигнал с достаточным уровнем? Тогда, считай, что ответ положительный. Файлы передавать сможешь. Когда обычный Интернет прекратит своё существование ставить роутер ближе к подоконнику, чтобы ловить mesh соседа, станет обычной практикой. Давай выслушаем мнение спеца, у него специальное оборудование и направленные антенны, у нас обычные роутеры, без переделок, для приёма сигнала только от соседних wifi точек.
Аноним 27/12/25 Суб 18:43:04 #275 №7611217 
>>7610705
А если кто-то закинет в такую общую локалку что-то запрещенное, посадят всех?
Аноним 27/12/25 Суб 18:46:21 #276 №7611219 
>>7611217
Конечно да. Украинские сми что ли не читаешь, там вся правда про нетронутый северный архипелаг совка.
Аноним 27/12/25 Суб 20:17:35 #277 №7611326 
>>7608840
>шьется только через uart
Было неправдой спустя неделю после того, как он появился в продаже, а сейчас вообще переходная прошивка есть.
Аноним 27/12/25 Суб 21:27:25 #278 №7611376 
>>7611217
Конечно. А что понимается под общей локалкой? Чтобы закинуть файл куда-то нужен сервер, например, smb, который будет расположен на конкретном ip адресе участника этой сети. Поднимая сервисы для всех нужно предполагать наличие возможных вредителей (те самые подводные камни), если любой участник сможет без ограничений вредные файлы на чужой сервер закидывать, администратор берёт на себя риски отвечать за их распространение. Думаю, это и так понятно. Лучше выдавать аккаунт, чтобы было видно кто что закинул. А если не доверяете, не нужно вовсе запускать сервера с гостевым доступом и возможностью гостям размещать там файлы. В идеале, каждый сам закидывает контент на своё железо и делится им. Но это ведь не тестировалось, может скачать большой файл от дальнего участника будет проблематично, придётся запустить общий торрент трекер, тогда файлы даже при периодических обрывах связи будут скачиваться.
Аноним 27/12/25 Суб 22:27:47 #279 №7611444 
>>7610693
> Проблема в том, что на маленьком роутере скорость не режется, а на большом она не больше 1мб/с?
> Или в том, что к большому роутеру по вайфай не подключиться, а к маленькому подключаешься без проблем?
Иишка правильно меня перевела :D
И вопросы оба верны причем. Кстати, сегодня правда во время тестов понял, что если подрубать больше одного устройства, то связь умирает на большом роутере, хз бля, раньше таких проблем не было. На маленьком все на 20мбитных скоростях работает подрубив и ноут и мобилу, на большом ток с одним устройством(мобилой) летает на +50мбитах
Вопшем я ебал глушилки в рот сломав ей все зубы, честно
Аноним 27/12/25 Суб 22:51:29 #280 №7611470 
>>7611444
По первому вопросу тебе нужно знать три вещи.
1 Оператор мобильной связи может разрешать использовать его симку в роутерах, а может не разрешать, мол используйте только в телефоне, только на одно устройство интернет даем.
2 Много лет назад, правда много, оператор мобильной связи проверял не используют ли его симку в роутерах двумя способами.
Первый — базовая станция собирает идентификатор модема, условно модем от хуавей должен работать, а модем от другого вендора не должен.
Второй — когда сетевой пакет перепрыгивает от одной железки к другой, у него уменьшается один параметр, поэтому пакет прям от телефона, и от телефона, прошедший через роутер, будет выглядеть для сети оператора по разному.
Второе технически обойти можно — роутеру говорят не изменять этот параметр, когда пакет через него проходит.
Первое сложнее — надо взять устройство-донор и его идентификатор вкрячить в модем роутера.
Если оператор как-то по другому защищает свое требование не использовать свою симку на роутере, то я про такое просто не знаю. Но методы точно есть.
3 Поэтому первое что надо делать в такой ситуации это просто узнать у оператора связи — можно ли использовать его симку в большом модеме.
Если да, то второе — показать свои изыскания и спросить чому так?

По второму вопросу. Мол устройство не подключается к вайфаю.
Так а какая у тебя методика сравнения?
Ты берешь большой роутер, выключаешь маленький, и давай между ноутом и телефоном файл гонять? Или что ты делаешь?
Как без интернета ты сравниваешь часть сети, внутреннюю свою, которая от симок никак не зависит?
Может какие приложения на телефоне, или ноутбуке используешь, чтоб сеть на канальном уровне посмотреть?
Аноним 27/12/25 Суб 22:57:34 #281 №7611479 
>>7611217
Тут надо две вещи понимать.

Есть федеральный закон о связи. На услугу оказания услуг связи нужно получать лицензию. Если не брать всякую фстековсуую байду, то речь идет о публичной оферте.
100 физ лиц, собравшие локалку, им не нужно никакое лицензирование, пока не начинается возмездное оказание услуг.

Второе это закон о сми. Локалка не является публичным средством информирования.
Аноним 27/12/25 Суб 23:39:13 #282 №7611523 
>>7611479
>Локалка не является публичным средством информирования.
Только по той же причине, по которой жопа не является пальцем.
А сайт в локалке является СМИ.
А если там пиринговая сеть (хуй знает, что вы там конкретно собираетесь делать), то каждый в локалке занимается распространением продукции средства массовой информации.
Так что на бутылку все сядут.
Аноним 28/12/25 Вск 00:07:31 #283 №7611555 
>>7611523
Ни, ты не шаришь, сиризли.
Прочти закон о сми.
И о блогерах, где про 3000 в сутки именно в интернете, там важен принцип публичности.
Аноним 28/12/25 Вск 00:20:29 #284 №7611562 
>>7610715
> Можешь принимать её сигнал с достаточным уровнем?
> Тогда, считай, что ответ положительный.
Можно тебя попросить загуглить.. телеграф store and forward?
Это должно помочь понять почему меш фундаментально не масштабируется.

Хотя, давай попробуем твой текст вместе систематизировать?
Ты только не обижайся пожалуйста, мне очень нравится твой энтузиазм, но мне все время кажется, что мухи вместе с котлетами, поэтому мне сложно читать.

Начнем с егдрассила. И сиджиднс сюда-же запихнем.
Эта штука никакого отношения к локалкам не имеет.
Это классические оверлейные сети. Да, их можно использовать сразу поверх канала. И это очень круто, интересно. Но именно поверх канального уровня я не верю, что ты хоть кого-то найдешь, кому будет интересно такое строить. Людей ведь интересуют сервисы в сети, сама сеть им редко интересна.
Т.е. если у тебя уже есть локалка, все эти бетмены тебе как пятое колесо. А если ее нет — то непонятно зачем строить маленькую сеть на этих стеках.

Опенврт. Открытые технологии.
Слушай, ну драйвера пишет вендор.
Опенврт воспринимаю просто как прослойку между человеческими командами и драйвером, она открыта, угу.
Я правильно понимаю, что тут твой поинт — одинаково реализованный hwmp, или olsr, или abr, zrp, dsr —их там куча.
Или ты что-то другое имеешь ввиду?
Просто роутинг в локалке обсуждать это.. ну как егдрассил обсуждать. Мы же пока с каналом не определились, зачем в роутинг лезть? Может я не прав конечно.. я вообще под меш подразумеваю не верхние стеки, а прям тупо — как выбрать радиоканал, который не для абонентских устройств, а для сетевых железок.
И если меш-дома — эти железки видят роутер через три канальных прыжка, то тут мы говорим о как видит друг друга первый этаж и десятый этаж. Я ожидаю от такого канала чего-то вроде фидо максимум.
Поэтому вверху про телеграф и написал.

Про настройки. Да просто цепляешься к имени сети, все.
Ну можно показывать список доступных ресурсов.
И что роутинг в интернеты — низя.
Аноним 28/12/25 Вск 02:57:11 #285 №7611645 
>>7611562
Сказано же, замечания выслушиваются, тема обсуждаема. Вот ещё некоторые ньюансы и найдены. С технической стороны вопроса, проблема с доставкой пакета от самого дальнего участника - самая большая проблема этой сети. Как у нас будет, кадр сохранится в памяти и передастся дальше или зарежется, вызывая проблемы. Кто же знает... Не проверялось. Это пускай решает сам стандарт. Тут наши полномочия - всё. cjdns и ygg рассматриваются в последнюю очередь, как вариант самого поддерживаемого железа. Почему? Да потому что в таком случае аппаратная поддержка mesh point не нужна. Но строить на этом сеть никто бы изначально не стал, учитывая возможность выбирать любое железо из множества предложений и не запускать дополнительные программы. Важнее чтобы каждый мог подключиться. Максимум участников в сети на разном оборудовании, чем покупка одной модели роутера каждому, но и такое тоже возможно, если железо действительно хорошее. Это нужно выбрать до постройки, а не после, чтобы не тратить лишние средства. Первый и девятый этаж физически друга друга не увидят, нам нужно продумать как они будут через несколько хопов между собой соединяться. Будет и "режим телеграфа" (условно, 1 мегабит), если участник удален от сети и захочет передавать сигнал на более дальнее растояние. Те, кто находится ближе, будут в более выиграшной ситуации и с приличной скоростью.
Аноним 28/12/25 Вск 07:26:59 #286 №7611709 
>>7611326
Хм, ты прав. Как там всё быстро развивается, оказывается и тема то появилась в начале декабря, а на форуме уже 150 страниц. Видать роутер лютейший вин. Заказал себе сразу два
Аноним 28/12/25 Вск 21:01:45 #287 №7612333 
> 3 Поэтому первое что надо делать в такой ситуации это просто узнать у оператора связи — можно ли использовать его симку в большом модеме.
> Если да, то второе — показать свои изыскания и спросить чому так?

По первому вопросу:
В договоре по тарифу сказано что неограниченный безлимит + раздача с модемов + аллах поцелует, вопшем условия вроде секс, лишь к "при нагрузке на сеть можем скорость ограничить" доебаться можно, но это полупохуй я думаю. Сам я как в недавних экспериментах заметил, роутер раздает связь с мтса пиздато, но как только подключаю ноутбук, так сразу режет в около нулину(1мбит/сек), спасает лишь отключение ноута от вифи и перезагрузка самого роутера. Возможно мтс это засекает и пресекает как-то, хз, но если именно что на мобиле раздавать интернет по усб к самому ноуту, то сидится вполне себе пиздато, жаль телефон сам по себе хуевая антенна и на улице не повесишь)
А насчёт идентификатора я подумою да посмотрю что сделать можно, спасибо

> По второму вопросу. Мол устройство не подключается к вайфаю.
> Так а какая у тебя методика сравнения?
> Ты берешь большой роутер, выключаешь маленький, и давай между ноутом и телефоном файл гонять? Или что ты делаешь?
> Как без интернета ты сравниваешь часть сети, внутреннюю свою, которая от симок никак не зависит?
> Может какие приложения на телефоне, или ноутбуке используешь, чтоб сеть на канальном уровне посмотреть?
По второму вопросу:
А я буквально, когда сигнал глушиться, не могу подключиться ни с телефона, ни с ноута почти всегда, пару дней назад скопировал настройки с маленького роутера на большой, не помогло, немного подрочил их(повысил частоты), помогло, но лишь на раздаче в 5г, на 2.4 помощи никакой, когда глушат именно что сигнал то к 2.4 сети не подрубишься хоть тресни, так же один друган посоветовал wifi analyzer скачать и посмотреть, увидел то же что и видел до этого, сигнал буквально в ноль пропадает, и мощность сигнала постоянно дрючится)
А скорость передачи чекаю через яндекс интернетометр и 2ip, цифры показывают вроде верные, когда связь по ощущениям хуевая, то и цифры тащемта хуевые, и передача и получение 1 мбит/сек

Ну и кстать раз я с роутером более менее разобрался(тип к 5г сети подключаюсь более менее стабильно), то теперь надо решить как подрубать мтс к ноуту, но эт наверное надо уже ихнюю евонную ихневую техподдержку дрочить, я прав или не прав?
(Благодарю за ответы, честно)
Аноним 28/12/25 Вск 21:03:50 #288 №7612334 
>>7611470
>>7612333
Я еблан, "ответ" на прожал
Аноним 28/12/25 Вск 23:41:03 #289 №7612436 
>>7612333
Поменяй TTL на ноуте?
Аноним 29/12/25 Пнд 19:23:53 #290 №7613339 
>>7612333
> техподдержку дрочить
Начать точно стоит с этого.
Прям так им и напиши.
Есть два роутера, вайфай настройки одинаковые, на 5ггц.
Ставлю их поочередно в одном и том-же месте.
Через большой скорость через яндексометр 1мбс, через маленький - 20. Что можете посоветовать?
Аноним 30/12/25 Втр 03:28:35 #291 №7613660 
ImmortalWrt норм для сяоми AX3000T? Слышал такое мнение, что он для них лучше опенврт, но немного стремно форк ставить. Ему вообще есть доверие в сообществе?
Аноним 30/12/25 Втр 10:36:20 #292 №7613822 
Подскажите, роутеры Cudy WBR3000UAX или TR3000 на авито продаются прошитые, их можно брать вместо Xiaomi AX3000T или они чем-то хуже?
Аноним 30/12/25 Втр 18:19:35 #293 №7614260 
>>7613822
Зачем тебе авито, если ты можешь купить на вб и прошить сам? Это делается элементарно
Аноним 30/12/25 Втр 19:39:17 #294 №7614421 
>>7614260
Это не мне.
Аноним 31/12/25 Срд 14:37:52 #295 №7615269 
для амнезии кинетик гиги хватит, чтобы мозги не ебать?
Аноним 31/12/25 Срд 14:57:13 #296 №7615298 
>>7613660
Не нужно, это для китайцев, дефолтный опенврт и подкоп ставь.

>>7615269
Хватит, но лучше опенврт
Аноним 03/01/26 Суб 11:07:09 #297 №7618113 
Есть роутер тп-линк ер605. Аж 2 штуки. Есть омада контроллер софтварный. Я роутер сначала настроил, прописал машруты и порты нужные, pppoe логин и пароль. Контроллер подключился к роутеру, получил данные, адаптация висит и висит, и ошибка. Я думал, что роутер не знает, куда передавать данные, вписал в роутер сам, но при втором заходе та же самая ошибка.
Подключил новый роутер, и контроллер в этот раз даже подключиться не может.
В общем, не знаю, что думать.
Аноним 04/01/26 Вск 13:18:51 #298 №7618988 
Что купить на гигабит по меди, чтобы из пердолинга было разве что обновление прошивки? 5ггц, желателен вифи 6. Никаких опенвротов не нужно. Чтобы подключил и забыл. Ну и минимум три гигабитных порта было.
Аноним 04/01/26 Вск 15:45:24 #299 №7619115 
IMG20260104174135.jpg
Анончики, посоветуйте современный роутер вместо моей старой залупы на пикче с этим ебучим разъемом.
Желательно с днс, али
Аноним 04/01/26 Вск 16:26:54 #300 №7619149 
>>7619115
Иди к провайдеру. Без ёбки у тебя с хпоном ничего не выйдет, а вопрос у тебя явно говорит что ты не готов в пердолинг с стиками/конвертерами
Аноним 04/01/26 Вск 16:53:44 #301 №7619181 
>>7619115
>вместо
Отсосешь. Покупаешь любой, куда ставится оврт и втыкаешь в лан1 этой хуйни. Опционально звонишь в тп и просишь их перевести эту хуйню в бридж или делаешь это сам.
Аноним 04/01/26 Вск 19:32:30 #302 №7619345 
>>7619149
Так уже говорил с ними, они выдали zte под 5грц а под gpon новых нету. Теперь это в связке работает от одного к другому по лан так еще за аренду второго роутера вписали.
Хотелось бы избавится от этого и поставить свой один хороший
Аноним 04/01/26 Вск 19:35:46 #303 №7619349 
>>7619181
Это не решение.
Бамп вопросу
Аноним 04/01/26 Вск 19:40:28 #304 №7619351 
>>7619349
Тебе дали решение. Ебись с медиаконвертером или сфп+ онт стиком, всё есть в интернете
Аноним 04/01/26 Вск 19:41:15 #305 №7619352 
>>7619349
С хуя ли не решение, если он спокойно по wan-lan прогоняет гигабит?
Ну ебись со свистками, дурачок.
Аноним 04/01/26 Вск 20:20:08 #306 №7619383 
>>7619352
Ну ты предлагаешь два роутера иметь? Я наоборот хочу избавится от этой связки и иметь один
Аноним 04/01/26 Вск 22:14:29 #307 №7619441 
>>7619383
Подключая гпон - будь готов страдать.
Или завали варежку и сиди с тем что провайдер дал.
Аноним 04/01/26 Вск 23:41:26 #308 №7619533 
Сап беспроводной, домашний инет 100мб и заметил что мобильный 4г быстрее чем через вайфай на телефоне. Cейчас такой аппарат https://www.dns-shop.ru/product/8ae3ab0ddb7d8499/wi-fi-router-tp-link-tl-wr740n/
Если поменяю на этот
https://www.dns-shop.ru/product/425bed19f88dd582/wi-fi-router-mercusys-mr62x/
будет заметна разница? Квартира однушка студия без стен.
Аноним 05/01/26 Пнд 04:09:12 #309 №7619665 
>>7619533
Да, разница будет, у тебя по вифи скорее всего мегабит 30 отдаётся.
Аноним 05/01/26 Пнд 04:32:31 #310 №7619674 
>>7619665
Понял, благодярю.
Аноним 05/01/26 Пнд 14:23:27 #311 №7619858 
Есть хоть одна причина не обновляться до 25.12-rc1?
Там и менеджер пакетов нормальный наконец-то.
Аноним 05/01/26 Пнд 14:23:52 #312 №7619860 
LAN1.jpg
Wi-Fi1.jpg
Провод1.jpg
Внезапно осознал, что роутер-то DIR-815 у меня говно.
Крч
Пик1 - По проводу через LAN порт на роутере
Пик2 - Вифи5 через юсб свисток
Пик3 - Скорость с проводом интернета напрямую в пекарню

Добрый анон, помоги подобрать норм роутер чтобы 80% скорости не жрал. И крайне желательно чтобы на роутере был юсб порт, у меня там флешка с сетевым хранилищем.
Аноним 05/01/26 Пнд 14:27:21 #313 №7619865 
>>7619115
> С этим разъемом
Берешь самый дешёвый Unifi Loco а лучше PON розетку от провайдера и за ним ставишь абсолютно любой роутер.
Аноним 05/01/26 Пнд 23:03:35 #314 №7620476 
1111111111.webp
Сап,
Посоветуйте железо под стелующий сетап.
Есть квартира, провайдеры входят в самое начало одной из комнат.
Компютер и файлопомойка стоят в другой очень отдаленной комнате через 3 стены.
Прокинуть провод от входа до дальней комнаты нет возможности.
Сейчас думаю над чем-то вроде пикрил.
При этом я хочу, чтобы комп и сервер были подключены проводом.

Из хотелок: было бы круто иметь 1gb локальную сеть и wi-fi для того, чтобы стримить 4к контент на другие устройства и steam link.
В идеале openwrt, но и вендорские прошивки тоже норм, если там есть функциональность, типа DNS firewall и тд
Аноним 06/01/26 Втр 02:58:54 #315 №7620623 
>>7608132
Пришел наконец DEC750.
Перенес на него конфиг, суриката заработала.
Надо только придумать, как использовать бизнес лицензию, так как я даже не знаю, в чем там отличие.
Может модной мой конфиг им скинуть и спросить, нет ли ошибок?
Аноним 06/01/26 Втр 12:28:53 #316 №7620912 
>>7620476
Что значит нет возможности? Рук нет?

Берешь и кидаешь провод. Все остальные варианты противоречат законам физики и твоим маняфантазиям.
Аноним 06/01/26 Втр 16:39:52 #317 №7621404 
Дежурное напоминание, что в отличие от меш систем, с кабелем вас не могут видеть сквозь стены в вашем доме.
Аноним 06/01/26 Втр 17:27:17 #318 №7621509 
image.png
>>7618988
Бамп вопросу. Этот нормально будет?
Аноним 06/01/26 Втр 17:45:25 #319 №7621537 
Screenshot260106154343.png
Ну ниxуя себе. Спустя какиx-то 20 лет зта xуйня научилась в обновления.
Аноним 06/01/26 Втр 17:49:03 #320 №7621540 
image.png
>>7618988
>Что купить на гигабит по меди, чтобы из пердолинга было разве что обновление прошивки?
https://eu.store.ui.com/eu/en/category/all-cloud-gateways/products/udr-5g-max-eu
Аноним 06/01/26 Втр 18:45:58 #321 №7621589 
>>7621509
Нет.
https://www.onlinetrade.ru/4643102.html
Аноним 06/01/26 Втр 20:27:48 #322 №7621728 
>>7619181
>Опционально звонишь в тп и просишь их перевести эту хуйню в бридж или делаешь это сам.
Какие профиты? Стоит дома sercomm rv6699, к нему подключен основной роутер (упомянутый выше WBR3000UAX с openwrt), вроде всё работает и так, при этом перевод в bridge, судя по гуглу, сопряжен с некоторым количеством ебли.
Аноним 06/01/26 Втр 21:16:29 #323 №7621837 
>>7621728
Так у тебя роутер за роутером (double NAT).
Bridge режим же означает, что модем просто получает интернет и передаёт его на роутер, где ты уже волен настраивать что угодно и как угодно.
Но большинству пользователей пофиг. Они дома ВПН не поднимают и сервисы не хостят.
Но я бы все равно перевел, просто чтобы у провайдера было меньше контроля и информации о твоей внутренней сети.
Аноним 08/01/26 Чтв 20:05:31 #324 №7624329 
Каково мнение о Wi-Fi роутер Xiaomi Router BE6500 ?
Дома хочу 2.5 гигабит локалку поднять между 2 компами и NAT. Провайдер даёт скорость 600 мегабит в секунду
Аноним 08/01/26 Чтв 22:26:34 #325 №7624523 
>>7624329
>мнение
Говно без оврт/10
Аноним 09/01/26 Птн 11:40:52 #326 №7624927 
>>7624523
Подробнее пожалуйста, что это, чем критично ?
Аноним 09/01/26 Птн 13:58:36 #327 №7625053 
>>7624927
Да ничем.
Разве что впн прямо на роутер не поставишь.
Ну и обновления могут раньше перестать приходить.
Аноним 09/01/26 Птн 14:02:16 #328 №7625058 
>>7621837
Нет разницы подключено напрямую или через мост, провайдер будет видеть всё то же самое
Аноним 09/01/26 Птн 14:13:54 #329 №7625083 
>>7625058
> Провайдер будет видеть все то же самое
Не соглашусь. С мостом он видит только траффик от и до моего роутера.
Со своим роутером он видит абсолютно всю топологию моей квартиры, все мои устройства, ВЛАНы, порт форварды, все что установлено на самом роутере, включая ВПНы и так далее.
Разница огромна.
Аноним 09/01/26 Птн 14:28:10 #330 №7625103 
>>7625083
А, ну и на свои роутеру они могут без моего ведома залить говняк через бекдор, как недавно это сделали Кинетики.
Аноним 09/01/26 Птн 16:12:30 #331 №7625245 
>>7625083
Непонятно о чем ты вообще говоришь.
За двойным натом никто ничего не видит, или это не нат, а на провайдерский роутер ты ничего не поставишь.
Короче двойной нат (а именно его мы обсуждаем,да?) абсолютно никак не отличается от моста, только ты не занимаешься ерундой с провайдером и сессией на своем роутере. Каждый раз ору, когда представляю толпу невдупляющих скуфов, названивающих оператору и требующих МОСТА.
Теоретическим недостатком двойного ната может быть только снижение производительности - но пруфов никто никогда не приводил. У меня двойной нат 10 лет работает, никакой разницы по пингу не видел, а в чистую скорость ничто не упирается.
Аноним 09/01/26 Птн 18:39:00 #332 №7625535 
>>7625245
> Если двойной НАТ
С этого бы и начал.
Тут меньшее удобство вплоть до необходимости звонить провайдеру, чтобы открыть порты. Дополнительная ебля с их вайфаем, ко орый может не отключаться вообще. Плюс, если ты не хочешь использовать их говно с бекдорами внутри своей сети, тебя просто посылают нахуй.
Пример: МТС утверждал, что их иптв исключительно по кабелю, хотя от их роутера он работал по вайфай. При звонке в поддержку, они сказали, что ничего не знают, по вайфай не работает и что если я не использую их роутер, то поддержку они не оказывают в принципе.
Аноним 09/01/26 Птн 18:41:48 #333 №7625543 
>>7625535
А, ну и я про еблю с ИП забыл ещё.
Ты, например, не можешь выставить ту же подсесть, что на провайдерском роутере.
Аноним 09/01/26 Птн 20:39:06 #334 №7625783 
>>7625245
Покажи буферблоат ради интереса.
Аноним 10/01/26 Суб 00:13:28 #335 №7626103 
>>7625783
Я знаю только waveform тест, треда три назад кто-то скидывал скрин с результатами и я впервые узнал о нем и тогда проверял ради интереса - тогда было A+. Потом я еще как-то проверял и всегда были разные результаты и даже D. А теперь оно вообще не открывается, хотя и не заблочено.
Вообще я сомневаюсь, что можно что-то отследить в соединении двух гигабитных роутеров в метре друг от друа, качающих 200 мегабит интернета на пиндосский сайт на другом конце мира.
Аноним 11/01/26 Вск 02:24:48 #336 №7627580 
image
Ебаный пиздец этого говна. Хотел добавить типа скрипт (с помощью ии) на выключение роутера, если выключен комп. Скрипт сработал, 1 раз, и после этого роутер не включался нахуй вообще. Даже хард ресет с трудом дался, раза с 10го. После хард ресета по привычному уже не могу зайти на роутер, кое как нашел инфу, что нужно напрямую через прогу по мак адресу, прогу качал с мобилы. Я весь день уже с ним пердолюсь, но чего то прям полезного или какие то фишечкие я так не сделал. Кароче хуйня какая то
Аноним 11/01/26 Вск 03:33:49 #337 №7627606 
>>7627580
А нахуя ты его купил?
Если тебе нужно что-то гибкое — надо брать то что шьется на опенврт

Роутерос годится для узкого пула задач админам в офисных зданиях
Аноним 11/01/26 Вск 12:20:34 #338 №7627971 
>>7627580
> Закинул скоипт, который на понимает
> Брикнул роутер
> Ряяя, микротик виноват
Лол.
Аноним 11/01/26 Вск 16:12:32 #339 №7628464 
>>7545419
>SFP дома
по мне хуита без задач. оптика дома просто понты. 10гб дома нужна что бы бустро скачивать на домашнюю файлопомойку, но тут мы упираемся в скорость хардов ( а в подавляющем большинстве файлопомоек харды) 6 гб/с и получаеться что 10 гб по меди не выжимает максимум, но и прикладных задачь в этом нет.
Аноним 11/01/26 Вск 18:20:28 #340 №7628711 
>>7545419
Оптика гарантированно работает и стоит копейки как сфп+ так и квадсфп. Тем более что есть не оптические трансиверы а аоки
Аноним 12/01/26 Пнд 23:46:02 #341 №7630602 
image.png
Сап. Приобрел приблизительно в октябре роутер Archer c6.
До недавнего времени работал отлично без каких-либо проблем,
но недавно стала возникать проблема с выдачей ip-адреса устройствам.
ПК и ТВ-приставка к роутеру подключаются, но айпи адрес не получают,
инет, соответственно тоже не работает.
Спустя минут 30-40 ip-адрес присваивается и всё работает как обычно, но если ПК уйдет в сон или выключить ТВ-приставку, всё опять по новой.
В интерфейсе роутера они есть с айпишником 0.0.0.0.
Перезапуски устройств и роутера не помогают.
Настройки роутера или устройств не менял.
Ппо умолчанию DHPC на роутере выключен и всё равно работал исправно,
пробовал включить и вручную прописать все устройства, но в таком случае
подключаются без доступа к интернету.
В гугле искал много, но так и не нашел решения проблемы.
Если кто-то сталкивался с подобным, сердечно прошу вашей помощи.
Аноним 13/01/26 Втр 00:38:58 #342 №7630637 
>>7630602
Если устройства всегда знакомые, то можно попробовать просто сделать бесконечный лизинг для них.
Аноним 13/01/26 Втр 02:22:14 #343 №7630700 
>>7630637
Я на все домашние устройства статичный айпи даю.
Аноним 13/01/26 Втр 09:04:30 #344 №7630803 
image.png
>>7602560
> кинетики, но на озоне их сотни. Какой взять
У Вильянова (он фанат микротов) есть видосик , где он обозревает линейку кинетиков для домохозяек.
Аноним 13/01/26 Втр 13:58:24 #345 №7631083 
>>7630602
>По умолчанию DHPC на роутере выключен
Включи DHCP.
>пробовал включить и вручную прописать все устройства, но в таком случае подключаются без доступа к интернету.
IP адреса при таком подключении пингуются? Может не работать DNS.
Аноним 13/01/26 Втр 15:42:58 #346 №7631208 
>>7588165
>Цена не твоя забота.
https://2ch.su/hw/res/6573664.html#7613067
Аноним 13/01/26 Втр 18:18:43 #347 №7631414 
image.png
Онлайн трейд меня же не наебет? Где лучше купить i210/i226/i350, не считая авито?
Аноним 15/01/26 Чтв 01:41:59 #348 №7633278 
>>7545302 (OP)
Антон, базовый вопрос, какой роутер купить с поддержкой ВПН (не вшитой, а чтобы можно было свой сервер настроить), скорость обычные 100Мб.
Аноним 15/01/26 Чтв 01:44:16 #349 №7633283 
>>7633278
Ах да, ВПН будет по проводу, обычная вай фай сеть без ВПН.
Аноним 15/01/26 Чтв 05:40:11 #350 №7633340 
>>7631414
Exegate лол I350 на озоне 3 косаря стоит.
Аноним 17/01/26 Суб 10:42:41 #351 №7636327 
>>7633340
Это для работы нужно, так что мне бы желательно такие места ,где можно договор составить. И даже 3к безвозратных на работу тратить я не буду.
Аноним 17/01/26 Суб 10:45:52 #352 №7636330 
>>7633278
Все что шьется на openwrt
И придется чуть попердолиться чтобы настроить роутинг
Аноним 17/01/26 Суб 19:09:51 #353 №7637015 
>>7636327
Хз что тебе надо. Работодатель всегда может сделать выплату подочёт.
Аноним 18/01/26 Вск 00:58:52 #354 №7637373 
>>7637015
Им чеки надо, все такое.
Аноним 18/01/26 Вск 05:49:32 #355 №7637495 
image.png
>>7637373
По-твоему озон без чеков как-то умудряется работать?
Аноним 18/01/26 Вск 05:50:24 #356 №7637496 
>>7637495
Озон от самозанятого не может продавать юр лицу
Аноним 18/01/26 Вск 05:57:25 #357 №7637500 
>>7637496
Сверху есть какая-то менюшка для покупок как юр лицо, но я не ебу за неё. Я тебе говорил про выплату подочёт, ты покупаешь и работодатель тебе возмещает по чеку. Ты тупостью так тралишь или просто дурак?
Аноним 18/01/26 Вск 06:16:00 #358 №7637503 
>>7637500
Вас не двое на одной борде. Я пришел и сказал что физик не может продавать юрику.
> Самозанятые продавцы на Ozon не могут продавать товары покупателям-юрлицам.
Аноним 18/01/26 Вск 06:44:27 #359 №7637507 
>>7637503
Самозанятых на озоне ещё поискать нужно. Непонятно зачем ты в чужой разговор высрался с нерелейтедом, реально дурак походу.
Аноним 18/01/26 Вск 20:11:17 #360 №7638213 
Аноны, я думал, что тут будет гайд по роутерам супер простой, а в треде только проц указан. У меня дефолт вопрос. Какой гигабитный роутер можно брать на скорость в 500 мб в сек, плюс два-три гигабитных порта для провода? Можно предложить супер кайф роутер и простой роутер без каких либо фишек.
Аноним 18/01/26 Вск 22:51:04 #361 №7638437 
>>7638213
Сейчас посмотрел роутеры. По гайду по процессорам ничего толком не нашел. Однако, накинул себе пару моделей, поэтому хочу ваше мнение по роутерам. Цены идут по возрастающей. Мб из этого списка что-то можно взять? Либо же предложите свое.
1. TP-Link Archer AX3000 (Приглянулся из-за своей цены. Но чувствую, что за такую цену полный кал.)
2. HUAWEI AX3 WS7200 (Кал?)
3. HUAWEI BE3 WUKUN-BE32-20 9 (Кал подороже?)
4. Xiaomi Router AX3200 RB01 (Вообще стоит ли брать роутеры от хуавей, ксяоми?)
5. TP-Link Archer BE230 (Цена норм, по характеристикам вроде бы неплохо. Но опять же я не понимаю, нормальный ли тут процессор.)
6. ASUS RT-AX57 (Чат гпт решил порекомендовать этот роутер в 2026 г оду)
7. TP-Link Archer AX73 (Так же чат гпт, но он, по его мнению лучше, но и дороже. Стоит ли вообще такое покупать за такие деньги. Это считается оверпрайс калом?)
Аноним 19/01/26 Пнд 10:36:41 #362 №7638746 
>>7636327
>Это для работы нужно
Озон умеет работать с юриками - выставлять счета, принимать оплату по банку, выставлять закрывающие документы по ЭДО. Но некоторые продаваны это не умеют и поэтому круг товаров для юрлиц уже, чем для физиков.
Аноним 19/01/26 Пнд 19:24:31 #363 №7639571 
порекомендуйте вай фай роутер для 500 мб в сек. По цене до 5к
Аноним 19/01/26 Пнд 20:54:22 #364 №7639736 
>>7638213
>>7639571
>>7638520 →
Мб хватит?
Аноним 19/01/26 Пнд 21:25:44 #365 №7639793 
>>7633278
Кинетик/микротик
За такие деньги только б/у
Аноним 20/01/26 Втр 11:21:46 #366 №7640307 
Mercusys MR80X
Нормальный роутер для 2026 года?
Аноним 20/01/26 Втр 14:52:13 #367 №7640643 
>>7640307
>Mercusys
>Нормальный роутер
Сам как думаешь?
Аноним 20/01/26 Втр 15:44:02 #368 №7640736 
>>7638437
Cudy WR3000 советую
Owrt ставится в три клика
даже такой как ты, и я, разберется
Аноним 20/01/26 Втр 23:25:55 #369 №7641312 
>>7640736
>WR3000
Простой wr3000 без букв - хуета с 16мб флеша. Брать можно E (только v1), S, H, P, вроде все. А еще лучше было купить оем для пальберис - wbr3000uax, но они закончились, а второй вагон неизвестно привезут ли.
Аноним 20/01/26 Втр 23:28:55 #370 №7641317 
image.png
А ну до свидания
Аноним 21/01/26 Срд 17:48:58 #371 №7642185 
>>7639736
>>7639571
Подключаюсь с вопросу. Перешел на 500 и мой ТП-Линк стал чудить. Мне б просто роутер, мужики. Без всяких свистопередлок и предолинга. Набум придется выбирать похоже
Аноним 21/01/26 Срд 19:24:07 #372 №7642321 
>>7642185
> Мне б просто роутер, мужики. Без всяких свистопередлок и предолинга. Набум придется выбирать похоже
Да нет, дядь, с такими требованиями без глубокой аналитической работы выбора не сделать.
Аноним 21/01/26 Срд 20:41:54 #373 №7642423 
>>7642321
Ну вот WR3000S мелькнул, его возьму
Аноним 22/01/26 Чтв 11:19:18 #374 №7642875 
Чё-то я оказался в странной ситуации, и мне нужна ваша помощь.

Короче, мне вот уже к сорокету идёт, и я понял, что за всю свою жизнь НИ РАЗУ не использовал роутер от провайдера. Просто никогда. А тут друг обратился за помощью в построении домашней локалки в свежекупленной квартире, у него там входит gpon от МТС, он позвонил перезаключить договор — а ему говорят, что нужно взять роутер в аренду. Ебаться с sfp мне самому не очень хочется и его заставлять тоже не хочется, так вот: эта херня с арендой роутеров — обычная тема? Сейчас действительно провайдеры за это деньги берут? Или что?
Аноним 22/01/26 Чтв 11:31:12 #375 №7642888 
>>7642875
Ты под роутером подразумеваешь gpon терминал в том числе? Ростелеком такой хуергой уже очень давно занимается. Либо платишь аренду, либо выкупаешь оборудование у них за дохуя. Сам плачу аренду, ибо даже с ней выходит дешевле конкурентов. Но любопытно, станут ли они копротивляться, если ты со своим терминалом к ним придёшь.
Аноним 22/01/26 Чтв 11:32:42 #376 №7642891 
>>7642888
>Ты под роутером подразумеваешь gpon терминал в том числе?
Да, мне нужен только он, причём в идеале в бридже. Роутер есть нормальный, вайфай точки есть нормальные, вопрос чисто в медиаконверторе.

Ладно, тогда напишу, пусть арендует.
Аноним 22/01/26 Чтв 12:26:12 #377 №7642931 
>>7642891
Поспрашивай у провайдера, у них обычно под бридж есть модель подешевле, без вайфая.
Аноним 22/01/26 Чтв 13:38:31 #378 №7642981 
Дайте плиз совет. Родня доебала вопросами КАДА СМЕНИШ РОУТЕР, и вот собственно пиздовать в днс придётся на днях.
Щас стоит древний асус, выбор есть взять либо тоже асус, но посовременнее (AX52/53), либо сетевой шиз Speedster (кинетик). У меня инет 100мбит, мне вообще нихуя не надо из наворотов особо. Просто чтоб покрывало 2 комнаты и коридор и не отваливалось постоянно. Цена на оба роутера одинаковая.
Аноним 22/01/26 Чтв 15:08:35 #379 №7643060 
>>7642875
МТС так же предоставляет PON розетку.
В нее втыкаешь любой роутер и настраивает как хочешь.
Аноним 24/01/26 Суб 13:48:24 #380 №7645498 
А существует ли гугл таблица или примитивный, а не такой уебищный и старый гайд, как в этом треде, на выбор wi-fi роутера? Или в этом треде сидят ебанутые шизи, которые сами не знают, что норм, а что не норм?

По аналогии с тредом выбора мониторов: там есть очень хорошая гугл таблица, где все подробно указано и расписано.
Аноним 24/01/26 Суб 14:02:45 #381 №7645512 
>>7645498
Есть таблица, но не гугл. Потерпишь? https://toh.openwrt.org/?view=normal
Аноним 24/01/26 Суб 17:35:57 #382 №7645760 
>>7645498
Таблица в мониторотреде говно, а сидят там шизи, верующие в говно под названием матовое покрытие.
Аноним 25/01/26 Вск 11:27:46 #383 №7646589 
images(8).jpg
Ситуация: роутер кинетик имеет постоянно работающий впн vless для группы клиентов, определяемых политикой доступа. По умолчанию все остальные идут в чебурнет напрямую.
На роутере настроен сервер wg, по нему клиенты извне получают доступ ко внутренней сети и выходят в чебурнет. Т. Е. для внешних клиентов срабатывает политика по умолчанию.
Задача: завернуть внешних клиентов в тунель vless, чтобы пользоваться интернетом клиентам извне тоже. Политиками не получится т. к. роутер просто не видет этих клиентов.
Как можно это реализовать?
Аноним 25/01/26 Вск 12:31:45 #384 №7646628 
>>7646589
Алсоу. Если клиент, который по политике должен ходить по vless тунелю, находясь в домашней сети подключится к wg, то он будет ходить в тунель vless.
Аноним 25/01/26 Вск 21:49:41 #385 №7647268 
Шапка треда актуальна для 2026 года?
Аноним 25/01/26 Вск 22:21:18 #386 №7647296 
>>7647268
Да нам тут охуеть как скучно сочинять новые шапки. Будто кто меняет эти ебучие роутеры каждый день, ну.
Аноним 25/01/26 Вск 23:29:53 #387 №7647361 
Подскажите Wi-Fi роутер для дома. Требования: предустановленный open vrt, внутренние антенны, проводной.
Аноним 26/01/26 Пнд 19:42:25 #388 №7648528 
суки китайцы/дноесеры ебаные
на кабеле написано 5e значит он на самом деле 5
6 значит на самом деле 5е
а быдло один хуй не разберется, оно сидит на опсосе 100мбит, ему до пизды на эти чиселки
Аноним 26/01/26 Пнд 20:07:25 #389 №7648554 
>>7648528
Вот такой брал год назад. https://www.ozon.ru/product/1430099481/ На тот момент соответствовал характеристикам. Ну или купи катушку и сам обожми.
Аноним 27/01/26 Втр 17:41:27 #390 №7649388 DELETED
Под какой буквой куди wr3000 самый лучший?
Аноним 27/01/26 Втр 20:23:24 #391 №7649695 DELETED
Я тут немного угорел по обустройству домашей сети и решил купить точку доступа чтобы разделить функции роутера и wifi по разным устройствам. Заказал Zyxel NebulaFlex NWA130BE 802.11be (Wi-Fi 7), 2.4 ГГц/5 ГГц/6 ГГц, BE11000, 802.1X, 2.5 Gigabit LAN на Amazon за 140$
Я в них ни в зуб ногой, но вроде Zyxel норм брэнд, смущает только что они продвигают свой облачный сервис. Выбирал точку доступа на вырост - чтобы все последние технологии и 6ГГц (может vr шлем куплю) чтобы лет на 10 точно хватило.
Короче, я ведь не проебался, гайз? Ещё можно все откатить.
Аноним 27/01/26 Втр 21:50:28 #392 №7649883 DELETED
>>7649695
Работать будет и многим заходит, в основном из-за старого имиджа, что в разработке участвовали россияне.

Но российских клиентов от nebula отключили, и сама компания уже всячески отмазывается от связей с северным рудником. Всё что можно было - переехало в Калифорнию.
Так что, ну приложишь ты руки для пердолинга в небулу, но зачем это всё, эти ребята всеми возможными жестами показывают что не хотят тебе железки продавать, это какой-то мазохизм.
Аноним 28/01/26 Срд 00:29:17 #393 №7650103 DELETED
>>7649883
Что брать тогда?
Аноним 28/01/26 Срд 00:50:18 #394 №7650122 DELETED
>>7650103
тплинк be450/be65 (точки доступа) или be400/be550, роутеры
cudy wr6500
Аноним 28/01/26 Срд 01:39:18 #395 №7650153 DELETED
>>7650122
Так я хочу 6ГГц
Аноним 28/01/26 Срд 02:19:28 #396 №7650178 DELETED
>>7650153
be65 и be550
Ну и, что ещё за тебя погуглить?
Аноним 28/01/26 Срд 09:49:32 #397 №7650329 DELETED
>>7649695
Если нужен вайфай 7, то лучше какой-нибудь юбиквити, чтобы без заморочек.
Если вайфай 7 не нужен, то лучше какой-нибудь Netgear wax220 и openwrt на него.
Аноним 28/01/26 Срд 11:17:48 #398 №7650444 DELETED
Что думате про элтексы?У нас на работе они. Вроде норм, следовал по мануалу, настроил вланы, ssh. Но у меня опыта в комумторах почти нкт ,до этого на работе какие то старенькие hp были.
И стоит ли покупать их точки доступа с контроллером?
Аноним 28/01/26 Срд 12:48:02 #399 №7650553 DELETED
>>7650178
>>7650329
Ок, заказал нетнигера. По крайней мере он дешевый.
Аноним 28/01/26 Срд 18:11:15 #400 №7650991 DELETED
>>7650444
Чего о них думать, о бабах думай.
Работает да работает.
Аноним 30/01/26 Птн 10:27:07 #401 №7648948 
Screenshot23.jpg
Есть ли смысл родителям заморачиваться что-то брать или нет на 100 мбитс для ютьюба на пеке и телефонах? Я думал брать TP-LINK Archer AX12, а мне сейчас друг сказал взять лучше Cudy WR3000S, но он и дороже.
Аноним 30/01/26 Птн 19:31:48 #402 №7649658 
>>7648948
Стоит, конечно. Сколько там переплата? 500 рушлей? В роутерах без впопенврт в текущих реалиях мало смысла, а этот прошивается в 2 клика и еще в 2 клика раздеградируется ютуб на телефонах/компах/телевизорах без ебли
Аноним 31/01/26 Суб 06:46:04 #403 №7650075 
>>7649658
Ну да, косарь с небольшим если в магазинах с большим количеством заказов, около 500р если в подозрительных. Там помимо прошивки надо потом платить за что, аренду сервера делать чи как? Или настроил один раз и всё?
Аноним 31/01/26 Суб 15:23:16 #404 №7650392 
>>7650075
3200 на озоне от ситилинка и столько же на вб от онлайнтрейда - это недорого за него.
>платить
Не надо. Ставишь запрет и подбираешь работающую стратегию для своего провайдера. Будет работать, пока добрые молодцы не поменяют софт на тспу, а там новая стратегия и так далее
Аноним 31/01/26 Суб 16:05:40 #405 №7650439 
>>7650392
А, ну это у них и по проводу сейчас стоит.
Аноним 06/02/26 Птн 19:22:53 #406 №7657413 
>>7649658
>впопенврт
>прошивается
Роутеров на базе Filogic 830(MediaTek MT7986) полторы штуки, в которых есть хотя бы 128 мб NAND памяти и 256 RAM. Половина из них мутный говняк уровня Cudy, сайт и девайсы которого очень сильно напоминают TP-Link, другая половина это какая-нибудь экзотика вроде бананы-пай или игросральный рутеров от Асус. Даже найдя подходящий рутер у тебя начинаются жесткие приседания с прошиванием на оврт и можно запросто окирпичить девайс.
Потом ты понимаешь, что оврт по сути ос на базе линукс со всеми недостатками, а сам оврт не проходит аудит безопасности, разрабатывается ноунеймами из "сообщества", а сторонние пакеты пилятся еще более мутными ноунеймами без каких-либо гарантий.
Даже первоначальная настройка без установки сторонних пакетов у тебя займет многие месяцы, т.к. нормальный гуй не завезли, а пердолится через cli это полный атас.
wi-fi кстати тоже работает через одно место даже на цпу от медиатек - на том же реддите по кд вой, что оврт не дружит с вайфай.
А когда ты дойдешь до установки всяких сторонних штук на рутер, то охуеешь от того как прямо в гайде написано, что тебе нужно зайти на рутер через ссх, скачать с гитхаба скрипт и выполнить на рутере .sh скрипт, который что-то там скачает, внесет изменения в файрвол и еще насрет файлами на диск. Никто не гарантирует, что микрописька не шпионит за тобой и не превратит девайс в участника ботнета
Аноним 06/02/26 Птн 22:38:54 #407 №7657568 
>>7657413
Странная паста неосилятора.
Смотришь поддерживаемый девайс, ставишь не него ОВРТ.
Если совсем тупой и не умеешь читать, кормишь веб-сайт с настройкой в ЛЛМ и просишь пошаговую инструкцию.
Все.
Аноним 07/02/26 Суб 04:36:09 #408 №7657707 
>>7657568
>Если совсем тупой и не умеешь читать, кормишь веб-сайт с настройкой в ЛЛМ и просишь пошаговую инструкцию.
>Все.
Типичный подход скуфидона с 4пда, лол. Буквально на похуй запустить скриптик от vovan4ika в надежде, что все само заработает. А потом такие скуфидлы удивляются, что у них учетку госуслуг угнали или деньги с банковских счетов вывели
Аноним 07/02/26 Суб 12:03:09 #409 №7657833 
>>7657707
> Запустить скриптик
Повторю, что если ты не умеешь читаю, можно попросить инструкцию для ГУЯ.
Аноним 07/02/26 Суб 17:28:22 #410 №7658168 
>>7620476
Powerline
Аноним 07/02/26 Суб 20:27:31 #411 №7658350 
Парни, хотел пощупать опенврт, погуглил почитал статьи, выбрал себе Cudy WR3000H. Нормальный вариант? раньше хотел взять Xiaomi AX3000T, но теперь пишут что у них щас ревизии с другими процами(для оврт не подходят).
Аноним 07/02/26 Суб 23:16:40 #412 №7658480 
image.png
>>7657413
Че несет вообще охуеть
Аноним 07/02/26 Суб 23:41:29 #413 №7658508 
>>7545302 (OP)
Здравствуй, анон, который помогал подобрать и настроить антенны cambium epmp 1000 для вайфай-моста.

Спасибо тебе ещё раз большое.

Я тогда пропал и вот, выхожу на связь.

Как было дело: все купил, все дома попробовал, поплевался с кривых кронштейнов, но все заработало. Потом я несколько месяцев не мог попасть туда, где их надо было поставить. И вот, наконец-то я смог через третьи руки договориться чтобы их за меня повесили. За дело взялись якобы ответственные сксники, я думал, мне останется придти, сверить айпишники и подключить оборудование. Что я увидел, когда пришел (а это зима, холод). Одна антенна криво болтается на флагштоке чуть ли не на уровне моей головы. Другая, на самом краю крыши, вообще смотрит в землю. В обе воткнуты криво обжатык рж45. Питание и данные перепутаны. Грозозащита забыта. Но долгими мучениями я кое-как направил и все заработало.

Единственное что мне интересно - вот я их направлял с, может, 50-100 метров друг от друга. А если бы мне надо было навестись метров за 600, как бы в заставил их смотреть друг на друга?

В целом все заработало, все збс.
Аноним 08/02/26 Вск 03:39:33 #414 №7658649 
>>7657413
По гайдам с этим даже обезьяна справится. И что ты там месяц настраивать собрался?


Какой-нибудь home assistant в докере поднять с zigbee2mqtt в миллион раз сложнее, и даже с этим как-то справляются скуфы энтузиасты. А тут в браузере задать пароль для вайфая и в гуи ткнуть установку пакета, сложно пизда
Аноним 09/02/26 Пнд 10:54:30 #415 №7659937 
Господа
NC-1812 (кинетик) или Banana Pi BPI-R4?
Что бы выбрал анон?

Банани пи этот https://aliexpress.ru/item/1005006684570184.html?shpMethod=CAINIAO_STANDARD&sku_id=12000043889473395&spm=a2g2w.productlist.search_results.9.3ef41c95vEqlm1
Аноним 09/02/26 Пнд 12:56:07 #416 №7660073 
>>7659937
У твоего банана нет wi-fi - его нужно устанавливать отдельным модулем. К плате нужен корпус и активное охлаждение для чипа. Ты сравниваешь wi-fi роутер с дев. платой для энтузиастов, которые готовы пердолится с конфигами и подбирать точки доступа вай-фай, а потом неделями пытаться эту всю солянку подружить между собой и хоть как-то настроить
Аноним 09/02/26 Пнд 12:57:35 #417 №7660075 
image.png
>>7660073
Я рассматриваю варик со всем фаршем
Аноним 09/02/26 Пнд 14:47:44 #418 №7660315 
>>7659937
https://forum.openwrt.org/t/banana-bpi-r4-wifi7-status/201051
Полторы тысячи постов там не просто так, наверное
>кинетик
Просто бэкдорное говнище

Роутер отдельно, точки доступа отдельно, если по какой-то причине тебе сейчас жизненно необходим вифи7
Аноним 09/02/26 Пнд 14:51:11 #419 №7660326 
>>7660315
>точки доступа отдельно
Удачи настроить точку доступа отдельно и потом подружить с роутером на опенврт
Аноним 09/02/26 Пнд 15:25:37 #420 №7660375 
>>7660315
>>7660326
Пиздец конечно пердолька.
Ну хули, останусь на своем сяоми 3000т
Хотел обновиться немножко просто.
Аноним 09/02/26 Пнд 17:03:44 #421 №7660506 
image.png
image.png
image.png
Сап двач. Посоветуйте что мне нужно купить! Провайдер сибирский медведь

Спрашивал у них какое оборудование на замену его бесплатного говна (модель мгтс rv6688bcm) поставить, они ломаются и говорят что чужое не ставят, только "свое" Предложили этот свой говнотерминал за 4500 вот он : https://shop.sm117.ru/catalog/setevoe-oborudovanie/gpon-terminal/abonentskij-terminal-zxhn-f670l/
Но он как мне кажется он хуета. Можно ли что-то свое поставить? А если можно, то что и как?
ВОт так он подключен сейчас у меня.

Может у кого тоже провайдер сибирский медведь, поделитесь что себе купили и поставили? Просто этот терминал гига убогий, вай фай у него шо пизда полная. Даже лан пор иногда отваливается на пк, приходится идти к нему и перетыкивать. Поэтому я хотел бы его нахуй полностью ЗАМЕНИТЬ.

У обычных роутеров же нет гпон входа, т.е к ним нужен какой-то преобразователь оптоволоконного сигнала а от него уже в сам роутер подключать или как? Просвитите, не шарю ваще.
Аноним 09/02/26 Пнд 19:48:08 #422 №7660742 
>>7587072
Забыл написать. С интелом взлетело, с свитчем на 8 дырок с риалтеком тоже, греются как сучки так что только через один порт втыкать

>>7660506
Ставь их железку в мост и иди дальше
Аноним 09/02/26 Пнд 20:24:04 #423 №7660799 
>>7646589
Что, у местных гуру нет вариантов? Задача слишком сложна?
Аноним 09/02/26 Пнд 20:28:36 #424 №7660807 
>>7660799
Очевидно, потому что нихуя не понятно, пытай нейронку что бы она хотя бы тз нормально составила. Но вангую можно всё решить простой маркировкой пакетов и таблицами маршрутизации
Аноним 09/02/26 Пнд 20:53:25 #425 №7660835 
>>7660807
Я просто решительно не понимаю как понятнее написать.
Что именно не понятно?
Аноним 09/02/26 Пнд 21:02:26 #426 №7660846 
>>7660506
Терминал заявленные скорости выдает? Если да, просто воткни свой роутер после терминала и живи спокойно.
От него требуется просто конвертировать оптику в интернет, не надо пытаться использовать его как вифи роутер и коммутатор
Аноним 09/02/26 Пнд 21:16:04 #427 №7660854 
>>7660846
У старых девайсов обычно проблема с переполнением нат-таблиц, или забиваются логи и разного рода проги колом встают, поэтому его как раз в роли свича предпочтительно использовать.
Перевести в бридж, воткнуть за ним свою железку.
Аноним 09/02/26 Пнд 21:19:51 #428 №7660859 
>>7660835
Ну хоть для себя там посиди, картинки порисуй как трафик должен ходить, потом подумай почему так должно быть и роди правила маркировки пакетов и под каждый маркер разведи отдельную таблицу маршрутов.
В хорошем вопросе уже есть ответ, твой вопрос не хороший
Аноним 09/02/26 Пнд 21:23:17 #429 №7660864 
>>7660859
> маркировки пакетов
Не продолжай.
Аноним 09/02/26 Пнд 21:33:54 #430 №7660876 
image.png
>>7660846
Скорость без спидтеста уже не проверить. В целом то скорость наверно нормальная, но проблема в том, что сам терминал говно.
Отвал лан порта сам по себе. ПОсле перезагрузки ДОЛГО ВКЛЮЧАЕТСЯ прям, бесит. После перезагрузки ИНТЕРНЕТА ПО ЛАНУ НЕТ НА ПК. Т.е надо перезагрузить после перезагрузки еще раз, а то и 5 раз, чтоб интернет на пк появился. Это бесит.

Мне посоветовали взять пикрил, но 16К сука, а к нему сказали еще надо SFP модуль тыщ за 5 брать. Итого 21К обойдется все.

Вот теперь думаю, может реально новый провайдерский взять, а если будет плохой вай-фай у него, то отдельно роутер поставлю рядом и буду с него пользоваться.

Хз короче.
Аноним 09/02/26 Пнд 21:46:05 #431 №7660888 
>>7609041
>Эти ребята вообще не про вайфай, тем более корпоративный, хотя последние годы пытаются начать шевелить жабрами.
Не совсем. В седьмой версии роутерос они делают улучшения по капсману, но он всё еще кривой достаточно.
У меня в организации контора до меня поставила везде микроты с капсманом (около 50 точек), но я их даже не трогаю, ибо пока работает - лучше не лезть.
Аноним 09/02/26 Пнд 23:16:05 #432 №7660967 
>>7660506
Окей, гугл. Вай-фай роутер с gpon
Либо нормальный роутер на выбор + онушка
Аноним 10/02/26 Втр 11:51:36 #433 №7661314 
>>7658508
Привет.
Не за что, заходи ещё, как что понадобится.

>>7660326
>Удачи настроить точку доступа отдельно и потом подружить с роутером на опенврт
В чём проблема?
Аноним 10/02/26 Втр 13:25:38 #434 №7661408 
>>7660326
1. Воткнул точку доступа в роутер
2. Зашёл на её веб морду
3. Настроил ССИД и пароль
В чем проблема? Или это ты там выше читать не умеешь?
Аноним 10/02/26 Втр 13:45:28 #435 №7661428 
>>7661408
>>7661314
Спокнитесь, скуфидлы
Аноним 11/02/26 Срд 09:46:22 #436 №7662154 
Какой роутер сейчас можно взять на озоне для ВПН по квартире? IPQ8072 из шапки норм будет? Где можно почитать про пердолинг с прошивкой, установкой и настройкой софта? Если ставить амнезиюВПН, как стабильно она работает?
Аноним 11/02/26 Срд 09:54:54 #437 №7662156 
>>7662154
Cudy
Аноним 11/02/26 Срд 10:37:06 #438 №7662192 
>>7662156
Бля, скуфидлы, сколько вам говорить.... Ну не работает опенврт с вай-фай. Не работает! Твой кади нужно прошивать через uart - это буквально отдельный девайс где ты проводочкам дрочишься с платой в раутере и со слезами на глазах пытаешься не сжечь ее в попытках перепрошивки
Аноним 11/02/26 Срд 10:44:58 #439 №7662202 
>>7662192
Так на куди ставится прошивка кинетик.
А там амнезия вайргард
Аноним 11/02/26 Срд 10:45:24 #440 №7662203 
>>7662192
>Ну не работает опенврт с вай-фай
Поясни плиз
Аноним 11/02/26 Срд 10:48:44 #441 №7662206 
>>7662192
В чëм проблема через lan от точки доступа прошить?
Аноним 11/02/26 Срд 10:51:00 #442 №7662209 
Конкретно вот этот куди хочу WR3000P
https://keeneticported.dev/wiki/guides/WR3000P
Аноним 11/02/26 Срд 10:52:08 #443 №7662210 
>>7662192
Кулсторибоб
Аноним 11/02/26 Срд 13:58:01 #444 №7662483 
>>7662210
Есть желание стать модератором?
Аноним 11/02/26 Срд 14:26:03 #445 №7662517 
>>7662483
Неблагодарное дело
Аноним 11/02/26 Срд 14:58:18 #446 №7662561 
>>7662192
Шо ты буровишь. Я это говно по вай-ваю 13 лет назад прошивал. До сих пор работает.
Аноним 12/02/26 Чтв 01:01:54 #447 №7663235 
Здравствуйте. Меня уже остоебенило как куча всего безобидного в интернете перестало грузиться блядь. Я в игрульки просто играть хочу. Поэтому пришёл сюда просить о подсказке!
Я не прошу кидать конкретные ссылки и прям описывать что и как надо делать, но прошу помочь в каком направлении курить. Есть кин хоппер. Какие базовые штуки надо на него накатить, чтобы вы поняли что... Слышал есть какой-то аналог дурилки дпи нфкьс че-то такое. Оно надо? Чтобы конфиги хуйлес ставить что-то что лучше будет? И этого же будет достаточно? Больше ничего не нужно? То есть допустимо и нфкс и клиент для хуйлеса одновременно ставить туда?
Аноним 12/02/26 Чтв 07:29:43 #448 №7663337 
>>7663235
> но прошу помочь в каком направлении курить.
в этом треде только временные и ненадёжные решения.
Реально смогут помочь только на другой доске /em/
Аноним 12/02/26 Чтв 09:58:26 #449 №7663405 
>>7662192
порридж, спок
если руки растут не из того места, ебани кинетик туда, как писали выше
Аноним 12/02/26 Чтв 12:39:04 #450 №7663537 
Что брать для 500 мбит/с. Хочу поставить в роутер ВПН или запрет. Дома минимум копм, ноут, телек, два телефона, две алисы
Аноним 12/02/26 Чтв 12:45:06 #451 №7663544 
>>7663537
У меня сяоми ах3000т (только нужно найти не на сраном квалкоме)
Кореш взял куди Cudy WR3000P
Кароче любой ах который держит 160гц
Аноним 12/02/26 Чтв 17:03:50 #452 №7663867 
Усап, мабои! Я туда пишу?
Есть вайфай-говнокамера. Со своим, сука, фирменным приложением для онлайн-просмотра.
До недавнего времени всё работало исправно, на ios, кстати. И тут чё-то как-то начала отваливаться камера. Помогали перезаходы.
А на этой неделе камера стала отображаться в приложении только со включенными тремя буквами.
Два вопроса:
Фиксится это говно или нет?
Можно ли обойти сервер изготовителя и посылать видева онлайн куда-то в другое место?
(Не бейте, лучше обоссыте, мои познания ограничиваются есп32, делал как-то онлайн выключатель лампочки)
Аноним 12/02/26 Чтв 18:22:58 #453 №7663952 
>>7663867
Такая стена слов, а модель своей говнокамеры так и не написал.
> Можно ли обойти сервер изготовителя
Кто изготовитель то?
Аноним 12/02/26 Чтв 18:28:15 #454 №7663960 
>>7663867
Если камера умеет подключаться напрямую к серверу, то можно
Обычно это скрытая функция, которая активируется только через настройки для разработчиков где-нибудь на сайте производителя. А в целом её может и не быть. Но если даже такое есть, придется поднимать свой сервак, который и будет выполнять роль ретранслятора в сеть. Например через home assistant или какието профильные решения не шарю в софте для камер, но наверняка какие-то серверы там есть

Короче говоря, если ты ждешь решение в духе поставить другое приложение, такое маловероятно. Либо если такое есть, ты сам его можешь нагуглить
Аноним 12/02/26 Чтв 19:23:58 #455 №7664010 
>>7663867
Кто то из коробки даёт onvif, а кто то ничего не даёт кроме фирменной аппки. Под +- популярные камеры есть кастомные прошивки как openipc
Аноним 12/02/26 Чтв 20:59:43 #456 №7664123 
>>7663952
>>7663960
>>7664010
Так, еле нашел где брал.
Вот оно:
ipCom Камера видеонаблюдения WiFi для дома
https://www.wildberries.ru/catalog/217655673/detail.aspx?size=346655510

Приложение под него ycc365plus
Аноним 12/02/26 Чтв 21:02:20 #457 №7664125 
>>7664123
Ноунейм китаекал локнутый на китаеоблако. Купи нормальную.

Ковырял однажды подобную, пиздец просто, безопасности там нет даже как концепта
Аноним 12/02/26 Чтв 21:18:15 #458 №7664145 
>>7664125
Понял, принял. Да она не особо важна. Можно и позаебываться.
Хотелось бы, конечно, понять в чем причина. Иногда подключается, иногда нет. Мы с Китаем же не враждуем.
Аноним 12/02/26 Чтв 22:44:08 #459 №7664220 
Аноны, взгляните на роутеры от провайдера. Стоит ли брать какой? Или лучше купить на стороне? Беру тариф на 300 мбит, мне хватит, наверное. Я в роутерах вообще ни в зуб ногой, до сих пор на usb-модеме сидел. Хочу потом впн поставить, если что.

https://tarify-dom.ru/wifi-router
Аноним 12/02/26 Чтв 22:45:29 #460 №7664221 
>>7664220
> Не мамонт
Аноним 12/02/26 Чтв 23:06:28 #461 №7664236 
>>7664221
Как я понял, ни один из этих брать не стоит. Поэтому и спрашивал. Но очень развёрнуто, спасибо.
Аноним 13/02/26 Птн 02:41:32 #462 №7664333 
>>7664220
>>7664236
https://openwrt.org/toh/tp-link/ex220_v1
Смотри характеристики. Это mips роутеры, устаревшее железо. Ищи роутер поддерживающий OpenWrt на arm64, с нормальным объёмом памяти, чтобы поставить vpn.
Аноним 13/02/26 Птн 03:03:53 #463 №7664337 
Routerich AX3000 самое то для vpn-клиента и туннелирования? Чтобы через впн пропускать только нужные сервисы.
Аноним 13/02/26 Птн 03:05:00 #464 №7664338 
>>7664333
>>7664337
Аноним 13/02/26 Птн 03:33:52 #465 №7664345 
>>7664337
норм
Аноним 13/02/26 Птн 03:56:35 #466 №7664349 
>>7664345
Я тут почитал на сайте провайдера. Оператор ведь в принципе может отказать подключать интернет к такому специфичному роутеру. Его ведь нет в официальных сертифицированных списках. Случаи были?
Аноним 13/02/26 Птн 04:00:35 #467 №7664350 
>>7664145
Очевидно, что бы подключиться к твоей говно камере в локальной сети тебе нужно отправить пакет, который идет через твоего провайдера, ТСПУ, клоудфляре, сервера пентагона, корейских хакеров, распберипай локального провайдера в Китае и приходит в облако производителя камеры, там обрабатывается и хуй знает каким путем возвращается обратно. Где он по пути потеряется или заблокируется никто не знает.
Твоя говнокамера не подключается по ONVIF, RTSP ссылки тоже не гуглятся, поэтому забей и купи нормальную камеру.
Если не планируешь запись, то для нормальной камеры не нужно ничего, только доступ в сеть (и белый ip если планируешь смотреть не из дома). Если нужна запись, то бери видеорегистратор к ней. Homeassistant тоже норм, в нем есть софт для камер, но лучше регистратор.
Аноним 13/02/26 Птн 04:06:51 #468 №7664352 
>>7664349
Какие ещё сертифицированные, что за ерунда.
Может провайдер предоставляет доступ по гпон?
Аноним 13/02/26 Птн 04:19:36 #469 №7664354 
>>7664352
https://xn--d1aqf.ru.com/dom-ru-ne-podklyuchaet-bez-routera/
Аноним 13/02/26 Птн 04:22:33 #470 №7664355 
>>7664352
>>7664354
Я вот так куплю, а провайдер мне отлуп даст. Типа нет технической возможности.
Аноним 13/02/26 Птн 04:25:33 #471 №7664356 
>>7664354
В самом начале
>Сразу важно уточнить: Дом.ру не запрещает использовать свой роутер.
Аноним 13/02/26 Птн 04:27:36 #472 №7664359 
>>7664356
>Если устройство из списка — проблем с подключением быть не должно. Если нет — оператор может отказать и предложить установить свой терминал.
Аноним 13/02/26 Птн 04:56:01 #473 №7664361 
>>7664359
Похоже на попытку тотального контроля. В таком случае, будут покупать эти провайдерские роутеры или брать их где-то на время, соблюдая правила, но затем запоминать и менять mac адрес, подключая любой другой роутер.
Аноним 13/02/26 Птн 05:29:30 #474 №7664364 
>>7664361
Ты же в курсе, что у каждого производителя техники, которая может подключаться к сети есть выделенный пул MAC-адресов? И нет, ты не можешь определить конкретную модель роутера у конкретного производителя только по мак-адресу
Аноним 13/02/26 Птн 07:20:24 #475 №7664407 
>>7664364
Конечно, первые три байта определяют производителя, остальные три что-то вроде порядкового номера. Вполне могу имея в руках железо записать mac адрес wan порта и склонировать его на другой роутер. При ограничениях подключения по оборудованию, будут покупать самый дешевый роутер из предложенных и клонировать с него mac адрес.
Аноним 13/02/26 Птн 08:21:28 #476 №7664438 
>>7664350
Ясненько, спасибо.
Аноним 13/02/26 Птн 11:05:12 #477 №7664553 
Ищу роутер для дома (3-х комнатная квартира, 80 кв. метров), способ соединения Ethernet, скорость 300 или 500 Мбит/с. Так же хочу поставить на роутер ВПН и запрет (значит туда надо ставить openwrt??? Я особо не понимаю, что это, но если необходимо, то по гайдам поставлю). Цена до 6-7к рублей (если вообще возможно за такую сумму купить роутер с моими требованиями). Готов купить прямо сейчас какой-нибудь роутер. Сейчас стоит дир 615, со скоростью 100 Мбит/с, невозможно пользоваться, все подтормаживает, очень часто перегружаю его.
Аноним 13/02/26 Птн 11:13:06 #478 №7664564 
>>7664553
Если посмотреть по фильтрам в дис (вифи7, оперативы 128 МБ), то выбор падает на cudy wr3600, только надо разобраться с какой буквой покупать.
Хороший ли данный роутре, плюс можете посоветовать свои варианты.
Аноним 13/02/26 Птн 11:13:37 #479 №7664566 
>>7664564
по фильтрам в ДНС
Аноним 13/02/26 Птн 11:22:19 #480 №7664581 
>>7664359
>>7664361
Вы чего нафантазировали.
Смысл написанного очень прост - если монтажник пришёл подключать клиента, и на его роутере линк не поднимается, то монтажник имеет право отказать в настройке клиентского барахла.
Демонстрируется привезённый с собой девайс, что с ним всё работает. Демонстрируется ноут монтажника, с которым тоже всё работает.
Дальше клиент ебётся со своим роутером самостоятельно.
Аноним 13/02/26 Птн 11:25:00 #481 №7664589 
>>7664361
Очевидно это пункт на случай всякого артхаусного железа, чтобы провайдер не брал на себя обязательства настраивать циску или ноунейм с непонятной прошивкой и доступом по ssh и прочие случаи когда требуется квалификация сетевика
Аноним 13/02/26 Птн 11:27:40 #482 №7664598 
>>7664589
Бля ssh это же кайф.
Хули они через веб морду все настраивают
Аноним 13/02/26 Птн 11:47:21 #483 №7664620 
image.png
Нужна антенна для 4гэ, посоветуйте.
Для игрулек, поэтому чтобы хотя бы 50 мбит, сейчас стоит вот такая залупа, если засунуть в окно выходит 20 в не праймтайм, 8-12 в праймтайм.
Роутер ноунейм хуйня, но судя по отзывам сотку он дает если связь хорошая.
По селлмапу моя залупа сразу за мкадом без нормальных вышек рядом, покрытие пиздец залупачесное
не тролльте я ебло
Аноним 13/02/26 Птн 12:10:25 #484 №7664644 
Пацаны, кто шарит за ip телефонию - дайте пояснения.
Коллеги из телефонии такой коммент мне оставили - "на SDH можно поставить шлейф в обе стороны (шлеф - то же самое, что и завороты?)"
Что такое шлейф в ойпи телефонии, и что такое завороты? Это одно и то же? Желательно своими словами, а не ссылкой из какой-то жопы.
Аноним 13/02/26 Птн 12:12:13 #485 №7664647 
>>7664553
И дополнительный вопрос. У меня провайдер провайдер проводит 300/500 Мбит/с в дом через витую пару. Знаю, что некоторые провайдеры осуществляют через gpon, то есть оптоволокно в дом.
Через витую пару я буду терять в скорости? Или вообще без разницы какая технология доступа?
Аноним 13/02/26 Птн 12:25:24 #486 №7664662 
>>7664581
>Микротик в списке сертифицированных роутеров

У меня в свое время в качестве домашнего роутера стоял rb4011, щас на более энтузиастское железо переехал (банану). Так вот, услышав про микротик, сразу гнустнели и сотрудники сп, и мастера на выезде.)
Аноним 13/02/26 Птн 12:32:16 #487 №7664673 
>>7664647
200мб/с оптоволокна «быстрее» 200мб/с витой пары. Из-потерь, помех и прочего. Это как пример.
Аноним 13/02/26 Птн 12:57:51 #488 №7664702 
>>7664647
Нет разницы
Оптоволокно нужно для стабильного 1гбит+ на дальние расстояние. В пределах падика кинуть витуху или оптоволокно - вопрос чисто в том какое оборудование есть на местах, и что проще будет протянуть
Аноним 13/02/26 Птн 13:07:11 #489 №7664713 
>>7664673
>>7664702
А по выбору роутера ответите?
Аноним 13/02/26 Птн 13:11:08 #490 №7664717 
40.webp
>>7664673
>200мб/с оптоволокна «быстрее» 200мб/с витой пары. Из-потерь, помех и прочего. Это как пример.
>те 200мбит/с это совсем другие 200мбит/c
Аноним 13/02/26 Птн 13:15:34 #491 №7664722 
>>7664644
Бамп вопросу.
Аноним 13/02/26 Птн 13:33:46 #492 №7664739 
>>7664673
Хуйню несешь. 200мбит хоть по коаксиалу пускай. Оптику в квартиры сейчас тянут банально потому что дешевле и не нужно искать розетку в подвале/на чердаке
Аноним 13/02/26 Птн 13:38:14 #493 №7664743 
>>7664564
>cudy wr3600
Броадкал вместо процессора, поэтому хуй те в рот, а не опенврт.
WR3000S бери
Аноним 13/02/26 Птн 13:42:31 #494 №7664748 
>>7664350
> бери видеорегистратор
Оверкилл. Проще дома ispy aka agentdvr
Аноним 13/02/26 Птн 13:42:36 #495 №7664749 
>>7664713
Схему квартиры хоть в пейнте нарисуй. Жирным капитальные стены.
Аноним 13/02/26 Птн 13:44:07 #496 №7664751 
>>7664743
>WR3000S
А есть такое же, но с юзб дыркой?
Там один синг бокс 30мб вест, а у куди 70мб всего
Аноним 13/02/26 Птн 13:46:59 #497 №7664756 
изображение.png
>>7664713
По треду уже много раз писали
Что-то из этих моделей
Без букв не подойдет
Аноним 13/02/26 Птн 13:47:41 #498 №7664757 
>>7664717
Пакет попиздует, но по дороге чет потеряет и не сойдется контрольная сумма (или как там сейчас проверка целостности проходит) и получится миша, все хуйня, посылай по новой. Со стороны будет казаться что скорость «меньше».
Да и вообще, разве провайдер не повышает скорость, что бы у клиента была околозаявленная?

СУПЕРАКЦИЯ ОТ ООО ОЛОЛОЛИНК
ОПТОВОЛОКОННЫЕ 200МБС В МЕСЯЦ ЗА 150 МОНЕТ
@
ПРИЕЕЗЖАЕТ МОНТАЖНИК
ЗАВОДИТ В ПОДЪЕЗД ОПТОВОЛОКНО
@
В КВАРТИРУ КИДАЕТ ВИТУЮ ПАРУ



СУПЕРАКЦИЯ ОТ ООО ОЛОЛОЛИНК
ОПТОВОЛОКОННЫЕ 200МБС В МЕСЯЦ ЗА 150 МОНЕТ
@
ПРИЕЕЗЖАЕТ МОНТАЖНИК
ЗАВОДИТ В КВАРТИРУ ОПТОВОЛОКНО
@
ИЗ ПОДЪЕЗДА В ОКНО ВЫХОДИТ ВИТАЯ ПАРА


Да какая, на хуй, разница. Мне, гою, ващепахую. У меня теперь в мкд только один провайдер
Аноним 13/02/26 Птн 13:52:22 #499 №7664762 
>>7664739
Что больше боится помех, оптоволокно или коаксил/витая пара? Если витая пара без экрана, это же вообще пздц.
Я поставил кавычки, потому что быстрее на бумаге, на практике сеймщит. Большинство сидят на усосанных роутерах с WiFi 100мб/с.
Аноним 13/02/26 Птн 13:56:25 #500 №7664765 
>>7664751
WR3000P с дыркой и дороже. Есть еще nx32u, менее популярен среди пердоликов, но тоже прошивается
Аноним 13/02/26 Птн 14:24:03 #501 №7664796 
>>7664757
Даже у тех, кто предоставляет доступ по меди - всегда fttb.
То есть разводка медная только от квартиры до подвала с оборудованием.
Если советский дом - да, там нет выделенных каналов под слаботочку, и возможны помехи от силовых линий.
В любом доме, построенном примерно где-то начиная с 2010 это уже есть изначально.

Ну и даже в хрущёвках как-то научились жить. Видел разные дома советской постройки в разных городах, помехи увидеть ещё нужно постараться.

>Да и вообще, разве провайдер не повышает скорость, что бы у клиента была околозаявленная?
Повышает, но не из-за ошибок. А из-за особенностей bras, когда шейпер нужно подровнять. Всё равно индивидуальных параметров не заводят, это единый шейпер на всех абонов с одной и той же пропускной.

Если процент потерь вырастает больше 3 - связью станет невозможно пользоваться, никакие увеличения не помогут.
Аноним 13/02/26 Птн 14:45:40 #502 №7664828 
>>7664796
Ну вот из опыта, были два хруща, в них оптика от рт была. Полет нормальный. И в обоих случаях оборудование провайдера было буквально за дверью.
Как-то для сравнения решил подключить витую пару, подключал 300-350, тест рисовал 420. Больше - не меньше, похер.

В новом доме провел застройщик витую пару. Получается, сквозной стояк из подвала. Через хуй. При отключении света может отъебнуть и интернет. При чем на одном этаже и даже между этажами в одном падике может быть у кого-то электричество/интернет, а кого-то нет.
Это так, о наболевшем, как сейчас стоят человейники.


Стоит ещё упомянуть, что если в квартире умный дом и что-то работает на частоте 2.4, а что-то на 5, то качество скорости зависит от многих факторов. Нужно понимать, что оптика/пара - не главное в этом вопросе.
Аноним 13/02/26 Птн 15:37:27 #503 №7664888 
>>7664828
>Как-то для сравнения решил подключить витую пару, подключал 300-350, тест рисовал 420. Больше - не меньше, похер.

Увеличение пропускной никак не исправляет ошибки.
Таков стандарт TCP. Если есть потери - сбрасывается скорость обмена.
Т.е. любое открытие сайта, или скачивание чем-то кроме торентов будет происходить с тормозами, там хоть шейперы снимай - ничем не поможет.
Аноним 13/02/26 Птн 16:24:52 #504 №7664928 
>>7664756
Типа роутер за 3,5к будет пизде, чем роутер от такого же вендора, но стоит на пару тысяч дороже? А почему они так наебывают? В чем особенность?

Как я понимаю, базово он будет хорошо работать. А впн/запрет туда накатить можно будет?

А вайфай 7 нужен ли вообще?
Аноним 13/02/26 Птн 16:45:50 #505 №7664946 
>>7664581
А как вообще проходит процесс подключения? Вот приходит монтажник, протягивает кабель из подъезда, подключает к роутеру. Что он дальше делает? Наверное связывается с конторой и сообщает ей mac адрес роутера, да? А оттуда идёт линк. Что ещё? Или я неправильно понял?

Если будут проблемы и провайдер завозникает, я думаю "одолжить" в днс подходящий роутер, подключить к нему интернет, склонировать его mac адрес и вернуть, сказав что не подошёл. Но это сомнительная операция. Если какой-нибудь челик после меня купит этот роутер и будет подключаться к интернету, в сети появятся два одинаковых mac адреса. Что тогда?
Аноним 13/02/26 Птн 17:01:57 #506 №7664954 
>>7664928
Возможно буду брать куди
А TP-Link Archer BE230 подойдет, пишут, что это "улучшенная" версия куди вр3000. На тп линк поставить впн/запрет можно будет?
Аноним 13/02/26 Птн 17:03:56 #507 №7664956 
>>7664954
так же под выбором Routerich AX3000
Аноним 13/02/26 Птн 17:23:20 #508 №7664973 
>>7664954
Тебе нужны роутеры которые шьются на openwrt
На другие нихуя не ставится
А также чем больше флешка и быстрее проц, тем меньше будет проблем
Аноним 13/02/26 Птн 18:31:36 #509 №7665048 
>>7664748
iSpy годная вещь, но он же где-то должен крутиться? Для дома проще раскошелиться и за 3к купить видеорегистратор с али
Аноним 13/02/26 Птн 18:42:22 #510 №7665054 
>>7665048
Ты написал что между хассио и регистратором лучше второе. Я высказал своё мнение что агентдвр лучше их всех + если нужно то уже агент линкуется с хассио
Аноним 13/02/26 Птн 19:19:12 #511 №7665071 
>>7664620
На озоне ищи производителя Антэкс, у него посмотри на панельные антенны. Ставишь такую на стену, направив в сторону вышки.
Аноним 13/02/26 Птн 19:27:26 #512 №7665077 
Routerich AX3000 vs cudy wr3000e
Плюсы и минусы?
1. Ждать доставку первого
2. Первый стоит на 1-1,5к дороже второго (но см. 3 пункт)
3. На первом редустановленная OpenWRT, больше оперативной и встроенной памяти.

Хватит ли мне памяти и адекватной работы на втором роутере с ютубом, дискордом, телегой и подкопом?

Почитав отзывы, характеристики и прочее, прочее, за цену до 5к рублей первый роутер лютый мастхэв.
Аноним 13/02/26 Птн 20:28:37 #513 №7665114 
>>7665077
И мне подскажи, анон. Что-то из того что выше или всё-таки bpi-r4 ?
Аноним 14/02/26 Суб 01:47:23 #514 №7665261 
>>7664946
Мак-адреса не сообщает. Для подключения только идентификация абонента, в какой коммутатор воткнули и какой порт.
Провайдеры с прописанными мак-адресами где-то ещё существуют, но дом.ру к ним точно не относится.

Какие-то мутные планы строишь, просто возьми роутер у провайдера, раз не разбираешься.
Аноним 14/02/26 Суб 01:58:50 #515 №7665265 
>>7665114
От твоих личных устремлений зависит.
Или роутерих одним скриптом, или попердолиться.
r4 выглядит интереснее, и пердолится с ним как с куди.

Я бы в голове свёл выбор только к r4 и роутерих.
Аноним 14/02/26 Суб 12:49:21 #516 №7665452 
>>7665114
ты цену видел? Я не шиз
Аноним 14/02/26 Суб 13:47:14 #517 №7665513 
>>7665077
На данный момент я остановился на этих устройствах. Стоит ли мне переплачивать 1к рублей и покупать роутерич? Или же остановиться на куди?
Аноним 14/02/26 Суб 23:33:57 #518 №7665961 
>>7665077
>. На первом редустановленная OpenWRT, больше оперативной и встроенной памяти.
Ну так и его бери, чего тут думать? Хуй пойми что тут будет с российским инетом через полгода, а так - у тебя хоть будет возможность вот всё это от себя отогнать.
Аноним 15/02/26 Вск 03:00:40 #519 №7666039 
А в чем смысл дрочиться с openwrt на роутере?

Ведь можно буквально взять отдельный шлюз в виде r3s, а раздавать вифи буквально с любого роутера. Хоть с Qualcomm.
Аноним 15/02/26 Вск 11:13:29 #520 №7666158 
>>7666039
А можно ещё две точки доступа, и контроллер к ним, чтобы за роумингом качественно следить.
А ещё потужный гудящий сервак, под торент клиент.
Аноним 15/02/26 Вск 12:12:44 #521 №7666199 
>>7665452
Цену видел, устраивает. Нужно иметь мощный инструмент в борьбе за своё право, плюс есть sfp. А ещё пров начинает задирать цену, значит пришло время снова тянуть локалочку, будем пятью квартирами на одном договоре сидеть.
Аноним 15/02/26 Вск 12:24:08 #522 №7666210 
Господа, кажется мы тонем
Аноним 15/02/26 Вск 13:04:52 #523 №7666236 
>>7666210
Не паникуй, это не б, тред будет висеть в первой двадцатке ещё недели две.
Аноним 15/02/26 Вск 13:34:04 #524 №7666248 
>>7666039
Ну кому то хочется. Себе уже давно накатил оврт на тонкий клиент х86
Аноним 15/02/26 Вск 21:28:52 #525 №7666615 
>>7666039
FOSS стек на оборудовании лучше по умолчанию.
Аноним 15/02/26 Вск 21:33:10 #526 №7666620 
>>7666615
Давно тебя тут не было.
Аноним 16/02/26 Пнд 10:01:37 #527 №7666901 
Аноны, а стоит ли разделять сети на 2g и 5g, каждое устройство отдельно подключать. Или же я могу одно имя поставить на две частоты? Роутер куди вр3000s, опенврт, 500 мегабит в сек
Аноним 16/02/26 Пнд 13:14:55 #528 №7667087 
>>7666901
Можешь одно поставить, но я бы убедился, что стиринг включён и по умолчанию подключается к 5г, если он доступен.
Аноним 16/02/26 Пнд 14:04:18 #529 №7667127 
>>7666901
У меня вр шлем после очередного обновления прошивки вдруг начал цепляться за 2г, хотя на нём сигнал слабее. 2г был настроен чисто под иот.

После этого пришлось делать разные сиды.
А если подобной специфики нет, то как бы чего париться.
Аноним 16/02/26 Пнд 14:26:51 #530 №7667157 
>>7667127
> IoT
> не отдельный ВЛАН
Ты напрашиваешься на неприятности.
Аноним 17/02/26 Втр 15:48:16 #531 №7668321 
Привет, сетевач. Имеется Keenetic Extra(KN-1711) и Zyxel Keenetic II. Первый получает интернет по кабелю и раздает кабелем на ПК и Wi-Fi по 2,4 и 5 ГГц. Второй роутер не хочет подключаться по WISP к первому. По кабелю LAN->WAN если тупо воткнуть не подключается тоже. Один раз по WISP получилось соединиться через гостевую сеть, но потом я полез и всё сломал. Сейчас пишет конфликт IP-адресов, а если в WISP второго роутера руками ввести IP, статус подключения выглядит как "Интернет готово(в резерве). Не понимаю почему не происходит автоматической настройки.
Аноним 17/02/26 Втр 15:55:43 #532 №7668334 
>>7668321
Подсети, наверное, одинаковые.
Аноним 17/02/26 Втр 16:06:50 #533 №7668353 
>>7668334
Наверное. Я пытаюсь дербанить айпишники, но за неимением мозгов настраиваю как пальцем в небо.
Аноним 17/02/26 Втр 18:48:44 #534 №7668592 
image.png
image.png
Нужно соеденить коксиальный провод F male(я так понимаю) с разъемами rp-sma-female(тоже предположение)
Я все правильно сообразил? А то я ебал там этих переходников на озоне, я не понимаю. Оба rp-sma-female но кончики у них разные, какие-то вкручиваются а какие-то являются теми куда вкручивают. Я нахуй не понимаю
Аноним 17/02/26 Втр 19:28:01 #535 №7668648 
>>7668592
Не нужно их соединять. Нельзя просто так взять и соединить что попало с чем попало. В лучшем случае сигнал говна будет
Аноним 18/02/26 Срд 00:47:51 #536 №7668941 
>>7619383
Берешь кинутик гига, там сфп порт есть, покупаешь сфп свисток для оптоловоконного штекера ( обычно Tx 1550 нм / Rx 1310 нм)
Вставляешь свисток в роутер, гпон штукер в свисток, включаешь роутер - всё работает.
Аноним 18/02/26 Срд 00:50:10 #537 №7668944 
>>7668941
🙂👍
Аноним 18/02/26 Срд 07:08:57 #538 №7669062 
>>7668592
>Нужно соеденить коксиальный провод F male(я так понимаю)
Не бывает "провод F male" . Провод он никакой. А на него накручивается наконечник. У тебя накручен F male.
Откручивай его и накручивай нужный тебе. Где ты его возьмешь (и существует ли он в природе) вопрос другой.

И, как тебе уже написали, использовать 75 омный ТВ коаксиал для подключения Wi-Fi антенн идея тухловатая.
Аноним 18/02/26 Срд 12:25:44 #539 №7669400 
Расскажите как подключить статический белый ип адрес на симку в дс2.
Для физ лица.

На каком операторе это проще?
Мегафон, Билайн, МТС, йота, теле2.
Аноним 18/02/26 Срд 12:34:34 #540 №7669423 
>>7664644
Их спроси — что они имели ввиду?
И скажи, что на даче передали, что говорить надо нормально, а не как мудаки.
Аноним 18/02/26 Срд 22:51:37 #541 №7670195 
>>7664644
Шлейф — это то же самое, что заворот. Суть в том, что ты замыкаешь передачу на приём, не отправляя на абонента сигнальную информацию.

Допустим, у тебя контора в Москве, а абонент в Владивостоке. Абонент не алё, какие-то проблемы с ним. Как понять, с чем конкретно — с твоей АТС или сетью передачи данных? Со стороны АТС делается заворот на номере абонента (в случае ip этт буквально просто команда), и когда АТС отправляет в него сигнальную информацию — то сразу её сама получает. Всё, можно посмотреть, правильная ли она или нет.

Если во Владивостоке своя АТС, то у тебя больше ветвление проверок: завернуть на АТС в Москве или завернуть на АТС во Владивостоке. Если сигналка в обоих случаях в порядке, то проблема с каналом передачи данных.

А, почему называется "шлейф": на аналоговой АТС это буквально гребенка проводов, которую надо правильно установить. Оттуда и пошло слово "шлейф".

Никогда не думал, что мне пригодятся на даче знания из универа, оконченного пятнадцать лет назад.
Аноним 18/02/26 Срд 23:08:45 #542 №7670208 
Анончики, посоветуйте стабильный роутер в пределах 3к. ни каких наворотов не надо, ни вифи 7-8... ни обходов, ни опенврт. Подключаться к прову будет по ipoe с привязкой мак адреса. Ну чтоб родной вебинтерфейс был нормальный, без всяких иероглифов и заумных настроек. Не знаю, что там сейчас нормальное есть, Кади, Нетис, Сяоми? Человек который будет брать, вообще на древнем асус n10 сидит, который виснет каждые полчаса час.
Аноним 20/02/26 Птн 21:17:27 #543 №7672540 
Сап уважаемые, что скажите об сяоми ах3000 и тп линк ах3000, цель стабильность, надежность, без головной ебли для 1gb/s, сказали что хорошие, но вам доверяю больше
Аноним 21/02/26 Суб 09:34:11 #544 №7672826 
>>7546648
>Купишь - переведёшь. Лучше нормальную плату от Banana Pi купить
Полистал тред на 4пда. Там скуфидлы на 170+ страницах обсуждают эту поделку. При каждом ребуте мак-адрес интерфейса меняется, проц греется, по кд какие-то железячные баги и проблемы. По итогу это сырой продукт и даже если накатить врт то проблем не оберешься. Именно по железо это полный тухляк. Китайцы где-то нарыли медиатек, но дальше не смогли выдать качественный продукт
Аноним 21/02/26 Суб 11:14:51 #545 №7672903 
>>7672826
>При каждом ребуте мак-адрес интерфейса меняется
Наверное, там, именно в этой сборке, в автозагрузке стоит скрипт вызывающий программу macchager или в сетевом конфиге написано option macaddr random. Это можно легко исправить.
Аноним 23/02/26 Пнд 12:26:13 #546 №7674838 
Сап сетевач, есть один провайдер (возможно дочка РТК, из апстрима у них только РТК, когда у остальных хотя бы ТТК есть), единственные у нас с городе тянут в квартиры сеть быстрее сотни.
Конечно же по GPON, поэтому провайдер настаивает, что надо покупать именно их роутер, и ничего кроме роутера они не продают.
Конечно же это древний кал за 6к, но даже если бы это было что-то нормальное, девайсы с бэкдорами удалённой настройкой не перевариваю.
Конечно же платить 6к, чтобы потом поставить его в бридж, я не хочу.

Собственно вопросы — что-то не позволит мне просто поставить GPON розетку от тех же РТК, даже если сам провайдер их официально не продаёт и не поддерживает? и что ещё надо узнать про эту хрень кроме SC/APC коннектора?
Аноним 23/02/26 Пнд 15:14:54 #547 №7674958 
>>7674838
Под розеткой подразумеваю ONT/ONU, в которую уже подключен мой роутер.
Аноним 23/02/26 Пнд 21:07:36 #548 №7675236 
>>7674958
Боюсь, твой выбор это их роутер в режиме моста.
Как минимум тебе нужен зарегистриванный мак адрес, потому что вряд ли они согласятся вбить твой.
Аноним 24/02/26 Втр 11:02:49 #549 №7675598 
>>7672540
Нормально
Аноним 24/02/26 Втр 23:26:41 #550 №7676300 
14490814808010.jpg
Валяется mi3 router если прошить open wrt получится туда понаставить всякие обходы подкопы vless и прочую хуйню для обхода блокировок или памяти не хватит? заебало включать\выключать на телефоне впны туда сюда. Основной роутер есть к которому компы подключены если че.
Аноним 25/02/26 Срд 10:21:39 #551 №7676520 
>>7676300
Wireguard там точно будет работать. А вот vless... Попробовать стоит, но бинарники позволяющие подключаться по vless, могут быть слишком тяжелыми для этого mips32 (mipsel или что там?) железа. Если всё таки решишься установить OpenWrt, чтобы чуть-чуть лучше работало, можешь пожертвовать какую-нибудь флешку под swap раздел, в этом роутере ведь есть usb, но это её постепенно убъёт файлами подкачки... Можешь сжать бинарник upx. Не сильно поможет, но надо же что-то делать. 20 мегабайтный бинарник если и запустится, то на пределе возможностей. Так что либо покупаешь новый роутер, либо вот так, в надежде на чудо какое-то.
Аноним 25/02/26 Срд 13:22:15 #552 №7676691 
Аноны, добрый день. Хочу разобраться в тематике обхода блокировок через роутер с openwrt, накатить запреты, чтобы ютубы у меня, инстагрумы у тян работали без ВПН и включения запрета непосредственно на устройстве. Плюс есть приоритет трафика, как я понял, это тоже прикольная штука. У меня инет 100мб/сек, если это важно. Увидел в треде два совета:
> Routerich AX3000. Filogic 820 (MT7981BA) с форком OpenWRT из коробки.
> Лучше нормальную плату от Banana Pi купить, у них полно всяких, а не это.
Что вообще можно взять для моих целей, чтобы не переплачивать за ненужную хуйню? Заранее спасибо за советы, аноны.
Аноним 25/02/26 Срд 16:18:45 #553 №7676864 
>>7676520
>Так что либо покупаешь новый роутер
И как понять какой норм? Вот я открываю табличку опенврт роутеров, выставляю условный куди и вижу, что есть модели с 8-16-32 мб памяти. Это достаточно? А есть 128 или 256 мб. Тоже самое про оперативную память...
Аноним 25/02/26 Срд 16:30:35 #554 №7676872 
>>7676864
>модели с 8-16-32 мб памяти. Это достаточно?
Под то что ты хочешь - нет. Там один только бинарник, приложения способного в vless, будет размером около 20 мегабайт. Можно переносить файловую систему на флешку, но это тоже пердолинг с урезанием места в основной прошивке. Поэтому модели с 16 мегабайт пзу (тем более без USB) не подходят.
Аноним 25/02/26 Срд 16:33:16 #555 №7676875 
1772026393925.png
>>7676520
Купи тонкий клиент как вариант. Цена вопроса 2.5-3к.
Аноним 25/02/26 Срд 16:54:01 #556 №7676899 
>>7676875
Как на нем завести вай-фай? Насколько стабильно работает опенврт и будет ли достаточно этого процессора если сравнивать его с медиатек/филожджик 820-830?
Аноним 25/02/26 Срд 16:59:09 #557 №7676907 
>>7676899
> Как на нем завести вай-фай?
Лучше никак. Но в том что сам юзаю есть обычный псие. Сам занял этот порт 10гбе карточкой, а вифи повесил на несколько разных роутеров
> Насколько стабильно работает опенврт
Ну вот на скрине выше аптайм уже за 100 дней
> сравнивать его с медиатек
Чел, младший брат этой балалайки буквально тянет proxmox c 4мя виртуалками две из которых полноценные убунты с DE
Аноним 25/02/26 Срд 17:01:14 #558 №7676913 
>>7676907
О плюсах того что это обычный x86 говорить вообще стоит?
Аноним 25/02/26 Срд 17:09:41 #559 №7676920 
>>7676907
Я к тому, что как мне прикрутить вай-фай точку доступа к этому тонкому клиенту, чтобы я по вайфаю получал интернет и доступ в сеть, который раздает опенврт на тонком клиенте? Ну их вроде сложно купить. Твой хп т620 нигде не продается толком
Аноним 25/02/26 Срд 17:19:16 #560 №7676927 
>>7676920
Это всё без особых сложностей делается, вендорлоков нет.

Если у тебя есть лишний системник то можешь на него накатить и проверить как оно работает. Скорее всего даже переустанавливать не нужно будет на другой х86.

У меня кончилась мотивация рассказывать.
Я дал направление куда можешь покопать.
Аноним 25/02/26 Срд 19:23:10 #561 №7677067 
Поясните за прошивку кинетик, которая ставится на левые роутеры. Куда можно, насколько это говно? Насколько это незаконно?
Аноним 25/02/26 Срд 19:24:23 #562 №7677070 
И да, есть что-то хотя бы примерно такое же как кинетик по уровню возможностей и удобству настройки? Opnsense/pfsense это про другое? Openwrt понятное дело вообще не то, это пердолинг.
Аноним 25/02/26 Срд 23:55:12 #563 №7677389 
>>7676875
Могу я влезть в ваш дискасс? Твоя хреновина под арм или ты накатил опенврт на х86-64? Емнип опенврт х86 был полным разваливающимся говном.
Аноним 26/02/26 Чтв 00:05:19 #564 №7677404 
>>7677389
Обычный х86. Пакеты все те же что и для остальных архитектур. Весь процесс бута и фс как на обычной десктопной лини, никакого mtd и overlay.
singbox, zt, wg, tinyproxy, pbr поднялись без приколов, туда же всякие нжинкс, пром экспортер, ixgbe, mlx4, adb, https dns proxy.

Пердол именно с х86 был только в том что самому пришлось рутовый раздел на весь диск растянуть. Залипонов не ловил
Аноним 26/02/26 Чтв 10:20:13 #565 №7677589 
>>7676913
> openwrt
> x86
> плюсы
Оно хоть в обновление без ебли уже научились на x86?
Аноним 26/02/26 Чтв 10:48:11 #566 №7677614 
>>7677589
Ты про переход между релизами? Без понятия. Как накатил 23 оврт так он и работает.
В доках у них есть какой то owut, мб через годик попробую
Аноним 26/02/26 Чтв 11:16:45 #567 №7677642 
Кто соображает в 4g модемах? Что лучше выбрать из lte cat. 16-22 за не самую дорогую цену?
От базухи оператора на телефон приходит 4 частоты B1+B3+B3+B7, хочется также на модеме иметь, скорость 200 мбит/с+
Аноним 26/02/26 Чтв 11:18:06 #568 №7677643 
В плане роутера планируется миник на x86_64, либо роутер на Pi, либо но не желательно кинетик какой-нибудь
Аноним 26/02/26 Чтв 12:01:25 #569 №7677679 
>>7677614
> ты про переход
Я буквально про любой апдейт. Там пиздец ебля.
Аноним 26/02/26 Чтв 12:02:53 #570 №7677680 
>>7677679
Стабильно раз в пол года бампаю все пакеты, проблем не было
Аноним 26/02/26 Чтв 16:18:13 #571 №7677875 
1757356496074973.png
>>7677680
> бампаю пакеты
Пиздец. А теперь попробуй сисапгрейд сделать.
Аноним 26/02/26 Чтв 17:12:06 #572 №7677932 
>>7677875
Командой со скрина и делаю. Руками по одному заебёшься
Аноним 26/02/26 Чтв 17:13:47 #573 №7677934 
Я не пойму что ты сказать хочешь? Напиши уже под спойлером и я повторю твою мысль, а то ты видимо аж спать не можешь
Аноним 26/02/26 Чтв 18:05:52 #574 №7677978 
>>7677932
> командой со серина
> сисапгрейд
Ты точно понимаешь, о чем вообще идёт речь?
Ты обновляешь пакеты ракетным менеджером и пока это не вызвало проблем, хотя сами авторы крайне не рекомендт это делать, потому что тупая идея.
Официальная рекомендация: обновление на новую версию ОС, с которой идут и обновленные пакеты.
Но на х86 это пиздец как геморойно делать.
Аноним 26/02/26 Чтв 18:18:28 #575 №7677988 
>>7677978
Блин, действительно. Сейчас попытался по ссш сходить на роутер, а там коннекшен рефьюз. Пошел смотреть, а миник сгорел!
Никогда не ставьте х86 оврт, даже если кажется что он работает, то это точно не так. Мне вот показалось что два года работает.

Пишу этот пост с пейджера и плачу
Аноним 26/02/26 Чтв 18:51:42 #576 №7678016 
>>7677988
> уход в клоунады
Собственно, другого ничего и не ожидал.
Аноним 27/02/26 Птн 05:12:59 #577 №7678251 
>>7677978
Я с ОВРТ особо не сталкивался. Если такая большая проблема, то не проще ли сделать плейбук с конфигами и раскатывать его при обновлении на новую ось?
Аноним 28/02/26 Суб 12:13:46 #578 №7679441 
>>7677679
В чем смысл этих страданий? Зачем в принципе на роутере разворачивать какие-то хуитки от ноунеймов и буквально запускать какие-то мутные скрипты и что-то там пытаться состыковать с оврт? Роутер должен занимать роутингом. Почему нельзя просто купить одноплатник или дешевый мини-пк и на нем развернуть нужные хуитки в огороженных докер контейнерах, а на роутере уже настроить прозрачные прокси и прочее говно, которое бы лило траф куда нужно
Аноним 28/02/26 Суб 15:53:36 #579 №7679605 
>>7679441
Да можно. Можно и роутер развернуть в контейнере на той же хуитке — то же самое, только в другую сторону, и роутер не нужен. Можно ебаться как угодно, хоть вприсядку, потому что нет однозначно правильного способа. Так что отстань от человека, пусть делает то, что ему нравится.
Аноним 28/02/26 Суб 20:08:06 #580 №7679816 
>>7679441
> зачем
Незачем. Есть OPNSense предназначенный для x86. Ставишь и пользуешься без ебли как с OpenWRT, который хорош только как замена проприетарному говну.
Аноним 28/02/26 Суб 21:19:59 #581 №7679897 
image
Далбаеб репортинг ин.

Переезжаю на днях, а значит на новой хате придется подключать интернеты. 100мб тарифов уже не существует (минимум 250), посему надумал купить роутер. Позырил самые популярные на газоне - народ вроде как уплетает ХИАОМИ 4А и довольно хрюкает. Правда там интерфейс на китайском, что не есть прикольно.
Это народный роутер для нищеров, топ за свои деньги? Или есть чето попиздаче?
Аноним 01/03/26 Вск 14:49:27 #582 №7680433 
>>7676300
Тебя наебали. Ставь padavan китайский на свою некруху и забудь про опенврт с пердолингом дурацким. Буквально лучшая прошивка от сообщества - мой 3g до сих пор бд-рипы/КВН/торренты гоняет.
Аноним 01/03/26 Вск 14:59:03 #583 №7680441 
>>7679897
В россиянии - бомжоми ax3000/ax3200 если квартира стандарт.

На самом деле рынок сейчас сделал скачок к дешевому вифи7/2.5 гигабиту с некоторыми оговорками.

Так что если смотришь в даль, наверни условный be3600/5000. Пердолинг с врт на роутере не нужен, всегда проще вкинуть шлюз перед раздачей и настроить по кайфу уже все там если нужно, чем сидеть на говне которое едва тянет все это и ещё перебирать ревизии и модели.

Так же рекомендую обязательно проверять рынок б/у, т.к. всегда можно урвать вифи6 типа бомжоми ax3600/6000, редми ax6000 и подобного.
Аноним 01/03/26 Вск 16:20:26 #584 №7680506 
>>7680441
>вифи7/2.5 гигабиту
Зачем? В текущих реалиях я в принципе не понимаю зачем нужны тарифы выше 100 мбит/с. Сижу на архивном тарифе и даже не думаю переходить на эти 300-500-800-1гбит сек - просто нет смысла, так еще и дороже минимум в 1.5-2 раза.

>Пердолинг с врт на роутере не нужен, всегда проще вкинуть шлюз перед раздачей
Выше советовали опнсенс, но это просто фаервол. Что понимается под шлюзом?
Аноним 01/03/26 Вск 17:50:31 #585 №7680548 
>>7680433
да у меня 4a гигабитный стоит давно, а этот пылится...
Аноним 01/03/26 Вск 18:23:32 #586 №7680577 
>>7680506
> не понимаю
Торренты. И прямой стриминг с трекера их же.
Аноним 01/03/26 Вск 18:30:46 #587 №7680584 
>>7680506
> это просто фаервол
В голос
Аноним 01/03/26 Вск 18:48:21 #588 №7680597 
>>7680577
Все побанили, да и 100 мбит хватит
Аноним 01/03/26 Вск 19:38:21 #589 №7680617 
>>7680597
Нормальный впн может тебе 200-300 спокойно дать. Плюс у тебя побанили только часть трафика и уж поверь я знаю о чем говорю - у меня вообще все забанено.
Аноним 01/03/26 Вск 19:47:30 #590 №7680628 
>>7680597
> Все побанили
Ты дурачек?
Аноним 01/03/26 Вск 20:44:16 #591 №7680647 
>>7680441
>бомжоми ax3000/ax3200
5к рублей? Ты чо ебу дал?
Алсо, максимум будет использоваться 500мб, а скорее всего 250.
Аноним 02/03/26 Пнд 05:43:04 #592 №7680837 
>>7680617
>>7680628
банят целыми подсетями, дрочить стратегии по 15-20 раз в день, чтобы глянуть ютуб - ну такое. даже научились банить китайские хуитки. плюс без зарубежной карты ты не купишь сервер там, а местные это мутные ипэшники или конторы, которые прямо или косвенно запрещают кэйвиэн на своих впсках. ну камон - типа выкидывать 300-500р за попытку что-то там настроить, через пару дней. край неделя у тебя все отлетает и ты бежишь роняя кал искать альтернативного провайдера где сможешь заново занести 300-500р и попытать удачу
Аноним 02/03/26 Пнд 06:16:52 #593 №7680841 
Добрый день анонасы, намекните куда копать. На днях отвалился последний рабочий сервер в протоне. Нужно что то стабильное для пк.
Аноним 02/03/26 Пнд 09:51:46 #594 №7680888 
>>7680837
Ты дурачек.
Аноним 02/03/26 Пнд 10:13:35 #595 №7680898 
>>7680888
услышал тебя, родной. сорри, но у меня нет времени и денег, чтобы бесконечно перебирать впски, которые будут отлетать максимум за неделю, плюс неиллюзорный шанс получить бан по 115 фз или схлопотать статью
Аноним 03/03/26 Втр 09:24:40 #596 №7681689 
1772519234167.png
>>7680647
Так не бери за 5к, а бери за 1.2к.
Аноним 03/03/26 Втр 09:28:41 #597 №7681690 
>>7680837
Ты ленивый. Твои проблемы за тебя никто решать не будет тут.

Так что твой удел сидеть в блокировках - в целом "сообщество" от этого ничего не потеряет, а если вдруг надоест/понадобится, тогда сам подскочишь и начнёшь оплачивать впски/впны в других странах.
Аноним 03/03/26 Втр 10:02:59 #598 №7681706 
Установил на новый роутер Xiaomi AX3000T openwrt прошивку 24.10.5 и чет скорость инета порезалась.
Тот же стим качает по 100кб/с, против стандартных 10Мб/с.
Видосики не грузятся на площадках разных.
Алиса при проигрывании музыки заикается.
На стоковой прошивке и старом роутере проблем не было.
Flow offloading type стоит Hardware, выборать оба вида нельзя.
Качал прошивку с firmware-selector
Кто-нибудь сталкивался с такой проблемой?
Аноним 03/03/26 Втр 11:12:57 #599 №7681749 
>>7681706
А опенврт вообще поддерживает хардварь оффлоад на этом устройстве?
Я так с "легендарным" WRT3200ACM, посмотрел на отсутствие скорости и перешёл на нормальный x86 OPNSense.
OpenWRT теперь разве что на свичи и точки доступа ставлю.
Аноним 03/03/26 Втр 12:04:59 #600 №7681778 
>>7681749
Поддерживает, но вот скорость в говне стала.
Аноним 03/03/26 Втр 13:08:30 #601 №7681864 
Потихоньку перекатываюсь в новую сычевальню в старом дом в околоцентре дс2 и выяснил что тут походу нету провайдеров в подъезде, обзвонил - никто конкретную парадную не обслуживает кроме ростелекома, а в ростелекоме мне тян из колцентра начала пороть какую-то дичь про «подключить можем но не сейчас, сейчас у нас нужного оборудования нет в течении недели вам перезвонят» на выходных пойду с соседями контачится, мб подскажут что, договаривался тут кто-нибудь с провайдером чтобы персонально из соседнего подъезда или еще как-нибудь хз как провод протянули? Или только на 4г сидеть придется?
Аноним 03/03/26 Втр 13:10:42 #602 №7681867 
>>7681749
>перешёл на нормальный x86 OPNSense
Это фаирвол и на нем не развернуть хертушки-дурилки
Аноним 03/03/26 Втр 15:17:24 #603 №7682042 
>>7681867
> это файервол
Называй как угодно. Я с него получаю все что мне нужно от роутера и больше чем от ОпенВРТ тот же полноценный анбаунд вместо ДНС от третьих лиц, при этом имея свой гигабит с плюшками вроде отсутствия буфферблоата и с сурикатой.
Аноним 03/03/26 Втр 20:21:44 #604 №7682261 
>>7681864
Я договаривался с провайдером и радиомост с крыши многоэтажки бросал в коттедж тестя. Так что у тебя есть ещё и такой вариант.
Аноним 04/03/26 Срд 15:36:40 #605 №7682883 
image.png
Аноны, по сетям у меня только теоретические знания, а спросить не у кого. Хочу квалифицированного совета.
Досталась в наследство сеть на микротиках. На вопросы о том как настроена маршрутизация получаю ответ, что "так было до меня, я хз".
1. Как определить протоколы маршрутизации?
2. Как сейчас организуют сеть между филиалами, кроме ВПН?
3. Нейросеть говорит "делай на Wireguard". Не врет ли она мне?
Аноним 04/03/26 Срд 15:52:16 #606 №7682903 
Анончики, посоветуйте роутера для симкарты и мобильного интернета, устал с телефона раздавать.
Смотрел отзывы к разным роутерам и во многих пишут, что тот или иной роутер ловит меньше частот чем телефон и поэтому скорость значительно ниже чем на телефоне. Хуй знает что брать, чтобы роутер мог максимум из ебанной вышки сотовой связи выжать.
Аноним 04/03/26 Срд 16:10:35 #607 №7682917 
>>7682883
> Как сейчас организуют сеть между филиалами, кроме ВПН?
Выделенная линия, но с такими вопросами это явно не тот уровень конторы

> Нейросеть говорит "делай на Wireguard". Не врет ли она мне?
Не врёт, но ты сам головой думай а норм ли тебе он без корп фичей.
Аноним 04/03/26 Срд 16:22:50 #608 №7682932 
>>7682917
> Не врёт, но ты сам головой думай а норм ли тебе он без корп фичей.
А какие есть корп фичи?
Аноним 06/03/26 Птн 12:00:24 #609 №7684296 
756754443.jpg
DSC0456.jpg
>>7545302 (OP)

Сетевой анон мне тут затянули оптику - ну я дропнул днопровайдера и перекатился.

Затащили хрупкий оптический провод, оттуда в коробочку, и от коробочки уже в роутер. Замер скорости на коробке в районе 200-250 мбайт/с (то есть даже больше гигабитного пакета, который я взял).

А теперь вопросики, у меня легендарный белый роутер 150мбит - пик.

Основные потребители:
- Пекарня
- Телек на иптв+ютубе.

Оптику прокинули до коридора, до телека метров 7 (и оно работает норм), а вот до пекарни в другой комнате около 15 метров и 1-2 полоски отваливаются стабильно.

Что мне сделать лучше? Я думаю взять удлинитель обычный на RJ-45 - и бахнуть его в роутер и до пеки. 15 метровый патчкорд копейки стоит. Возможно тупой вопрос, а роутер в режиме разветвителя тоже будет упираться в 150 мбит? Или это только на вай-фай? То есть, я вот в желтый (у меня он больше желтый) порт бахну патчкорд, будем ли мы делить 150 мбит лимит с телеком при 1гбит+ вводе?

Просто брать нормальный гигабитный роутер (который еще покроет, с пекой и тв в дальних углах квартиры) не очень хочется по деньгам. Если до пеки пробросить стабильную скорость- мне бы было омном-мном.

И бонусный вопрос, а как совладать с оптоволкном в прокладке? У меня от дырки до крыши шкафа где-то 2 метра соплей висит. И с крыши шкафа на полочку тоже соплей свисает. Прижать к стенке скобами его можно? То мастера сказали его не давить, не гнуть, не ломать. я вообще думал, мне медь заведут, а коробка будет в коридорном щитке или у них на кабельканале, а они не-не, оптику в хату
Аноним 06/03/26 Птн 12:09:53 #610 №7684298 
Что сейчас норм для дома 7.5-10к?
TP-Link Archer AX72 AX5400 сойдет?
Аноним 06/03/26 Птн 12:23:57 #611 №7684306 
>>7684296
Ебать ты высрался.
Аноним 07/03/26 Суб 10:08:14 #612 №7684967 
>>7684296
Микротик анонсировал новую линейку железок. Просто подожди пару недель и можешь закупаться годнотой. Нет оврт не нужен. Просто покупаешь одноплатник и крутишь докеры там, в рОС просто настраиваешь тун интерфейсы и все раутится
Аноним 07/03/26 Суб 12:23:36 #613 №7685035 
>>7684306

Ну немного размашисто.

>>7684967

Ничего не понял.

Если кратко:

У меня стоит терминал оптики от провайдера -> провод в мой старенький ТР-линк150мбит, который раздает вайфай, а его жрут два потребителя ТВ и ПеКа.

Точка стоит ближе к телеку (в коридоре у двери той комнаты где-то 6-7 м по прямой) и дальше до пеки (где-то 11-12 метров + стена).

Условные сто баксов на хороший гигабитник, который бы пробивал мне всю квартиру + допантенку к пеке (у меня комплектная говноантенка от мамки на магнитике) - я не хочу тратить.

Думаю просто купить 15 метров патчкорд и бросить его за шкафом до пеки.

Вопросы:
1) Патчкорд будет делить 150 мбитный лимит роутера с вайфаем на роутере или оно будет жрать канал (ибо вход 1+ гигабит), а 150 мбит это лимит на вайфай?
2) Меня перенапугали с оптикой, или она действительно хрупкая и ее лучше не прижимать к стене? У меня от дырки до шкафа где-то 2-2,5 метра оно висит и со шкафа вниз к полочке тоже болтается. Я б скобами ее прижал за верхний плинтус и по контору шкафа.
Аноним 07/03/26 Суб 16:30:15 #614 №7685246 
>>7685035
1. 150 мегабит по вайфаю там никогда не будет. Можешь рассчитывать максимум на 70, если ты правильно всё настроишь (ты не настроишь).
2. Вайфай и кабельные подключения будут делить между собой общую полосу наружу, если не настроено какой-нибудь придури (её настроено не будет). Если всего гигабит, а вайфай откусит максимум 70 мегабит, то останется 900+ на кабельные подключения.


Про оптику не знаю, у меня никогда не было.
Аноним 07/03/26 Суб 17:31:10 #615 №7685274 
>>7682903
Посмотри с телефона сколько тебе оператор с базухи частот выдаёт. Если у тебя телефон более менее современный, должен поддерживать агрегацию частот (режим 4г+ на тилибоне в трее)

Если больше 3 частот, то это желателен модем LTE cat.19-22 - примерно 12к готовое решение
Если 3 частоты - модем LTE cat. 16 думаю подойдет - где-то 3-4к сам модем + коробочка с антеннами MIMO ещё 3-4к
Если 2 частоты, хз можно что-то бюджетное, хуавей 4г роутер какой-нибудь за 5к
Если нет агрегации вообще, то обычные 4г роутеры у которых скорость по 4г написана 150-300 мбит/с

Если пошариться на али, можно сэкономить на переходниках с m.2 модема на usb или pci-e или че там тебе надо и антеннах и сборка выйдет дешевле озвученных сумм

На сборке под кат.22 можно выжать 220-250 мбит/с даунлинк, на кат.16 будет где-то 150. Без агрегации 40-50 не больше

Смотри маркетплейсы по категориям LTE m.2 модемов, обычно есть готовые решения под них в соседних карточках или в отзывах

Агрегацию как смотреть ищи в гугле, траблы с конкретными модемами и как их переводить в разные режимы - 4пда.

А, ещё тебе понадобится роутер с юсб портами и поддержкой юсб-модемов. Обычно собирают на кинетиках, микротах, либо мини-пк, ещё как минимум 15к, если нет старого компа, которым можно приспособить. Наслаждайся.
Аноним 07/03/26 Суб 17:41:41 #616 №7685282 
>>7685246
>Если всего гигабит, а вайфай откусит максимум 70 мегабит, то останется 900+ на кабельные подключения.

Тогда заебись! Я это и спрашивал!

На телек воздушного канала хватает.
А на пеку я брошу патч-кордик на 15 метров. И оно отожрет скорость проводного канала - которого до жопы.
Аноним 07/03/26 Суб 17:50:22 #617 №7685293 
>>7685035
Оптике пофиг, куда ты будешь её крепить, к стене или нет. Главное, не сматывай колечками меньше 10см (радиус изгиба оптоволокна), и не перегибай под 360 градусов патчкорд. В целом кабельный монтаж примерно как у медных патчкордов. А ещё оптику любят грызть коты или мыши.
Если будешь крепить скобами (хз что это), не пробей оптику.

Да, ты можешь кинуть медный патч от роутера до компа.

И, твой роутер, судя по всему, старый хлам и не имеет гигабитных портов, поэтому на проводе у компа будет не больше 100 мбит/с (20-25 мбайт/с), по вайфаю в лучшем случае 70 мбит/с, как писали выше, т.е. еще меньше.
Аноним 07/03/26 Суб 17:54:52 #618 №7685300 
>>7685293
10-12 мбайт/с*
Аноним 08/03/26 Вск 03:06:58 #619 №7685641 
Там openwrt 25.12 вышел.
Мой свич (zyxel xgs1250-12 rev. B) наконец-то поддерживает нормально 10Г порты.
Заодно на нормальный ПМ (apk) перешли.
Аноним 08/03/26 Вск 03:08:26 #620 №7685642 
>>7685641
А, ну и спустя жалкие пару декад они научились в нормальное обновление.
Аноним 08/03/26 Вск 06:53:46 #621 №7685683 
>>7685641
Зачем? Покупается нормальный роутер и отдельно на минипк ставятся докер контейнеры с нужным хламом. На роутере настраивается прозрачный раутинг в мини-пк и все. Не нужно тащить на роутер всякое говно на скриптах, которые непонятно кто писал и оно не стакается и не отображается в лучи
Аноним 08/03/26 Вск 12:40:38 #622 №7685847 
>>7685683
> нормальный роутер на мини ПК
Так он у меня и есть. DEC750 с OPNSense.
> тащить на роутер всякое говно на скриптах
А где ты это увидел в моём сообщении? OpenWRT у меня на управляемом свиче и точке доступа, где ему самое место.
Аноним 09/03/26 Пнд 12:29:04 #623 №7686658 
Че брать в 2к26 чтобы накатить опенврт и было дохуя железа без тормозов? Ax3000t еще актуальны?
Аноним 09/03/26 Пнд 19:03:08 #624 №7686963 
MS105G0001large20201218094939.jpg
>>7685293
>>7685300

Я сейчас патчкорды подбираю и смотрю, есть такие вот коробочки довольно дешевые.

Это говно? Или можно взять (по деньгам без проблем попадаю).

Тогда схема:
Оптика с переходником в коробочку провайдера на гигабит (реально сейчас больше) -> вот такая коробочка вход -> выход 15 метровый патчкорд на компьютер и метровый комплектный провод на белый ТПлинк >>7684296
Аноним 10/03/26 Втр 06:16:46 #625 №7687400 
>>7686963
>Оптика с переходником в коробочку провайдера на гигабит (реально сейчас больше)
Больше не актуально. Логичнее взять самый дешевый и медленный тариф. 100 мбит сек хватит на долгие годы
Аноним 11/03/26 Срд 01:26:11 #626 №7688455 
Анончики, помогите пожалуйста.
Седня провел себе инет на 200Мбит.
В Мозилле выдает через Яндекс Метр около 90Мбит входящего, 220 уходящего инета, около 10 Мб.сек на скачку. Но сейчас я сижу с вай-вай и проверятю: 240 на вход, 220 выход, скачка около 30Мбит.
Вопрос: а какого хуя? Мозилла мозг ебёт? Где-то не настроил инет на ПК? Чего делать то?
Аноним 11/03/26 Срд 13:16:10 #627 №7688748 
image.png
Объясните плих что значит эта хуйня? входит в сегмент, входит сегмент с vlan и т.д.

Пытаюсь настроить 3 сети.

1 проводная локалка, 1 локальная ви-фи изолированная от проводной кроме того что разрешено в файрволле, 1 гостевая ви-фи.

Чё выставлять я ваще не вдуплю никак.
Аноним 11/03/26 Срд 13:30:23 #628 №7688759 
>>7688455
Яндекс метр залупа.... У меня витуха 4 жилы эта хуйня на выдачу показывает 160 мегабит на телефоне. Смотри на i2p скорость
Аноним 12/03/26 Чтв 13:01:02 #629 №7689599 
>>7688748
>1 локальная ви-фи
>>7688748
>1 гостевая ви-фи.

Напердолил себе вай-фаев и зачем то лезет в настройки ethernet-портов.
Аноним 12/03/26 Чтв 14:25:30 #630 №7689669 
Запрос простой - нужен максимально дешёвый, простой и безотказный гигабитный свитч на 4-5 портов домой. Надо развести медь на пеку и тв от одной розетки.
Аноним 14/03/26 Суб 17:08:29 #631 №7691523 
>>7689669
Любой. Они все сейчас одинаковые.
Аноним 15/03/26 Вск 13:32:51 #632 №7692179 
>>7676691
Роутер, который будет понимать маркировку пакетов, можно в мангл таблице с марк работать.
И одноплатник.

>>7677643
Я модемы вне али всего от двух контор видел. Делл да Леново.
Советую вопрос по другому задать, чего тебе не нравится в сетапе, когда модем прям в кинетике.

>>7682883
Сколько у тебя микротиков в штуках?
Аноним 15/03/26 Вск 13:57:47 #633 №7692187 
>>7684967
А новые точки доступа у них будут?
https://forum.mikrotik.com/t/mikrotik-wifi-8-802-11bn-timelines/267491
Аноним 15/03/26 Вск 14:56:08 #634 №7692208 
>>7692187
Не нужно брать точки доступа от микротов - они никогда не умели в вайфай. Если вляпался в микрот, то только в рамках роутера-свитча, а точки доступа от какого-нибудь убикьюти
Аноним 15/03/26 Вск 14:58:31 #635 №7692210 
>>7692179
>Роутер, который будет понимать маркировку пакетов, можно в мангл таблице с марк работать.
>И одноплатник.
Чудовищный сетап для человека, который не разбирается в сетях хотя бы на уровне CCNA. Одноплатик ты ему советуешь, чтобы на нем крутить хуитки и в них раутить трафик? Он заебется все поднимать, настраивать и менеджить. оврт поэтому и советуют, т.к. можно прямо на раутере все запустить и горя не знать
Аноним 15/03/26 Вск 15:57:54 #636 №7692276 
giphys.gif
>>7692210
Аноним 15/03/26 Вск 16:08:15 #637 №7692293 
>>7692179
>Я модемы вне али всего от двух контор видел. Делл да Леново.
>Советую вопрос по другому задать, чего тебе не нравится в сетапе, когда модем прям в кинетике.
Собственно сам Кинетик
Разобрался в вопросе, взял Fibocom под LTE cat.19, успешно работает с даунлинком под 250мбит/с не в ЧНН.
Аноним 15/03/26 Вск 17:41:09 #638 №7692413 
>>7692293
FM350-GL?
И куда вставлять решил?
И почему не quectel rm520n-gl выбрал?
Аноним 17/03/26 Втр 08:24:03 #639 №7694264 
>>7692413
Потому что FM350-GL стоит раза в 1,5 дешевле. Для агрегации 4 бендов с базухи оператора он ОК. Вставляю в корпус Vertel под 4х4 антенны. Есть аналогичниые переходники на али от Gli.net подешевле. Пока работает как модем в режиме RNDIS на Вин11. Планирую перенести в старый мини-пк на базе Атома с пассивным охладом, как приедет карта с нормальным режимом AP. Если в Дебиан или OWRT будет много пердолинга, то буду уже рассматривать какой-нибудь роутер.
Аноним 19/03/26 Чтв 18:31:16 #640 №7697742 
>>7692179
>можно в мангл таблице с марк работать
>И одноплатник
Ты же в курсе, что мангл и маркировка работают в пределах самого роутера? Т.е., когда пакет уходит в твой одноплатник, он уже передается без маркировки. Удачи прогнать его через девайс и вернуть обратно, чтобы отправить в интернет
Аноним 20/03/26 Птн 06:07:54 #641 №7698165 
>>7694264
> корпус Vertel
А скинь ссылку.
>>7697742
> Ты же в курсе
Ага.
Аноним 20/03/26 Птн 18:14:17 #642 №7698659 
>>7698165
https://ozon.ru/t/28e9xRK
Аноним 20/03/26 Птн 19:38:08 #643 №7698728 
>>7698165
А зачем ты кидаешь дезу, что можно настроить манглами проксирование? Это вообще про другое
Аноним 21/03/26 Суб 18:17:44 #644 №7699470 
>>7698728
Я не он, но так можно. Я настраивал. Пакеты с марками перенаправлялись в socks проксю.
Аноним 22/03/26 Вск 04:44:50 #645 №7699839 
>>7699470
>перенаправлялись в socks проксю
Эти самые "марки" пакетов существуют только внутри роутера. Как только пакет уходит на твой одноплатник с проксей, то марок уже нет. Т.е. пройдя через проксю пакет не сможет вернуться обратно, т.к. нет марки для возврата
Аноним 22/03/26 Вск 17:48:09 #646 №7700307 
>>7699839
Это не мой одноплатник. Зачем он вообще нужен? На роутере прям всё и запускалось. Можно попробовать отправлять пакеты в некий интерфейс, соединённый с проксей-шмоксей-впном на одноплатнике, чтобы сет марков использовать.
Аноним 23/03/26 Пнд 04:18:24 #647 №7700663 
>>7700307
>Зачем он вообще нужен? На роутере прям всё и запускалось
Микрот не умеет в это. Единственный выход - контейнеры. Но 99% того говна, что крутят на роутерах под оврт не завернуто в контейнеры. Плюс сама поддержка контейнеров в микроте говно. Поэтому тут всплывают товарищи, которые рекомендуют купить отдельно роутер и отдельно одноплатник и потом наматывая сопли на кулак, биться в истерике и рыдать в попытках настроить марки/манглы, чтобы корректно зараутить трафик куда нужно, чтобы он прошел через одноплатник, вошел в нужный контейнеры, вышел из него, прошел обратно в роутер, затем в интернет, а затем вернулся обратно к клиенту
Аноним 26/03/26 Чтв 01:59:46 #648 №7703321 
>>7700663
ну это не то чтобы сложно. Проблема скорее в том, что микрот не очень хорошо умеет в домены. Как логически, так и физически. Памяти на большинстве мало (18мб, кек), процы слабые. А айпишников должно быть пару тысяч, сами списки постоянно обновляться и так далее.

Да контейнеры только на арме. Короче для таких целей микрот на авито и купить подходящее устройство.
Аноним 26/03/26 Чтв 08:37:26 #649 №7703385 
>>7703321
>микрот не очень хорошо умеет в домены
Дело не в доменах. PBR не работает на уровне доменов - только ip адреса
Аноним 26/03/26 Чтв 15:24:26 #650 №7703625 
>>7545302 (OP)
Кабзда. Выставил в лисе дох до кваднайн и последние несколько дней почти все сайты перестали нормально грузиться. Приходиться жать эфпять по 100500 раз, чтобы страница банка или я.музыки прогрузилась. Еще порой срывает и пишет, что по хтппс не может открыть сайт (пров пытается подменить днс ответ?)
Аноним 27/03/26 Птн 04:02:10 #651 №7703992 
>>7698728
DSCP же.
Это даже на очень старых и дешёвых домашних железках можно делать.
>>7698659
А юсб шнур какой, можешь прям фотку скинуть?
Аноним 27/03/26 Птн 04:11:26 #652 №7703994 
>>7699839
А, кажется понял чего тебя зацепило, мангл не для этого.
Там чистый полиси роутинг.

Ну ещё ттл фиксы, байпас туннеля с роутера, работа с мсс, балансировка. Вряд-ли нужно, но лучше иметь.
Маркировка для одноплатника, на что ты акцентировался, это я в мангл не вкладывал.
Аноним 27/03/26 Птн 04:19:24 #653 №7703996 
>>7545302 (OP)
Почему в owrt pbr умеет в domain routing и можно тупо написать, что netflix.com -> wan1, а в расхайпленом микроте сами разрабы на форуме говорят, что это невозможно в принципе и нужно дрочить айпи адреса для каждого адреса (они меняться могут, ебланы...)?
Аноним 27/03/26 Птн 08:42:08 #654 №7704034 
>>7703996
Потому что в оврт просто по резолву работает. Гугли dnsmasq ipset. Еблан пока что только ты
Аноним 27/03/26 Птн 10:46:45 #655 №7704103 
>>7704034
>dnsmasq ipset
Даже не близко. Просто факт, что в оврт все сделано как надо и можно по доменам раутинг сделать, а в микроте за столько лет ничего и не придумали, лол. Поэтому эту поделку никто и не использует
Аноним 27/03/26 Птн 11:03:17 #656 №7704111 
>>7704103
> все сделано как надо
Если ты не видишь очевидные проблемы которые нужно держать в голове то советую подумать

> раутинг
Понял, вопросов больше не имею
Аноним 27/03/26 Птн 18:20:46 #657 №7704404 
>>7704111
>Если ты не видишь очевидные проблемы
Я вижу, что в оврт я просто скармливаю список доменов и говорю куда роутить трафик, а в микроте это в принципе невозможно
Аноним 27/03/26 Птн 20:55:49 #658 №7704498 
>>7703385
это да, но ничего не мешает тебе резолвить доменные имена, заносить их в address list с временем жизни и уже их использовать в PBR

Но опять же. Из-за cdn этих айпишников будут тысячи, постоянно резолвятся, а проц слабый, памяти мало.
Аноним 28/03/26 Суб 05:08:56 #659 №7704637 
>>7704498
оврт смог, а микрот не смот - вот и весь сказ. просто в микротах сидят криворучки, которые так и не осилили пбр, а в оврт ты ставишь один пакет и тупо домены перечисляешь - остальное делается автоматически. и там нет никаких проблем с памятью
Аноним 02/04/26 Чтв 08:01:34 #660 №7707860 
>>7650392
запрет это библиотека, а не законченное приложение. тебе нужно самому доработать его, чтобы смочь запустить в виде аппки. а так это просто либа - не более того
Аноним 03/04/26 Птн 00:54:39 #661 №7708576 
image.png
>>7704637
микроты для других задач предназначены, и выполняют другие функции.

Не так много устройств на рынке существует, которые могут потягаться в возможностях в соотношении с ценой.
Например CRS354. Л2 коммутатор с функциями Л3 и HWOffload.
48 гигабитных портов, 4 sfp+ и 2 qsfp.

Можешь хоть osfp повесить на него, хоть сделать capsman.
Сдох маршрутизатор - можешь любое устройство (кроме CSS) поставить временно вместо него, если там не слишком много правил и таблиц маршрутизации. Для среднего бизнеса это очень хорошо.

Любое устройство может и в шейпинг, и pbr, и корпоративный впн (хоть мне и очень не нравится реализация что openvpn, что wireguard, остальные норм). При этом лицензия, по сути, одна на почти все устройства.

В контексте обсуждаемого да, микрот явно не подходит, как я уже писал выше. Но говорить, что owrt явно лучше - глупо.
Аноним 03/04/26 Птн 04:31:03 #662 №7708616 
>>7708576
>Любое устройство может и в шейпинг, и pbr
Выше уже выяснили, что пбр там очень условный и сделать как в оврт не выйдет - об этом сами разрабы микротов на форуме пишут. Поэтому проспиртованная скуфидла покупает куди или шаоми, шьет одной командой оврт, а затем тупо накликивает в лучи нужные пакеты
Аноним 06/04/26 Пнд 13:37:17 #663 №7710756 
>>7615298
> и подкоп ставь
Что за подкоп?
Аноним 07/04/26 Втр 08:37:54 #664 №7711208 
image.png
>>7710756
>подкоп
Помогаю инвалиду.
Аноним 09/04/26 Чтв 22:01:11 #665 №7713318 
1753143684781.jpg
1739819996650.jpg
1714397259883.jpg
Есть участок за городом пик прилагается, везде стоят tplink роутеры тот что в бане лучше ловит сигнал с гаража мостом как улучшить связь в доме тот что справа.Чтоб у дедов телевизор не тормозил. Если один из роутеров поменять на древний wr841n c прошивкой ddwrt в которой крутнуть параметр мощности сигнала с 20dbi на 21 толк будет от этого роутер не сгорит, лучше станет менты не приедут? Кабель тянуть по воздуху не хочется, по земле без гофры ему ведь тоже пизда придет я думаю. Подскажите как лучше сделать.
Аноним 10/04/26 Птн 07:37:18 #666 №7713576 
image.png
>>7713318
>по земле без гофры
И в чём проблема?
Аноним 10/04/26 Птн 19:12:04 #667 №7714096 
>>7545302 (OP)
https://nvd.nist.gov/vuln/detail/cve-2023-50224

Да что ты будешь делать!
Аноним 13/04/26 Пнд 15:51:44 #668 №7716443 
>>7545302 (OP)
Господа.
Есть 25к деревянных, пришло время обновить роутер.
Посоветуйте в пределах этой суммы какую нибудь хуйню.
Квартира трешка 100кв/м кирпич.
Из устройств дома ТВ с андродидом, пара ноутов, пара телефонов, всякая хуйня по типу пылесосов и чайников, кудахтер.
На будущее, чтобы потом не менять
Аноним 13/04/26 Пнд 15:52:32 #669 №7716445 
>>7716443
Забыл добавить.
Инет гигабитный. Не тослинк.
Аноним 13/04/26 Пнд 18:59:30 #670 №7716606 
>>7716443
Главное не микротик и не кинетик
Аноним 14/04/26 Втр 05:24:44 #671 №7716957 
А что с ценами на роутеры случилось? Почему на них цена выросла чуть ли не в два раза? Какой-то новый налог ввели?
Аноним 14/04/26 Втр 07:39:25 #672 №7716985 
>>7716957
> цена выросла
Не похуй ли?
Роутер это не колбаса и не бензин, их не надо каждую неделю новые покупать.
Аноним 14/04/26 Втр 09:10:24 #673 №7717018 
>>7716957
куди, ксиоми, тплинк как стоили 1.5-3к так и стоят
Аноним 14/04/26 Втр 11:34:54 #674 №7717125 
>>7717018
> куди
На маркетплейсах куди 3000 с буквой подорожали
Аноним 14/04/26 Втр 14:17:36 #675 №7717282 
>>7717125
Я роутер купил лет 8 назад. С тех пор и работает. Его уже давным давно перестали выпускать (конкретно эту модель), а апдейты все еще приходят раз 1-1.5 месяца
Аноним 14/04/26 Втр 14:26:32 #676 №7717289 
>>7717282
Так куди на базе опенврт сам по себе.
Их будут обновлять до усрачки
Аноним 14/04/26 Втр 14:41:06 #677 №7717301 
>>7717289
Хз, мне не нравится опенврт и идея запуска всякого говна от ноунеймов прямо на роутере
Аноним 14/04/26 Втр 14:56:46 #678 №7717318 
>>7716443
>>7716445
>>7716606
Вот это норм варик? https://www.dns-shop.ru/product/8b7ffb902c72d44c/wi-fi-router-tp-link-archer-be700/
ДНС чисто из за удобства.
Смотреть буду где дешевле.
Аноним 14/04/26 Втр 23:27:30 #679 №7717775 
>>7716957
>Какой-то новый налог ввели?
Чебурнет всё ближе, кабаны чуют наживу.
Аноним 15/04/26 Срд 06:25:55 #680 №7717901 
>>7717775
как стать кабаном?
Аноним 16/04/26 Чтв 09:46:25 #681 №7718728 
Мужики, помогите. Как на роутере EdgeRouter 12p прошивка версии 3 узнать какая скорость аплинка на каком порте? В веб интерфейсе нихера найти не могу. Проблема в том что он внезапно стал резать скорость интернета до 100 мегабит. Этот роутер стоит вторым после провайдерского, провайдерский вроде нережет, определил это косвенно, иногда если ребутнуть эджроутер скорость на непродолжительное время восстанавливается.
Как версия, это может быть из-за перегрева? Обратил внимание что кажет температуру PHY 80 градусов, раньше вроде была в районе 70.
Аноним 16/04/26 Чтв 09:49:24 #682 №7718731 
>>7708576
И шпротов-русофобов задача одна - запытать юзера своим уёбищным интерфейсом.
Аноним 16/04/26 Чтв 09:52:02 #683 №7718733 
>>7718728
Нагуглил что отображается цветом, выходит линк гигабитный, как тогда узнать что режет скорость до сотки?
Аноним 16/04/26 Чтв 09:57:39 #684 №7718738 
>>7718731
просто микротик не для этого
Аноним 16/04/26 Чтв 14:33:32 #685 №7718942 
>>7717901
Кабаном нельзя стать. Можно только родиться
Аноним 16/04/26 Чтв 17:17:42 #686 №7719055 
>>7718728
HALP
Аноним 16/04/26 Чтв 22:45:18 #687 №7719317 
Screenshot 2026-04-16 at 22-44-44 AX3000 Gigabit Wi-Fi 6 Router.png
>>7718728
Проверь вот это.
Аноним 17/04/26 Птн 02:23:14 #688 №7719423 
>>7718731
зачем интерфейс, когда есть cli? Только дольше тыкать будешь
Аноним 17/04/26 Птн 17:55:14 #689 №7719950 
1760049120624.jpg
Подскажите что взять на 5к-8к
Есть дом 3 этажа, на 3 этаже стоит пека с проводом от роутера в нем
Задача что бы ловил на всех этажах нормально и раздавал нормально на другой роутер который стоит в метрах 20~ для соседнего домика, либо что бы можно было обойтись одним роутером, планирую старый использовать как усилитель либо провод протяну
Плюс возможность поставить аналог запрета на него либо впн со списком
Аноним 17/04/26 Птн 17:56:53 #690 №7719952 
>>7719950
Интернет работает на пол гигабита и может выше, но тариф не думаю что планирую больше пол гигабита повышать
Аноним 17/04/26 Птн 18:09:00 #691 №7719964 
1640312159217.png
>>7719950
>>7719952
Медскилз схемы, на пека провод и просто нужно что бы нормально работало, оптоволокно входит в дом и через коммутатор выходит витая пара в роутер, есть ли смысл оптику напрямую ставить?
Ноут на втором этаже должен нормально ловить как и в соседнем доме, на первый этаж +- не так важно
Аноним 17/04/26 Птн 18:13:02 #692 №7719969 
>>7719950
Ну и поставь по одному дешевому роутеру на этаж, соединив их кабелями. Или у тебя на третьем этаже прожектор, а ниже свет не разводил?

>либо провод протяну
Протяни и там поставь четвёртый.

Можно долго тут кукарекать, но это будет самый простой, надёжный и работоспособный сетап.
Аноним 17/04/26 Птн 18:27:17 #693 №7719988 
>>7719969
На третьем этаже врезана оптика и идет в комутатор из него идет витая в роутер из роутера идет один провод в пека, другой идет на первый этаж в TV, но туда по хорошему любой роутер стоит поставить
Сейчас больше задача соседнему домику раздать стабильный интернет для TV и работы с документами
Поскольку роутер текущий стоит менять и он дешевый крайне, хочется взять сразу роутер который можно настроить для обхода, желательно без прошивки
Аноним 18/04/26 Суб 07:47:29 #694 №7720378 
Хочу взять не иронично Routerich AX3000, стоит того, взять то можно за 5к и нету почти ебли, есть аналоги лучше за свои деньги?
Аноним 18/04/26 Суб 11:30:17 #695 №7720444 
>>7719423
удачи разобраться в синтаксисе cli. даже в винбоксе без прочитанных книг таненбаума и олиферов ты не поймешь как настраивать вещи, которые заводятся в оврт с полтычка. знаменитый пбр в микроте по доменам вообще не реализуем. в оврт это ставится одним пакетом и прописываются домены куда что раутить
Аноним 18/04/26 Суб 13:06:50 #696 №7720523 
>>7720444
>удачи разобраться в синтаксисе cli.
Я в нём всегда работаю, с добрым утром. Там синтаксис максимально простой, куда проще циски, длинка или делл.
Во-первых, чтобы понять что тебе дальше писать, достаточно нажать таб. Он покажет список доступных команд на основе того, что ты уже вписал.
нНапример:
Пишешь interface, жмешь таб и получаешь предложения
bridge wifi vxlan wireguard mesh ipip l2tp-client l2tp-ether
Пишешь interface bridge, жмешь таб и получаешь
vlan add export find print disable edit remove

Всё до безумия просто, если ты не начинаешь писать скрипты.

У микрота есть вещи, реализованные по уебански. Например тот же wireguard, openvpn, capsman.

И книги таненбаума и олиферов я вообще не читал. По поводу пбр я полностью с тобой согласен и уже выше писал. Микроты для задач, которые здесь обсуждаются нахуй не нужен. Он нужен для совершенно других задач - иметь возможность в бизнесе реализовать большинство вещей за меньшие деньги и с более-менее стабильным качеством (если не слезать с long-term)
Аноним 19/04/26 Вск 09:16:20 #697 №7721275 
>>7720523
>У микрота есть вещи, реализованные по уебански. Например тот же wireguard, openvpn, capsman.
Там все сделано плохо. Элементарный кейс - пользователь обращается к х.ком это нужно проверить по таблице и отраутить запрос куда нужно. Это невозможно сделать в микроте. В оврт ты ставишь пбр, вписываешь х.ком -> туда и все
Аноним 20/04/26 Пнд 09:33:44 #698 №7722002 
>>7721275
/ip firewall address-list add list=x-domains address=x.com
ip firewall mangle add chain=prerouting dst-address-list=x-domains action=mark-routing new-routing-mark=vpn
/ip route add dst-address=0.0.0.0/0 routing-mark=vpn gateway=vpn-interface

Микрот не работает нативно по доменам, но это не значит, что он не работает с ними в принципе.
Тебе нужно создать адресс лист, куда будут скидываться айпишники, когда домен резолвится, а потом уже делать с этим всё, что тебе хочется.
Т.к. большинство за cdn висит - таймаут на нахождение айпишника в листе.
Плюс там есть зачатки L7

>Там все сделано плохо.
Надо ли мне перечислять, где оврт залупа, в сравнении с микротом, или ты просто набрасываешь говно на вентилятор?
Аноним 20/04/26 Пнд 17:48:57 #699 №7722512 
>>7722002
Чет многовато приседаний. Ради чего все эти страдания, когда есть юзерфрендли роутеры?
Аноним 23/04/26 Чтв 14:43:06 #700 №7724636 
diploma.webp
Такой вопрос. Пробросил порты на роутере, чтоб хостить игры. По началу всё работает. Я смотрю на 2ip.ru свой текущий адрес, даю его другим людям и мы играем. Но через какое-то время (дней) игроки перестают видеть мою игру. Приходится перезагружать роутер и/или комп. При этом локальный адрес компа не меняется никогда. В чём причина?
Аноним 24/04/26 Птн 06:56:01 #701 №7725068 
>>7724636
тебя похэкали, чел...
Аноним 24/04/26 Птн 08:05:56 #702 №7725092 
>>7724636
>смотрю на 2ip.ru свой текущий адрес, даю его другим людям и мы играем. Но через какое-то время (дней) игроки перестают видеть мою игру.

На том же 2ip проверяй открытось своего "открытого порта".
Аноним 24/04/26 Птн 10:01:52 #703 №7725162 
>>7725092
Так почему он закрывается сам по себе или в чём дело?
Аноним 24/04/26 Птн 10:11:34 #704 №7725174 
image.png
всем пр, собрался купить старый комп под сервак и поставить его не далеко от основного в следствии чего возникает проблема: роутер у меня расположен за три пизды(2 стены) и до компа протянут ethernet от него, комп по вай фаю подрубать очень впадлу поскольку скорость очень сильно жрется, а сервак и подавно. Думаю затарить свитч, нашел на авито такой за 1к, один порт гигабитный(наверн под комп) остальные вроде 100, если я не даун и нормально прочел его описание, в целом мой скотоублюдский провайдер не дает мне обещанных 500 мбит и я стабильно сижу на 100 так что это не особая проблема, еще думаю подрубить в него репитор позже, чтобы и мобила норм ловила в комнате, а то иногда полная хуета. И так вопрос к оракулам данного треда: я собираюсь въебать деньги на уеюищный кал или норм тема и за косарь пойдет? Подскажите пж

название если че Нuаwei S2309ТP-ЕI-АС
Аноним 24/04/26 Птн 13:28:22 #705 №7725385 
image.png
>>7725174
> и за косарь пойдет?
Накуя тебе БУ йоба если полно тупых коммутаторов в 2 раза дешевле?
Аноним 25/04/26 Суб 08:54:22 #706 №7726090 
>>7545302 (OP)
Почоны, вчера умер Tailscale, на эстонском сервере, сэймы есть ?
Аноним 25/04/26 Суб 14:47:42 #707 №7726323 
https://althea-routers.myshopify.com/collections/lte-enb-cpe-1/products/blinq-pcw-400i-5gnr-wifi-ap

А что можно аналогичного в РФ купить?
Аноним 25/04/26 Суб 15:02:46 #708 №7726348 
>>7726323
https://device.report/m/5a28aff3628920353aad08f9478181735440197a8a06804a29565cbc53c537da.pdf
Хочу чтоб клик-клик и своя лте сеть.
Аноним 25/04/26 Суб 15:20:44 #709 №7726386 
И ещё вопрос.
Возьмём ЖК Новый Оккервиль.
Допустим я провайдер sky net.
Какой ширины канал мне нужно дать на этот дом, чтоб у всех жильцов был интернет?

Как решают такую задачу?
comments powered by Disqus