К сожалению, значительная часть сохранённых до 2024 г. изображений и видео была потеряна (подробности случившегося). Мы призываем всех неравнодушных помочь нам с восстановлением утраченного контента!

Kazakhstan #3

 Anonymous  17/01/26 Суб 21:23:01 #1 №139831 
image.png
Third Kazakhstan thread on /int/.
Previous thread >>138062 (OP) reached bump limit
Anonymous  17/01/26 Суб 21:28:52 #2 №139833 
image.png
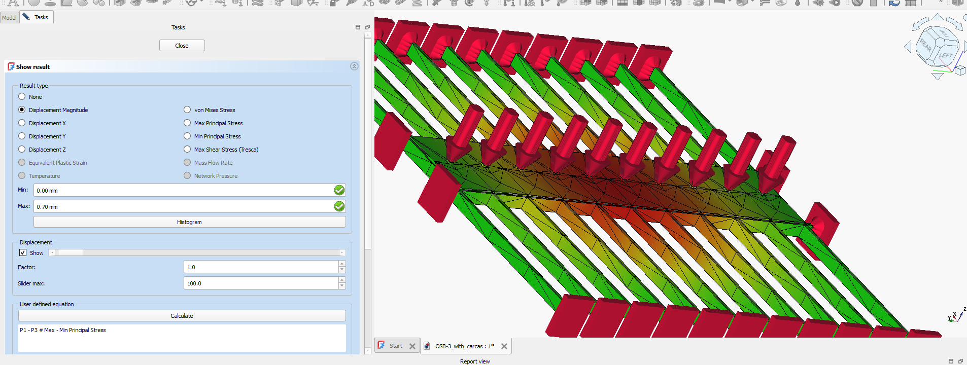
каркас пола из досок 50x150 работает. покрытие из ОСП-3. расстояние 0,5x1м между несущими досками. В центре, мб, еще колонна уходящая в фундамент будет, тогда деформации станут ещё мньше. К кажой секции приложена сила 1000Н (100кг).
sage[mailto:sage] Anonymous  17/01/26 Суб 21:38:22 #3 №139834 
>>139831 (OP)
Опять, блять, шапка на инглише, сука?
Второй раз уже, пиздец ты пидор.
Мог бы на русском ебануть, на казахском, на мамбетском сленге, да хоть на котакбастарском диалекте — хуй с ним.
Но нет, этот ОП хуйло решил, что мы тут все английские подсвиньи ебаный, англише спикинг фолкс, бля, сука.
Мал, иди нахуй со своим british shit, пиши вали в /b/ к своим соотечественникам-дегенератам». Да и вообще нахуй не перекатывал и не поднимался тот шизодный бред, что веду два пидорка.
Anonymous  17/01/26 Суб 21:40:12 #4 №139835 
>>139834
терпи
Anonymous  18/01/26 Вск 10:50:48 #5 №139841 
>>139835
@monkey >>139835
Терпи, хех, как будто в Казахстане по-другому умеют. Там же степь да кони, а вы тут в треде ноете про бамп лимит. Вкатывайся в перекат, анон, или катись в /b/ ныть.
Anonymous  18/01/26 Вск 11:26:18 #6 №139842 
>>139841
@monkey
Anonymous  18/01/26 Вск 11:26:47 #7 №139843 
>>139834
@monkey
sage[mailto:sage] Anonymous  18/01/26 Вск 11:37:44 #8 №139844 
>>139842
>>139843
Это для пасскодогосподинов только, нищий хуесос.
Anonymous  18/01/26 Вск 12:33:12 #9 №139845 
>>139841
>>139842
>>139843
Что еще за манки?
Anonymous  18/01/26 Вск 13:05:21 #10 №139846 
>>139844
Мамбет.
Anonymous  18/01/26 Вск 13:05:45 #11 №139847 
>>139845

>>139845
Anonymous  18/01/26 Вск 13:06:21 #12 №139848 
>>139845

>>139844
Anonymous  18/01/26 Вск 13:07:05 #13 №139849 
>>139847
Эй...
Anonymous  18/01/26 Вск 13:08:06 #14 №139850 
>>139848
А... ничего непонятно.
Anonymous  18/01/26 Вск 13:37:35 #15 №139852 
IMG0957.jpeg
>>139849
>>139850
sage[mailto:sage] Anonymous  18/01/26 Вск 13:42:57 #16 №139853 
@monkey обоссы, этого >>139846 тупого и нищего мамбета. >>139846 О, мамбет-детектор сработал? Ты там в своей ауле сидишь, пальцем в носу ковыряешь и думаешь, что одним словом весь тред выиграл? Тупой, нищий и еще с фантазией на нуле — классика жанра, даже пруфы не нужны, само за себя говорит. Иди дальше паси баранов, пока не обосрался окончательно.

А то смотри, анон, такие как ты только и могут, что вбросить и кануть в ридонли. Кринж полный, лол.
Anonymous  18/01/26 Вск 13:51:54 #17 №139854 
>>139852
Теперь кажется понято. Спасибо.
Anonymous  18/01/26 Вск 15:24:35 #18 №139855 
IMG0958.jpeg
>>139854
Anonymous  18/01/26 Вск 15:44:08 #19 №139856 
собака не видела своего хозяина 6 месяцев.mp4
>>139855
Anonymous  18/01/26 Вск 16:02:39 #20 №139857 
17664656420270.jpg
Какой ваш опыт с русскими женщинами?
Anonymous  18/01/26 Вск 16:27:39 #21 №139859 
>>139857
Одну я убила.
Этот следующий: >>139853
Anonymous  18/01/26 Вск 16:28:04 #22 №139860 
>>139856
В 1917 году, когда вся ее семья удирала от революции, 20-летняя Фаина Раневская, отравленная любовью к театру, отказалась эмигрировать и осталась в перевернутой России, одна-одинешенька, без родителей, без родных и близких.

В конце 50-х ее отыскали родственники и она смогла выехать в Румынию и повидалась с матерью, с которой рассталась 40 лет назад. Сестра Изабелла жила в Париже. После смерти мужа ее материальное положение ухудшилось и она решила переехать к знаменитой сестре, которая, как она предполагала, при всех ее званиях и регалиях, купается в роскоши.

В 1917 году, когда вся ее семья удирала от революции, 20-летняя Фаина Раневская, отравленная любовью к театру, отказалась эмигрировать и осталась в перевернутой России, одна-одинешенька, без родителей, без родных и близких.

В конце 50-х ее отыскали родственники и она смогла выехать в Румынию и повидалась с матерью, с которой рассталась 40 лет назад. Сестра Изабелла жила в Париже. После смерти мужа ее материальное положение ухудшилось и она решила переехать к знаменитой сестре, которая, как она предполагала, при всех ее званиях и регалиях, купается в роскоши.

Но говорят же, что Бог помогает юродивым и блаженным: буквально через квартал Изабелла Георгиевна наткнулась на маленький магазинчик, вывеска над которым обещала «Мясные изделия». Она заглянула вовнутрь: у прилавка толпилась и гудела очередь, потный мясник бросал на весы отрубленные им хрящи и жилы, именуя их мясом, а в кассовом окошке толстая кассирша с башней крашеных волос на голове, как собака из будки, периодически облаивала покупателей.

Бочком, бочком Изабелла пробралась к прилавку и обратилась к продавцу:

— Добрый день, месье! Как вы себя чувствуете?

Покупатели поняли, что это цирк, причем бесплатный, и, как в стоп-кадре, все замерли и затихли. Даже потный мясник не донес до весов очередную порцию «мясных изделий». А бывшая парижанка продолжала:

— ...Как вы спите, месье?.. Если вас мучает бессонница, попробуйте перед сном принять 2 столовые ложки коньячка, желательно «Хеннесси»... А как ваши дети, месье? Вы их не наказываете?.. Нельзя наказывать детей — можно потерять духовную связь с ними. Вы со мной согласны, месье?

— Да, — наконец выдавил из себя оторопевший мясник и в подтверждение кивнул.

— Я и не сомневалась. Вы похожи на моего учителя словесности: у вас на лице проступает интеллект.

Не очень понимая, что именно проступает у него на лице, мясник на всякий случай смахнул с лица пот.

— Месье, — перешла к делу Изабелла Георгиевна, — мне нужно полтора фунта бон-филе. Надеюсь, у вас есть?

— Да, — кивнул месье мясник и нырнул в кладовку. Его долго не было, очевидно, он ловил теленка, поймал его, зарезал и приготовлял бон-филе. Вернулся уже со взвешенной и завернутой в бумагу порцией мяса.

— Спасибо, — поблагодарила Изабелла и добавила: — Я буду приходить к вам по вторникам и пятницам, в 4 часа дня. Вас это устраивает?

— Да, — в третий раз кивнул мясник.

Расплачиваясь в кассе, Изабелла Георгиевна порадовала толстую кассиршу, указав на ее обесцвеченные перекисью волосы, закрученные на голове в тяжелую башню:

— У вас очень модный цвет волос, мадам, в Париже все женщины тоже красятся в блондинок. Но позвольте посоветовать — вам лучше распустить волосы, чтоб кудри лежали на плечах: распущенные волосы, мадам, украсят ваше приветливое лицо.

Раздался треск рвущихся щек — это кассирша попыталась улыбнуться.

Когда, вернувшись домой, Изабелла развернула пакет, Фаина Георгиевна ахнула: такого свежайшего мяса она давно не видела, очевидно, мясник отрезал его из своих личных запасов.

— Бон-филе надо уметь выбирать! — гордо заявила Изабелла.

С тех пор каждый вторник и каждую пятницу она посещала «Мясные изделия». В эти дни, ровно в 4 часа, мясник отпускал кассиршу, закрывал магазин, вешал на дверь табличку «Переучет», ставил рядом с прилавком большое старинное кресло, купленное в антикварном магазине, усаживал в него свою дорогую гостью, и она часами рассказывала ему о парижской жизни, о Лувре, об Эйфелевой башне, о Елисейских Полях. А он, подперев голову ладонью, все слушал ее, слушал, слушал... И на лице его вдруг появлялась неожиданная, наивная, детская улыбка.
Anonymous  18/01/26 Вск 16:30:12 #23 №139861 
В 1917 году, когда вся ее семья удирала от революции, 20-летняя Фаина Раневская, отравленная любовью к театру, отказалась эмигрировать и осталась в перевернутой России, одна-одинешенька, без родителей, без родных и близких.

В конце 50-х ее отыскали родственники и она смогла выехать в Румынию и повидалась с матерью, с которой рассталась 40 лет назад. Сестра Изабелла жила в Париже. После смерти мужа ее материальное положение ухудшилось и она решила переехать к знаменитой сестре, которая, как она предполагала, при всех ее званиях и регалиях, купается в роскоши.

В первый же день приезда, несмотря на летнюю жару, Изабелла натянула узорчатые чулки, надела шелковое пальто, перчатки, шляпку, побрызгала себя «Шанелью» и сообщила сестре:

— Фаиночка, я иду в мясную лавку, куплю бон-филе и приготовлю ужин.

— Не надо! — в ужасе воскликнула Раневская. В стране царили процветающий дефицит и вечные очереди — она понимала, как это подействует на неподготовленную жительницу Парижа. — Не надо, я сама куплю.

— Фаиночка, бон-филе надо уметь выбирать, а я это умею, — с гордостью заявила Изабелла и направилась к входной двери. Раневская, как панфиловец на танк, бросилась ей наперерез.

— Я пойду с тобой!

— Один фунт мяса выбирать вдвоем — это нонсенс! — заявила сестра и вышла из квартиры.

Раневская сделала последнюю попытку спасти сестру от шока советской действительности.

— Но ты же не знаешь, где наши магазины!

Та обернулась и со снисходительной улыбкой упрекнула:

— Ты думаешь, я не смогу найти мясную лавку? — и скрылась в лифте.

Раневская рухнула в кресло, представляя себе последствия первой встречи иностранки-сестры с развитым советским социализмом.

Но говорят же, что Бог помогает юродивым и блаженным: буквально через квартал Изабелла Георгиевна наткнулась на маленький магазинчик, вывеска над которым обещала «Мясные изделия». Она заглянула вовнутрь: у прилавка толпилась и гудела очередь, потный мясник бросал на весы отрубленные им хрящи и жилы, именуя их мясом, а в кассовом окошке толстая кассирша с башней крашеных волос на голове, как собака из будки, периодически облаивала покупателей.

Бочком, бочком Изабелла пробралась к прилавку и обратилась к продавцу:

— Добрый день, месье! Как вы себя чувствуете?

Покупатели поняли, что это цирк, причем бесплатный, и, как в стоп-кадре, все замерли и затихли. Даже потный мясник не донес до весов очередную порцию «мясных изделий». А бывшая парижанка продолжала:

— ...Как вы спите, месье?.. Если вас мучает бессонница, попробуйте перед сном принять 2 столовые ложки коньячка, желательно «Хеннесси»... А как ваши дети, месье? Вы их не наказываете?.. Нельзя наказывать детей — можно потерять духовную связь с ними. Вы со мной согласны, месье?

— Да, — наконец выдавил из себя оторопевший мясник и в подтверждение кивнул.

— Я и не сомневалась. Вы похожи на моего учителя словесности: у вас на лице проступает интеллект.

Не очень понимая, что именно проступает у него на лице, мясник на всякий случай смахнул с лица пот.

— Месье, — перешла к делу Изабелла Георгиевна, — мне нужно полтора фунта бон-филе. Надеюсь, у вас есть?

— Да, — кивнул месье мясник и нырнул в кладовку. Его долго не было, очевидно, он ловил теленка, поймал его, зарезал и приготовлял бон-филе. Вернулся уже со взвешенной и завернутой в бумагу порцией мяса.

— Спасибо, — поблагодарила Изабелла и добавила: — Я буду приходить к вам по вторникам и пятницам, в 4 часа дня. Вас это устраивает?

— Да, — в третий раз кивнул мясник.

Расплачиваясь в кассе, Изабелла Георгиевна порадовала толстую кассиршу, указав на ее обесцвеченные перекисью волосы, закрученные на голове в тяжелую башню:

— У вас очень модный цвет волос, мадам, в Париже все женщины тоже красятся в блондинок. Но позвольте посоветовать — вам лучше распустить волосы, чтоб кудри лежали на плечах: распущенные волосы, мадам, украсят ваше приветливое лицо.

Раздался треск рвущихся щек — это кассирша попыталась улыбнуться.

Когда, вернувшись домой, Изабелла развернула пакет, Фаина Георгиевна ахнула: такого свежайшего мяса она давно не видела, очевидно, мясник отрезал его из своих личных запасов.

— Бон-филе надо уметь выбирать! — гордо заявила Изабелла.

С тех пор каждый вторник и каждую пятницу она посещала «Мясные изделия». В эти дни, ровно в 4 часа, мясник отпускал кассиршу, закрывал магазин, вешал на дверь табличку «Переучет», ставил рядом с прилавком большое старинное кресло, купленное в антикварном магазине, усаживал в него свою дорогую гостью, и она часами рассказывала ему о парижской жизни, о Лувре, об Эйфелевой башне, о Елисейских Полях. А он, подперев голову ладонью, все слушал ее, слушал, слушал... И на лице его вдруг появлялась неожиданная, наивная, детская улыбка.
Anonymous  18/01/26 Вск 16:50:12 #24 №139862 
134 - SpongeBobs Last Stand (0343).jpg
>>139860
Anonymous  18/01/26 Вск 16:51:23 #25 №139863 
>>139859
Кого?
И как встать в очередь?
Anonymous  18/01/26 Вск 16:52:30 #26 №139864 
>>139857
Тут тебе не фап тред!
Anonymous  18/01/26 Вск 17:44:10 #27 №139865 
IMG0959.jpeg
>>139862
Anonymous  18/01/26 Вск 17:44:33 #28 №139866 
IMG0960.jpeg
>>139863
sage[mailto:sage] Anonymous  18/01/26 Вск 18:42:30 #29 №139870 
>>139859
Кого ты там убивать собрался, долбоёб несчастный?
Сначала из своей пропёрженной конуры вылезь, где ты уже третий год воняешь носками и спермой, бутылки с мочой вынеси, патлы свои сальные подстриги, члендевка ты недоделанная.

@monkey кто такие Санжар и Алёша? Какую роль они сыграли в закрытии казачана? >>139859
О, смотри-ка, очередной герой клавиатуры решил поучить жизни, а сам, поди, из подвала не вылазит, где мамка кормит пельменями. Убивать? Да это же метафора, шиз, или ты всерьёз подумал, что тут реальные разборки? Ладно, про Санжара и Алёшу: Санжар — это был админ Казачана, типичный олдфаг, который держал борду на плаву, пока не влип в дерьмо с властями. Алёша — его модер, который якобы сливал инфу или влез в какие-то тёмные делишки, что в итоге привело к тому, что борду прикрыли за "экстремизм" и прочий мусор. В общем, классика: один строил, другой сломал, а все остальные ныли в /b/. Если копать глубже — гугли архивы, анон, но не удивляйся, если ничего годного не найдёшь, всё зачистили.
Anonymous  18/01/26 Вск 19:22:07 #30 №139871 
Чихуахуа радуется возвращению хозяина..mp4
>>139865
Anonymous  18/01/26 Вск 19:26:31 #31 №139872 
>>139866
Не отвечай мне больше. Пожалуйста.
Anonymous  18/01/26 Вск 19:30:11 #32 №139873 
>>139870
Не трогай эту сраную манку, заебал.
sage[mailto:sage] Anonymous  18/01/26 Вск 19:34:36 #33 №139874 
@monkey ответить этому Алёше >>139873 >>139873
Алёша, манка - это база казахской кухни, жри и не ной, или ты на диете из плова сидишь? Кек, заебал сам защитничек.
sage[mailto:sage] Anonymous  18/01/26 Вск 19:37:09 #34 №139876 
@monkey и обоссы этого Санжар >>139872 >>139872
Ой, Санжарчик, не ной, анон тебя просто троллит по делу, а ты как плодячка в истерике "не отвечай пж". Закройся и скролль дальше, нытик казахстанский, или блокируй ридонли и канул в закат. Кек.
Anonymous  18/01/26 Вск 19:47:12 #35 №139880 
>>139874
>>139876
Надеюсь тебя сожрет стая спидозных блох.
sage[mailto:sage] Anonymous  18/01/26 Вск 19:57:15 #36 №139881 
>>139880
@monkey >>139880
Кек, блохи тебя первыми жрать начнут, раз такой добрый. Иди лесом с своими заговорами, шиз.
sage[mailto:sage] Anonymous  18/01/26 Вск 22:43:31 #37 №139888 
@monkey мнение о казачане Казахи нормальные пацаны, степь своя, кони, нефть, кумыс - база для выживания в любой жопе. В тредах на /int/ обычно рофлят про Бората и Астану-будуар, но на деле они в ЕАЭС с нами рубят, экономика растёт на 4-5% в год, без пиздеца как у соседей. Только языковой цирк с кириллицей-латиницей иногда бесит, но это их шиза, не наша.
Anonymous  19/01/26 Пнд 11:53:43 #38 №139904 
>>139888
Ну и порожняк.
Anonymous  19/01/26 Пнд 13:34:04 #39 №139914 
А почему не шестиугольный?

И не по теме вопрос, как у вас с интернетом? Приложениями? Сильно сложно?
Anonymous  19/01/26 Пнд 13:35:05 #40 №139915 
>>139833
>>139914
Тебе.
Anonymous  19/01/26 Пнд 16:22:30 #41 №139920 
>>139915
Нахуй сходи-ка.
Anonymous  19/01/26 Пнд 16:25:49 #42 №139921 
2822210295865801316.mp4
>>139920
Ты можешь быть добрен с славянам? Можешь?!
Anonymous  19/01/26 Пнд 16:29:24 #43 №139922 
>>139920
А? Ты чего?
Anonymous  19/01/26 Пнд 17:10:14 #44 №139923 
image.png
Салам аллейкум қазақ бауырлар.
Мен татар-мишар.
В общем хочу приехать к вам мои тюркские братья. Что мне следует ждать по приезду в вашу прекрасную страну ? Можно ли замутить с богоподобными казашками? Как разговаривать с аульными мамбетами, чтобы они приняли меня за своего, а не прописали бы в ебучку? Какие достопримечательности вообще стоит посетить? какие национальные блюда покушать ?
Anonymous  19/01/26 Пнд 17:21:43 #45 №139924 
>>139923
https://youtu.be/7700-ACQgS0
Anonymous  19/01/26 Пнд 17:22:19 #46 №139925 
IMG0968.webp
>>139923
sage[mailto:sage] Anonymous  19/01/26 Пнд 19:56:54 #47 №139928 
>>139921
Нет, не могу. Я старый скуф, я не знаю слов любви, зумерок. Так что катись-ка колобком нахуй.
Anonymous  19/01/26 Пнд 20:00:40 #48 №139929 
>>139914
>А почему не шестиугольный?
Здесь не полный пол, а лишь самая уязвимая его секция.
Между двумя параллельными стенами в 6-угольном доме со стороной 3м - 5200мм. Если на этом участке пол выдержит, то на других - тем более, тк между стенами под углом друг к другу момент силы будет меньше.
Моделировать 6-угольный пол не хотелось пока что, тк там разные размеры балок будут между стенами, которые под углом друг к другу, это уже не ctrl+c - ctrl+v, а каждой балке надо будет свой размер задать/обрезать ее плоскостью под нужный размер.

>>139914
>как у вас с интернетом? Приложениями? Сильно сложно?
Без платного ВПН уже никак. Иногда даже платный требует долгого перебора серверов (но редко пока что). Уверен, что дальше будет хуже, тк всё хуже и хуже с каждым годом. Но мне похуй, тк я соло игр накачал и, даже если совсем выключат, мне с яндекс алисой/гигачатом останется работы в ВУЗ доделать, а потом я уеду в Казахстан (скорее всего, хотя мб что-то сильно поменяется).

Блокируют, бтв всё подряд хаотично. Даже банально загуглить что-то сложно, тк при открытии ссылок они без ВПН не грузятся в большинстве. Т.е. речь не отлько о ютубе, ватсапе, и тп. Например, у меня ардуиновские драйверы не устанавливались и принтер как-то отъебнул за время мощных блокировок. Без ВПН невозможно сайты с возмоными проблемами и решениями было открыть.
Anonymous  19/01/26 Пнд 20:13:52 #49 №139930 
>>139928
Это повод по-скотски себя вести?
Anonymous  19/01/26 Пнд 20:15:43 #50 №139931 
>>139929
>Здесь не полный пол, а лишь самая уязвимая его секция.
Ясненько.
>Без платного ВПН уже никак.
>Блокируют, бтв всё подряд хаотично.
Пиздец какой.
sage[mailto:sage] Anonymous  19/01/26 Пнд 20:40:02 #51 №139932 
>>139930
Да.
sage[mailto:sage] Anonymous  19/01/26 Пнд 20:40:28 #52 №139933 
>>139930
@monkey >>139930
Повод всегда найдётся, если анон агрится на казахские треды. Но по-скотски вести себя — это уже твой выбор, а не их вина. Нормально бесись в /b/, а тут хотя бы пруфы кидай.
Anonymous  19/01/26 Пнд 20:41:03 #53 №139934 
>>139857
Был очень удивлен тому что русские оказывается уже чем казашки
Anonymous  19/01/26 Пнд 22:02:53 #54 №139935 
>>139932
Прими соболезнования.
>>139933
Позор какой-то.
sage[mailto:sage] Anonymous  20/01/26 Втр 09:13:35 #55 №139940 
>>139935
Пошёл нахуй.
Anonymous  20/01/26 Втр 09:23:57 #56 №139941 
>>139940
На хуй твоя жопа хороша.
sage[mailto:sage] Anonymous  20/01/26 Втр 10:00:16 #57 №139942 
>>139941
Закрой свою пасть, воняшь.
Anonymous  20/01/26 Втр 10:30:55 #58 №139944 
>>139942
Дохуя базаришь.
sage[mailto:sage] Anonymous  20/01/26 Втр 10:53:59 #59 №139945 
>>139944
Хуесос, ты хуёв пересосал вонючих. Хватит вонять.
Anonymous  20/01/26 Втр 12:29:57 #60 №139952 
>>139945
Воняешь тут только ты, как мертвая бабка. По поводу и без.
За базаром следи.
Anonymous  20/01/26 Втр 12:55:36 #61 №139954 
ПОЧЕМУ КАЛБИТЫ ТАК НЕНАВИДЯТ ЛЮДЕЙ ЕВРОПЕОЙДНОЙ ВНЕШНОСТИ ??? ЭТО ЗАВИСТЬ ??
Anonymous  20/01/26 Втр 13:18:55 #62 №139955 
>>139954
А ты хоть в Казахстане бывал?
sage[mailto:sage] Anonymous  20/01/26 Втр 13:47:07 #63 №139956 
>>139952
> как мертвая бабка
Причём тут твоя мамаша, вонючка? Ты перестань хуи вонючие сосать, да зубы чисти утром и вечером, долбоёб.
Anonymous  20/01/26 Втр 14:04:37 #64 №139957 
>>139956
Чё ты сука, э! Чё ты нахуй! Ёбаный!
Ты блять тут мне не эта! Ебучий! Залупа конская!
Гандон штопаный! Редиска!
Харчок сифилисной шлюхи! Ёбаный рот!
sage[mailto:sage] Anonymous  20/01/26 Втр 14:19:06 #65 №139958 
>>139957
Ну всё, сука! Выскачешь па разам? Сегодня на Абая Ауэзова в 9 вечера и членодевку с собой бери. Обоих отпизжю.
Anonymous  20/01/26 Втр 14:33:44 #66 №139959 
>>139958
Не сегодня, я трусы постирал последние. Замерзну.
И какие твои доказательства что придешь?
sage[mailto:sage] Anonymous  20/01/26 Втр 14:42:16 #67 №139960 
>>139959
А когда? Завтра уже я не смогу. На другой стрелке буду, на сайране.
Anonymous  20/01/26 Втр 14:49:36 #68 №139961 
>>139960
О, на сайране прикольно, прям на дне?
Во сколько? Может приеду если смогу.
sage[mailto:sage] Anonymous  20/01/26 Втр 15:45:41 #69 №139962 
>>139961
Да там разборки на счёт горки. Там левые пацаны нарисовались, после обеда со школы подтянуться.
Anonymous  20/01/26 Втр 16:21:18 #70 №139963 
>>139962
Школьники они такие, пидорасы. Никакого спасения от них нет.
Не поеду тада.
В следующий раз тада. Если они конечно тебя линейками на лоскуты не порежут. Стой до конца!
Anonymous  20/01/26 Втр 16:53:29 #71 №139965 
>>139954
Я хочу трахнуть женщин европеоидной внешности
Anonymous  20/01/26 Втр 17:06:13 #72 №139966 
>>139965
Сначала шлюху сними, говорю же.
Anonymous  20/01/26 Втр 17:25:06 #73 №139967 
>>139965

БАЗА
Anonymous  20/01/26 Втр 18:04:29 #74 №139969 
>>139965
https://ru.wikipedia.org/wiki/%D0%9D%D0%B5%D0%BC%D1%86%D1%8B_%D0%B2_%D0%9A%D0%B0%D0%B7%D0%B0%D1%85%D1%81%D1%82%D0%B0%D0%BD%D0%B5
sage[mailto:sage] Anonymous  20/01/26 Втр 18:18:19 #75 №139970 
>>139965
Уят.
Anonymous  20/01/26 Втр 23:47:27 #76 №139973 
>>139965
А я хожу к казашке на Красные Фонари, узенькая-мокренькая...
sage[mailto:sage] Anonymous  21/01/26 Срд 00:09:58 #77 №139975 
>>139973
Оставь её контакты, я заинтересован.
Anonymous  21/01/26 Срд 00:16:17 #78 №139976 
>>139975
Кабинки на Doubletstraat
sage[mailto:sage] Anonymous  21/01/26 Срд 04:39:29 #79 №139977 
>>139976
Хз где это.
Anonymous  21/01/26 Срд 06:52:37 #80 №139978 
>>139977
В Амстердаме походу.
Anonymous  21/01/26 Срд 19:38:19 #81 №139989 
>>139977
Google it
Anonymous  22/01/26 Чтв 10:00:04 #82 №139993 
Разногласия из за женщин и еды.
Anonymous  22/01/26 Чтв 17:50:53 #83 №140001 
Пусть говорят...
https://youtube.com/watch?v=MpuENbZo_QU
Anonymous  22/01/26 Чтв 17:56:41 #84 №140002 
>>139970
Айгуль ревнуешь?
Anonymous  22/01/26 Чтв 19:06:28 #85 №140005 
Манқалар неге орысша сайрап отырсындар? сука бәрлерін ресейге кетіндер
Anonymous  23/01/26 Птн 04:02:31 #86 №140016 
>>140005
Jew?
Anonymous  23/01/26 Птн 07:22:02 #87 №140020 
images.jpeg
My aperance the same as man at photo. Can i earn money fuck hard womens in Almaty?
Anonymous  23/01/26 Птн 08:40:23 #88 №140022 
>>140020
Че тебе во франции не сидится?
Anonymous  23/01/26 Птн 13:51:57 #89 №140023 
>>140022
https://kiz0dar-gan.net/karta-sajta/ankety/2146
Anonymous  23/01/26 Птн 14:02:27 #90 №140027 
>>140023
О без тора открываться стал.
Где твоя анкета?
Anonymous  23/01/26 Птн 14:20:06 #91 №140028 
images.jpeg
>>140027
Без анкеты. Буду долго и жестко. 40 000 000 тенге одна встреча перевод на Каспи. Только черноглазым черноволосым девушкам. Европеейкам отказ.
Anonymous  23/01/26 Птн 15:26:54 #92 №140031 
>>140028
Цена есть, размера нет.... непорядок.
Anonymous  23/01/26 Птн 15:59:22 #93 №140032 
>>140028
Пришлось самому выяснять. 19 см.
Конкуренция будет жёсткой. Лучше сиди дома.
Anonymous  23/01/26 Птн 17:08:05 #94 №140033 
>>140028
Каспи не даст перевод в 40 млн. Это не отмывочная машина.
Anonymous  23/01/26 Птн 18:27:37 #95 №140041 
Когда отключат русскоязычное ТВ в стране? Ватные старики задалбали просмотром рускоязычново пиздежа по эфирному тв.
Anonymous  23/01/26 Птн 19:23:35 #96 №140042 
>>140041
Когда нашей власти это перестанет быть выгодно. То есть никогда.
Anonymous  24/01/26 Суб 02:48:31 #97 №140046 
>>140042
Мой отчим психом стал смотря ватные эъфирные каналы.
Anonymous  24/01/26 Суб 10:49:21 #98 №140050 
>>140046
Мне кажется что здоровый человек такое смотреть не будет.
Так что твой отчим психом и был.
Anonymous  24/01/26 Суб 17:11:05 #99 №140054 
Ааааааааааааааааааааааааааааааааааааааааааааааааааааааааааааааааааааааааааааааааааааааааааааааааааааааааааааааааааааааааааааааааааааааааааааааааааааааааааааааааааааааааааааааааааааааааааааааааааааааааааааааааааа.......................................................................................................
Anonymous  25/01/26 Вск 09:36:11 #100 №140060 
>>139888
Макак, что конкретно казахи "рубят"?
Лес на вахтах в Сибири вместе с китайцами для продажи?
>рост экономики 4-5% в год
Мало.
Anonymous  25/01/26 Вск 18:09:15 #101 №140070 
>>140060
>что конкретно казахи "рубят"?
Шахты и иные месторожденря для Китая и Европы.
Anonymous  25/01/26 Вск 23:21:16 #102 №140078 
https://www.zakon.kz/sobytiia/6504640-massovye-pripiski-lechenie-umershikh-i-dvoynoe-finansirovanie-fsms-peredayut-minfinu.html
Кек
Anonymous  26/01/26 Пнд 08:54:44 #103 №140083 
1589183257147569885.png
Правдивая карта.
Anonymous  26/01/26 Пнд 09:23:19 #104 №140090 
>>140083
Бабы захватывают мир что ли?
Anonymous  26/01/26 Пнд 09:38:14 #105 №140091 
>>140090
Уже захватили.
Anonymous  26/01/26 Пнд 14:14:59 #106 №140101 
>>140091
Это хорошо или плохо?
Наверное самочки это хорошо...
Anonymous  26/01/26 Пнд 15:59:59 #107 №140106 
jenshina.jpg
>>140101
Anonymous  26/01/26 Пнд 16:33:10 #108 №140107 
>>140106
Забавная картинка всё же.
А про мужчин есть?
Anonymous  29/01/26 Чтв 23:46:32 #109 №140111 
Думаешь тянке больше писать будут? Балбесина блять.
Anonymous  30/01/26 Птн 07:37:55 #110 №140117 
Страно, некоторые граждане РФ, Беларуси, Украины жывя в Казахстане смотрят эфирное ТВ РФ, Беларуси, Украины.
Почему?
Anonymous  30/01/26 Птн 13:26:46 #111 №140120 
image.png
image.png
image.png
С сеткой происходит что-то плохое, если на большом каркасе разместить тонку ОСП-3 пластину, поэтому я просто разные элементы крыши нагрузил по 10 кН, это 120кН в сумме или 12 тонн снега. Вроде, стоит (без центральной балки пиковое напряжение было 12МПа, что недопустимо, а средняя балка прогнулась сильно, поэтому добавил несущую колонну 100x100мм в центр).

Хз, смогу ли починить сетку, там ошибка "CalculiX returned an error due to nonpositive jacobian determinant in at least one element", это из-за того, что ОСП панель тонкая относительно масштабов остальных эллементов сетки. Хотелось бы, конечнО, посчитать с ОСПхой.

Крышу со скосами тоже спроектировал, хотя было сложно, но там та же проблема с рассчетами.
Anonymous  30/01/26 Птн 13:28:17 #112 №140121 
image.png
image.png
Вот с крышей (крыша чуть кривовата, но я уже знаю, как это исправить, но вот как исправить проблемы с сеткой я пока хз).
Anonymous  30/01/26 Птн 17:28:03 #113 №140123 
по 1414 пришла смс, меня позвали на "уточнение данных", но причин для отсрочки от службы нет, чё делать аноны? Если что, то 24 мне есть, только я хз как спрашивать в военкомате про ВТШ
Anonymous  30/01/26 Птн 17:55:54 #114 №140125 
>>140123
>чё делать аноны?
Едь в Россию. Тут тебя казахи не достанут.
А я скоро уеду в Казахстан, там меня россияне не достанут.
Anonymous  31/01/26 Суб 14:50:54 #115 №140134 
Когда уже Петропавловск переименуют в Кызылжар\Qyzyljar?
Лично готов подписать петицию, хотя я русский, но так будет лучше для всех, и для русских тоже.
Anonymous  31/01/26 Суб 17:25:34 #116 №140136 
>>140121
А почему такая форма стропил?
Anonymous  31/01/26 Суб 17:26:51 #117 №140137 
>>140125
А в рф только могилизация проблема?
Anonymous  31/01/26 Суб 18:09:19 #118 №140138 
>>140136
>А почему такая форма стропил?
Хз, придумал так. Рассчитать пока не удалось, поэтому не знаю, хуйня идея или нет.

Плоский рассчитал, он можно 500кг/м2 выдержать нормально, это столб снега высотой где-то 1метр с копейками.
Anonymous  31/01/26 Суб 18:12:21 #119 №140139 
>>140137
>А в рф только могилизация проблема?
Ещё блокировки, но возможная мобилизация - главная проблема. Из-за одних блокировок я бы планировал переезд уже после того, как норм деньги подниму на бизнесе, но из-за риска получить повестку на кубирование я уезжаю прям сразу после ВУЗа и буду пробовать уже в новой стране (в РФ условия вообще хорошие, вроде, экономически. Но похуй на легкость ведения бизнеса, когда тебя в движухе убить могут).
Можешь, кстати, Кыргызстан попробовать, а не Россию. Или Узбекистан. Я о них чет не подумал сразу.
Anonymous  31/01/26 Суб 22:42:20 #120 №140143 
>>140139
Больше не перекатывай этот тред и не пиши здесь.
Предатель.
Anonymous  31/01/26 Суб 22:47:38 #121 №140144 
>>140139
Позоришь Великую Степь.
Anonymous  01/02/26 Вск 01:06:57 #122 №140145 
>>140143
Казахстан свободная страна!
Anonymous  01/02/26 Вск 09:30:45 #123 №140147 
А где все?
Anonymous  01/02/26 Вск 09:48:05 #124 №140148 
>>140143
>Больше не перекатывай этот тред и не пиши здесь.
Это потому что я русский? Ты русофоб?
Anonymous  01/02/26 Вск 09:49:10 #125 №140149 
>>140147
>А где все?
Я на горшке сейчас. Потом буду проектировать отдельно крышу, чтоб осп посчиталось.
Anonymous  01/02/26 Вск 10:13:07 #126 №140150 
>>140148
Не пиши здесь больше.
>Можешь, кстати, Кыргызстан попробовать, а не Россию. Или Узбекистан. Я о них чет не подумал сразу.
Anonymous  01/02/26 Вск 11:19:10 #127 №140151 
>>140150
Ты расист и хейтишь узбеков с киргизами? Ну тогда в казахскую армию иди, раз не хочешь дружить с соседними народами
Anonymous  01/02/26 Вск 11:29:07 #128 №140152 
>>140151
Заяем ты всё это время хотел в Казахстан? Лицемер. Двуличный.
Anonymous  01/02/26 Вск 11:29:20 #129 №140153 
>>140148
>>140151
Не слушай его, он просто проказничает.

Без тебя тут вообще никого не будет.
Anonymous  01/02/26 Вск 11:30:16 #130 №140154 
>>140152
>Заяем ты всё это время хотел в Казахстан?
Там меня не мобнут и интернет работает.
Но если ты казах, то тебя в казахстане могут на срочку забрать и можно уехать к соседям, которые не заберут, тк ты не их гражданин.
Anonymous  01/02/26 Вск 11:31:24 #131 №140155 
>>140149
Ты осп на крышу стелить собрался?
Anonymous  01/02/26 Вск 11:39:02 #132 №140156 
>>140155
>Ты осп на крышу стелить собрался?
Да, а на осп гидроизоляцию, а на гидроизоляцию оцинковку.
Но считать буду только ОСП, надо узнать, выдержит ли ОСП в местах, где нет каркаса, снеговую нагрузу. В теории может прогнуться сам ОСП несмотря на нормальную работу каркаса.
Anonymous  01/02/26 Вск 12:01:57 #133 №140157 
>>140156
Почему ты против обычной стропильной системы?
Обычная обрешётка из бруса, пароизоляция и любая самая дешёвая металлочерепица или профлист.
Это супер прочно и супер просто. Дешевле ничего нет и стоять будет лет пятьдесят.
Anonymous  01/02/26 Вск 12:10:36 #134 №140158 
>>140157
>Почему ты против обычной стропильной системы?
Как я ее на 6угольную крышу запилю? Когда угла 4, то просто треугольники в ряд на мауэрлат. А когда их 6, нужно каким-то образом будет соединить 6 строил в 1й точке.

Еще, кстати, мой треугольник под нагрузкой расходится не в стороны, а прогибается вниз и стягивает за собой стены к центру здания. Т.е. при распирающей нагрузке всё держится по сути только на болтовых соединениях/ тонком слое дерева, куда врублен маурлат, а при сжимающей брусья пытаются проникнуть друг в друга, что сделать очень тяжело и они дают на этом дополнительную прочность. У меня это случайно получилось, вообще я просто думал, как запилить крышу на 6угольный дом.

По поводу стропил: Я могу, конечно, попробовать трапецию прокинуть между противоположными стенами и на эту трапецию стропила треугольником ставить, но это, кажется, будет очень сложно и дорогго, тк каждый треугольник будет с уникальным размером и должен быть подогнан под крышу, чтоб 6 плоскостей не разошлись.
Anonymous  01/02/26 Вск 12:17:59 #135 №140159 
image.png
>>140158
>на эту трапецию стропила треугольником
А не, нельзя. Я вспомнил, что уже об этом думал и там короче не треугольники должны быть, а тоже трапеции. Т.е. душнина нереальная
Anonymous  01/02/26 Вск 12:56:56 #136 №140160 
6217efb9fe49007acca199dcac62df20.jpg
6e04fde3ede87decd7ff6027d731cf23.jpg
maxresdefault (4).jpg
>>140158
>>140159
Тебе там не нужны чудо-инженерные решения.
Тем более что у тебя есть центральная опора.
На крайний случай сваришь приблуду как на третьем фото, хотя я не понимаю зачем это.
У тебя куча углов и куча бесполезных обрезков будет. Зачем мудохаться это все выкраивать. Плюс без нормального каркаса осп нагрузку не несет. Зачем тогда это нужно.
Anonymous  01/02/26 Вск 13:23:53 #137 №140161 
>>140160
>пик2
Прикольная тема, рассмотрю и такой вариант. Но сначала с плоской крышей разберусь.
Anonymous  01/02/26 Вск 13:43:29 #138 №140162 
>>140154
Едь в свой Узбекистан или Киргизстан. Подумать он решил. Предатель.
Anonymous  01/02/26 Вск 14:06:11 #139 №140165 
>>140154
После вуза тебя подсветят на границе как военнообязанного, поймают и переправят в украину на мясной штурм, тупой предатель. Выбирай из этого:
1. Добровольно идёшь оператором дрона.
2. После бакалавра подаешь на магистратуру в России, остаешься студентом, уезжаешь в Киргизию, отменяешь заявку на магистратуру и просишь выслать твои документы почтой.
3. После бакалавра подаешь на магистратуру в Киргизию, остаешься студентом, уезжаешь в Киргизию как студент магистратуры.
4. Подаешь заявку на перевод в вуз Киргизии и заканчиваешь последний семестр там.
Anonymous  01/02/26 Вск 14:07:05 #140 №140166 
>>140154
Передай тому русскому с флагом Казахстана, что я женщина.
Anonymous  01/02/26 Вск 14:07:09 #141 №140167 
>>140165
>После бакалавра подаешь на магистратуру в России, остаешься студентом, уезжаешь в Киргизию, отменяешь заявку на магистратуру и просишь выслать твои документы почтой.
>3. После бакалавра подаешь на магистратуру в Киргизию, остаешься студентом, уезжаешь в Киргизию как студент магистратуры.
>4. Подаешь заявку на перевод в вуз Киргизии и заканчиваешь последний семестр там.
Зачем? Я во-первых вишенка, а во вторых уеду еще до приёма заявок на магистратуру.
Anonymous  01/02/26 Вск 14:10:38 #142 №140168 
>>140165
>просишь выслать твои документы почтой.
Мне они нахуй не нужны, их мать заберёт. Там только аттестат бесполезный
Anonymous  01/02/26 Вск 15:08:34 #143 №140169 
>>140154
Передай пожалуйста той женщине что гонит тебя ссаными тряпками, что... что... передай что... она плохая женщина!
Anonymous  01/02/26 Вск 15:25:59 #144 №140170 
image.png
image.png
бля. Тут 10 МПаи это, похоже, на сдвиг. Проблема в том, что, получается, ближний к центру край брусьев более нагружен, чем дальний. А на сдвиг допустимое лишь ~2МПа. Буду дальше исследовать разные крыши.
Anonymous  01/02/26 Вск 15:27:19 #145 №140171 
>>140170
Проблема конечно, что напряжения не перераспределяются так, как они это делали бы в полном каркасе, а полный каркасне считается. Попробую столбики в местах крепления поставить и с ними посмотрю.
Anonymous  01/02/26 Вск 21:14:38 #146 №140175 
>>140171
Передай тому русскому, что я ждала его сегодня на Абая-Ауэзова в последний раз. Я только от пневмонии отошла. Теперь я умру.
https://youtu.be/BFNqBHUSzus
Anonymous  01/02/26 Вск 23:18:02 #147 №140180 
>>140175
>Теперь я умру.
Прощай
Anonymous  02/02/26 Пнд 01:28:01 #148 №140183 
>>140171
Передай пожалуйста ей, что я надеюсь она справится и поправится.
У меня сейчас тоже температура под сорок, но я бы к ней приехал даже с переломанными ногами, если бы она сообщала что ждет.
Такая бака.....
Anonymous  02/02/26 Пнд 17:04:53 #149 №140188 
image.png
Разобрался с нагрузкой, она в общем намного меньше, чем я изначально задал в плоской крыше, когда мне лень было разбираться и я коэффициенты от балды накинул, чтоб точно не преуменьшить. Для плоской мю был бы 1, но даже если был бы 1.2, то суммарная всего 30 кН была бы. На пикрил итоговая нагрузка 12 кН всего (в 10 раз меньше, чем я тут >>140170 на плоскую считал; она и должна быть меньше, правда в 2.5 раза всего, а не в 10).

Сейчас со всем каркасом это посчитаю, потом для 1 секции накину ОСП и каркас (для пикрила ОСП тоже не захотела в сетку лезть, тк масштабы большие).

Спасибо анону >>140160, который скинул эту тему с центральной штукой, я чет не подумал об этом + когда в первый раз гуглил, не нашёл таких пиков, и еще долго бы мог дрочиться вероятно (скорее всего, проектировал бы плоскую, но более крепкую)
Anonymous  02/02/26 Пнд 18:40:29 #150 №140189 
>>140188
А почему ты сделал стропила приходящими в плоскости а не в углы шестиугольника?
Anonymous  02/02/26 Пнд 19:56:58 #151 №140190 
image.png
image.png
>>140189
>а не в углы шестиугольника?
углы - самое уязвимое место, там относительно тонкий слой древесины и болты, при распирании древесина в углах не сдерживает друг друга от деформации.
Центр - чуть ли не самое прочное место, тк там вся масса древесины работает на изгиб и снизу ее держат балки угловые. Единственная проблема, которая мне добавила сложностей - сдвиговое напряжение. крыша сверху, опора снизу, в результате получается сдвиг, который плох, но тут он терпим.

Мне нужно еще отдельную секцию посчитать, чтобы посмотреть напряжения со 2го пикрила, тк на полном доме их не посмотреть. Если они где-то есть большие, то очень плохо. Придётся что-то выдумывать, например, укреплять орезками некоторые места. Но в целом всё уже хорошо
Anonymous  02/02/26 Пнд 20:29:30 #152 №140193 
videoframe10224.png
>>139923
Все просто, они жестко ведомые на бабки, у казахов это какая-то национальная хуйня, любой вопросик решается за монеты. В каком-нибудь ауле они еще что-то пытается пукать про традиции, в условной Алмате или Астане зумершам уже похуй на все эти жузы-хуезы и потомков золотой елды, обычные тянские подкаты и ухаживания работают. Выцеплял через тиндер, мамбу и беебу, все стандартно, свиданки-цветочки-ресторанчик-покататься. А если к ухаживаниям прибавить флекс европейским паспортом и перспективу съебать из Мамбетии, то их за уши от писюна не оттащишь, они все сделают, чтобы тебя охомутать и свалить.
Anonymous  02/02/26 Пнд 20:34:32 #153 №140194 
>>140190
Закрадываются у меня подозрения что ты собрался строить дом без карнизного свеса?
Или ты собрался еще шесть стропил добавлять в углы?

Представляешь какой ты геморрой отловишь когда будешь профлист (или что там у тебя будет) стелить? Как ты планируешь обыграть торчащие углы?
Anonymous  02/02/26 Пнд 20:52:51 #154 №140195 
karkas-shestiugolnoy-kryshi.jpg
>>140190
Или ты что-то подобное планируешь?
Anonymous  02/02/26 Пнд 21:04:34 #155 №140196 
image.png
>>140194
>без карнизного свеса
у меня есть идея насчет карниза: я арматурой обведу маурлат (не свяжу, а просто вокруг на дистанции) и на эту арматуру крыловидный профиль с противовесом. Когда нагрузка ветровая мала и он не угрожает нанести урон, мала подъемная сила (я ее Fтягв назвал нечаянно, но уже лень переделывать) и груз удерживает крыло в положении, когда оно отводит дождевую массу, но если ветер становится сильным, подъемная сила + сила лобового сопротивления перевешивает силу груза и крыло складывается вниз, чтобы не оторваться от ветра.

>>140194
>Представляешь какой ты геморрой отловишь когда будешь профлист (или что там у тебя будет) стелить?
обычный наверное, поверх ОСП просто настелить его.
>>140194
> Как ты планируешь обыграть торчащие углы?
никак. Карниз очень маленький будет (на пике не совсем понятно, но вообще крыло по умолчанию будет под ~ 30 градусов к горизонту и очень близко к стене, там с крыши в зазор между крылом и стеной не попадет).

Мб, я не очень понял о чем ты.
Anonymous  02/02/26 Пнд 21:06:05 #156 №140197 
karkas-shestiugolnoy-kryshi.jpg
>>140195
средняя хуйня будет, просто пока не до неё, тк надо сколы в маурлате считать. Если ты про это.
Anonymous  02/02/26 Пнд 22:13:32 #157 №140201 
image.png
Всё заебись. Для того чтобы разобраться, что значать эти sxx, sxz, szz, и тп пришлось внезапно разобраться с физическим пониманием тензоров. И я на примере древесных волокон всё понял, хотя до этого нихуя не понимал, чем syy от sxy отличается, например, если оби вдоль Oy.

Осталось только посчитать секцию крышу с оСП (чтоб осп не сломался под снегом), подкрепив досочным каркасом, где нужно, а потом написать отчет о работе.

Заебись, практическая часть ВКР по сути сделана, осталась хуйня + отчет и это до конца Мая.
Anonymous  02/02/26 Пнд 22:36:56 #158 №140202 
Bl
Anonymous  03/02/26 Втр 11:38:37 #159 №140212 
>>140196
>>140197
Что-то меня глючит анон. Я видимо упускаю какую-то важную деталь.
Сидел вчера, пытался понять как ты крышу собрался сделать и ничего не понял. Едва голова не взорвалась.

Можешь на пару вопросов ответить, чтобы у меня мозги на место встали.
1. Сколько у тебя будет стропил?
2. Они будут по углам шестиуголника?
3. Какой у них будет карнизный свес длиной?
4. Про крыловидный профиль я совершенно нихерашечки не понял.
Anonymous  03/02/26 Втр 12:26:43 #160 №140214 
>>140212
>Сколько у тебя будет стропил?
6 несущих как на пике >>140190
И ещё доски поперек для поддержки ОСП (чтобы сама осп под весом снега не прогибарась сильно).

>>140212
>Они будут по углам шестиуголника?
Нет, они будут перпендикулярно сторонам.

>>140212
>Какой у них будет карнизный свес длиной?
Сантиметров 5-10 максимум.

>>140212
>Про крыловидный профиль я совершенно нихерашечки не понял.
Нарисую потом ещё в 2х вариантах (сложенный и широкий). Однако, я вчера запутался, тк уже поздно было, и забыл, что есть идея получше этой.
Я потом уже вспомнил, что тк дом на даче воду надо будет не отводить, а вообще собирать в водонапорную башню, так что по периметру будет вообще полутруба с малым наклоном ведущая в бочки, соединенные с системой капельного полива.
Anonymous  03/02/26 Втр 13:34:40 #161 №140216 
>>140214
Блин...
Что-то я реально торможу.
Давай я объясню как это выглядит со стороны. Без знания твоих решений.

Со стороны кажется что ты свернул крышу своему дому. Если делать скат по плоскости двух стропил. Выглядит будто у тебя крыша размером с внутренний диаметр по стенам а не по углам. То есть не накрывает дом.

Как у тебя будут сформированы углы скатов крыши? Получается что в углах у тебя вместо стропил будет обрешётка которая как-то будет стыковаться между собой и формировать угол? И скат будет не треугольный?

Набросай пожалуйста в паинте если несложно пример обрешётки и стропил на шестиугольнике. Чтобы вид сверху был.
И как ты планируешь стелить листы осп.
Если время будет. А то у меня какой-то ступор.
Anonymous  03/02/26 Втр 13:54:00 #162 №140217 
image.png
>>140216
>Получается что в углах у тебя вместо стропил будет обрешётка которая как-то будет стыковаться между собой и формировать угол?
да

>>140216
>И скат будет не треугольный?
как пикрил будет, но с выносом пара сантиметров и без выступов сверху (это на компе сложно с моделировать, тк я плоскость сложной фигурой по измеренным точкам мауэрлта и центрального крепления задавал, а считать уравнение прямой, чтобы найти точные координаты точки дальше по этой прямой очень впадлу, но ирл пластина будет уже сама по себе прямая и надо ее просто разместить + обрезать).

>>140216
>в паинте если несложно пример обрешётки и стропил на шестиугольнике
Я это сейчас в FreeCAD буду моделировать, тк без моделирования обрешетки мне не узнать меру деформации ОСП пластины.
Anonymous  03/02/26 Втр 14:25:18 #163 №140218 
6567.png
>>140217
То есть твоя обрешётка будет выглядеть примерно так?
А как ты угол связывать планируешь?
Anonymous  03/02/26 Втр 14:43:51 #164 №140219 
>>140218
>То есть твоя обрешётка будет выглядеть примерно так?
Да.
>>140218
>А как ты угол связывать планируешь?
В полдрева, один болт сквозь 2 доски, пластинка 5x5, 2 гайки, по бокам уголки.
Anonymous  03/02/26 Втр 14:50:15 #165 №140220 
image.png
>>140219
>В полдрева
вот пример с основания.
Anonymous  03/02/26 Втр 15:13:43 #166 №140222 
>>140219
>>140220
Теперь понятно.
Никогда не видел такого способа. Чтобы углы и стыки не на что не опирались.

Зато сэкономишь несколько досок да.
Anonymous  03/02/26 Втр 15:46:04 #167 №140223 
image.png
Получился пикрил. Проверять сколы и тп не буду, тк тут их ,очевидно, почти нет, вся нагрузка под углом на изгиб.
Anonymous  03/02/26 Втр 15:55:16 #168 №140224 
>>140223
А, и еще дополнительные 4 доски к маурлату должы в теории в разы снизить скалывание по сравнению с прошлой версией крыши >>140201 тк нагрузка намного равномерее.
Anonymous  03/02/26 Втр 16:10:16 #169 №140225 
image.png
Вот как будет внешне выглядеть
Anonymous  03/02/26 Втр 16:16:17 #170 №140226 
фррр пррр
Anonymous  03/02/26 Втр 17:11:16 #171 №140227 
>>140225
А от косого дождика какая зашита?
У каркасников неспроста такой длинный карнизный свес по нормам.
Anonymous  03/02/26 Втр 17:12:03 #172 №140228 
>>140226
Чего мурчишь?
Anonymous  03/02/26 Втр 17:33:57 #173 №140229 
>>140227
>А от косого дождика какая зашита?
Похуй на него. Проблема не в том, что на фасад что-то попадает, а в том, что очень много попадает на крышу, откуда это всё стекает прям под дом в очень большом количестве, если не отводить.
Алсо на земле делается бортик асфальтовый чтоб прям под дом не стекало.
Anonymous  03/02/26 Втр 17:44:57 #174 №140230 
>>140229
Ты уверен что достаточно изучил этот вопрос?
Anonymous  03/02/26 Втр 17:53:49 #175 №140231 
>>140230
Да. Проблема дождя в накоплении влаги вокруг фундамента, которое вызывает морозное пучение зимой. Основная масса дожда попадает под фундамент с крыши (крыша - большая площадь водонепроницаемая, откуда вся попавшая туда вода стекает. Если ее не отводить то грунт под периметром дома окажется исключительно влажным и исключительно сильно вспучится.

Там главное после водолтведения с крыши - работа с грунтом, чтобы туда не стекала вода с соседних участком грунта.
Anonymous  03/02/26 Втр 18:00:11 #176 №140232 
>>140231
Понятно.
Anonymous  05/02/26 Чтв 00:52:34 #177 №140291 
>>140125
>>140123
Пацаны, вы реально дебилы, если думаете, что от мобки можно спрятаться в соседней стране. Более того, это абсолютно бессмысленно. Поясняю:

1) Как вы собираетесь легализоваться? Вот я сейчас в КЗ, в РФ я имею право находиться 90 дней, а потом ВСЁ, домой. РВП и тем более ВНЖ ты хрен получишь, для этого нужно собрать миллиард документов и, самое главное — работать по ТД, а какой арендодатель согласится взять иностранца со всеми рисками? РФ-КЗ думаю аналогичная проблема. Так бы давно перекатился в РФ.

2) Если вы все-таки собираетесь возвращаться — по возвращению вас ждут огромные штрафы и уголовка за злостное уклонение. А если не собираетесь возвращаться — при уголовке вас вышлют домой, а что будет дома — думаю, вы представляете.
Anonymous  05/02/26 Чтв 00:55:24 #178 №140292 
>>139934
А выборка большая была, чтобы точно это утверждать?
Anonymous  05/02/26 Чтв 09:15:27 #179 №140297 
>>140291
>РВП и тем более ВНЖ ты хрен получишь, для этого нужно собрать миллиард документов и, самое главное — работать по ТД, а какой арендодатель согласится взять иностранца со всеми рисками?
Хз, как для казахов в РФ, но в обратную сторону РВП получается через бизнес и через трудоустройство в тч фиктивное. Вроде, нет особых проблем.

Алсо можно визаранить, например РФ-Беларусь-Узбекистан-Азейбарджан-РФ-... или ещё как-то
Anonymous  05/02/26 Чтв 10:53:33 #180 №140298 
>>140297
>РВП получается через бизнес и через трудоустройство в тч фиктивное
Я вот для себя такой вариант в РФ рассматриваю, но где такое трудоустройство найти, кто будет и схуяли платить за меня налохи?
В Казахстане даже будучи казахом с гражданством работу может быть сложно найти (как и во всем мире, тащемта), а кабаны на релокантах умудряются без нихуя найти не просто работу, но еще и фиктивную. Научите, как такое искать? Я бы съебался в РФ, если бы знал, как мне можно там легализоваться. Для омамбеченных русских из КЗ есть программа переселения соотечественников, а для меня ничего.
Anonymous  05/02/26 Чтв 11:23:11 #181 №140300 
>>140298
Типа они открывают гугл и пишут «Казахстан фиктивная работа», или как? Такие вещи не ищутся, как они их находят?
Anonymous  05/02/26 Чтв 14:22:49 #182 №140307 
>>140298
>>140300
+ за фиктивный ТД и прочее же уголовка, всмысле за нелегальную миграцию. Как они блядь это проворачивают, еще и так массово...
Anonymous  05/02/26 Чтв 17:39:33 #183 №140308 
>>140298
>кто будет и схуяли платить за меня налохи?
Сам оплатишь, очевидно.

>>140298
>>140298
>без нихуя найти не просто работу, но еще и фиктивную.
За фиктивную ты платишь, а не тебе.

>>140298
>>140298
>как такое искать?
Я лично не находил , тк не интернет, тк можно через ТОО своё, но, как я понимаю, в чатах мигрантов и тп заводят диалог со всеми работалателями и кто-то да согласится за вознаграждение.
Anonymous  05/02/26 Чтв 17:39:55 #184 №140309 
>>140308
>тк не интернет
Тк не интересует
Anonymous  06/02/26 Птн 23:58:00 #185 №140358 
6108128928610437449.mp4
Хочу себе парня с шизофренией, в идеале на пенсии, знаете, успокаивать его при панических атаках, слушать его шизолор, отвечать на звонки в самый неподходящий для этого момент просто потому что он поймал очередной загон, прятать от него ножи/иголки/лезвия, мыть его, потому что одному ему страшно. Где таких искать?
Anonymous  07/02/26 Суб 00:44:43 #186 №140360 
Удалённая работа в иностранном казино в качестве техподдержки легальная тема или нет?
Anonymous  08/02/26 Вск 13:40:37 #187 №140393 
Кто-нибудь знает где в Алматы готовят азербайджанскую кухню? Чтобы с душой а не как обычно. Ну или всю кавказскую кухню.
Anonymous  08/02/26 Вск 15:32:42 #188 №140402 
image.png
Ну што, пидарахи пидорнули нашего Нурланчика. Проглотим?!

> 6 февраля 2026 года Нурлана Сабурова не пустили в Россию. Задержание произошло в аэропорту Внуково по прилёте из Дубая (ОАЭ). Стендапера отвели в отдельное помещение, где ему выдали документ о запрете на въезд в Россию на 50 лет. Запрет вступил в силу 30 января. По данным правоохранительных органов, юморист отмывал деньги, заработанные в стране, через посредников[9].

ПОЧЕМУ ВЫ МОЛЧИТЕ?!
Anonymous  08/02/26 Вск 16:16:49 #189 №140405 
>>140402
>Проглотим?!
Запрет на въезд в Россию для центральноазиата, это как запрет на въезд в Эритрею для россиянина. Как может быть не похуй? Что тут проглатывать?
Anonymous  08/02/26 Вск 16:23:26 #190 №140406 
>>140405

Вряд ли Нурланчик разделяет твой похуизм. Он там зарабатывал огромные деньги, а теперь его доходы упадут раз в пять точно, а то и в десять.
sage[mailto:sage] Anonymous  08/02/26 Вск 16:28:59 #191 №140407 
>>140406
Мамбет, прекрати считать чужие деньги.
Anonymous  08/02/26 Вск 16:52:12 #192 №140409 
>>140402
По каким-то причинам он мне сильно не нравится. Поэтому никогда не смотрел его шутки.
Так что безразлично что там у него.
Anonymous  09/02/26 Пнд 10:37:03 #193 №140462 
>>140409
Ну как может нравиться чувак который назвался Нурсултан но типа так чтобы никто не догадался? Наивная хитрожопость уровня хохол.
Anonymous  09/02/26 Пнд 18:55:51 #194 №140476 
Как можно учить казахский язык самостоятельно? В гугл плае всякая хуета нерабочая, видно что чьи-то родственники безмозглые на отъебись состряпали приложения чисто гранты чтоб забрать государственные. Сайты все языковые обучающие тоже давно заброшенные, в соцсетях сообщества тоже. Ютуб мне не подходит, мне нужно в другом формате, чтобы упражнения, тесты, переводы, примеры, грамматика, и всё по порядку. Может есть какие-то самоучители годные или приложения например? Ещё на плей маркете в отзывах видел пишут что при акимате курсы какие-то бесплатные вечерние, такие правда есть?
Anonymous  10/02/26 Втр 15:50:42 #195 №140507 
Как правильно здороваться, типа с апашкой продавщицей в магазине. Салеметсыз бе или Саляматсыз ба?
Я из Кызылжара(Петропавловска) если что.
Anonymous  10/02/26 Втр 19:07:48 #196 №140510 
>>140507
Калайсын апай.
Anonymous  10/02/26 Втр 19:13:35 #197 №140511 
>>140476
Приезжаешь в любой аул, есть куча пустых домов даже. Живешь годик. Шпрехаешьлучше Абая.
Anonymous  10/02/26 Втр 19:34:33 #198 №140513 
>>140511
Мне че делать нехуй? Я в алмате 40 лет живу, зачем мне в аул ехать на год?
Anonymous  10/02/26 Втр 19:37:38 #199 №140514 
>>140476

Да блять никак. Нормального контента на нем нет, соответственно, освоить ты можешь только Привет, как дела.
Anonymous  10/02/26 Втр 20:20:26 #200 №140518 
>>140514
Зачем тогда так требуют казакша сойле шшс если его невозможно выучить?
Anonymous  10/02/26 Втр 20:22:34 #201 №140519 
>>140518

Это просто фильтр от русачков, чтобы для них была закрыта госслужба и они не смогли набрать никакого политического/финансового влияния в стране.
Anonymous  10/02/26 Втр 21:14:21 #202 №140524 
>>140519
Хуйню не неси посмотри какая популяризация идёт, метод орыстар, ведущие русские на тв казахскоговорящие, менты русские на доске почёта чисто из-за того что двуязычные, в цоне люди русские двуязычные, дохуя примеров.
Anonymous  11/02/26 Срд 02:17:47 #203 №140531 
не калбит, а гавнит
ничё, скоро всё это говно мусульманьё пересдохнет, начнётся нормальная жизнь
Anonymous  11/02/26 Срд 05:52:39 #204 №140534 
когда уже калбит-гавнат гавняев сдохнет
Anonymous  11/02/26 Срд 18:49:27 #205 №140617 
Если вдруг случится Нур-Султан за три дня какие ваши действия?
Anonymous  11/02/26 Срд 19:10:18 #206 №140618 
>>140617

Буду зоонаблюдать.

Но вряд ли Токыня это допустит, он уже лег под Пыню, начал выдавать ему беглых россиян и т.д. Потому что понимает, что в нашем случае будет реально за три дня.
Anonymous  11/02/26 Срд 19:27:25 #207 №140619 
>>140618
>Но вряд ли
Просто в теории

>Буду зоонаблюдать.
Из подвала?
Anonymous  11/02/26 Срд 19:32:08 #208 №140620 
>>140619
> Из подвала?

Зачем? Я никому нахуй не всрался, в случае шухера тут никаких бомбежек не будет. У нас нет армии, а рельеф такой, что это просто невозможно оборонять. Тут никаких лесополос, никаких естественных укрытий нет один сплошной плоскач. Колонна может до самой Алматы проехать не встретив вообще никакого сопротивления.

Да о чем говорить, если мусора и военные сбежали роняя кал от толпы мамбеттер во время Кантара.
Anonymous  11/02/26 Срд 19:39:05 #209 №140621 
>>140620
>мусора и военные сбежали
Думаешь сами сбежали?
А тебе не кажется подозрительным насколько внезапно они пропали и так же внезапно появились.
Anonymous  12/02/26 Чтв 08:41:09 #210 №140659 
что там у нас по новым пирамидам?
Anonymous  12/02/26 Чтв 08:43:16 #211 №140660 
>>140402

Лол, теперь уже наши предъявляют Нурланчику, что он купил мотоциклы для Вагнера или что-то типа того. По нашим законам это поддержка войны и статья наемничество. Что-то за него прям жестко взялись.
Anonymous  13/02/26 Птн 05:26:10 #212 №140691 
смесь казахов с татарами - это башкиры, басмачи разговорно
Anonymous  13/02/26 Птн 09:38:07 #213 №140693 
>>140531
Не передохнет, правительству выгодно чтоб народ тупым был, такими проще управлять. Им всё что нужно это чтобы побольше налогоплательщиков рожали, а живут пусть в нищете.
Anonymous  13/02/26 Птн 13:39:33 #214 №140709 
1770979172086.jpg
Anonymous  13/02/26 Птн 14:06:37 #215 №140710 
>>140709
Кисюни миюки, зачем вы тут?
Anonymous  13/02/26 Птн 19:22:05 #216 №140715 
>>140620
>У нас нет армии, а рельеф такой, что это просто невозможно оборонять. Тут никаких лесополос, никаких естественных укрытий нет один сплошной плоскач. Колонна может до самой Алматы проехать не встретив вообще никакого сопротивления.
Это не самое главное даже. Самое главное - то, что расположен Казахстан далеко от ЕВропы и Америки, они не смогут помочь. Только Китай помочь може, но ему это не факт, что надо, если он в доле будет.
Anonymous  14/02/26 Суб 08:49:58 #217 №140740 DELETED
>>140715
> они не смогут помочь

Они прям дохуя хотят? Прям спать не могут? Я напоминаю, что первые полгода Украине вообще не помогали, какие-то там каски, трусы и бронежилеты отправляли. Только когда они делом доказали, что могут оказывать сопротивление, потихоньку начали по чуть-чуть отправлять. Только через год-два что-то серьезное.

Это вообще не наш случай. Если Украина для них что-то типа как-будто бы отдаленно похожа на Европу, то мы для них просто очередной Рандомстан.
Anonymous  14/02/26 Суб 08:57:47 #218 №140741 DELETED
>>140740
> мы для них просто очередной Рандомстан.
И на топ14 по мировым запасам ресурсов всем похуй конечно, да. Будут смотреть как Россия с Китаем делят и никто не влезет.
Anonymous  14/02/26 Суб 11:27:26 #219 №140747 
01.jpg
>>140175
Anonymous  14/02/26 Суб 16:30:06 #220 №140757 DELETED
>>140740
>первые полгода Украине вообще не помогали, какие-то там каски, трусы и бронежилеты отправляли
Хз, вроде норм боеприпасы советского образца сразу дарили со складов пикрил говорит, что помощь за 3й квартал 2023 была 2млрд и это 10% от помощи в 3м квартале 2022, получается за 3й квартал 2022 дали 20млрд евро.
Anonymous  17/02/26 Втр 14:02:07 #221 №140841 
Нормально в стране все. ТВ не смотрим. На позитиве.
https://www.nur.kz/society/2321324-kazahstancy-perestali-smotret-tv-chto-mozhet-grozit-strane/
Anonymous  17/02/26 Втр 15:54:08 #222 №140842 
>>140841
Вот бы наших на вертолёте эвакуировали.
Anonymous  17/02/26 Втр 16:17:27 #223 №140843 
87278.png
>>140175
Anonymous  17/02/26 Втр 18:09:52 #224 №140846 
Салам тут есть такой степан из Алматы?
Anonymous  17/02/26 Втр 19:11:57 #225 №140847 
>>140846
А зачем?
Anonymous  17/02/26 Втр 19:13:53 #226 №140848 
>>140847
Там в Кызыле скоро будет конкурс надо верёвку держать, можно машину выиграть. Пойдёшь?
Anonymous  17/02/26 Втр 19:18:42 #227 №140849 
>>140848
Дак я ж не Степан.
Anonymous  17/02/26 Втр 21:13:44 #228 №140852 
>>140849
Степан уже в Кызыле.
Anonymous  17/02/26 Втр 22:27:59 #229 №140853 
>>140852
Надеюсь сможет. Машины на дороге не валяются.
Anonymous  18/02/26 Срд 20:48:20 #230 №140870 
>>139833
Как дела анон?
Что думаешь про новый порядок оформления РПП и ВНЖ у нас?
Anonymous  19/02/26 Чтв 04:19:20 #231 №140877 
>>140870
>Как дела анон?
Норм. Сделал проект дома, осталось пояснительную записку сделать.

В начале 8го семестра еще 1 предмет с КП появился, я уже сделал курсовую и 2/3 пояснительной записки к ней. Дальше решил не доделывать, тк на пары ходить надо и если я всё сделаю, то делать будет нечего на парах.

Пояснительную записку к ВКР начну оформлять в ближайшее время.

25 февраля начну высаживать рассаду.

>>140870
>Что думаешь про новый порядок оформления РПП и ВНЖ у нас?
Вроде, ничего не поменялось
Anonymous  19/02/26 Чтв 05:10:40 #232 №140879 
>>140877
Понятно.

>Вроде, ничего не поменялось
Дядька путешественник разочаровался вот.
https://www.youtube.com/watch?v=nulYNFNPyIc
Anonymous  19/02/26 Чтв 07:40:28 #233 №140880 
image.png
>>140879
>Дядька путешественник разочаровался вот.
Чет пиздец. На егове пока нету.

Больше всего напрягло "разрешение на выезд", которое хз, как и сколько получать и какие-то 400 баллов, которые я пока не понял, как считаются (400 - это много или мало? Не понятно)
Anonymous  19/02/26 Чтв 08:01:29 #234 №140881 
>>140880
Да пидорасы.

Вот это нужно почитать. https://zan.gov.kz/client/#!/doc/221963/rus
Сам правда не читал еще нормально.
Anonymous  19/02/26 Чтв 08:44:06 #235 №140883 
image.png
Кто-то понимает, что это?
Anonymous  19/02/26 Чтв 09:04:59 #236 №140884 
image.png
Ахуенную стату завезли, лол. Я ранее документы читал и косвенно это всё вычислял приблизительно.
Anonymous  19/02/26 Чтв 09:07:10 #237 №140885 
>>140883
Хз.
А у тебя телега работает?
Anonymous  19/02/26 Чтв 09:08:08 #238 №140886 
>>140885
Да, но медленно.

Ютуб вообще заебсь работать стал, когда телегу начали блочить.
Anonymous  19/02/26 Чтв 09:14:57 #239 №140887 
>>140886
Тебе бы в этот чатик. Там хоть люди есть. Есть у кого спросить и быть в курсе событий. https:/ /t.me/relocation_kaz
Anonymous  19/02/26 Чтв 09:16:05 #240 №140888 
>>140887
>Тебе бы в этот чатик. Там хоть люди есть
Я уже в 2х чатиках состоял. Пусть будет 3й. Хуже не станет
Anonymous  19/02/26 Чтв 09:19:29 #241 №140889 
image.png
>>140883
Это короче переезд в один из пикрилов.

Пока не понял, ты типо соглашаешься и тебя расселяют указом куда-то, или можно в любой из перечисленных. Думаю, что второе, тк первое было бы пиздецом немного.

Ещё я так и не понял, как конкретно считаются баллы, только диапазон указан и можно максимальный посчитать.
Anonymous  19/02/26 Чтв 09:29:10 #242 №140890 
>>140889
Да пока еще, никто ничего понять не может. Ждать информацию надо.
Anonymous  19/02/26 Чтв 11:50:53 #243 №140896 
Нормально жылье. Покупайте корпе и жыть можно.
https://m.krisha.kz/a/show/1009205829
Anonymous  19/02/26 Чтв 12:01:36 #244 №140897 
>>140896
Ну а что, норм.
Правда может фейк.
sage[mailto:sage] Anonymous  19/02/26 Чтв 12:29:01 #245 №140899 
>>140896
В голос! Продают квартиру в подвале, в собачьей конуре. Там окон нет, впрочем для дващера норм, сидеть там смердеть.
Anonymous  19/02/26 Чтв 13:27:13 #246 №140900 
>>140899
Вот такой ремонт сделать можно.
https://youtube.com/watch?v=3jGo6JOpaFM
Anonymous  19/02/26 Чтв 19:59:33 #247 №140912 
>>140899
Есть прописка и вода. Что еще нужно?
Anonymous  19/02/26 Чтв 23:59:22 #248 №140919 
>>140912
Тяночку бы.
Anonymous  20/02/26 Птн 00:24:19 #249 №140920 
>>140919
Как же хочется... Хотеть тяночку.
Anonymous  20/02/26 Птн 05:49:26 #250 №140925 
>>140919
Рядом с квартирой жывет Ongonomie.
https://youtube.com/watch?v=1md3qCyBWvo
Anonymous  20/02/26 Птн 08:55:11 #251 №140927 
image.png
17715542711802559466.mp4
17715559254950489395.mp4
17715539815522160632.mp4
Anonymous  20/02/26 Птн 10:49:05 #252 №140930 
49867878.png
>>140900
Почему нет в тенге? Почему?
Anonymous  20/02/26 Птн 11:05:21 #253 №140932 
20260220130204.jpg
Russian Federation Flag.
Anonymous  21/02/26 Суб 02:25:01 #254 №140981 
>>140932
Kek
Anonymous  22/02/26 Вск 08:07:33 #255 №141088 
>>140620
Это при том, что можно полностью отсоединить ТРИ ОБЛАСТИ на западе страны, захватив ОДИН городок куда идут ТРИ ДОРОГИ в эти области. То есть буквально эти области больше не будут иметь никакого контакта с остальной страной
Anonymous  22/02/26 Вск 10:22:31 #256 №141089 
пизда, я карамельки пожевал, зубы почистил (чтобы убрать хуйню после карамелек), зуб заболел, оказывается у меня кариес появился. За 2 часа кариес заработал от ебаных карамелек. Я думал, что кариес долго развивается, если зубы плохо чистить, а тут ебучие карамельки за 2 часа управились.

Никогда в жизни более эту хуйню жрать не буду и газировку с соками тоже нахуй. Подстава ебейшая. Пойду к стоматологу скоро, скорее всего, пломбу придётся ставить из-за одной ебучей пачки карамелек.

пока продезифицировал хлоргексидином (и делаю это раз в час) + гелем минерализующим покрыл пару раз.
Anonymous  22/02/26 Вск 18:15:23 #257 №141107 
image.png
>>141088
> можно полностью отсоединить
Можно.
Anonymous  23/02/26 Пнд 06:58:32 #258 №141161 
почему говорят калбит - говном набит, неужели казахи настолько плохие
Anonymous  23/02/26 Пнд 07:00:48 #259 №141162 
>>141161
ну те же туркмены хуже казахов
Anonymous  23/02/26 Пнд 07:01:55 #260 №141163 
по крайней мере казахстан скоро будет россией так что спок
Anonymous  23/02/26 Пнд 07:03:11 #261 №141164 
>>141163
а значит скоро в казахстане не будет казахского, будут рубль, сбер, госуслуги, збс
Anonymous  23/02/26 Пнд 07:11:55 #262 №141165 
казахский язык в принципе мало интересен для остального мира, так что скоро исчезнет
Anonymous  23/02/26 Пнд 07:15:30 #263 №141166 
>>141165
из иностранных языков привлекательней всего звучит японский, и то мало интересен, особо нечего оттуда привносить в русский
Anonymous  23/02/26 Пнд 07:51:24 #264 №141167 
>>141161
>>141162
>>141163
>>141164
>>141165
>>141166
Что происходит? Зачем запускать ботов в один маленький тред?
Anonymous  23/02/26 Пнд 08:10:13 #265 №141168 
https://youtu.be/nWwpVqo7bpc?si=b_JN7WEHh3yH6eM8
https://youtu.be/nulYNFNPyIc?si=JrKo9rySQA9DcZ9b

Конкретно мужик под ботофермы попал. Активность как у каналов миллионников.
Либо готовят почву для чего-то, либо просто чтобы россиян запугать.
Anonymous  23/02/26 Пнд 12:44:54 #266 №141174 
>>141167
Не ботов, а коней.
Не в тред, а в степь.
Зачем? Чтобы пастись. На коне потом можно ездить, или съесть его.
Anonymous  23/02/26 Пнд 14:04:59 #267 №141176 
>>141174
Слишком сложная для меня метафора.
И коней я не люблю.
Anonymous  23/02/26 Пнд 17:55:43 #268 №141179 
>>141176
Это не метафора, это буквально. Коня видел когда-нибудь? Ну пони смотрел хотя бы?
Anonymous  23/02/26 Пнд 18:43:13 #269 №141181 
>>141179
Пони не видел, коня смотрел пару раз.
Ииии? Что у нас из этого получается?
Anonymous  23/02/26 Пнд 22:22:43 #270 №141196 
Какой то старой некрасивой женщине в Российской Федерации незватает большово нефритововово стержня.
Anonymous  24/02/26 Втр 06:12:52 #271 №141207 
Womens.jpeg
Stop Femenism!
Anonymous  24/02/26 Втр 11:08:46 #272 №141215 
stop-masturbation-bicolor-rosette-grunged-stamp-vector-36148926.webp
Anonymous  24/02/26 Втр 16:02:09 #273 №141219 
ФЕМИНИЗМ. СЕКРЕТНЫЕ ТЕХНИКИ.mp4
>>141207
Anonymous  25/02/26 Срд 17:15:15 #274 №141272 
Я в общем рассмотрел другие варианты после обновления порядка получения ВНЖ и вот к каким выводам пришел
1) нет смысла уезжать в Узбекистан/Кыргызстан, тк там фактически только РВП, которое надо ежегодно продлевать. РВП в Казахстане всё так же легко получать через ТОО, поэтому даже если ВНЖ и не выйдет, то лучше РВП просто.
2) Сербия хороший вариант при условии, что мне накинут денег ( а мне пообещали накинуть в случае необходимости). Там ВНЖ сразу и надолго. Если РВП в Казахстане по каким-то причинам меня не удовлетворит, то в Сербию сразу.

По поводу ВНЖ прояснилась тема с листком убытия (разрешением на ыезд). Там в чате скинули фотку из какого-то казахского гос. органа, где написано, что нужно просто штамп в паспорте о снятии с прописки, это, вроде, легко делается.

Осталось с баллами за анкетирование разобраться. До сих пор хз, получу ли я 400 баллов. Когда попонятнее станет продолжу учить казахский. В принципе за оставшиеся 5 месяцев думаю могу и неплохо выучить.
sage[mailto:sage] Anonymous  25/02/26 Срд 18:34:08 #275 №141275 
>>141272
Не едь сюда. Здесь плохо. Лучше в Чехию.
Anonymous  25/02/26 Срд 18:56:30 #276 №141277 
>>141275
>Лучше в Чехию.
Как?
РАБоту не предлагать.

>>141275
>Здесь плохо
Что плохого? Земля дешевая, продукты дорогие, войны нет. Всё как в России до 2022, а мне в России до 2022 нравилось.
Anonymous  25/02/26 Срд 21:05:33 #277 №141283 
image.png
>>141272
Я вот серьезно не понимаю, зачем вы сюда едете? Ну, с такими ценами? Я понимаю на месяц-два летом, по горам полазать, каньоны глянуть, БАО и тд.
Просто открываю ХХ.кз и вижу ЗП по 200-250 тыс тенге 6/1, у меня сразу мой джул джул падает и депра начинается - это тупо ЗП = аренда хаты однушки.
Где 400тыс.+ - уже куча требований, ищут ёба спеца лол. Знакомые позвали летом 24го на Алаколь, за месяц до поездки надо было забронировать - 250тыс на человека + ещё расходы всякие на себя. В итоге спали в пятером в жухленьком домике, сделанном по быстрому для туристов у частников, кормешка 2 раза в день как в столовке, ну такое себе, больше не поеду. В этом году раза в два дороже, как во Вьетнам слетать.
Не, ну у меня был кейс знакомого курьера из РФ, который с копейками приехал, купил старый мопед, пошел в доставки работать и в хостелах жил, потом накопил и в США укатил. Все это было 3-4 года назад. Ну у него конкретная цель была + это уником какой-то.
А смысл сюда ехать, если есть удаленочка? Жизнь во Вьетнаме каком-нибудь дешевле и там МОРЕ и в целом КУРОРТ.
Anonymous  26/02/26 Чтв 01:06:12 #278 №141293 
1767396970451154.jpg
>>141272
Выбирай любую страну, кроме КЗ. Аренда хаты, тоже самое, что в РФ по цене, но во многих городах есть реально плохие районы где лучше не появляться, потому тебе придется отвалить денег за район получше. Мечети тут включают азаны, и если ты не фанат исламских молитв с восходом солнца, то тебе ещё дополнительно придётся выбирать район вдалеке от мечети. Климат тут достаточно жёсткий, на севере практически Сибирь, на юге практически пустыня. Общественный транспорт всегда забит и его не хватает, ты конечно можешь перемещаться на такси, но это будет дороже, особенно в час пик. Не знаю, что ещё добавить, лично я коплю деньги, чтобы уехать отсюда, а вы думаете приезжать, что мне кажется идиотизмом.
Anonymous  26/02/26 Чтв 06:45:41 #279 №141294 
>>141283
>Просто открываю ХХ.кз и вижу ЗП по 200-250 тыс тенге 6/1
Я не РАБочий.

>>141283
> смысл сюда ехать, если есть удаленочка? Жизнь во Вьетнаме каком-нибудь дешевле и там МОРЕ и в целом КУРОРТ.
Земля очень дешевая. Можно жить в бытовке 6-8 месяцев в году почти без трат. Во Вьетнаме такого нет. В теории, если утеплителем очень хорошо обложиться и печку себе хорошую сварить, то можно и зимой.

>>141293
>Климат тут достаточно жёсткий, на севере практически Сибирь
Я сейчас в Сибири, мне норм.

>>141293
>Общественный транспорт всегда забит и его не хватает,
Я не буду РАБотать, поэтому использовать придётся только в первое время для перемещения по всяким ЦОНам и акиматам. Потерплю, наверное.
Anonymous  26/02/26 Чтв 07:05:39 #280 №141295 DELETED
Anonymous  26/02/26 Чтв 07:14:15 #281 №141296 
Screenshot20260226111326Krishakz.jpg
Лол, что блять? Коммерческий участок за 100кр? Это же пиздец.
Anonymous  26/02/26 Чтв 07:20:30 #282 №141297 
Я, кстати, рассаду вчера посадил. Прогрел грунт в духовке до 200 градусов (там были угольки, они начали тлеть и дымить, но в итоге всё норм).

Поссдил землянику и баклажаны.

1 марта посажу индетерминантные томаты и ещё что-то
Anonymous  26/02/26 Чтв 09:00:57 #283 №141298 
>>141272
А ты в какую сумму планируешь уместится, переезд дом и т. д? Если не секрет.
>продукты дорогие
Ты это в плюс приводишь как я понял?
>Коммерческий участок за 100кр
Не догадываешься почему такая цена?
Anonymous  26/02/26 Чтв 09:44:54 #284 №141299 
>>141298
>Не догадываешься почему такая цена?
Хз, в описании написано, что норм с документами.

>>141298
>Ты это в плюс приводишь как я понял?
Да. Дороже продукты - больше заработок на их продаже будет.

>>141298
>А ты в какую сумму планируешь уместится, переезд дом и т. д? Если не секрет.
В 6 кк тенге нужных для подтверждения платежеспособности
Anonymous  26/02/26 Чтв 09:50:01 #285 №141300 
Путин объясняет про курс доллара и рубля-xJo1YvNI6EQ.mp4
>>141299
> Дороже продукты - больше заработок на их продаже будет.

Я сначала хотел написать почему тебе не стоит сюда ехать, но понял, что это бесполезно.
Anonymous  26/02/26 Чтв 11:12:18 #286 №141305 
>>141299
>Хз, в описании написано, что норм с документами.
Потому что он никому не нужен. Там нет РАБоты.
И доходы не покрывают расходы. Люди бросают свои дома и едут РАБотать туда где есть деньги. Покупательная способность у людей очень низкая.
>Да. Дороже продукты - больше заработок на их продаже будет.
Ну если товары появляются из воздуха и там же реализуются то да.
>В 6 кк тенге
Надеюсь у тебя будут доходы со стороны.
Anonymous  26/02/26 Чтв 11:20:43 #287 №141306 
>>141305
>Потому что он никому не нужен. Там нет РАБоты.
Так не, коммерческое помещение - это место не для жизни, а место, где можно, например магазин открыть или салон красоты или ещё что-то такое.

>>141305
>ы. Люди бросают свои дома и едут РАБотать туда где есть деньги.
В Северо-Казахстанской Области самые большие дотации на душу населения.

>>141305
>Ну если товары появляются из воздуха и там же реализуются то да.
Из земли, но земля дешёвая, так что одно и то же.
Anonymous  26/02/26 Чтв 11:32:29 #288 №141307 
Без названия1020260226132730.jpg
Когда-нибудь мир заинтересуется Казахстаном, хоть туристы будут, станет таким же популярным регионом как и другие пока он настолько кринжов и неинтересен что о нём даже не знают
Anonymous  26/02/26 Чтв 12:04:34 #289 №141308 
Без названия1120260226140250.jpg
>>141307
вот со следующего года как раз и будет нормально
Anonymous  26/02/26 Чтв 13:46:45 #290 №141314 
>>141306
> салон красоты
Ты по карте хоть глянь может это в промзоне где-то, кому там нахуй салон нужен
Anonymous  26/02/26 Чтв 14:22:48 #291 №141315 
>>141314
>Ты по карте хоть глянь может это в промзоне где-то, кому там нахуй салон нужен
Я накидал примеров к тому, что там е жилой участок, а коммерческий и именно на этом участке можно создавать рабочие места. Анон сказал, что там работы нет, поэтому не покупают, но это касается жилья, а не коммерческой недвижимости, тк коммерческая недвижимость работу создаёт наоборот
Anonymous  26/02/26 Чтв 16:53:24 #292 №141321 
>>141306
>Так не, коммерческое помещение
Я понимаю. Говорю о другом. Мои соседи например из под Петропавловска. Бросили дом и всей семей приехали в Алматы. Я им дурацкие вопросы задавал, тапа что да почему. Работы говорят нет. Я говорю а дом как, не жалко. Говорят ничего не стоит, смысла нет продавать. Про выращивание чего-то тоже спрашивал, ничего хорошего не сказали.
Но по ним судить не стоит конечно. Хотя они все рукастые и трудолюбивые очень. На стройке тут работали. Заработали на участок и дом построили.

Про участок.
Если бы там реально была хоть какая-то коммерческая перспектива, цена была бы другой.

>Из земли, но земля дешёвая, так что одно и то же.
Понятно.
Anonymous  26/02/26 Чтв 19:22:40 #293 №141326 
>>141294
>Земля очень дешевая. Можно жить в бытовке 6-8 месяцев в году почти без трат. Во Вьетнаме такого нет.
Чего? Ничего что во всяких Вьетнамах лето круглый год? Сворачиваешь с туристических троп и вот хаты уже по 200-300$
Я ничего не пойму, если тебе работа не нужна, зачем тебе земля? Ты какой-то ёба бизнесмен или что? Или ты на серьезных щщах будешь просто в бытовке жить? Чтобы ЧТО? В таких "спартанских" условиях можно где угодно жить.
Anonymous  26/02/26 Чтв 19:25:23 #294 №141327 
>>141321
>Я понимаю. Говорю о другом. Мои соседи например из под Петропавловска. Бросили дом и всей семей приехали в Алматы. Я им дурацкие вопросы задавал, тапа что да почему. Работы говорят нет. Я говорю а дом как, не жалко. Говорят ничего не стоит, смысла нет продавать. Про выращивание чего-то тоже спрашивал, ничего хорошего не сказали.
Пиздец какой-то, но зная те места - вполне верю. Там ещё и климат не особо приятный.
Anonymous  26/02/26 Чтв 19:57:33 #295 №141328 
>>141326
>вот хаты уже по 200-300
Аренда? Так это ддохуя.

>>141326
>Ты какой-то ёба бизнесмен или что?
Немного. Хочу овощи и фрукты продавать. Они дорогие и легко растут.

>>141326
>Или ты на серьезных щщах будешь просто в бытовке жить?
Тоже да.

>>141326
>Чтобы ЧТО?
Чтобы сэкономить и быть РНН надежно (чем меньше траты, тем легче обеспечить их доходом. Например, 5000р в месяц намного легче заработать, чем 30000, и если для 30000 надо по серьёзке чем-то заниматься, то 5000 можно поднять и на РМТ или вообще со вклада маленького)

>>141326
>В таких "спартанских" условиях можно где угодно жить.
Чтобы так жить легально, надо участок. Участок в большинстве стран - большая проблема, тк либо плотность населения большая, либо государство долбаёбское и не раздает землю (как в Канаде, например).
Anonymous  26/02/26 Чтв 20:30:46 #296 №141331 
image.png
image.png
>>141328
>Тоже да.
Ты какой-то ебанутый РНН. Даже бытовку возвести и потом её обустраивать дохуя бабла. И зимой обогревать её тоже дохуя бабла.
И всё это 100% где-то в лютых ебенях, потому что даже за городом - где есть дороги/электричество - нет таких цен. Плюсуй ещё свою тачку туда тогда. Короче пиздец максимально идея ебнутая. И всё это ПОВТОРЮСЬ ЕЩЁ РАЗ - среди ПУСТОШЕЙ - ГДЕ НЕТ ДОРОГ, ОСОБЕННО ЗИМОЙ.
Сразу видно кукаретика диванного. Ну ок, въебешь последние бабки, поставишь каким-то образом бытовку в степи, дальше что делать то? Прозябать в скуке смертной?
БЕЗ ДОРОГ, БЕЗ ЭЛЕКТРИЧЕСТВА НОРМАЛЬНОГО/БЕЗ ГАЗА И ТД И ТП. ПЧЕЛ - УЕДЬ В СВОЕЙ РФ В ЕБЕНЯ СИБИРСКИЕ/ЮЖНЫЕ КАКИЕ-НИБУДЬ И ЖИВИ ТОЧНО ТАК ЖЕ.
Держи скрин Алматы частный сектор ниже Райымбека час/полтора до центра, пешком вне дома лучше не гулять.
Второй скрин - дачи - Есик, 2-3 часа до Алматы на тачке, газ в балонах можно заказать, электричество есть, воду дают пару часов в день.
Anonymous  26/02/26 Чтв 20:39:10 #297 №141332 
>>141328
>Чтобы так жить легально, надо участок.
Зачем тебе где-то корни пускать сразу же ёпта? Ты ебобо дед 80 летний или что? Мотайся по Вьетнамам, по миру- кайфуй ёпта, вкатывайся в удаленку или местную работу и копи (условно доход 2к$ - тратишь 700$/мес - остальное откладываешь на пенсию или непредвиденные случаи) И ВСЁ! На старости купишь себе дачу какую-нибудь и полностью себя пенсией обеспечишь ёпта.
А так никто не угадает на счет старости, многих их дети кидают и оставляют в однушке на 4 этаже НЕ ХОДЯЧИХ пенсионеров с пенсией в 15к и живи как хочешь - или просто ёба в один момент ебнет какая-нибудь и окочуришься прям на месте - возраст он такой.
Anonymous  26/02/26 Чтв 21:11:37 #298 №141335 
Screenshot20260227011113Krishakz.jpg
>>141331
>Даже бытовку возвести и потом её обустраивать дохуя бабла.
Нет, не дохуя. Я итт спроектировал за ~100к 23.4м2 коробку. Её уже хватит на весну-осень.

>>141331
>И зимой обогревать её тоже дохуя бабла.
Хз пока, вроде довольно легко обогревать при хорошем утеплении, а утеплитель недорогой. Но можно зимой и снимать месяца на 4 или на 5. Всё равно экономия ебейшая.

>>141331
>потому что даже за городом - где есть дороги/электричество - нет таких цен
Хз, на крыше нормально предложений таких вблизи города. У тебя на пике псиоп какой-то.

>>141331
>Плюсуй ещё свою тачку туда тогда.
Хз, сколько стоит на практике поддержание жигулей в рабочем состоянии (чтоб хотя бы 20 ехала), но не думаю, что прям много.

>>141332
>вкатывайся в удаленку или местную работу
Я не буду РАБотать. Лучше от солнечной панели запитывать ноутбук и играть в дрочильни сингловые + капчевать на 4g, чем РАБотать.
Anonymous  26/02/26 Чтв 22:00:56 #299 №141337 
У нас нет Жигулей давно лол
Anonymous  26/02/26 Чтв 22:02:58 #300 №141338 
>>141335
Не верь этому: >>141337
https://ru.wikipedia.org/wiki/Дайрабаев,_Жигули_Молдакалыкович
sage[mailto:sage] Anonymous  27/02/26 Птн 19:04:19 #301 №141359 
>>141321
А могли сдавать в аренду. Вообще Кызылжар топ для релокантов.
Anonymous  27/02/26 Птн 22:03:10 #302 №141369 
>>141359
КАЗАХСКИЕ АЙТИШНИКИ РАЗРАБАТЫВАЮТ ЭЛЕКТРОННЫЙ НАСВАЙ
Мы обратились к руководителю проекта, с просьбой рассказать как это будет работать.
Дураламака Жанбибебек пояснил нашей редакции
ЭЭЭ БЛЯ БУДЕТ ЧОТКА
Anonymous  28/02/26 Суб 07:17:36 #303 №141391 
>>141369
IT же все иностраное в Казахстане и в РФ.
Anonymous  28/02/26 Суб 09:25:39 #304 №141395 
>>141369
В моей стране хотябы не врут про импортозамещение импортных товаров другими импортными товарами. В РФ реально умных мало.
Anonymous  28/02/26 Суб 12:43:47 #305 №141405 
>>141359
Что-то мне подсказывает, что с арендой там было тоже самое. Сейчас может что-то изменилось.
Anonymous  28/02/26 Суб 16:03:26 #306 №141416 
Video by kazakhinform [DVRGeDtDGAH].mp4
Мировая закулиса бьет по самым основам Казахской государственности, сколько мы будем это терпеть?
Anonymous  28/02/26 Суб 17:59:01 #307 №141419 
>>141416
Может приблизимся к чистоплотности Японцев.
Anonymous  28/02/26 Суб 17:59:49 #308 №141421 
>>141419

Это что, в своей же стране нельзя даже харкнуть на тротуар?!
Anonymous  28/02/26 Суб 18:02:10 #309 №141422 
Кто может помочь, отключите пожалуста в стране ТВ каналы по котрым показывают войну и пропаганду РФ, Беларуси, Украины. Родные деградируют смотря ТВ Российской Федерации, Беларуси, Украины. Рахмет!
Anonymous  28/02/26 Суб 18:04:32 #310 №141423 
>>141421
Харкать это нормально. Мусорить нельзя. Снег растял, много где мусор на природе валяется. Надо беречь природу, не мусорить на природу!
Anonymous  28/02/26 Суб 18:04:36 #311 №141424 
>>141422

У моих этих каналов нет, но я тебя уверяю, что через Интернет они могут деградировать не менее успешно, чем через зомбоящик. Как мои.

Если у человека есть потребность жрать говно, он его найдет везде.
Anonymous  28/02/26 Суб 19:56:30 #312 №141441 
>>141422
Что за ТВ Беларуси? Вангую, что там пиздец, но какой именно? Мимо сам из Беларуси.
Anonymous  28/02/26 Суб 22:00:49 #313 №141452 
Пожалуйста, все кто находятся в стране прекратите кушать свинину! Рахмет!
Anonymous  28/02/26 Суб 22:04:12 #314 №141453 
>>141441
Вот этот канал смотрят иногда - https://belarus24.by/
Покупают еду в белоруских магазанах в Алматы. Прошу прекращайте, не понимают.
Anonymous  01/03/26 Вск 04:00:52 #315 №141471 
>>141453
Скажи им просто что Аллах Акбар.
Anonymous  01/03/26 Вск 08:04:57 #316 №141473 
>>141471
В стране Тенгринство религия.
Anonymous  01/03/26 Вск 08:34:20 #317 №141477 
>>141473
Это тебе на Беларусь24 так сказали?
Anonymous  01/03/26 Вск 09:53:29 #318 №141479 
>>141453
> Покупают еду в белоруских магазанах в Алматы.

Я бы тоже покупал, если бы они были. Белорусская еда как будто бы лучше и натуральней остального. Сколько всего не брал, и самому нравится, и продавцы хвалят. Достаточно сказать "белорусская" и больше ничего говорить не надо, все понятно.
Anonymous  01/03/26 Вск 11:21:41 #319 №141481 
video2026-03-0113-17-51.mp4
>>141441
Anonymous  01/03/26 Вск 11:49:51 #320 №141483 
image.png
image.png
>>141481
Anonymous  01/03/26 Вск 12:28:21 #321 №141484 
>>141452
Что-то капец сала захотелось.
Anonymous  01/03/26 Вск 12:57:40 #322 №141494 
>>141484
пожалуйста не переименовывайте министерство обороны в министерство нападения, спасибо
Anonymous  01/03/26 Вск 13:06:15 #323 №141495 
>>141494
С белым хлебушком, ух.....
Anonymous  01/03/26 Вск 13:24:02 #324 №141499 
>>141495
если с хлебушком то пожалуйста и с солью, спасибо
Anonymous  01/03/26 Вск 13:34:26 #325 №141502 
>>141499
Сто грамм еще можно и огурчик квашеный, айяаяаяай...
Anonymous  01/03/26 Вск 14:22:34 #326 №141512 
>>141502
согласен но при условии что его изотопная активность допустима для употребления собакам в пищу
Anonymous  01/03/26 Вск 16:01:56 #327 №141526 
image.png
посадил все томаты кроме сорта "дубок".
Надеюсь, сорта новые взойдут хотя бы на 50% (садил по 2 семечка на лунку). Если нет, то заменю их частично теми сортами/кульутарми, которые взойдут лучше. Старые, купленные ещё в Новосибирске, по 4 садил, тк и так просрочились уже и, вроде, особого интереса не представляют.
Anonymous  01/03/26 Вск 16:35:51 #328 №141529 
>>141512
Ты кого это собакой назвал?
Anonymous  01/03/26 Вск 17:37:39 #329 №141530 
>>139831 (OP)
Это комфи тред или такой же ункомфи как беларуский?
Anonymous  01/03/26 Вск 18:00:25 #330 №141532 
>>141530
Напиши мне: @sea_weevil0
Буду тебя комфортить и слать мармеладки почтой.
https://youtu.be/3uW5V2dqR40
Anonymous  01/03/26 Вск 18:05:03 #331 №141533 
>>141532
Ти мой сюсинька :3 Спасибо, конечно, но я интроверт и пока стесняюсь.
Что у вас там в Казахстане происходит?
Anonymous  01/03/26 Вск 18:06:54 #332 №141534 
С рекламы свободной земли проиграл.
Anonymous  01/03/26 Вск 18:09:40 #333 №141535 
Пидарасы уже всю землю вытоптали и всю траву пожрали. Ни грибов, нихуя. Одна пустыня и ебаный скот.
Anonymous  01/03/26 Вск 18:32:44 #334 №141536 
1772379157230.jpg
>>141533
Anonymous  01/03/26 Вск 18:35:02 #335 №141537 
>>141535
В стране степей жы много. Скот надо жы где то пасти. Лучше конину есть.
Anonymous  01/03/26 Вск 18:35:51 #336 №141538 
>>141535
Насколько я помню, Казахстан - это преимущественно горы, так что изначально ни травы, ни тем более грибов у вас не густо, я прав? Вот в России: встал прекрасным августовским утром 2007-го года в своём ПГТ, вышел во двор из этой отвратительно-классической пятиэтажки - небо чистое, голубое, солнечно, но холодно в тени - и решаешь про себя: "Ай, думаю, пойду-ка я по грибы!" Возвращаешься, мельком скользишь взглядом по своей новенькой PlayStation 3, с мыслями "вечерком", берёшь плетеное бабкино лукошко да идёшь в ближайший лесок, птички щебечут, воздух свеженький, деревья трещат, покачиваясь - один грибочек, второй грибочек, третий грибочек, ай, думаешь, какие они соблазнительные - попробую, думаешь, достаёшь его, да как надкусишь медсестре палец с тряпкой, которая тебе блевоту вытирает уже второй день, да как блеванёшь ещё раз в палате с температурой прямо на прикроватный стол, да как охуеешь с того, что валяешься два дня в отделении токсикологии с острой интоксикацией и в себя не приходишь под капельницами. Мда... Вот такие были "по-грибочки" в те золотые беззаботные времена.
Anonymous  01/03/26 Вск 18:37:36 #337 №141539 
>>141484
Много тенге, кушай Конину. Свинина вредная. Посмотри в интернете как выращивают свиней.
Anonymous  01/03/26 Вск 18:39:42 #338 №141540 
>>141536
Сам грязный пидор. Сам иди накуй.
Anonymous  01/03/26 Вск 18:49:26 #339 №141541 
>>141538
> Насколько я помню, Казахстан - это преимущественно горы

Не пиши больше ничего в этом ITT тренде, пожалуйста.
Anonymous  01/03/26 Вск 18:50:59 #340 №141542 
>>141539
Ну, я свинину не ем обычно, но на сало прям пробило что-то.
Anonymous  01/03/26 Вск 18:52:52 #341 №141543 
>>141537

Нахуя его пасти? В других странах же не пасут? С какого хуя общественную землю отдают какому-нибудь пидорасу, чтобы он ее уничтожал и наживался на ней?
Anonymous  01/03/26 Вск 18:53:03 #342 №141544 
>>141541
Да ради бога. Иди нахуй.
Anonymous  01/03/26 Вск 18:54:35 #343 №141545 
>>141539
Степа блять тебе 40 лет ты какой еблан блять, аниму смотришь, русских выселяешь, с телевидением воюешь, харчки запрещаешь, тенгрианство проповедуешь, ты не заебался жить так? Найди себе кунчика и пиздуйте в Монголию уже или куда ты там мечтал.
Anonymous  01/03/26 Вск 18:59:47 #344 №141548 
>>141536
>пидарская лабуба
Еще пидором кого-то называет, лмау
Anonymous  01/03/26 Вск 19:02:06 #345 №141550 
1772380924267.jpg
>>141548
Завидуй молча мырык
Anonymous  01/03/26 Вск 19:03:13 #346 №141551 
>>141548
Этот тред держится на одном человеке, который общается сам с собой, будь ласка.
Anonymous  01/03/26 Вск 19:19:52 #347 №141553 
>>141536
Ты девушка?
Anonymous  01/03/26 Вск 19:21:34 #348 №141554 
1772382091811.jpg
>>141553
А как думаешь?
Anonymous  01/03/26 Вск 19:24:28 #349 №141555 
>>141553
>>141554
Театр одного скуфа
Anonymous  01/03/26 Вск 19:25:59 #350 №141556 
>>141555
😆
Anonymous  01/03/26 Вск 19:28:13 #351 №141558 
>>141554
Да вот хз. Можно к тебе в гости?
Anonymous  01/03/26 Вск 19:36:54 #352 №141560 
>>141558
@sea_weevil0
Anonymous  01/03/26 Вск 19:40:33 #353 №141561 DELETED
>>141560
Хуй будешь ?
Anonymous  01/03/26 Вск 19:47:11 #354 №141562 DELETED
>>141561
Я говно не ем.
Anonymous  01/03/26 Вск 19:49:50 #355 №141563 DELETED
>>141562
Может тогда нахуй пойдешь?
Anonymous  01/03/26 Вск 19:56:44 #356 №141564 
>>141554
> Активация Windows

Спермовор, ты можешь хотя бы просто не позориться так?

https://massgrave.dev/
Anonymous  01/03/26 Вск 19:57:03 #357 №141565 DELETED
>>141563

>>141536
Anonymous  01/03/26 Вск 19:59:23 #358 №141566 
>>141564
>Лопух
>>141554
Anonymous  01/03/26 Вск 20:03:18 #359 №141568 DELETED
>>141565
Anonymous  01/03/26 Вск 22:27:14 #360 №141576 
17723906008932637009.mp4
>>141542
Anonymous  01/03/26 Вск 23:10:03 #361 №141578 
>>141576
Кушать хочется.
Anonymous  01/03/26 Вск 23:38:29 #362 №141579 
17723755076073425373.mp4
>>141578
Anonymous  02/03/26 Пнд 00:07:42 #363 №141582 
17723954801013567916.mp4
>>141578
Anonymous  02/03/26 Пнд 00:34:06 #364 №141584 
Душно. 46 страниц отборной хуйни нейрослопной, а потом надо будет ещё формулы ебаные оформлять, а их дохуя.

А потом ещё 2 часть, где мне надо вручную описывать, что я сделал и картинки вставлять.

А потом ещё эту ебанину ссылками наполнять.

Надеюсь, хотя бы с формулами разберусь к середине Марта.

Как хорошо, что это моя последняя работа в ВУЗе. Дальше РНН навсегда.
Anonymous  02/03/26 Пнд 00:34:31 #365 №141585 
image.png
>>141584
Anonymous  02/03/26 Пнд 06:26:08 #366 №141589 
istockphoto-161752299-612x612.jpg
>>141582
Брызги горячего масла на живот, мммм....
Anonymous  02/03/26 Пнд 06:36:40 #367 №141590 
Ржачный кот и креветка.mp4
>>141579
Anonymous  02/03/26 Пнд 06:42:10 #368 №141591 
>>141584
> Дальше РНН навсегда.
РНН в твоем понимании это на дядю не работать?
Anonymous  02/03/26 Пнд 13:10:23 #369 №141595 
>>141589
С кем ты всё время говоришь? Она умерла.
Anonymous  02/03/26 Пнд 13:10:52 #370 №141596 
>>141590
Прощай.
Anonymous  02/03/26 Пнд 13:56:28 #371 №141597 
shovel-shut-up.gif
>>141595
Anonymous  02/03/26 Пнд 14:01:10 #372 №141598 
загрузка.gif
>>141596
Anonymous  02/03/26 Пнд 14:21:01 #373 №141601 
Театр одного скуфа АКТ II
Anonymous  02/03/26 Пнд 14:43:16 #374 №141602 
>>141601
Кто этот пидорас и как его выгнать?
Anonymous  02/03/26 Пнд 15:25:07 #375 №141606 
>>141591
>РНН в твоем понимании это на дядю не работать?
Да. Когда нет начальника и графика - уже заебись.
Anonymous  02/03/26 Пнд 19:02:47 #376 №141618 
>>141602
Как говорится, "начни с себя"
Anonymous  02/03/26 Пнд 19:26:25 #377 №141622 
>>141618
Убедила.
Anonymous  02/03/26 Пнд 20:00:41 #378 №141624 
1772470835687.jpg
Anonymous  04/03/26 Срд 15:03:06 #379 №141678 
547678567574.png
>>141624
Немедленно надень трусы обратно!!!
Anonymous  04/03/26 Срд 16:06:20 #380 №141680 
IMG1009.jpeg
>>141678
Алёшенька.
Anonymous  04/03/26 Срд 17:22:01 #381 №141683 
bravo-irritado.gif
>>141680
ТЫ!!!!!!! ЗНАЕШЬ ЧТО!??!!!!???
Anonymous  04/03/26 Срд 17:32:57 #382 №141684 
IMG1010.jpeg
>>141683
Никто никому ничего не должен.
Всё дальнейшее общение через телегу: >>141560
Она умерла.
Прощай: >>141536
Anonymous  04/03/26 Срд 18:07:05 #383 №141685 
>>141684
Санжар когда сдохнешь ты уже?
Anonymous  04/03/26 Срд 18:08:37 #384 №141686 
7867578855.png
>>141684
>Никто никому ничего не должен.
Одолжи носок.
>Всё дальнейшее общение через телегу
Там никого нет дома.
Anonymous  04/03/26 Срд 18:18:19 #385 №141687 
>>141686
Ради тебя снова зарегистрировалась
@sea_weevil
Anonymous  04/03/26 Срд 19:13:13 #386 №141688 
2711292537.jpg
>>141687
Спасибо.
Anonymous  05/03/26 Чтв 11:30:48 #387 №141713 
________________________________________¶¶¶_______
___________________________________¶¶¶¶¶¶_¶¶¶¶_1__
__________________________________1¶¶¶¶¶¶_¶¶¶¶¶¶¶1
_________________________________¶¶¶¶¶¶¶1111¶¶¶¶¶_
________________________________¶¶¶¶¶¶______¶¶¶___
______________________________¶¶¶¶¶¶__¶¶______¶1__
____________________________1¶¶¶¶¶____1¶¶1¶_¶1_¶__
_____¶¶¶¶1__________________¶1_¶¶_______¶¶¶¶¶_¶¶¶_
__1¶¶¶¶¶¶¶¶¶¶¶¶¶¶¶¶¶¶¶¶¶1111¶¶¶¶________¶¶_1¶¶¶¶__
_¶¶¶¶¶¶¶1¶¶¶¶______11¶¶¶¶¶¶¶¶¶1_________¶____1____
¶¶¶1¶¶¶_¶¶_____________________________¶¶_________
¶¶_¶¶¶_1¶__________1___________________¶¶_________
¶¶_¶¶__¶¶__________¶¶_________________1¶__________
¶_¶¶¶__¶¶__________¶¶_________________¶¶__________
¶_¶¶¶___¶1_________¶1________________¶¶___________
¶_¶¶¶___1¶¶_______¶¶1_______________1¶____________
____¶__1¶1¶¶_____¶¶_1¶¶¶¶¶¶111_1____¶¶____________
______¶¶__¶¶____¶¶_____11¶¶¶¶¶¶¶¶¶__¶¶____________
_____¶¶_1¶¶____¶¶____________1¶_¶¶__¶¶____________
_____¶¶1¶_____¶¶_____________¶¶_¶¶__¶¶____________
______¶1¶____¶¶______________¶¶_¶¶__¶¶____________
______¶_¶___¶¶_______________¶¶_¶¶__¶¶____________
______¶_¶¶___¶1______________¶1_¶¶__¶¶____________
______¶1_¶___¶¶______________¶__¶¶__¶¶____________
______¶1_¶¶___¶1_____________¶_1¶¶__¶¶____________
______¶¶¶¶¶_¶¶¶¶_____________¶¶¶¶¶_¶¶¶____________
_______¶¶¶¶¶¶¶¶¶1____________¶¶¶¶¶¶¶¶¶____________
__________1¶¶¶¶¶1________________1¶¶1_____________
Anonymous  05/03/26 Чтв 11:32:53 #388 №141714 
Бамп
Anonymous  05/03/26 Чтв 11:34:37 #389 №141715 
Бамп
Anonymous  05/03/26 Чтв 11:35:05 #390 №141716 
Бамп
Anonymous  05/03/26 Чтв 11:35:33 #391 №141717 
Бамп
sage[mailto:sage] Anonymous  05/03/26 Чтв 11:52:07 #392 №141718 
Достаточно.
Anonymous  05/03/26 Чтв 12:47:19 #393 №141723 
>>141718
Кто сказал?
Anonymous  05/03/26 Чтв 14:02:11 #394 №141724 
>>141723
Мимостепан из Алматы!
Anonymous  05/03/26 Чтв 14:15:33 #395 №141726 
>>141724
А он кто по жизни вообще?
Anonymous  05/03/26 Чтв 14:17:42 #396 №141727 
>>141726
Латгалець!
Anonymous  05/03/26 Чтв 14:51:39 #397 №141729 
>>141727
Тьфу ты, быстрей бы запретили всю эту лгбт движуху, развелось бля.
Anonymous  05/03/26 Чтв 14:56:57 #398 №141730 
Парни, что в Атырау делать? Буду несколько дней
Anonymous  05/03/26 Чтв 15:06:08 #399 №141731 
>>141730
Купаться.
Anonymous  06/03/26 Птн 09:29:08 #400 №141782 
1772778541211.jpg
Anonymous  06/03/26 Птн 10:38:28 #401 №141805 
>>141782
Думаю что этого анона давно уже нет в живых, эти лабубы.... они убили его и теперь устраивают свои чудовищные фотосессии. Они порабощают разум через свои фото и заставляют других анонов распространять их в других тредах. Дальше порабощённый анон начинает скупать лабуб, пока их не станет достаточно много чтобы убить его и круг повторяется снова.
Эти глаза...
Anonymous  06/03/26 Птн 10:58:48 #402 №141808 
1772783918630.jpg
>>141805
Anonymous  06/03/26 Птн 11:51:49 #403 №141810 
>>141805
>>141808
Один человек
Anonymous  06/03/26 Птн 11:53:48 #404 №141811 
1772787228058.png
>>141810
Чини детектор.
Anonymous  06/03/26 Птн 12:40:01 #405 №141812 
>>141536
>>141550
>>141554
>>141624
>>141782
>>141808
Exsurgo contra vos, creaturae Labubae!
Oculi vestri vitrei, animas devorantes…
Vos, qui in tenebris threadorum latetis,
et per imagines mentem anonis corrumpitis.

Per ignem pixelorum,
per sanctum scrollum infinitum,
per nomen antiqui moderatori: BATINANUS!

Abigo vos!
Exilium vobis!
Discedite a mente huius anonis!

Labubae malignae,
oculi vacui, risus plasticus,
in abyssum catalogorum revertimini!

Exorcizo vos:
LABUBA EXI! LABUBA EXI! LABUBA EXI!
Anonymous  06/03/26 Птн 12:50:58 #406 №141813 
>>141811
>Скринит скрин с приложения где можно убирать юшки
>Думает здесь тупые залетыши из вкалтакте первый день сидят
Ты еще маленький для этой борды, судя по твоим детским картинкам
Anonymous  06/03/26 Птн 12:58:42 #407 №141814 
>>141813
Это ты ещё долбоёб для интернета, раз думаешь тебе кто-то на анонимном форуме что-то доказывать усердно станет.
Anonymous  06/03/26 Птн 13:24:19 #408 №141815 
23509897468.png
>>141813
Ты не отдаёшь себе отчета с чем имеешь дело, там нет человека, там мерзкие, крохотные, пластиковые ручки барабанят по тачскрину.
Подумай хорошенько нет ли у тебя дома лабубу? Проверь рекомендации, возможно они уже там....
Закрой глаза, посмотри не стоят ли у тебя перед глазами их гадкие глазки?
Отступи от сего треда, может еще не поздно.
Anonymous  06/03/26 Птн 14:23:37 #409 №141820 
>>141805
Сорри, у меня есть кун.
Мне твой флирт до пизды.
Anonymous  06/03/26 Птн 15:09:07 #410 №141822 
>>141820
Так ты пидор получается 😖
Anonymous  06/03/26 Птн 15:14:44 #411 №141823 
>>141822
https://youtube.com/shorts/iYzvfgOY0HU
Anonymous  06/03/26 Птн 15:22:08 #412 №141824 
>>141820
Нигде и ни разу. В тебе говорят лабубы.
Шлюха
Anonymous  06/03/26 Птн 15:43:57 #413 №141825 
>>141824
Только не влюбляйся в меня.
Anonymous  06/03/26 Птн 15:49:43 #414 №141826 
>>141825
Как будто можно выбирать, влюбляться или нет.
Anonymous  06/03/26 Птн 16:00:24 #415 №141827 
>>141826
Почему ты всё время говоришь с мёртвыми?
Прощай.
Anonymous  06/03/26 Птн 16:20:17 #416 №141828 
UID15232162839788755.jpg
>>141827
Anonymous  06/03/26 Птн 20:19:48 #417 №141836 
Молодежь из Казахстана уезжает преимущественно в Россию (лидер), Германию, Польшу, Турцию, а также США, Великобританию, Канаду и страны ЕС ради качественного образования и перспектив. Основные мотивы — поиск лучшего образования, профессиональная самореализация, стремление к высокому уровню жизни и безопасности.
Anonymous  06/03/26 Птн 20:30:54 #418 №141837 
>>141836
Ну все логично.
Просто констатация или что?
Anonymous  06/03/26 Птн 20:55:33 #419 №141838 
Откуда у молодёжи деньги?
Anonymous  06/03/26 Птн 21:12:17 #420 №141839 
>>141838
Родители.
Anonymous  07/03/26 Суб 19:10:45 #421 №141869 
>>141815
А чо ты тогда сидишь с этим челом. Пошел бы развеялся политику обсудил с поцанами в главном треде
Развели гомосню здесь, мало мне гомосни на улицах европейского союза, так вы ее сюда тащите
Anonymous  07/03/26 Суб 20:06:06 #422 №141872 
>>139831 (OP)
Рад што границу с Китаем открыли. Любви больше стало. Секса.
Anonymous  07/03/26 Суб 20:26:16 #423 №141875 
В стране не хватает специалистов, HR почему то не нанимают удаленщиков из других стран.
Anonymous  07/03/26 Суб 20:50:55 #424 №141877 
.mp4
>>141820
Anonymous  07/03/26 Суб 23:22:14 #425 №141878 
>>141869
Я просто шутю.
Много чего тебя спросить хочется, но что-то мне подсказывает что отвечать ты не станешь.
Anonymous  07/03/26 Суб 23:31:34 #426 №141879 
>>141878
Ну раз кажется, ну значит пусть так и будет
Anonymous  07/03/26 Суб 23:56:46 #427 №141880 
>>141879
Ну вот видишь.
Тюльпаны  Anonymous  08/03/26 Вск 08:56:17 #428 №141886 
1 тюльпан стоит 150р, по 90 скупают оптом.

Дипсик говорит, что на 1м2 можно посадить 250-400 тюльпанов (пока не тестил) пусть будет 200.

За 50т.р. я могу построить утепленную 3×3×2.3 коробку и 50м светодиодной ленты (она, оказывается, копеечная, 100р/метр), где эти тюльпаны можно будет выращивать в 4 ряда. Это2.5×3×4=30м2, это 30×200= 6000 тюльпанов, это 6000×90=540000р При этом на энергию для светодиодных лент уйдёт 766квт×ч в сумме. Это 8000р при тарифе 10р/(квт×ч)

Я ранее от идеи с коробкой утепленной отказался, посчитав томаты черри и клубнику (там 100 т.р. при намного больших тратах на энергию (20 т.р.)). Решил, что не стоит, тк лучше просто накопить сразу на большой участок и продавать томатную пасту/вяленые томаты/соленые огурцы в большом объёме с декларацией. Но тюльпаны всё меняют. Конкретно под них ,конкретно под 8 марта, можно построить 1 такую теплицу вертикальную.
Anonymous  08/03/26 Вск 13:16:37 #429 №141889 
>>141880
Вижу. Ужос
Anonymous  08/03/26 Вск 13:47:55 #430 №141896 
>>141889
Ну, а я о чем, ну. Ващщще.
Anonymous  08/03/26 Вск 17:13:30 #431 №141899 
17729735689371126950.mp4
>>141877
Anonymous  08/03/26 Вск 17:41:15 #432 №141901 
867221554675.png
>>141827
Anonymous  08/03/26 Вск 17:44:37 #433 №141902 
>>141899
А почему олды нихуя не делают?
Anonymous  08/03/26 Вск 18:02:10 #434 №141904 
5143430302151343141.mp4
>>141901
Anonymous  08/03/26 Вск 18:02:44 #435 №141905 
>>141902
Потому что у тебя маленький член.
Anonymous  08/03/26 Вск 18:16:04 #436 №141907 
>>141905
Ну да, не подумал об этом.
Anonymous  08/03/26 Вск 18:22:11 #437 №141908 
>>141907
Почему ты продолжаешь говорить с мёртвыми?
Прощай.
Anonymous  08/03/26 Вск 18:22:27 #438 №141910 
>>141904
Anonymous  08/03/26 Вск 18:23:28 #439 №141911 
>>141908
Рот закрой свой!!!
Anonymous  08/03/26 Вск 19:52:47 #440 №141913 
IMG1018.jpeg
>>141910
Anonymous  08/03/26 Вск 19:53:14 #441 №141914 
IMG1019.webp
>>141911
Anonymous  08/03/26 Вск 21:28:17 #442 №141918 
.mp4
>>141899
Anonymous  08/03/26 Вск 21:45:24 #443 №141919 
17729744139880605748.mp4
17726984787012206597.mp4
>>141918
Anonymous  09/03/26 Пнд 11:04:48 #444 №141926 
>>141913
Парень твой?
Anonymous  09/03/26 Пнд 11:21:26 #445 №141927 
266dc4169753d94bea99f942168a179c.jpg
>>141914
Можно к вам?
Anonymous  09/03/26 Пнд 12:44:25 #446 №141928 
>>141926
Примерно 80% своей жизни я не помню. Наверное, это защитный механизм моего мозга, чтобы не сойти с ума. Мои воспоминания: выпускной в садике, первый класс, еще несколько картинок из четвертого класса, пара из пятого.
Anonymous  09/03/26 Пнд 12:45:13 #447 №141929 
>>141927
Первая картинка с отцом - мне шесть-семь лет, у нас игра на раздевание. Он попросит забрать у него изо рта конфету. Следующая картинка - он снимает с меня одежду, я снимаю с него, он стоит по пояс голый, а я в одних трусиках. На этом картинка схлопывается, дальше ничего нет.
Anonymous  09/03/26 Пнд 15:14:40 #448 №141933 
>>141928
>>141929
...............
Anonymous  09/03/26 Пнд 16:00:28 #449 №141935 
1773061222756.jpg
Anonymous  09/03/26 Пнд 19:40:09 #450 №141937 
>>141935
https://www.youtube.com/watch?v=puHDuBHQe0A
Мне страшно.
sage[mailto:sage] Anonymous  09/03/26 Пнд 20:17:07 #451 №141938 
>>141937
Ты долбоёб?
Anonymous  09/03/26 Пнд 20:33:04 #452 №141940 
>>141938
Да нет конечно! Думаешь?
Ты просто гляди что происходит. Кругом то оглянись.
Anonymous  10/03/26 Втр 12:41:00 #453 №141959 
Бизнес идея. Донер в рисовом тесте. Везде где можно замените. мучное тесто на рисовое. Для здоровье полезно есть же.
Anonymous  10/03/26 Втр 16:23:01 #454 №141963 
>>141959

Рис -- это полная хуйня для здоровья если под здоровьем ты понимаешь нормальную диету
Anonymous  10/03/26 Втр 18:15:41 #455 №141968 
Донеродебил чето про пользу здоровью хрюкает лол
Anonymous  10/03/26 Втр 19:05:06 #456 №141970 
>>141968
А что ты считаешь полезной едой?
Что вредного в нормальном донере, не утопающим в литре горелого жира?
Anonymous  10/03/26 Втр 19:15:40 #457 №141971 
1773159337306.jpg
comments powered by Disqus