Сохранен 313
https://2ch.su/b/res/63766247.html
К сожалению, значительная часть сохранённых до 2024 г. изображений и видео была потеряна (подробности случившегося). Мы призываем всех неравнодушных помочь нам с восстановлением утраченного контента!

УТРЕННЕГО БУГУРТА-ТРЕД

 Аноним Чтв 06 Мар 2014 06:34:15  #1 №63766247 
1394073255868.jpg

ПРОСЫПАЕШЬСЯ
@
МАТЬ ТЕБЯ КОРМИТ ЖАРЕНЫМИ ШКУРКАМИ ОТ СОСИСОК

Аноним Чтв 06 Мар 2014 06:35:40  #2 №63766268 

>>63766247
ПРОСЫПАЕШЬСЯ
@
НИКТО ТЕБЯ НЕ КОРМИТ

Аноним Чтв 06 Мар 2014 06:37:03  #3 №63766295 

>>63766268
ЖИЗНИНА((((((9((

Аноним Чтв 06 Мар 2014 06:38:41  #4 №63766324 

МАТЬ СПИТ, ОТЕЦ НА РАБОТЕ
@
ФАПАЕШЬ НА ТРАПОВ
@
ТЕБЕ 20

Аноним Чтв 06 Мар 2014 06:39:30  #5 №63766337 

>>63766247
Бугурт треды - говно.

Аноним Чтв 06 Мар 2014 06:40:23  #6 №63766356 

>>63766337
Удваиваю. Перекатываемся в оцени куна тред

Аноним Чтв 06 Мар 2014 06:40:30  #7 №63766358 

>>63766247
СОЗДАЕШЬ БУГУРТ ТРЕД ПЕРЕД ШКОЛОЙ
@
БЕЖИШЬ КУШАТЬ, ПОКА АНОН КУЕТ ВИН, ЧТОБЫ ПРОЧИТАТЬ СРАЗУ ВСЕ
@
3 СООБЩЕНИЯ И 1 ФАЙЛ

Аноним Чтв 06 Мар 2014 06:42:09  #8 №63766391 

>>63766358
НИ ОДНОГО ФАЙЛАпрямо как тут

Аноним Чтв 06 Мар 2014 06:42:46  #9 №63766399 

>>63766247
Уже утро? Твою мать

Аноним Чтв 06 Мар 2014 06:43:08  #10 №63766408 

ПРОСЫПАЕШЬСЯ, АДОВО ХОЧЕШЬ ПИТЬ
@
НЕ МОЖЕЖЬ ВЫПИТЬ И ГЛОТКА

Почему блеать с утра вода такая отвратная?

Аноним Чтв 06 Мар 2014 06:43:36  #11 №63766420 

ПРОСЫПАЕШЬСЯ

Аноним Чтв 06 Мар 2014 06:43:41  #12 №63766423 

>>63766408
Зубы чистить надо.

Аноним Чтв 06 Мар 2014 06:44:16  #13 №63766432 
1394073856060.jpg

>>63766247
ПРОСЫПАЕШЬСЯ
@
МАТЬ ТЕБЯ КОРМИТ ДЕДОМ

Аноним Чтв 06 Мар 2014 06:44:28  #14 №63766436 
1394073868429.jpg

ПРОСЫПАЕШЬСЯ
@
МАТЬ ПИЗДИТ ТЕБЯ ЭСПАНДЕРОМ
@
ЗАВТРАК ХЛЕБ С СОЛЬЮ И ВЧЕРАШНЯЯ ВАРЁНАЯ КАРТОХА
@
ТЫ ДАЖЕ НЕ МОЖЕШЬ ЕЙ ПОПАКАЗЫВАТЬ ФАКИ ЧЕРЕЗ СТЕНУ
@
ЖИВЁТЕ В ОДНОЙ КОМНАТЕ В ОБЩАГЕ.

Аноним Чтв 06 Мар 2014 06:45:40  #15 №63766463 
1394073940406.jpg

>>63766247
ПРОСЫПАЕШЬСЯ
@
МАТЬ ТЕБЯ КОРМИТ МОЛОКОМ ИЗ СОСКОВ

Аноним Чтв 06 Мар 2014 06:45:46  #16 №63766467 

ПРОСЫПАЕШЬСЯ
@
ПОНИМАЕШЬ НА СКОЛЬКО УЕБИЩНА ТВОЯ ЖИЗНЬ

Аноним Чтв 06 Мар 2014 06:45:46  #17 №63766468 

>>63766436
Что за праздник завтра?

Аноним Чтв 06 Мар 2014 06:45:51  #18 №63766470 
1394073951551.jpg

>>63766247
ТЫ НЕ СПАЛ
@
ВСЕ СЬЕБЫВАЮТ НА РАБОТУ, КРОМЕ ТЕБЯ
@
ТЕБЕ 26
@
????
@
ДРОЧИШЬ

Аноним Чтв 06 Мар 2014 06:46:23  #19 №63766475 

>>63766470
Удваиваю

Аноним Чтв 06 Мар 2014 06:47:04  #20 №63766488 
1394074024542.jpg

>>63766470
>ТЫ НЕ СПАЛ
@
ВСЕ СЪЕБЫВАЮТ НА РАБОТУ/УЧЁБУ, ТЫ ТОЖЕ
@
ТЕБЕ 17

Аноним Чтв 06 Мар 2014 06:48:43  #21 №63766511 

ПРОСЫПАЕШЬСЯ
@
ВСЕ СПЯТ
@
ОДЕВАЕШЬСЯ
@
ВСЕ СПЯТ
@
УХОДИШЬ НА УЧЕБУ
@
А ДОМАШНИЕ ВСЕ ССУКИ ЕЩЕ ПОЛТОРА ЧАСА ДРЫХНУТЬ БУДУТ В КРОВАТЯХ

Аноним Чтв 06 Мар 2014 06:49:53  #22 №63766537 

>>63766470
Жизнено

Аноним Чтв 06 Мар 2014 06:50:11  #23 №63766543 

ВСТАЛ, ПОЦЕЛОВАЛ КОТА
@
УШЁЛ НА РАБОТУ

трустори

Аноним Чтв 06 Мар 2014 06:50:14  #24 №63766544 

>>63766468

А что у нас 7-го марта?

Аноним Чтв 06 Мар 2014 06:52:21  #25 №63766574 
1394074341390.png

>>63766543
>ВСТАЛ, ПОЦЕЛОВАЛ КОТА

Аноним Чтв 06 Мар 2014 06:53:28  #26 №63766589 

ПРОСНУЛСЯ

Аноним Чтв 06 Мар 2014 06:53:44  #27 №63766595 

>>63766543
ВСТАЛ, УШЕЛ НА РАБОТУ
@

Аноним Чтв 06 Мар 2014 06:54:03  #28 №63766598 

>>63766574
>ПОЦЕЛОВАЛ КОТА
>@
>ВСТАЛ

Аноним Чтв 06 Мар 2014 06:54:41  #29 №63766608 

>>63766598
Обоссыте меня.

Аноним Чтв 06 Мар 2014 06:55:06  #30 №63766615 

>>63766598
@ЗООФИЛО-ПИДАРАС.

Аноним Чтв 06 Мар 2014 06:56:40  #31 №63766641 
1394074600789.png

>>63766595
ТАК БУДЕТ ДЛИТЬСЯ ЕЩЕ ПОЧТИ 40 ЛЕТ

Аноним Чтв 06 Мар 2014 06:57:19  #32 №63766654 

РАЗБИВАЕШЬ ПЛАЗМУ ЗА 35К РУБЛЕЙ
@
ТВОЙ ДЕД ДОЕДАЕТ КОСТИ
@
НА ТВОЕМ ВЕРТОЛЕТЕ УЛЕТАЕТ ЕРОХИН
@
ДВАЧ - ТВОЯ ЖИЗНЬ

Аноним Чтв 06 Мар 2014 06:57:23  #33 №63766655 

>>63766608
Обоссал тебя, пидарасазоофила. Как таких как ты только земля носит?

Аноним Чтв 06 Мар 2014 06:58:37  #34 №63766674 
1394074717173.jpg

ВЫБЕГАЕШЬ В ЦЕНТРЕ ВАШИНГТОНА
@
СЛАВА УКРАИНИ
@
ВСЕ ОДОБРИТЕЛЬНО КИВАЮТ, ОБАМА ЛИЧНО ИЗ ОКНА МАШЕТ, ПОЕДАЯ САЛО С ЛУКОМ И ПЕРЦЕМ

Аноним Чтв 06 Мар 2014 06:59:54  #35 №63766696 
1394074794222.jpg

НОВОГОДНИЙ ВЕЧЕР, СИДИШЬ В ЗАКРЫТОЙ КОМНАТЕ С ВЕДРОМ И БУТЕРБРОДАМИ
@
СКУЧАЯ ЛИСТАЕШЬ НОВОГОДНИЕ ТРЕДЫ, ПОСТИШЬ ГРУСТНОПОСТЫ
@
ОТОШЕЛ ПОССАТЬ, НА ОБРАТНОМ ПУТИ ПАДАЕШЬ ЗАПНУВШИСЬ ЗА ВЕДРО
@
ЛЕЖИШЬ НА ПОЛУ, ВСЯ СПИНА ОБЛИТА МОЧОЙ, ЗА ДВЕРЬЮ СЛЫШЕН ШУМ И ВЕСЕЛЬЕ, ЗА ОКНОМ БАБАХАЮТ ПЕРВЫЕ ПЕТАРДЫ И РАДОСТНО КРИЧАЛ ЛЮДИ
@
НАЧИНАЕШЬ ТИХО ПЛАКАТЬ
@
ВСПОМИНАЕШЬ ТРЕДЫ НА ДВАЧЕ ГДЕ 30 ЛЕТНИЕ КОРЗИНКИ ЖАЛУЮТСЯ НА СВОЮ ЖИЗНЬ
@
ТЫ ЕЩЕ МОЛОД И МОЖЕШЬ ВСЕ ИСПРАВИТЬ
@
ВСКАКИВАЕШЬ, ПЕРЕОДЕВАЕШЬСЯ
@
@
@
СТАРАЯ КОМНАТКА, ПОСЕРЕДИНЕ СТОЛ ЗАСТАВЛЕННЫЙ ХРЮЧЕВОМ, ЗА НИМ СИДИТ ТОЛСТАЯ ТЕТЯ ЛЮДА, МАМКА В БЕЗВКУСНОМ ПЛАТЬЕ С НАТЯНУТОЙ УЛЫБКОЙ, БАТЯ С РЮМКОЙ ДУМАЮЩИЙ КАК ТАМ СЫН И ДЯДЯ МИША ПЫТАЮЩИЙСЯ ПОДКАТИТЬ К МАМКЕ, ПО ТЕЛЕВИЗОРУ НОВОГОДНЕЕ ШОУ С УРГАНТОМ И ДРУГИМИ ЭСТРАДНЫМИ ЗВЕЗДАМИ
@
ТЕТЯ ЛЮДА ПОХРЮКИВАЯ ЧИТАЕТ ТОСТ
@
В ЭТОТ МОМЕНТ ЗАРЯД ПЕТАРД ВЫНОСИТ ДВЕРЬ ИЗ КОМНАТЫ
@
ТЕТЯ ЛЮДА НАЧИНАЕТ ВИЗЖАТЬ НЕ ПЕРЕСТАВАЯ ПОХРЮКИВАТЬ, МАМКА ПОНЯВ ЧТО ЭТО ТВОИХ РУК ДЕЛО СОБИРАЕТСЯ НАЧАТЬ НА ТЕБЯ ОРАТЬ, ЕЕ ЗАТЫКАЕТ БАТЯ И С ИНТЕРЕСОМ ВГЛЯДЫВАЕТСЯ В ДЫМКУ ИЗ КОТОРОЙ ВЫХОДИШЬ ТЫ
@
ВПЕРВЫЕ ПО МУЖСКИ ПРОСИШЬ У БАТИ ДЕНЕГ, БАТЯ СО СЛЕЗАМИ РАДОСТИ ОТДАЕТ ТЕБЕ СВОЮ ЗАНАЧКУ И СЧАСТЛИВЫЕ НОСКИ, ИЗ ТУАЛЕТА ДОНОСИТСЯ ОДОБРИТЕЛЬНОЕ ШИПЕНИЕ ПАУКА
@
БЛАГОДАРИШЬ БАТЮ И УХОДИШЬ НАПОСЛЕДОК ПНУВ ТЕТЮ ЛЮДУ В ЖИВОТ
@
@
@
НЕБОЛЬШАЯ КВАРТИРА В ЦЕНТРЕ ГОРОДА, ИЗ КОЛОНОК ПЕРДИТ БЫДЛОХИТ МАКСА КОРЖА, В КОМНАТЕ МНОГО МОЛОДЫХ ЛЮДЕЙ И ПУСТЫХ БУТЫЛОК
@
НА ДИВАНЕ ЮТИТСЯ ДЕВУШКА, К НЕЙ ЛЕЗЕТ ЕРОХИН, ОНА ЗАСТЕНЧИВО ОТОДВИГАЕТСЯ
@
ЕЩЕ ОДИН ЗАРЯД ВЫНОСИТ ДВЕРЬ В КВАРТИРУ
@
-СЫЧЕВ? ТЫ ЧЕ СУКА СДЕЛАЛ?! ТЫ ЧЕ БЛЯ, ПОДОЙДИ СЮДА, СУКА СЮДА ИДИ БЫСТРО
@
С ЕЛЕ ЗАМЕТНОЙ УЛЫБКОЙ ИГРАЮЩЕЙ НА ГУБАХ ПОДХОДИШЬ К ЕРОХИНУ
@
ЕРОХИН ХВАТАЕТ ТЕБЯ ЗА ВОРОТНИК
@
ШШШШШШШШ ШКШВШВШККРРР
@
ЕРОХИН КРИЧА УБЕГАЕТ НА БАЛКОН ДЕРЖАСЬ ЗА ЖОПУ И ВЫВАЛИВАЕТСЯ НА УЛИЦУ
@
ЭТО ПАУК УКУСИЛ ЕГО ЗА ПЕРДАК
@
БЕРЕШЬ ЕОТ ЗА РУКУ И УТАСКИВАЕШЬ ЕЕ С БЫДЛОВПИСКИ
@
@
@
ГУЛЯЕТЕ ПО НОЧНОМУ ГОРОДУ ЗАПОЛОНЕННОМУ ЛЮДЬМИ
@
ОСТАНАВЛИВАЕТЕСЬ ПОД ЕЛКОЙ, ОБНИМАЕШЬ ЕОТ
@
ЕОТ ЗАСТЕСНЯВШИСЬ ОТСТРАНЯЕТСЯ
@
НО ЗАТЕМ БЕРЕТ ТЕБЯ ЗА РУКИ, ПРИЖИМАЕТСЯ К ТЕБЕ ПРЕРЫВИСТО ДЫША
@
ПОД УДАРЫ КУРАНТОВ СТРАСТНО ЦЕЛУЕТЕСЬ, ЕОТ ВОДИТ ЯЗЫКОМ ПО ТВОЕМУ НЕБУ, СИЛЬНЕЕ ПРИЖИМАЕШЬ ЕЕ К СЕБЕ
@
РЯДОМ БЕГАЕТ ПАУК С ЕЛОЧНОЙ ВЕТОЧКОЙ В ЗУБАХ
@
ГУЛЯЕТЕ ВСЮ НОЧЬ, ПЬЕТЕ ВЕРМУТ, НА УТРОМ ОНА ПРИГЛАШАЕТ ТЕБЯ К СЕБЕ, ОБНЯВШИСЬ ЗАСЫПАЕТЕ В ТЕПЛОЙ КРОВАТИ

Аноним Чтв 06 Мар 2014 07:01:41  #36 №63766738 
1394074901914.jpg

ПОСТУПИЛ В УНИВЕР
@
ОТЧИСЛИЛИ С ПЕРВОГО КУРСА
@
ЗАТО НАКАЧАЛ НЕКРОМАНТИЮ ОБОЙДЯ ВСЕ КЛАДБИЩА. ПОТОМ ПО НАБЕРЕЖНОЙ С АРМИЕЙ ТРУПОВ. УБИВАЕШЬ, ВОСКРЕСАЕШЬ, НАСИЛУЕШЬ ЛОЛЕЙ.
@
ЧЕРЕЗ НЕДЕЛЮ НАУЧИЛСЯ ПОДЫМАТЬ ВАМПИРОВ. ВЕСЬ ГОРОД ТВОЙ НЕКРОПОЛИС.

Аноним Чтв 06 Мар 2014 07:01:55  #37 №63766741 

ПРОСЫПАЕШЬСЯ
@
ТЫ ДАЖЕ НЕ СПАЛ, ВЕРНУЛСЯ С НОЧНОЙ СМЕНЫ
@
СВЕТЛЕЕТ - НУЖНО ИСКАТЬ ЕЩЁ РАБОТУ, ИНАЧЕ СДОХНЕШЬ С ГОЛОДУ

Аноним Чтв 06 Мар 2014 07:02:17  #38 №63766750 

>>63766655
Почему на дваче всё понимают в самом извращённом свете?

Аноним Чтв 06 Мар 2014 07:02:28  #39 №63766754 

>>63766674

@
НА ДВОРЕ 2025 ГОД
@
НА УКРАИНЕ ПРИНЯТО СЖИГАТЬ ТВОЁ ЧУЧЕЛО НА МАСЛЕННИЦУ

Аноним Чтв 06 Мар 2014 07:02:47  #40 №63766764 
1394074967465.jpg

НАХОЖУ СРЕДИ НИХ ПОЛЕВУЮ ВРAЧИХУ
@
РАЗДЕВАЕШЬСЯ
@
OHA ПРОИГРЫВАЕТ С МОЕГО КОРОТКОГО ПИСТРУНА
@
КОЕ КАК НАЧАЛ ЕЕ ЕБАТЬ
@
КРУГОВЫМИ ДВИЖЕНИЯМИ
@
ДЛЯ РИТМИЧНОСТИ И ЧТОБЫ СОВСЕМ НЕ УСНУТЬ ВКЛЮЧИЛА МУЗЫЧКУ
НА ТВОЕМ ПЛЕЕРЕ
@
ЗАИГРАЛ САБАТОН
@
НА ДВОРЕ ВТОРАЯ МИРОВАЯ
@
ТЕПЕРЬ ТЫ РУССКИЙ СОЛДАТ
@
ОНА - ЗОЛЬДАТ ГИТЛЕРОВСКОЙ АРМИИ
@
КУСТ СТАЛА ОКОПОМ
@
ТЫ ВОНЗАЕШЬ С СЛАБО СОПРОТИВЛЯЮЩЕГОСЯ ПРОТИВНИКА СВОЮ "ВИНТОВКУ МОСИНА"
@
РАЗ ЗА РАЗОМ, ПОКА ТВОЯ ЖЕРТВА НЕ ЗАТИХАЕТ В КОНВУЛЬСИЯХ
@
САБАТОН ОТЫГРАЛ
@
ПОД ТОБОЙ ЛЕЖИТ ДОКТОР В БЕЛОМ ХАЛАТЕ
@
ВСЕ ДЫРЫ РАЗЪЕБАНЫ КАК ПОСЛЕ ПОЛКА СОЛДАТ
@
ДАЖЕ УРЕТРА
@
ПЕРЕГОРОДКА МЕЖДУ ПРЯМОЙ КИШКОЙ И ВЛАГАЛИЩЕМ ПОРВАНА
@
ШЕЙКА МАТКИ РАСТЯНУТА И ЛОПНУЛА
@
ВСЮДУ КРОВИЩА И СПЕРМА
@
ЧРЕЗ ПАРУ ДНЕЙ ТЫ СТАЛ ИЗВЕСТЕН В СВОЕМ МУХОСРАНСКЕ КАК СУПЕР ЕБЫРЬ С OCHE МАЛЕНЬКИМ ПИСТРУНОМ
@
ВСЕ ТЯН ХОТЯТ ТЕБЯ
@
НЕМЦЫ БОЯТСЯ

Аноним Чтв 06 Мар 2014 07:03:03  #41 №63766771 

>>63766750
Потому что на хуй иди, пидарасозоофил. Вот почему.

Аноним Чтв 06 Мар 2014 07:04:04  #42 №63766789 

РАЗБИРАЮ ПО ЧАСТЯМ СОБОЮ НАПИСАННОЕ
@
СКЛАДЫВАЕТСЯ ВПЕЧАТЛЕНИЯ, ЧТО Я РЕАЛЬНО КОНТУЖЕННЫЙ, ОБИЖЕННЫЙ ЖИЗНЬЮ ИМБИЦИЛ
@
ВСЁ ТО НАПИСАННОЕ МНОЮ - ПРОСТОЕ ПИЗДАБОЛЬСТВО
@
Я - КОМНАТНЫЙ РЕМБО
@
ОТ ТОГО, ЧТО Я МНОГО НАПИСАЛ - МОЯ ЖИЗНЬ ЛУЧШЕ НЕ СТАНЕТ
@
ПИЗДЕТЬ - НЕ МЕШКИ ВОРОЧИТЬ
@
МНОГО ТАКИХ ПО ВЕСНЕ ОТТАЯЛО
@
ПРО ТАКИХ КАК Я ГОВОРЯТ: МАМА НЕ ХОТЕЛА @ ОТЕЦ НЕ СТАРАЛСЯ
@
ВНИКАЮ В СВОЁ ПОСЛАНИЕ СЕБЕ
@
ПЫТАЮСЬ ПРОАНАЛИЗИРОВАТЬ, И СДЕЛАТЬ ВЫВОДЫ ДЛЯ СЕБЯ

Аноним Чтв 06 Мар 2014 07:04:11  #43 №63766794 

>>63766741
@
ДЕНЕГ С РАБОТЫ ХВАТАЕТ ТОЛЬКО НА ДОРОГУ ДО РАБОТЫ

Аноним Чтв 06 Мар 2014 07:04:19  #44 №63766796 

>>63766511
Двачаю этому страдальцу

Аноним Чтв 06 Мар 2014 07:05:15  #45 №63766815 

>>63766789
Обосрался.

Аноним Чтв 06 Мар 2014 07:06:05  #46 №63766833 

>>63766794
ХОДИШЬ ПЕШКОМ ЧЕРЕЗ ВЕСЬ ГОРОД
А вообще да, иногда я так же думаю.

Аноним Чтв 06 Мар 2014 07:06:42  #47 №63766844 

>>63766796
Ох вставать ему лень, вот это страдание.

Аноним Чтв 06 Мар 2014 07:08:23  #48 №63766864 

>>63766696
@
ПРОСЫПАЕШЬСЯ НА ПОЛУ ОБЛИТЫЙ МОЧОЙ, ПОНИМАЕШЬ ЧТО ЭТО ВСЁ БЫЛ СОН И ТЫ К ТОМУ ЖЕ ОБОСРАЛСЯ

Аноним Чтв 06 Мар 2014 07:08:46  #49 №63766868 

>>63766696
Я чуть не обосрался.
Спасибо, анон.

Аноним Чтв 06 Мар 2014 07:08:49  #50 №63766870 

ИДЁШЬ НА РАБОТУ
@
ИДЁШЬ С РАБОТЫ

Аноним Чтв 06 Мар 2014 07:09:39  #51 №63766883 

>>63766870
Может тогда не стоит с неё уходить?

Аноним Чтв 06 Мар 2014 07:10:53  #52 №63766907 

>>63766883
НЕ ИДЁШЬ НА РАБОТУ
@
АНУСАЙ РАСКАЛЕВАЕТСЯ ЕЩЁ БОЛЬШЕ ПОТОМУ ЧТО ПОНИМАЕШЬ КАКОЕ ТЫ НИЧТОЖЕТСВО

Аноним Чтв 06 Мар 2014 07:11:10  #53 №63766910 

>>63766833
Я как-то 12 км. пиздовал с работы, чтобы сэкономить 300-400 рублей.
Правда, это была теплая майская ночь, а шел я с Васильевского острова в ДС-2.
Представлял, что возвращаюсь с бала у графини, эдакий молодой повеса решил обойтись без извозчика.
Алсо, меня километра 3 преследовал хачетаксист, высовывался из окна, умолял сесть в машину, а я делал вид, что не замечаю его.

Аноним Чтв 06 Мар 2014 07:11:35  #54 №63766915 

>>63766907
Нет, не уходишь с работы.

Аноним Чтв 06 Мар 2014 07:11:42  #55 №63766917 

>>63766247
НЕ СПИШЬ ВСЮ НОЧЬ С КАКОЙ-ТО ЦЕЛЬЮ
@
РАНО УТРОМ РЕШАЕШЬ НЕМНОГО ОТДОХНУТЬ, ПОКА ВСЕ СОБЕРУТСЯ И УЕДУТ
@
ПРОСЫПАЕШЬСЯ В 7 ЧАСОВ ВЕЧЕРА
@
РЕШАЕШЬ НЕ СПАТЬ И УЖ ЗАВТРА-ТО ТОЧНО НЕ ОБОСРАТЬСЯ

Аноним Чтв 06 Мар 2014 07:11:44  #56 №63766919 

РАБОТА
@
РАБОТА

Аноним Чтв 06 Мар 2014 07:13:05  #57 №63766937 

>>63766917
Ты описал уже 4 моих дня, содомит. Ну вот сегодня я точно пойду на пары, точно!

Аноним Чтв 06 Мар 2014 07:13:13  #58 №63766939 
1394075593389.jpg

>>63766696

Аноним Чтв 06 Мар 2014 07:14:58  #59 №63766968 

ПРОСНУЛСЯ
@
НАСТУПИЛ НА КОТА
@
НАДЕЕШЬСЯ, ЧТО К ВЕЧЕРУ ОН ВСЕ ЗАБУДЕТ И ПРОСТИТ

Аноним Чтв 06 Мар 2014 07:16:49  #60 №63767004 

>>63766968
@
КОТИК ДО СИХ ПОР ПЕРЕЖИВАЕТ

Аноним Чтв 06 Мар 2014 07:17:55  #61 №63767019 
1394075875124.jpg

НАШИ ПРЕДКИ-ВЕТЕРАНЫ, В ЧЕСТЬ КОТОРЫХ ГОРЯТ ВЕЧНЫЕ-НЕУГОСИМЫЕ ОГНИ, -УЖЕ ЗАЖДАЛИСЬ НАС В ЧЕРТОГАХ ВАЛЬГАЛЛЫ, МЫ БУДЕМ СРАЖАТЬСЯ ОДНИ ПРОТИВ 30 СТРАН.

Аноним Чтв 06 Мар 2014 07:20:23  #62 №63767063 

ПРОСНУЛСЯ, ДОЛГО СОБИРАЕШЬСЯ
@
ПИЗДЯТ ЧТО ОПОЗДАЮ
@
ПРИ ВХОДЕ В ТУАЛЕТ ПОТЫКАЛ ФАКИ МАТЕРИ ЧЕРЕЗ СТЕНУ
@
ПОСРАЛ МИНУТ 15
@
ОПОЗДАЛ

Аноним Чтв 06 Мар 2014 07:21:21  #63 №63767085 

КОГДА ТИСКАЛ КОШКУ СЛЕГКА НАДАВИЛ НА ЖИВОТИК
@
ОНА ПУКНУЛА
@
ВАМ ДВОИМ СТЫДНО

Аноним Чтв 06 Мар 2014 07:21:41  #64 №63767094 

>>63767004
КОТ ПОЛУЧИЛ ТРАВМУ НА ВСЮ ЖИЗНЬ
@
ПОДАЕТ НА ТЕБЯ В СУД

Аноним Чтв 06 Мар 2014 07:22:00  #65 №63767100 

>>63766247
ПРОСЫПАЕШЬСЯ
@
ТЕБЕ СНИЛОСЬ,ЧТО ТЫ СПАЛ В ОБНИМКУ С ТРАПИКОМ
@
ПО СЮЖЕТУ СНА ОН ОКАЗАЛСЯ ЧЬИМ-ТО БАТЕЙ,К КОТОРОМУ ПРИШЕЛ СЫН И ТЫ С НИМ ПОЗДОРОВАЛСЯ
@
МЕНТАЛЬНЫЙ КОНФУЗ

Аноним Чтв 06 Мар 2014 07:22:33  #66 №63767109 

>>63767085
Это самое милое что я читал.

Аноним Чтв 06 Мар 2014 07:22:40  #67 №63767112 

>>63767085
>ОНА ПУКНУЛА
Спермой?

Аноним Чтв 06 Мар 2014 07:24:42  #68 №63767149 

.ПРОСЫПАЕШЬСЯ
@
ПРИНОСИТ ЗАВТРАК В ПОСТЕЛЬ: БУТЕРБРОДЫ, ЧАЙ,СОК, БЛИНЫ
@
ГОВОРИТ: "ВСТАВАЙ МОЙ БРИЛЛИАНТ"

Анон,скажи это Нормально или меня балуют? мне 22

Аноним Чтв 06 Мар 2014 07:25:25  #69 №63767163 

>>63767094
@
ДАЛИ 10 ЛЕТ ЗА НАДРУГАТЕЛЬСТВА НАД КОТОМ

Аноним Чтв 06 Мар 2014 07:25:47  #70 №63767170 

>>63767149
Если она приходит тек чаще раза в неделю, то таки балуют.

Аноним Чтв 06 Мар 2014 07:25:54  #71 №63767174 
1394076354123.jpg

РЕКВИСТИРУЮ КАРТИНКУ ГДЕ БОРОДАТЫЙ ПИДОРАС ЕСТ ПИЗДАТЫЙ ТВОРОЖОК И ТРУСЕЛЕЙ ТЯНКИ

Аноним Чтв 06 Мар 2014 07:26:37  #72 №63767190 

>>63767149
С 8 мартапдр

Аноним Чтв 06 Мар 2014 07:26:38  #73 №63767191 

>>63766696
>@
>РЯДОМ БЕГАЕТ ПАУК С ЕЛОЧНОЙ ВЕТОЧКОЙ В ЗУБАХ
>@

Шедеврально :-)

Аноним Чтв 06 Мар 2014 07:26:46  #74 №63767196 
1394076406793.jpg

>>63767112
@
Из шкафа выходит пикрелейтед.

Аноним Чтв 06 Мар 2014 07:27:22  #75 №63767205 

>>63767170
А это плохо? Я вроде нормальным вырос

Аноним Чтв 06 Мар 2014 07:28:07  #76 №63767216 

>>63767196
А тебе как раз

Аноним Чтв 06 Мар 2014 07:28:49  #77 №63767230 

>>63766696
Шшшшшш....

Аноним Чтв 06 Мар 2014 07:29:20  #78 №63767243 

>>63767216
Как что?

Аноним Чтв 06 Мар 2014 07:29:41  #79 №63767248 

>>63766968
@
НЕ ПРОСТИЛ
@
ТЕПЕРЬ НЕ ДАЁТ

Аноним Чтв 06 Мар 2014 07:29:42  #80 №63767249 
1394076582993.jpg

>>63766247
Важный день.
Лег в 4 надеясь проснутся в 12
@
В 7 никотиновая шлюха оставшаяся без сигарет начала высказывать свои блядские претензии
@
Пытаешься уснуть. Орет так как будто её ебут тысячи солдат.
@
Понимаешь что в этом доме хуй поспишь. Встаешь с кровати, садишься за комп.
@
Через 10 минут никотиновая шлюха сладко похрапывает.

Никотиновая шлюха = мать. По 2 - 2.5 пачки в день ебошит, появляется раздражительность когда отсутствуют сигареты.

Аноним Чтв 06 Мар 2014 07:29:59  #81 №63767253 
1394076599719.png

ПРОСЫПАЕШЬСЯ
@
СПАТЬ НЕТ НИКАКОГО ЖЕЛАНИЯ, ЧУВСТВУЕШЬ СЕБЯ ОТЛИЧНО
@
ЕЩЁ ТОЛЬКО 7 ЧАСОВ УТРА
@
В КОМНАТЕ ДУШНЫЙ ЗАТХЛЫЙ ВОЗДУХ, В ОКНО БЪЁТ ЕБУЧИЙ СОЛНЕЧНЫЙ СВЕТ
@
ДЕЛАТЬ СОВЕРШЕННО НЕЧЕГО, НИЧЕГО НЕ ХОЧЕТСЯ
@
НА ДВАЧЕ ПОЛУМЁРТВЫЕ ТРЕДЫ С НОЧНОГО
@
ВОТ-ВОТ ПРОСНЁТСЯ МАМКА И НАЧНЁТ С ШУМОМ БЕГАТЬ ПО ДОМУ И ЗАЁБЫВАТЬ КАКОЙ-ТО ХУЙНЁЙ

Аноним Чтв 06 Мар 2014 07:30:09  #82 №63767259 

>>63767243
Как раз

Аноним Чтв 06 Мар 2014 07:30:29  #83 №63767263 
1394076629713.jpg

>>63766247
ПИШЕШЬ ЛЕКЦИЮ
@
ПРЕПОД СТАВИТ НЕУД ЗА ОШИБКУ В СЛОВЕ "ВОЙН"


Пиздец тупая, блядь. Быть такой неграмотной в 2014-м, ебаный совок.

Аноним Чтв 06 Мар 2014 07:31:59  #84 №63767296 
1394076719296.jpg

>>63767259
Один раз - не пидорас жи.

Аноним Чтв 06 Мар 2014 07:33:07  #85 №63767312 

ПРОСНУЛСЯ НА РАБОТУ
@
ТЯН СПИТ, ТАК КАК РАБОТАЕТ СМЕНАМИ
@
РАЗБУДИЛ КОТА, ЧТОБЫ ХОТЬ КТО-ТО РАЗДЕЛИЛ ТВОЕЙ БАТТХЕРТ
@
КОТ ПОПРОСИЛ ЕДЫ
@
НАКОРМИЛ КОТА И ПОШЕЛ УМЫВАТЬСЯ
@
ПУШИСТЫЙ ПИДОР БЕЗ ПАЛЕВА ЛЕГ СПАТЬ

Аноним Чтв 06 Мар 2014 07:33:12  #86 №63767315 

>>63767263
Может, она была права.

Аноним Чтв 06 Мар 2014 07:33:35  #87 №63767324 

>>63767263
Чего ты несешь дебил? Кому твои ссаные лекции обосрались? Так и говори что училка по русишу двояк влепила за диктант.

Аноним Чтв 06 Мар 2014 07:33:40  #88 №63767327 

ПРОСНУЛСЯ В 12
@
ДОМА НИКОГО, ТНЯ НА РАБОТЕ
@
УВОЛИЛСЯ С РАБОТЫ ОТДЫХАЕШЬ
@
ДОСТАЛ ИЗ МОРОЗИЛКИ МОРОЖЕНОЕ
@
ЛИШЬ В ЭТИ МОМЕНТЫ ТЫ МОЖЕШЬ ПРЕДСТАВИТЬ ЧТО ТЫ НЕ РАБ

Аноним Чтв 06 Мар 2014 07:33:49  #89 №63767329 
1394076829860.png

>>63767205
Ну я отсюда не вижу, какой ты там. Но такое отношение матери к тебе кажется мне нездоровым.

Аноним Чтв 06 Мар 2014 07:35:38  #90 №63767356 
1394076938187.jpg

>>63767329
Но я ты не видишь нихуя

Аноним Чтв 06 Мар 2014 07:36:06  #91 №63767361 

>>63767329
Какой-то у тебя неправильный диван. С моего, например, видно.

Аноним Чтв 06 Мар 2014 07:37:57  #92 №63767393 

ПРИХОДИШЬ НА ПАРЫ САМЫЙ ПЕРВЫЙ, ИЗ-ЗА ТОГО, ЧТО ИЗ ТВОЕГО МУХОСРАНСКА АВТОБУСЫ ИДУТ В 6 ЧАСОВ УТРА
сам сейчас жду наедине с сосачем.

Аноним Чтв 06 Мар 2014 07:38:13  #93 №63767399 

Просыпаешься без 15 восемь, гладишь за голую попу девушку, одеваешься.
@
В восемь уже сидишь в своём кресле на работе и почитываешь двач.



Пздц у меня овощная жизнь.

Аноним Чтв 06 Мар 2014 07:38:47  #94 №63767409 

ПРОСЫПАЕШЬСЯ УТРОМ
@
ДО ПАРЫ ЕЩЕ ДВА Я ЧАСА
@
РЕШИЛ ЕЩЕ ЧУТОК ПОЛЕЖАТЬ
@
ВНЕЗАПНО ВСТАЕШЬ С МЕСТА - я ВРЕМЯ 12

Аноним Чтв 06 Мар 2014 07:39:29  #95 №63767415 

>>63767399
Ты так и не научился в разметку.

Аноним Чтв 06 Мар 2014 07:40:16  #96 №63767426 

>>63767312
ТВОЙ ХОЗЯИН ЗАВЁЛ СЕБЕ ОЧЕРЕДНУЮ САМКУ ДЛЯ ЕБЛИ, ТЕПЕРЬ ТЫ СПИШЬ НА ПОЛУ
@
О ТЕБЕ СОВСЕМ ЗАБЫЛИ, СТРАДАЕШЬ ОТ ГОЛОДА И СКУКИ
@
ВСЮ НОЧЬ БЕЗРЕЗУЛЬТАТНО ПРОСИШЬ ЕДЫ
@
НЕВОЛЬНО КЛОНИТ В СОН, ЗАСЫПАЕШЬ НА ХОЛОДНОМ ПОЛУ В УГЛУ У БАТАРЕИ, СВЕРНУВШИСЬ КАЛАЧИКОМ
@
ЧЕРЕЗ 15 МИНУТ ТЕБЯ БУДИТ ЭТОТ ПИДОР В ТРУСАХ И МАЙКЕ
@
ОСЛАБЕВШИМ ГОЛОСОМ ПРОСИШЬ ЕДЫ С ЦЕЛЬЮ ПОЕСТЬ ПОСЛЕ СНА
@
ПЫТАЕШЬСЯ УСНУТЬ ПОД ЗВУКАМИ ГРЕМЯЩЕГО ТАРЕЛКАМИ ХОЗЯИНА
@
КРАЕМ ГЛАЗА ВИДИШЬ, КАК ТЕБЯ ВЫСТАВЛЯЮТ НА ПОСМЕШИЩЕ НА БОРДЕ ОМЕЖЕК И ШКОЛЬНИКОВ

Аноним Чтв 06 Мар 2014 07:40:32  #97 №63767432 

>>63766324
норм.

Аноним Чтв 06 Мар 2014 07:41:22  #98 №63767447 

>>63767399
начинай умываться по утрам

Аноним Чтв 06 Мар 2014 07:42:48  #99 №63767466 
1394077368355.jpg

>>63766574
>>63766543
Ты даже не уточнил, куда ты его целовал...

Аноним Чтв 06 Мар 2014 07:43:40  #100 №63767480 
1394077420699.jpg

>>63766247
ПОСЛЕ ОЧЕРЕДНОЙ ТАКОЙ ЖЕ КАК И ВСЕ ОСТАЛЬНЫЕ, НОЧИ ТЫ УСТАЛО СМОТРИШЬ В ОКНО НА РАССВЕТ, ПРОХОДИШЬ ПО КВАРТИРЕ, ПРОВЕРЯЕШЬ ВЕЗДЕ ЛИ ВЫКЛЮЧИЛ СВЕТ, ВЫКЛЮЧЕН ЛИ ГАЗ. ВКЛЮЧАЕШЬ РАНДОМНЫЙ ФИЛЬМ, ТОЛЬКО БЫ НЕ СЛУШАТЬ ТИШИНУ, ЛОЖИШЬСЯ НА СВОЙ СТАРЫЙ ДИВАНЧИК, УКРЫВШИСЬ ВИДАВШИМ ВИДЫ ОДЕЯЛОМ, ОТВОРАЧИВАЕШЬСЯ К СТЕНКЕ
@
ЗАСЫПАЕШЬ ДО НАСТУПЛЕНИЯ ЕЩЕ ОДНОЙ ТАКОЙ ЖЕ КАК И ВСЕ ОСТАЛЬНЫЕ, НОЧИ.

Аноним Чтв 06 Мар 2014 07:44:02  #101 №63767489 

>>63766641
а мне норм. лучше, чем дома охуевать от безделия.

Аноним Чтв 06 Мар 2014 07:45:06  #102 №63767506 

>>63766696
Сука, обосрался с паука.

Аноним Чтв 06 Мар 2014 07:45:18  #103 №63767511 
1394077518250.jpg

>>63766764
Пресвятые ёбушки, как же я обосрался, блядь.

Аноним Чтв 06 Мар 2014 07:46:16  #104 №63767531 

>>63767393
Максим?

Аноним Чтв 06 Мар 2014 07:46:45  #105 №63767540 
1394077605995.png

>>63766789

Аноним Чтв 06 Мар 2014 07:46:56  #106 №63767543 

>>63767426
НАХОДИШЬ СЕБЕ КУНА С ХАТОЙ И КОТОМ
@
ПРОСЫПАЕШЬСЯ В 12 И НЯШИШЬСЯ С ПУШИСТЫМ ПИДОРОМ
@
ПРИГОТОВИЛА ХРЮЧЕВО НА СКОРУЮ РУКУ
@
ВЕЧЕРОМ ВСТРЕЧАЕШЬ ЗАЕБАННОГО ОТ РАБОТЫ НЕУДАЧНИКА
@
РАССКАЗЫВАЕШЬ ЕМУ КАК ТЯЖКО БЫЛО СЕГОДНЯ ПРОСЫПАТЬСЯ И КАК ТЫ ОХУЕЛА СТОЯТЬ У ПЛИТЫ НАД ПОЛУФАБРИКАТАМИ
@
НАСЛАЖДАЕШЬСЯ ПОЛЫХАЮЩИМ ПУКАНОМ ЛЮБИМОГО И ЗНАЕШЬ, ЧТО СИЛ НА ББПЕ У НЕГО НЕТ, И ВООБЩЕ ОН РАБ ПИЗДЫ И ХУЙ КУДА ТЕБЯ ВЫСТАВИТ

sageАноним Чтв 06 Мар 2014 07:48:08  #107 №63767557 

>>63767324
Уёбывый, школьник ебучий, не засирай мой двач.

Аноним Чтв 06 Мар 2014 07:49:00  #108 №63767574 

>>63766937
Тру стори, сам не сплю из-за этого.

Аноним Чтв 06 Мар 2014 07:49:53  #109 №63767594 

>>63767531
Не, он уже после меня приходит.

Аноним Чтв 06 Мар 2014 07:50:04  #110 №63767598 
1394077804289.jpg

>>63767426
Я бы хотел, чтоб моя кошка это тоже прочитала и начала меня ценить. :3

Аноним Чтв 06 Мар 2014 07:50:58  #111 №63767611 

>>63766696
охуенно. проиграл со счастливых носков.

Аноним Чтв 06 Мар 2014 07:51:33  #112 №63767624 

ПРОСЫПАЕШЬ СО СТОЯКОМ
@
РЯДОМ ЕЩЁ СПИТ ТЯН СОЧНАЯ НАЛИВНАЯ ПОПА ВЫПИРАЕТ КАК НА ХЕНТАЙНЫХ КАРТИНКАХ
@
НАМОКАЕШЬ И ЕЩЁ СИЛЬНЕЕ ХОЧЕШЬ СЕКСА С НЕЙ
@
НО ТЫ НЕ БУДЕШЬ К НЕЙ ПРИСТАВАТЬ, ВЕДЬ БОИШЬСЯ РАЗБУДИТЬ НЯШУ
@
И ВООБЩЕ, ТЫ ВЕСЬ ТАКОЙ ЧУВСТВЕННЫЙ, И ИНИЦИАТИВУ ВСЕГДА ПРОЯВЛЯЕТ ОНА.
@
СТЕСНЯЕШЬСЯ ТОГО, ЧТО ОНА СКАЖЕТ: "ДЕВОЧКА МОЯ, ТЫ СЕГОДНЯ САМЕЦ", А ТЫ ВЫБЕЖИШЬ НА БАЛКОН И ЗАПЛАЧЕШЬ

Аноним Чтв 06 Мар 2014 07:51:55  #113 №63767630 

ПРОСНУЛСЯ
@
ПРИШЛО ВРЕМЯ ПИЗДОВАТЬ НА СТАЖИРОВКУ
@
ЗАПЛАТЯТ НИХУЯ
@
НУ ХОТЬ ФИРМА ЗАЕБИСЬ
@
ВСЕ РАВНО НЕ ФАКТ ЧТО ВОЗЬМУТ

Аноним Чтв 06 Мар 2014 07:51:56  #114 №63767631 

>>63767598
у меня такой же клетчатый плед !

Аноним Чтв 06 Мар 2014 07:52:18  #115 №63767638 

>>63767543
ПРОСЫПАЕШЬСЯ НА СВОЕЙ ЛАМПОВОЙ ПАУТИНЕ И СМОТРИШЬ, КАК ДОЛБОЕБ В ТРУХАНАХ БУДИТ ТВОЕГО ПУШИСТОГО ДРУГАНА
@
ВЕСЬ ДЕНЬ СЛЕДИШЬ КАК ШЛЮХА ПЕРЕПИСЫВАЕТСЯ С ЕРОХИНЫМИ, ПИЗДИТ ПО ТЕЛЕФОНУ И СТРАДАЕТ ХУЙНЕЙ
@
НАБЛЮДАЕШЬ ВЕЧЕРНЮЮ КОМЕДИЮ С ГОРЯЩИМ ПУКАНОМ РАБОТОБЛЯДКА
@
ВСЮ НОЧЬ С ПУШИСТЫМ БРО ПРОИГРЫВАЕТЕ С УЩЕРБНОСТИ СУЩЕСТВОВАНИЯ ЧЕЛОВЕКОВ

Аноним Чтв 06 Мар 2014 07:53:12  #116 №63767644 
1394077992602.png

>>63766247
ХОЧЕШЬ ПОСПАТЬ ПОДОЛЬШЕ
@
КОТ ХОДИТ ПО ТЕБЕ И ЛАПОЙ СТАСКИВАЕТ ОДЕЯЛО

Аноним Чтв 06 Мар 2014 07:53:28  #117 №63767648 

>>63767399
Влажные мечты.
К контрольной готов?

Аноним Чтв 06 Мар 2014 07:53:32  #118 №63767652 

>>63767638
Пауки это охуенно.

Аноним Чтв 06 Мар 2014 07:53:41  #119 №63767655 

>>63767638
@
ПИДОРАСЫ ВЫКИНУЛИ ДАЖЕ ТВОЮ ЕЛОЧНУЮ ВЕТОЧКУ

Аноним Чтв 06 Мар 2014 07:53:54  #120 №63767658 

>>63767253
включай КСку же.

Аноним Чтв 06 Мар 2014 07:54:54  #121 №63767680 

>>63767312
бля охуенна)))

Аноним Чтв 06 Мар 2014 07:55:10  #122 №63767686 

>>63767644
СИДИШЬ НА СОСАЧЕ, ПОСЛЕ ТОГО КАК УМЕР НУЛЬЧАН
@
САМ СЕБЯ НЕНАВИДИШЬ

Аноним Чтв 06 Мар 2014 07:56:07  #123 №63767697 

Встал, послал мать нахуй.
@
Она пошла на работу. Ты открываешь двач.
@
Тебе 26. У тебя неизлечимая болезнь.
@
Врачи разводят руками, матери похуй и она хочет чтобы ты её содержал, чтобы всё как у людей.
@
Перед сном молишься чтобы больше не проснуться.

Аноним Чтв 06 Мар 2014 07:56:33  #124 №63767705 

>>63767327
ПРИХОДИТ С РАБОТЫ ТЯН И ЕБЕТ ТЕБЯ В ЖОПУ, КАК МУЖ
@
НУ МОЖЕТ ТОЛЬКО НА ЭТИ 10 МИНУТ НЕ РАБ

Аноним Чтв 06 Мар 2014 07:56:51  #125 №63767709 

>>63767312
>ТЯН СПИТ, ТАК КАК РАБОТАЕТ С SEMENАМИ

Аноним Чтв 06 Мар 2014 07:57:56  #126 №63767728 

>>63767631
Под ним хуй поспишь. Сразу начинаю потом обливаться, даже если только ноги укрыть.
Где покупал?

Аноним Чтв 06 Мар 2014 07:58:31  #127 №63767739 

>>63767631
ЗАВЕРНУЛСЯ В НЕГО
@

Аноним Чтв 06 Мар 2014 07:59:08  #128 №63767749 

>>63767686
Окончательно умер?

Аноним Чтв 06 Мар 2014 07:59:38  #129 №63767762 

>>63767426
КОТОБУГУРТ

Аноним Чтв 06 Мар 2014 07:59:43  #130 №63767766 

>>63767739
@
ПЛЕД ПРОПАХ МОЧОЙ И ПОДЖОПНЫМ ПОТОМ

Аноним Чтв 06 Мар 2014 08:00:33  #131 №63767779 

>>63767312
>ТАК КАК РАБОТАЕТ СМЕНАМИ
яяясноооо

Аноним Чтв 06 Мар 2014 08:01:10  #132 №63767788 

>>63766247
ВСЮ НОЧЬ УНЫЛО ДВАЧЕВАЛ
@
НЕТ РАБОТЫ, ОБРАЗОВАНИЯ, ДЕНЕГ, ИНТЕРЕСА К ЖИЗНИ
@
ЛОЖИШЬСЯ СПАТЬ С ОСОЗНАНИЕМ СОБСТВЕННОЙ НИКЧЕМНОСТИ

Аноним Чтв 06 Мар 2014 08:01:53  #133 №63767801 

>>63767788
Во во. Ты это я.

Аноним Чтв 06 Мар 2014 08:02:36  #134 №63767812 

>>63767749
Пока нульчаноненавистники не прекратят ддосить в начале каждого месяца, он никогда не поднимется.

Аноним Чтв 06 Мар 2014 08:05:34  #135 №63767863 

>>63767812
Нульчан ддя пидаров

Аноним Чтв 06 Мар 2014 08:05:52  #136 №63767866 

>>63767728
мамка покупала, давно еще. Спать не комфортно, но лежать на нем приятно и кот одобряет тоже :3

Аноним Чтв 06 Мар 2014 08:06:11  #137 №63767875 

>>63767705
Пидор ты гнойный.

Аноним Чтв 06 Мар 2014 08:12:32  #138 №63767958 

>>63766608
ПССССССССССССССССССССС

Аноним Чтв 06 Мар 2014 08:12:44  #139 №63767962 

>>63767762
БАТТХЕРТ ФАП-КОТА

Аноним Чтв 06 Мар 2014 08:15:11  #140 №63768020 

>>63767624
СПИШЬ ДНЕМ
@
КАМЕННЫЙ СТОЯК, КОТОРЫЙ ВИДНО ИЗ-ПОД ШТАНОВ
@
МИМО ТВОЕГО ДИВАНА ПОСТОЯННО ХОДЯТ БРАТ, БАТЯ, МАМКА, ДАЖЕ НЕБО, ДАЖЕ АЛЛАХ

Аноним Чтв 06 Мар 2014 08:16:42  #141 №63768053 

НУЖНО ПРОДЕРЖАТЬСЯ ДО УТРА
@
ТИТАНИЧЕСКИ КЛОНИТ В СОН, НАЧИНАЕШЬ ПЛОХО СООБРАЖАТЬ, ПОБАЛИВАЕТ ГОЛОВА

...

ТЕБЕ РАНО ВСТАВАТЬ ПЕРЕД ОЧЕНЬ ВАЖНЫМ ДНЁМ, ХОЧЕШЬ НЕМНОГО ПОСПАТЬ
@
ВСЮ НОЧЬ БЕЗРЕЗУЛЬТАТНО ПЫТАЕШЬСЯ УСНУТЬ

Аноним Чтв 06 Мар 2014 08:17:11  #142 №63768064 

>>63768020
@
ТРОГАЮТ ТВОЙ ЧЛЕН
@
НЕВОЗМОЖНО СПАТЬ

Аноним Чтв 06 Мар 2014 08:18:40  #143 №63768095 

>>63766910
>с Васильевского острова в ДС-2
Наркоман?

Аноним Чтв 06 Мар 2014 08:18:52  #144 №63768098 

>>63768020
@
ЧТОБЫ ПОСМОТРЕТЬ НА ТВОЙ СТОЯК

Аноним Чтв 06 Мар 2014 08:19:54  #145 №63768116 

>>63768053
НУЖНО ПРОДЕРЖАТЬСЯ ДО УТРА
@
ТИТАНИЧЕСКИ КЛОНИТ В СОН, НАЧИНАЕШЬ ПЛОХО СООБРАЖАТЬ, ПОБАЛИВАЕТ ГОЛОВА
@
СЛЫШИШЬ, КАК КТО-ТО ШЕПОТОМ ПОЗВАЛ ТЕБЯ ПО ИМЕНИ

Аноним Чтв 06 Мар 2014 08:21:02  #146 №63768140 

>>63768053
НУЖНО ПРОДЕРЖАТЬСЯ ДО ВЕЧЕРА
@
ТИТАНИЧЕСКИ КЛОНИТ СРАТЬ, НАЧИНАЕШЬ ПЛОХО СООБРАЖАТЬ, ПОБАЛИВАЕТ ОЧКО

...

ТЕБЕ РАНО ВЫХОДИТЬ ПЕРЕД ОЧЕНЬ ВАЖНЫМ ДНЁМ, ХОЧЕШЬ НЕМНОГО ПОСРАТЬ
@
ВСЁ УТРО БЕЗРЕЗУЛЬТАТНО ПЫТАЕШЬСЯ ПОСРАТЬ

Аноним Чтв 06 Мар 2014 08:21:35  #147 №63768154 
1394079695105.jpg

>>63766247
>МАТЬ ТЕБЯ КОРМИТ

просыпаюсь в 6 утра и меня никто не кормит, тян на меня давно похуй, спит до 9 часов когда я ухожу на работу

тащемто на всё это похуй

Аноним Чтв 06 Мар 2014 08:24:19  #148 №63768201 
1394079859752.jpg

>>63768053
НУЖНО ПРОДЕРЖАТЬСЯ ДО УТРА
@
ТИТАНИЧЕСКИ КЛОНИТ В СОН, НАЧИНАЕШЬ ПЛОХО СООБРАЖАТЬ, ПОБАЛИВАЕТ ГОЛОВА
@
ПРИНИМАЕШЬ СТИМУЛЯТОРЫ, СТАВИШЬСЯ КОКОСОМ
@
ЕБЕШЬ ПЬЯНУЮ АССИСТЕНКУ
@
ВСЕ РАВНО ЗАСЫПАЕШЬ

Аноним Чтв 06 Мар 2014 08:26:11  #149 №63768222 
1394079971105.png

>>63767863

Аноним Чтв 06 Мар 2014 08:27:57  #150 №63768264 

>>63768154
Я бы давно выкинул такую тянку.

sageАноним Чтв 06 Мар 2014 08:29:35  #151 №63768283 

>>63768154
Нет, не похуй и ты сам это знаешь.

Аноним Чтв 06 Мар 2014 08:30:56  #152 №63768308 
1394080256091.png

>>63768222
Вы заебали, я просто запостил пикчу. Охота вам срач разводить.
>>63767644-кун

Аноним Чтв 06 Мар 2014 08:32:07  #153 №63768323 

>>63766738
ПОСТУПИЛ В УНИВЕР
@
ОТЧИСЛИЛИ С ПЕРВОГО КУРСА
@
ЗАТО ПЕРВЫЙ ВЗЯЛ ТРЕТЬЮ ПРОФУ, ЗАТОЧИЛ ДК на +16 И СТАЛ ВЕЛИКИМ ДУЭЛИСТОМ
@
Работаешь охранником за 17 тысяч

Тру-стори, кстати

Аноним Чтв 06 Мар 2014 08:33:14  #154 №63768350 

>>63768308
Это была провакация.
Слава нульчану! Анонам слава!

Аноним Чтв 06 Мар 2014 08:33:23  #155 №63768355 

>>63768323
закончил универ
@
работаешь быдлоэникейщиком за 19 тысяч

Аноним Чтв 06 Мар 2014 08:34:35  #156 №63768373 

>>63768323
Пойдем на х10 интерлюде побегаем? А то одному скучно, а с толпой не хочется.

Аноним Чтв 06 Мар 2014 08:37:28  #157 №63768429 

>>63768323
Даниел ты ли это?

Аноним Чтв 06 Мар 2014 08:42:11  #158 №63768535 

>>63768429
Спермоигорек же.

Аноним Чтв 06 Мар 2014 08:44:40  #159 №63768599 

>>63766247
ПРОСЫПАЕШЬСЯ
@
ВАРИШЬ ГРЕЧКУ, ОВСЯНКУ, КУРИНОЕ ФИЛЕ, ТУШИШЬ ОВОЩИ
@
РАСКЛАДЫВАЕШЬ ПО КОНТЕЙНЕРАМ
@
ПИЗДУЕШЬ НА РАБОТУ

Аноним Чтв 06 Мар 2014 08:57:37  #160 №63768919 

>>63768599
ПРООООООТ!!!
мудацкая мода, я того маму ебал. хуетой занимаетесь

Аноним Чтв 06 Мар 2014 08:59:46  #161 №63768971 

>>63766598
>ПОЦЕЛОВАЛ КОТА
>@
>ВСТАЛ
@
У КОТА

Аноним Чтв 06 Мар 2014 09:03:17  #162 №63769076 

>>63768919
В жопу свой прот засунь, прямо в банке.

Аноним Чтв 06 Мар 2014 09:03:26  #163 №63769080 

>>63768971
@
И У МЕНЯ

Аноним Чтв 06 Мар 2014 09:05:34  #164 №63769148 

>>63769076
я говорил о качках и диетозадротах. как телки прям

Аноним Чтв 06 Мар 2014 09:07:20  #165 №63769196 

КНЯЗЬ СЫЧОЕВ, СХОДИЛ БЫ НА БАЛЪ, ДЛЯ УДОВЛЬСТВА РАДИ, А МОЖЕТ БЫТЬ И ДАМУ ПРИВЕЛИ БЫ
@
ОХ, MAMAN, МОЯ СКОРБЬ ВАМ НЕПОНЯТНА, ТАМ МУЗЫКА ВУЛЬГАРНА, А ДАМЫ МАЛОДУШНЫ
@
И ПОЛНО ТАМ ГУСАРОВ НИЗИШХ КЛАССОВ. И ВСЕ УРОХОВЫ, ЧЕРТЪ ИХ ВСЕХ ДЕРИ!
@
ПРЕДПОЧИТАЮ Я НА БЕРЕСТЕ ПИСАТЬ ДА ДРУГАМ, ЗАТВОРЕННЫМ В КАЗЕМАТАХ, ОТПРАВЛЯТЬ

Аноним Чтв 06 Мар 2014 09:11:28  #166 №63769283 

>>63769148
Причем тут качки и диета? Мне в будние дни на работе фастфуд предлагаешь жрать? Кто еще ребенок, блядь.

Аноним Чтв 06 Мар 2014 09:13:10  #167 №63769327 

>>63769283
не ешь. че, жиробас штоле

Аноним Чтв 06 Мар 2014 09:15:37  #168 №63769397 

Просыпаешься
Включаешь комп
Ложишься пасть

Аноним Чтв 06 Мар 2014 09:17:44  #169 №63769456 

>>63769397
>Ложишься cpать

Аноним Чтв 06 Мар 2014 09:20:26  #170 №63769520 

>>63769327
Ну ахуеть, терпи голод как уебан, чтобы не прослыть телкой. Сасай.

Аноним Чтв 06 Мар 2014 09:22:21  #171 №63769570 

>>63768599

@
ПРИХОДИШЬ НА РАБОТУ
@
РАЗДАЕШЬ КОЛЛЕГАМ КОНТЕЙНЕРЫ С ЕДОЙ

Аноним Чтв 06 Мар 2014 09:22:32  #172 №63769575 

>>63769520
маня

Аноним Чтв 06 Мар 2014 09:24:00  #173 №63769621 

>>63766247
>ПРОСЫПАЕШЬСЯ МАТЬ ТЕБЯ КОРМИТ ЖАРЕНЫМИ ШКУРКАМИ ОТ СОСИСОК
>МАТЬ ТЕБЯ КОРМИТ ЖАРЕНЫМИ ШКУРКАМИ ОТ СОСИСОК
>ЖАРЕНЫМИ ШКУРКАМИ ОТ СОСИСОК
>СОСИСОК

Ты мажор что ли?

Аноним Чтв 06 Мар 2014 09:24:34  #174 №63769636 
1394083474799.png

ПРОСЫПАЕШЬСЯ СО СТОЯКОМ
@
СПРОСОНЯ ИДЕШЬ В ТУАЛЕТ
@
ХУЕМ НАТЫКАЕШЬСЯ НА МАМКУ, СТОЯЩУЮ В ДВЕРЯХ

Аноним Чтв 06 Мар 2014 09:25:43  #175 №63769670 

>>63769636
@
У ТЕБЯ БОЛЬШЕ, ЧЕМ У ПАПЫ

Аноним Чтв 06 Мар 2014 09:26:14  #176 №63769686 

>>63769636
@
СТОЯЩУЮ В ДВЕРЯХ РАКОМ

Аноним Чтв 06 Мар 2014 09:28:23  #177 №63769742 

>>63769570
КОЛЛЕГИ ЛАСКОВО НАЗЫВАЮТ КОРМИЛЬЦЕМ
@
ИСПЫТЫВАЕШЬ УДОВЛЕТВОРЕНИЕ

Аноним Чтв 06 Мар 2014 09:30:02  #178 №63769795 
1394083802859.jpg

>>63769670
ВЕЧЕРОМ С ОТЦОМ У ТЕБЯ СЕРЬЕЗНЫЙ РАЗГОВОР И ОН ПРОСИТ ТЕБЯ ПОСКОРЕЕ СЪЕХАТЬ

Аноним Чтв 06 Мар 2014 09:31:43  #179 №63769843 

>>63769636
А и рада, а ты и не против.

Аноним Чтв 06 Мар 2014 09:34:41  #180 №63769946 

>>63769570
@
ДЕЛАЕШЬ НУЖНЫЕ ЗАПИСИ В ИССЛЕДОВАТЕЛЬСКОМ ЖУРНАЛЕ И ЗАКРЫВАЕШЬ ЗА СОБОЙ ДВЕРЬ ИНКУБАТОРА

Аноним Чтв 06 Мар 2014 09:35:07  #181 №63769961 

>>63768116
А у меня зрительные галюны начинаются, типо, всякие чёрные хуёвины бегают в районе периферийного зрения.

Аноним Чтв 06 Мар 2014 09:35:36  #182 №63769983 

>>63768355
Дропнул универ на третьем курсе
@
Сижу в кабинете с кондиционером за 40к в месяц.

мимо обменестратор в говноконторе на три десятка пека

Аноним Чтв 06 Мар 2014 09:38:20  #183 №63770046 
1394084300115.png

>>63766247
@
ПОЛИЭТИЛЕНОВЫМИ

Аноним Чтв 06 Мар 2014 09:39:52  #184 №63770091 

>>63769961
Я как-то во время сессии до начала которой вообще ничего не учил в самом прямом смысле не ложился спать трое суток. То есть, к кровати вообще даже не подходил. Везде мерещились уравнения и дроби, на окне маршрутки изменяющиеся более-менее читаемые уравнения пределов чем-то вроде шариковой ручки, на асфальте числовые ряды какие-то, пиздец просто. Дома ещё норм, но в такой ситуации становится страшно за свой рассудок, можешь же поехать на людях в любой момент.

Аноним Чтв 06 Мар 2014 09:40:50  #185 №63770117 

>>63769636
@
Коначешь

Аноним Чтв 06 Мар 2014 09:43:37  #186 №63770186 
1394084617351.png

>>63770117

Аноним Чтв 06 Мар 2014 09:44:48  #187 №63770219 

>>63766432
@
ДЕД ДОЕДАЕТ ТЕБЯ ИЗНУТРИ

Аноним Чтв 06 Мар 2014 09:45:35  #188 №63770239 
1394084735573.jpg

>>63769843
СЛЫШИШЬ КАК МАМКА В СОСЕДНЕЙ КОМНАТЕ ПО ТЕЛЕФОНУ С ПОДРУГОЙ ОБСУЖДАЕТ ТВОЙ ПИСТРУН:
ЖЕНИЛКА ТО У МОЕГО СЛАВИКА ВЫРОСЛА А УМА ТАК И НЕТ, ВСЕ ДОМА СИДИТ КАК БИРЮК И С ДЕВОЧКАМИ ЗАГОВОРИТЬ БОИТСЯ. У ВАНЬКИ-ТО ЕРОХИНА, ОДНОКУРСНИКА ЕГО, ЧЛЕН В ДВА РАЗА МЕНЬШЕ, ЗАТО С ЖЕНЩИНАМИ ЗНАЕТ КАК ОБРАЩАТЬСЯ. НА ДНЯХ ЗАХОДИЛ ОН К СЛАВИКУ ЗА КУРСОВОЙ РАБОТОЙ А Я ДОМА КАК РАЗ ОДНА БЫЛА. ОЙ, ЧТО ВЫТВОРЯЕТ, ПРОКАЗНИК, ЧТО ВЫТВОРЯЕТ!

Аноним Чтв 06 Мар 2014 09:46:02  #189 №63770259 

>>63766463
@
ИЗ ТВОИХ

Аноним Чтв 06 Мар 2014 09:46:43  #190 №63770278 

>>63770219
@
МАМКА ВСАСЫВАЕТ ТВОИ ОСТАНКИ ВАГИНОЙ

Аноним Чтв 06 Мар 2014 09:46:46  #191 №63770279 

>>63770219
@
ТВОЙ ДЕД-НАЙКС

Аноним Чтв 06 Мар 2014 09:47:36  #192 №63770304 

ЦИКЛ СТРАДАНИЙ ЗАКОНЧИЛСЯ
@
НЕ ПРОСЫПАЕШЬСЯ
@
БОЛЬШЕ НИКОГДА
@
АЧИВКА "УМЕР ДЕВСТВЕННИКОМ" ВЗЯТА

Аноним Чтв 06 Мар 2014 09:47:43  #193 №63770305 

>>63766543
ПОЦЕЛОВАЛ КОТА, ВСТАЛ.

Аноним Чтв 06 Мар 2014 09:48:09  #194 №63770318 
1394084889275.png

>>63767705

>ПРИХОДИТ С РАБОТЫ ТЯН И ЕБЕТ ТЕБЯ В ЖОПУ, КАК МУЖ
>С РАБОТЫ ТЯН И ЕБЕТ ТЕБЯ В ЖОПУ
>ТЯН И ЕБЕТ ТЕБЯ В ЖОПУ
>ТЯН

Трап что ли? Или страпоном?

Аноним Чтв 06 Мар 2014 09:48:43  #195 №63770329 

>>63770304
@
РЕИНКАРНИРУЕШЬСЯ В ЖИРУХУ-ЯОЙЩИЦУ

Аноним Чтв 06 Мар 2014 09:49:18  #196 №63770348 
1394084958240.jpg

ИДЕШЬ В ДУШ
@
ТУТ ЖЕ НАЧИНАЕТ ЛОМИТЬСЯ В ДВЕРЬ МАМКА С ВОПЛЯМИ, ЧТО ОНА ЗАБЫЛА ТАМ ЧТО-ТО И ОЙ ЧТО ОНА ТАМ НЕ ВИДЕЛА
@
ВРЫВАЕТСЯ И СМОТРИТ В УПОР НА ТВОЙ ПИСЮЛЬЧИК, ХИХИКАЯ МАМКОСМЕХОМ
@
БЕЖИТ К ТЕЛЕФОНУ И ГРОМКО С ХОХОТОМ РАССКАЗЫВАЕТ ПОДРУЖКЕ, ЧТО У ЕЕ ОКУНЬКА-ТО ПЛАВНИЧОК ОБЛОМАН

Аноним Чтв 06 Мар 2014 09:50:46  #197 №63770389 

>>63766937
Докладываю обстановку. Вчера я пошёл и там первая физра была и я съебал сычевать. А сегодня там была написана 1 пара, но никого не было, лол. Ну сегодня я точно не буду спать, до вечера!

Аноним Чтв 06 Мар 2014 09:52:45  #198 №63770451 

>>63770348
ИДЕШЬ В ДУШ
@
ТУТ ЖЕ НАЧИНАЕТ ЛОМИТЬСЯ В ДВЕРЬ МАМКА С ВОПЛЯМИ, ЧТО ОНА ЗАБЫЛА ТАМ ЧТО-ТО И ОЙ ЧТО ОНА ТАМ НЕ ВИДЕЛА
@
ВРЫВАЕТСЯ И СМОТРИТ В УПОР НА ТВОЙ ПИСЮЛЬЧИК, ХИХИКАЯ МАМКОСМЕХОМ
@
БЕЖИТ К ТЕЛЕФОНУ, ОСТАВЛЯЯ ЗА СОБОЙ ЕДВА ЗАМЕТНЫЙ ЖИДКИЙ ПРОЗРАЧНЫЙ СЛЕД

Аноним Чтв 06 Мар 2014 09:53:15  #199 №63770466 

>>63770389
Встретимся на ночном.

Аноним Чтв 06 Мар 2014 09:53:15  #200 №63770467 
1394085195755.png

ПРОСНУЛСЯ
@
ПОМАЦАЛ ТЯН ЗА СИСЬКИ
@
ПОМАЦАЛ ТЯН ЗА ПОПУ
@
ТЯН ПРОСНУЛАСЬ
@
ТЯН ПОДРОЧИЛА ТЕБЕ
@
ОДЕЛСЯ, УЕХАЛ НА РАБОТУ

Аноним Чтв 06 Мар 2014 09:53:33  #201 №63770476 

>>63769080
@
КОТ СКАЗАЛ ЧТО ПОЦЕЛУЙ ВЫШЕЛ КАКОЙ-ТО ПИДОРСКИЙ
@
ТРЕТИЙ ДЕНЬ НЕ МОЖЕШЬ СМОТРЕТЬ ЕМУ В ГЛАЗА

Аноним Чтв 06 Мар 2014 09:54:14  #202 №63770497 

>>63770451
>ЖИДКИЙ ПРОЗРАЧНЫЙ СЛЕД
эктоплазму что ли?

Аноним Чтв 06 Мар 2014 09:54:31  #203 №63770504 

>>63770467
ПОМАЦАЛ ТЯН ЗА СИСЬКИ
@
ПОМАЦАЛ ТЯН ЗА ПОПУ
@
ТЯН ПРОСНУЛАСЬ
@
ТЯН ПОДРОЧИЛА ТЕБЕ
@
ПРОСНУЛСЯ
@
ОДЕЛСЯ, УЕХАЛ НА РАБОТУ


Пофиксил тебя.

Аноним Чтв 06 Мар 2014 09:54:54  #204 №63770515 

>>63766696
> БАТЯ СО СЛЕЗАМИ РАДОСТИ ОТДАЕТ ТЕБЕ СВОЮ ЗАНАЧКУ И СЧАСТЛИВЫЕ НОСКИ, ИЗ ТУАЛЕТА ДОНОСИТСЯ ОДОБРИТЕЛЬНОЕ ШИПЕНИЕ ПАУКА
Блеать, вроде уже сколько раз читал эту пасту, но снова обзмеился.

Аноним Чтв 06 Мар 2014 09:55:43  #205 №63770542 
1394085343998.jpg

>>63770497

Аноним Чтв 06 Мар 2014 09:55:48  #206 №63770545 

>>63770504
нет, ты меня не пофиксил, то было 2 часа назад.

Аноним Чтв 06 Мар 2014 09:55:58  #207 №63770550 
1394085358554.jpg

>>63770467
ПРОСНУЛСЯ
@
ПОМАЦАЛ КУНА ЗА СИСЬКИ
@
ПОМАЦАЛ КУНА ЗА ПОПУ
@
КУН ПРОСНУЛСя
@
КУН ПОДРОЧИЛ ТЕБЕ
@
ОДЕЛСЯ, УЕХАЛ НА РАБОТУ

Аноним Чтв 06 Мар 2014 09:56:09  #208 №63770557 

>>63770515
А я обзмеился с того, что ты обзмеился.

Аноним Чтв 06 Мар 2014 09:56:57  #209 №63770574 

>>63770497
Ну типо он пошутил и мамка его потекла от его стручка.
С любовью ваш Кеп.

Аноним Чтв 06 Мар 2014 09:57:27  #210 №63770593 

>>63770574
Месячные протекли?

Аноним Чтв 06 Мар 2014 09:58:21  #211 №63770626 

>>63770550
Пидр что ли?

Аноним Чтв 06 Мар 2014 09:59:02  #212 №63770655 

>>63770550
@
ВСЕ ТЕБЯ НЕНАВИДЯТ
@
ДАЖЕ В МАРШРУТКЕ ВСЕ ЕБУТ ТЕБЯ В ЖОПУ

Аноним Чтв 06 Мар 2014 09:59:20  #213 №63770664 

ПРОСНУЛСЯ НА РАБОТЕ
@
ДОПИСАЛ ДОКУМЕНТАЦИЮ
@
ПОШЕЛ ПОЗАВТРАКАЛ

Аноним Чтв 06 Мар 2014 09:59:37  #214 №63770675 

Решил расслабится
@
Бесконечное лето
@
Загрузили теорией субъективного мультиверса

Аноним Чтв 06 Мар 2014 10:00:14  #215 №63770693 

>>63770675
Похвально!Молодец!
Печеньку?

Аноним Чтв 06 Мар 2014 10:00:26  #216 №63770709 

>>63770655
>ДАЖЕ В МАРШРУТКЕ ВСЕ ЕБУТ ТЕБЯ В ЖОПУ
@
А ТЫ И НЕ ПРОТИВ

Аноним Чтв 06 Мар 2014 10:00:27  #217 №63770710 

>>63770675
Обосраться забыл

Аноним Чтв 06 Мар 2014 10:00:50  #218 №63770718 
1394085650482.jpg

>>63770655
> НЕНАВИДЯТ
> ЕБУТ

Аноним Чтв 06 Мар 2014 10:01:12  #219 №63770729 
1394085672235.jpg

>>63770550
@
ПРОСНУЛСЯ

Аноним Чтв 06 Мар 2014 10:01:23  #220 №63770734 

>>63770626
Гей.

Аноним Чтв 06 Мар 2014 10:01:30  #221 №63770739 

>>63770718
Почему-то в голос проиграл с этого пеки.

Аноним Чтв 06 Мар 2014 10:01:54  #222 №63770755 

>>63770709
@
ПРОСИШЬ БАБУ МАШУ ВЛЕЗТЬ ТЕБЕ В ЖОПУ

Аноним Чтв 06 Мар 2014 10:02:34  #223 №63770774 

>>63770755
@
ДОЕСТЬ ДЕLА

Аноним Чтв 06 Мар 2014 10:02:40  #224 №63770777 

>>63770755
ИЗ ВАННОЙ РАЗДАЁТСЯ ОДОБРИТЕЛЬНОЕ ШИПЕНИЕ КОТА

Аноним Чтв 06 Мар 2014 10:03:42  #225 №63770804 

>>63770777
@
ВАННА ТОЖЕ В ЖОПЕ

Аноним Чтв 06 Мар 2014 10:04:11  #226 №63770819 
1394085851266.jpg

>>63770729

Аноним Чтв 06 Мар 2014 10:04:14  #227 №63770824 
1394085854669.png

ПРОСАПАЕШЬСЯ ОТ ТОГО, ЧТО ТЯНКА БУДИТ ТЕБЯ ПРИКОСНОВЕНИЯМИ К ХУЙЦУ.
@
ЗАНИМАЕТЕСЬ СЕКСОМ.
@
ИДЕТЕ ВМЕСТЕ В ДУШ.
@
ГОТОВИТЕ ВМЕСТЕ ЗАВТРАК.
@
ВСЕ, КАК ВСЕГДА.

Аноним Чтв 06 Мар 2014 10:04:29  #228 №63770831 

>>63770804
@
ПАУК В ВАННЕ В ЖОПЕ

Аноним Чтв 06 Мар 2014 10:05:48  #229 №63770874 
1394085948948.jpg

>>63770348
>ЧТО У ЕЕ ОКУНЬКА-ТО ПЛАВНИЧОК ОБЛОМАН

Аноним Чтв 06 Мар 2014 10:05:57  #230 №63770879 

>>63770824
@
ВО СНЕ

Аноним Чтв 06 Мар 2014 10:06:29  #231 №63770895 
1394085989294.jpg

СТОИТ ТРИ БУДИЛЬНИКА С ПРЕОДИЧНОСТЬЮ В 10 МИНУТ
@
ПАМ ПАМ ПАМ
@
ЗАЕБИСЬ, ЕЩЁ ДВАДЦАТЬ МИНУТ
@
ПАМ ПАМ ПАМ
@
ЗАЕБИСЬ, ЕЩЁ ДЕСЯТЬ МИНУТ
@
ПАМ ПАМ ПАМ
@
БЛЯ

Я тут, наверное, самый поехавший.

Аноним Чтв 06 Мар 2014 10:06:35  #232 №63770896 

>>63766738
Че за книга. Оче хотеть книгу про некроманта - ебуна телок. Читал только "Дневник Некроманта".

Аноним Чтв 06 Мар 2014 10:06:46  #233 №63770903 

ПРОСЫПАЕШЬСЯ
@
САНИТАР УПАРЫВАЕТ ТЕБЯ ТРАНКАМИ ЧЕРЕЗ ПОЛ ЧАСА ПОСЛЕ ПОДЪЕМА
@
ОТКЛЮЧАЕШЬСЯ
@
НА НУЛЕВОЙ ПЛАТИНА С ФОТКАМИ ТВОЕГО ПИНУСА
@
БАТЯ НЕ КУПИЛ СИГАРЕТ НА СВИДАНКЕ
@
И ВОБЩЕ НЕ ПРИЕХАЛ.

Аноним Чтв 06 Мар 2014 10:06:58  #234 №63770910 

>>63770824
@
Просыпаешься

Аноним Чтв 06 Мар 2014 10:07:47  #235 №63770930 

>>63770895
Да

Аноним Чтв 06 Мар 2014 10:08:06  #236 №63770937 
1394086086188.png

>>63770824
@
ТЫ ТОЖЕ ТЯНКА

Аноним Чтв 06 Мар 2014 10:08:06  #237 №63770938 
1394086086781.jpg

>>63770879
>ВО СНЕ
@
ВЕДЬ, ЕСЛИ У ТЕБЯ НЕТ ТЯН, ТО И У 100% ДВАЧЕРОВ ЕЕ ТОЖЕ НЕТ
@
ИНАЧЕ БЫТЬ НЕ МОЖЕТ

Аноним Чтв 06 Мар 2014 10:08:21  #238 №63770944 

>>63770626
Просто подрочили друг другу.

Аноним Чтв 06 Мар 2014 10:08:43  #239 №63770955 

>>63770896
Вангую, что это Перумов. Вот названия книги не помню. Вроде героя звали Фесс, там целая серия высрана.

Аноним Чтв 06 Мар 2014 10:09:16  #240 №63770967 
1394086156250.jpg

>>63770938
А то

Аноним Чтв 06 Мар 2014 10:09:18  #241 №63770968 

>>63770938
Метод математической индукции.

Аноним Чтв 06 Мар 2014 10:09:47  #242 №63770984 

>>63768323
ПОСТУПИЛ НА ВЫСШЕЕ
@
ЗАВАЛИЛ ПЕРВУЮ СЕССИЮ И ТЕБЯ ПИДОРНУЛИ
@
ЗАТО У ТЕБЯ ЕСТЬ 99 МАГ НА КАДМУСЕ

Аноним Чтв 06 Мар 2014 10:09:54  #243 №63770987 

>>63770937
>ТЫ ТОЖЕ ТЯНКА
*Ты трап
пофиксил

Аноним Чтв 06 Мар 2014 10:14:41  #244 №63771129 

>>63766247
Просыпаешься
@
завтракаешь дошираком с маянезиком
@
запихиваешь пустую пачку в мусорный пакет, который ими полон
@
на ужин возьмешь пюрешку

Аноним Чтв 06 Мар 2014 10:17:17  #245 №63771205 

>>63770984
заберу за 3к, братиш.

Аноним Чтв 06 Мар 2014 10:19:52  #246 №63771274 
1394086792734.png

ПРОСЫПАЕШЬСЯ
@
В СЕМЬ ВЕЧЕРА

Аноним Чтв 06 Мар 2014 10:21:18  #247 №63771322 

>>63770895
А я на 4 часа ставлю будильник, чтобы потом проснуться и помотреть что могу спать ещё 5 часов

Аноним Чтв 06 Мар 2014 10:25:10  #248 №63771426 

>>63770968
Докажем, что в треде ни у кого нет тян.
- У меня нет тян.
- Если у одного анона нет тян, то и у другого нет тян, потому что в треде одни семены.
Чтд.

Аноним Чтв 06 Мар 2014 10:27:43  #249 №63771487 

>>63771426
Ну почти.

Аноним Чтв 06 Мар 2014 10:28:30  #250 №63771511 

>>63771426
Логика уровня /b/ конечно же.
мимо-анон-с-тян

Аноним Чтв 06 Мар 2014 10:28:42  #251 №63771520 
1394087322180.jpg

>>63766917
>>63766937

Аноним Чтв 06 Мар 2014 10:30:09  #252 №63771564 

>>63766324
@
МАТЬ И ОТЕЦ - ОДИН ЧЕЛОВЕК

Аноним Чтв 06 Мар 2014 10:30:26  #253 №63771570 

>>63771511
Если у анона и есть партнер, то он мужчина. Так как двач - борда анимешников-геев.

Аноним Чтв 06 Мар 2014 10:31:10  #254 №63771594 

>>63771564
Как то необычно.У тебя родитель трап что ли?

Аноним Чтв 06 Мар 2014 10:31:43  #255 №63771608 
1394087503216.jpg

>>63771426
Но, если у ОПа есть тян, значит у всех, пока жив тред, есть тян. Значит, по законам статистики, у каждого из вас есть тян хотя бы раз в неделю.

Аноним Чтв 06 Мар 2014 10:32:26  #256 №63771620 

>>63771608
Где я могу получить свою?

Аноним Чтв 06 Мар 2014 10:32:27  #257 №63771622 

>>63771570
Анон, ты просто непредставляешь как ты себя подъебал сейчас.

Аноним Чтв 06 Мар 2014 10:33:08  #258 №63771640 

>>63771608
Дайте две!!1

Аноним Чтв 06 Мар 2014 10:35:14  #259 №63771709 
1394087714130.jpg

>>63771426
Докажем от обратного.
Допустим, у существующего человека есть тян. ⇔ Тян - другой существующий человек. Тян = молодая женская особь => тян-человек - молодой человек. Молодой человек = парень. Противоречие.
Идём обратно по логической цепочке. Тян - не человек. Однако определение говорит, что у человека есть тян тогда и только тогда, когда тян - другой человек. Соответственно, ни у кого здесь нет тян.

Аноним Чтв 06 Мар 2014 10:35:53  #260 №63771732 
1394087753569.jpg

>>63771620
Это теоретическая тян, как недоказанные и еще не найденные материи в уравнении теоретической физики. Доказательство их существования еще не нашли, но и опровержения тоже, поэтому их пока принимают за действительные материи и стоят на их основе множество уравнений, пока очередной ученый полностью не опровергнет твою теорию и не разрушит все над чем ты работал десятилетиями.

Аноним Чтв 06 Мар 2014 10:37:40  #261 №63771807 

>>63771709
>тян-человек - молодой человек.
Это первое же чему тебя учат, если пойдешь учиться на лингвиста. Пили как-то в баре с одним и весь вечер называли официантку молодым человеком.

Аноним Чтв 06 Мар 2014 10:37:59  #262 №63771826 
1394087879001.jpg

>>63771709
Кстати, из твоего доказательства можно вывести лемму, что у каждого сидящего здесь есть парень.

Аноним Чтв 06 Мар 2014 10:38:05  #263 №63771829 

>>63771732
Тян бога что ли? Она как бы есть, но её как бы нет?

Аноним Чтв 06 Мар 2014 10:38:54  #264 №63771853 

>>63771709
Филосов /b/ такой филосов и такой /b/.

Аноним Чтв 06 Мар 2014 10:39:23  #265 №63771882 

>>63771853
Это же формальная логика.

Аноним Чтв 06 Мар 2014 10:41:16  #266 №63771962 

>>63771829
>Тян бога что ли? Она как бы есть, но её как бы нет?
Скорее тян Шредингера. Что бы битард не утверждал, пока ты сам не проверишь коробку сычевальню с битардом и не убедишься, что там тян есть/нет, то ее квантовое состояние - отсутствие и присутствие одновременно.

Аноним Чтв 06 Мар 2014 10:41:22  #267 №63771968 

>>63771882
Нет.Это логика /b/.

Аноним Чтв 06 Мар 2014 10:41:26  #268 №63771970 
1394088086330.jpg

>>63766543
Взасос?

Аноним Чтв 06 Мар 2014 10:43:07  #269 №63772025 

>>63771962

-Видишь тян?
-Нет.
-А она есть.

Аноним Чтв 06 Мар 2014 10:44:16  #270 №63772071 

Предлагаю сформулировать
Предположение Сычева
Количество битардов, у которых нет тян, конечно.

Аноним Чтв 06 Мар 2014 10:45:02  #271 №63772091 

Лол, нужен тредшот отсюда >>63770938 до сюда >>63771962 и подпись "/b/ на острие науки"

Аноним Чтв 06 Мар 2014 10:45:56  #272 №63772125 
1394088356791.gif

>>63772071
Множество битардов, у которых есть тян, пустое.

Аноним Чтв 06 Мар 2014 10:46:39  #273 №63772149 

>>63772125
Если у битарда есть тян, значит он уже не битард? Так?

Аноним Чтв 06 Мар 2014 10:46:55  #274 №63772162 

>>63772091
А сам что не сделаешь?

Аноним Чтв 06 Мар 2014 10:47:22  #275 №63772180 

>>63772149
Он и не был битардом.

Аноним Чтв 06 Мар 2014 10:47:54  #276 №63772202 

>>63771322
Ты ёбнутый.

Аноним Чтв 06 Мар 2014 10:48:20  #277 №63772228 

>>63772071

S=B/E*A

Где B - целое количество битардов
E - количество Ерохиных и просто симпатичнокунов на двачах
A - Количество Ашотов (они в роли сопротивления) об которых останавливается часть тней и не доходит до битардов. Умножаем мы потому, что это велит постулат, утверждающий, что любая тян ебется с Ашотом

Аноним Чтв 06 Мар 2014 10:48:57  #278 №63772247 

>>63772149
>Если у битарда есть тян, значит он уже не битард? Так?
Упарываешь /b/ - битард.
>>63772162
С телефона

Аноним Чтв 06 Мар 2014 10:49:39  #279 №63772274 

>>63772247
>Упарываешь /b/ - битард.
В ГОЛОС! Скажи это мимоерохиным.

Аноним Чтв 06 Мар 2014 10:50:53  #280 №63772318 

>>63772274
>Скажи это мимоерохиным
У меня есть тян, но я битард, на /b/ 5 год, что не так?

Аноним Чтв 06 Мар 2014 10:51:16  #281 №63772336 

>>63772247
Так а о чём был вообще пост? Ну что то вначале смешное было, кто то даже котов ебал и целовал, куда всё скатилось?

Аноним Чтв 06 Мар 2014 10:51:59  #282 №63772371 
1394088719808.gif

Множество битардов является подмножеством множества сидящих в b.

Аноним Чтв 06 Мар 2014 10:52:27  #283 №63772386 

>>63772318
У тебя нет тян, уже доказали.

Аноним Чтв 06 Мар 2014 10:54:36  #284 №63772467 

Отображение множества тян на множество ерохиных и отображение множества тян на множество битардов не изоморфны.

Аноним Чтв 06 Мар 2014 10:55:15  #285 №63772487 

>>63772318
Аниме персонаж не является частью реального мира. Она нарисованная, смекашь?

Аноним Чтв 06 Мар 2014 10:58:17  #286 №63772606 

>>63772487
>Она нарисованная
Нет и даже не тульпа. Выходи на улицу почаще просто.
>>63772386
>У тебя нет тян, уже доказали.
Еще мы доказали, что, если у меня есть, то и у всех вас тоже есть.

Аноним Чтв 06 Мар 2014 10:58:23  #287 №63772612 

>>63771205
SOOOOOQAAAAA

Аноним Чтв 06 Мар 2014 10:58:43  #288 №63772628 
1394089123087.png

Подписывать не умею

Аноним Чтв 06 Мар 2014 11:01:37  #289 №63772727 

>>63772628
Ньюфаг что ли?

Аноним Чтв 06 Мар 2014 11:03:14  #290 №63772786 
1394089394193.jpg

ПРОСЫПАЕШЬСЯ

Аноним Чтв 06 Мар 2014 11:03:16  #291 №63772790 

>>63772727
Просто ленивый. Или мне трифорс пилить теперь и рассказывать про ментач и куда едет троллейбус?

Аноним Чтв 06 Мар 2014 11:05:48  #292 №63772880 

>>63772790
Впринципе да, давай. Расказывай!

Аноним Чтв 06 Мар 2014 11:06:59  #293 №63772920 
1394089619516.jpg

ПРОСЫПАЕШЬСЯ
@
ПЕРВАЯ МЫСЛЬ, ПРИШЕДШАЯ В ГОЛОВУ, - О ЕОТ

Аноним Чтв 06 Мар 2014 11:08:27  #294 №63772968 

>>63772880
  ▲
▲ ▲

Ментач, по сути, лютая хуета, там и рассказывать нечего. Троллейбус едет направо относительно расположения входной двери.

sageАноним Чтв 06 Мар 2014 11:08:40  #295 №63772980 

>>63766247
ПРОСЫПАЕШЬСЯ
@
КОРМИШЬ КОТА
@
САМОМУ ЕСТЬ НЕЧЕГО
@
ВАРИШЬ МАКАРОХИ БЕЗ ВСЕГО
@
ЕШЬ
@
БЛЮЕШЬ
@
ИДЕШЬ НА РАБОТУ
@
НЕ ПЛАТЯТ ЗАРПЛАТУ
@
ГОСУЧРЕЖДЕНИЕ
@

ВЫПИЛИТЬСЯ НЕ МОЖЕШЬ
@
КОТ УМРЕТ

Аноним Чтв 06 Мар 2014 11:08:58  #296 №63772992 

>>63772071
Множество людей конечно, битарды - подмножество множества людей, битарды без тян - подмножество множества бирардов => число битардов без тян конечно.

Аноним Чтв 06 Мар 2014 11:10:29  #297 №63773065 

>>63772992
>Множество людей конечно
>Людей
>Битарды

Теорема Б. Тарда Аноним Чтв 06 Мар 2014 11:10:56  #298 №63773080 
1394089856347.png
Аноним Чтв 06 Мар 2014 11:11:07  #299 №63773088 

>>63772968
Ладно, верю.

Аноним Чтв 06 Мар 2014 11:16:05  #300 №63773268 
1394090165468.jpg

УТРЕННИЙ СТОЯК

Аноним Чтв 06 Мар 2014 11:18:22  #301 №63773363 
1394090302046.png

ПРОСЫПАЕШЬСЯ
@
ОТ ТОГО, ЧТО ОЧЕРЕДНЫЕ ДОЛБОЕБЫ ДОЛБЯТ-РОЮТ ЧТО-ТО У ТЕБЯ ПОД ОКНАМИ УЖЕ ВТОРОЙ ГОД ПОДРЯД, КАЖДОЕ УТРО
@
УЛИЦА ПЕРЕКОПАНА К ХУЯМ УЖЕ, ПОХОЖА НА ОТВАЛ ШАХТЫ
@
ЕБАНЫЙ МАЙНКРАФТ, ЧТО ОНИ ДЕЛАЮТ? ЗОЛОТО ИЩУТ?

реальная история

Аноним Чтв 06 Мар 2014 11:18:36  #302 №63773376 
1394090316629.jpg

>>63773065
Под человеком здесь подразумевается множество биологических объектов вида homo sapiens, однако если предположить, что сычуют также и на других планетах, то их число также будет конечным (смотрим уравнение Дрейка, пикрилейтед).

Аноним Чтв 06 Мар 2014 11:24:03  #303 №63773567 

>>63766247
> МАТЬ ТЕБЯ КОРМИТ
(((((((((((

Аноним Чтв 06 Мар 2014 11:24:20  #304 №63773578 

>>63773080
Это охуенно!

Аноним Чтв 06 Мар 2014 11:25:35  #305 №63773630 

>>63773080
Битард, стремящийся к тян - это про омежных телок?

Аноним Чтв 06 Мар 2014 11:26:37  #306 №63773671 

>>63766247
>Жареными шкурками, обрезанными от членов.

Аноним Чтв 06 Мар 2014 11:27:06  #307 №63773691 

РАБОТАЕШЬ СУТКИ ЧЕРЕЗ ТРОЕ
@
ТРИ ДНЯ ПОДРЯД ЛОЖИШЬСЯ К УТРУ
@
В НОЧЬ ПЕРЕД РАБОТОЙ ЛОЖИШЬСЯ ПО РАНЬШЕ, К 3 НОЧИ
@
УТРОМ НА РАБОТЕ ХОЧЕТСЯ СПАТЬ
@
СТОИШЬ ПЕРЕД ВЫБОРОМ, ВДАРИТЬ СКОРОСТИ, ИЛИ ПОСПАТЬ
@
ПРИЕХАЛ НАЧАЛЬНИК, ХУЙ ПОСПИШЬ

Аноним Чтв 06 Мар 2014 11:30:10  #308 №63773821 

>>63766544
мой день рождения :з

Аноним Чтв 06 Мар 2014 11:30:20  #309 №63773828 

>>63766543
Тоже так делаю

Аноним Чтв 06 Мар 2014 11:31:05  #310 №63773867 
1394091065560.jpg

ТЕБЕ 25
@
ЛУЧШЕЕ, ЧТО ТЫ СОЗДАЛ В ЖИЗНИ - В ОЧЕРЕДНОЙ РАЗ ПЕРЕДЕЛАЛ ПАСТУ ПРО БАТЮ

Аноним Чтв 06 Мар 2014 11:34:42  #311 №63774008 

>>63770955
Серия Хранитель мечей.
Там Рождение Мага, Странствия Мага, Одиночество Мага, Война Мага. Кажется, так.

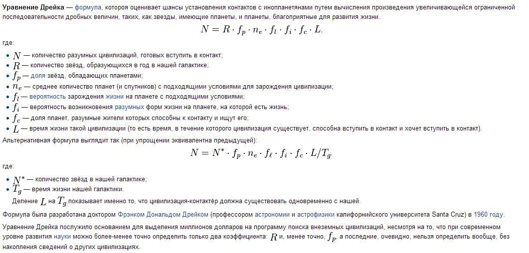
Аноним Чтв 06 Мар 2014 11:42:43  #312 №63774343 

>>63770955
Хранитель Мечей серия зовется. Упарывал в сосничестве и уж больно запомнилась. А недавно начал читать, на четвертой книге уже дропнул.

Аноним Чтв 06 Мар 2014 12:00:26  #313 №63775075 

>>63770895
>ПАМ ПАМ ПАМ

Почему-то обосрался.

comments powered by Disqus