Сохранен 1230
https://2ch.su/ra/res/119967.html
К сожалению, значительная часть сохранённых до 2024 г. изображений и видео была потеряна (подробности случившегося). Мы призываем всех неравнодушных помочь нам с восстановлением утраченного контента!

Помощи ньюфагу тред #10111

 Аноним Вск 23 Мар 2014 00:23:01  #1 №119967 
1395519781747.jpg

Очередной раковник для ньюфагов стартует в этом itt треде.
Старый тред >>115808

ПРЕЖДЕ ЧЕМ СОЗДАВАТЬ ТРЕД, ПРОЧТИ ЭТОТ ПОСТ, А ЛУЧШЕ ВЕСЬ ТРЕД ЦЕЛИКОМ.

Решил занятся электроникой, паянием ололо-быдло девайсов? Похвально. Список нужной литературы и ссылок ниже:

Книги:
Вообще их очень много. Но тебе же лень искать. Поэтому получай скромнейший минимум.

П.Хоровиц У.Хилл "Искусство схемотехники". Эту книгу можно поискать в гугле, или скачать отсюда:
http://books4study.org.ua/kniga2242.html

Ю.Ревич "Занимательная электроника"
http://www.kodges.ru/27055-zanimatelnaja-jelektronika.html

Если есть желание обмазаться расчетом с ног до головы, то тебе следует почитать вот эти книги:

И.П. Степаненко "Основы теории транзисторов и транзисторных схем"
http://razym.ru/tehnicheskaya/electronika/82075-stepanenko-ip-osnovy-teorii-tranzistorov-i.html

Г.И. Изъюрова "Расчет электронных схем"
http://padabum.com/d.php

Л.Н. Бочаров "Расчет электронных устройств на транзисторах"
http://mirknig.com/knigi/apparatura/1181148417-raschet-jelektronnykh-ustrojjstv-na.html

Полезные ссылки:

Много полезный статей и сообщество:
http://easyelectronics.ru/

Схемы устройств и хороший форум можно найти тут:
http://cxem.net/

Также загляни сюда:
http://radiokot.ru/

Решил прикупить себе сканер "закрытых" частот, или хороший приемник? Глянь сюда:
http://www.radioscanner.ru/forum/
И сюда:
http://www.cqham.ru/

Если станет интересно, в свободное время можешь заглянуть и по этой ссылке:
http://www.qrz.ru/

Я знаю что тебе, мой начинающий друг, будет лень смотреть на сайтах, которые я тебе дал, поэтому:

Инструментарий радиолюбителя:
http://cxem.net/beginner/beginner1.php
Немного о пайке:
http://easyelectronics.ru/likbez-po-pajke.html
О паяльниках:
http://easyelectronics.ru/traktat-o-payalnikax.html

СНАЧАЛА ПРОСМОТРИ ПРИВЕДЕННЫЕ ВЫШЕ САЙТЫ, НА НИХ ТЫ СКОРЕЕ ВСЕГО НАЙДЕШЬ ИСЧЕРПЫВАЮЩИЕ ОТВЕТЫ НА БОЛЬШИСТВО СВОИХ ВОПРОСОВ, ДАЖЕ В РЕЖИМЕ READ ONLY.

Как первую схему - гугли "Мультивибратор".

Если у тебя есть вопросы типа: "у меня порвались наушники - как спаять?", "мультивибратор не пашет", "как определить полярность резистора?", то задавай их в этом треде.

Если у тебя действительно серьезный вопрос, тогда, так и быть, создавай тред.

А лучше уёбывай, тебе здесь не рады

Аноним Вск 23 Мар 2014 00:28:52  #2 №119968 

Наконец-то.
Думаю, все прекрасно поняли, о чём речь.

Аноним Вск 23 Мар 2014 00:41:49  #3 №119970 
1395520909090.jpg

>>119968
Нужно больше радионяш. А то все о транзисторах да паяльниках разговоры ведем...

Аноним Вск 23 Мар 2014 01:05:59  #4 №119972 
1395522359548.jpg

>>119967
Таааак, блять. Удаляй нахуй тред, уебок-анимублядок. Охуеть, такое чмо в модеры поставили. Рака яичек тебе.

Аноним Вск 23 Мар 2014 01:17:43  #5 №119973 
1395523063377.jpg

>>119972
Няша не одобряет твоего тупого хейтерства и что-то тебе готовит.

Аноним Вск 23 Мар 2014 01:44:11  #6 №119976 
1395524651238.jpg

>>119968
Ракачую.

Аноним Вск 23 Мар 2014 09:52:39  #7 №119983 

>>119968
Пикча для следующего треда - с фуррём.

Аноним Вск 23 Мар 2014 09:58:23  #8 №119984 

>>119967
Вы охуели тут филиал /a/ разводить? Ставьте релейтед пики, ну или хотя бы нейтральные.

Аноним Вск 23 Мар 2014 10:08:42  #9 №119988 
[url]

>>119967
Вот ты объясни...борды всегда ассоциируются с педерастами и аниме иже с ними, а тут получается раздел радиопетушков?

Аноним Вск 23 Мар 2014 12:45:34  #10 №119989 

Аноны, помогите ньюфагу, делаю ДРП, но нигде не могу найти высокоомных телефонов, как подключить обычные наушники или колонку?
Антенный провод надо кидать на крышу? Нельзя ли как-нибудь по-другому?
Спасибо.

Аноним Вск 23 Мар 2014 14:36:46  #11 №119993 

>>119967
сап котаны. Нашел на улице монстербитс. Один наушник работал, и то со скрипом. Разобрал хуйню с кнопочками, там нахер все пережёвано. Решил запаять. Один наушник работает шикарно и без проблем. А вот второй ведет себя странно. Поясню: при подключении земли, туда, куда положено, наушник работает ооочень тихо, на грани слышимости. Но если подключить его к земле соседа, то он работает нормально, но, если я правильно понимаю, это будет моно режим, который меня не устраивает.
Собственно, объясните сие поведение, и щито с этим можно сделать?

Аноним Вск 23 Мар 2014 14:51:28  #12 №119994 

>>119988
>а тут получается раздел радиопетушков?
А разве нет? Сам посмотри: >>119989 >>119993
Видишь, сплошные радиопетухи: тупые вопросы, делают всякую ебанутую хуйню, которая не придет образованному человеку в голову. Второй вообще на помойке нашел обоссаные и обглоданные наушники, и подобрал, потому что там какая-то наклеечка, популярная среди школоты.
Два рандомных поста подряд - петухи. Значит концентрация петухов тут зашкаливает - это что-то типа отстойника для долбоебов, куда изредка заходят радиобоги, и великодушно ссут им на головы.

Аноним Вск 23 Мар 2014 15:07:12  #13 №119997 

>>119994
мамка твоя не жаловалась, когда я ее пердолил в пукан, одновременно нежно придушивая ее битсами найденными на помойке.

если ты такой крутой радиобог, то кланяюсь тебе в ноги, и прошу помочь решить проблему. Мы люди простые, не местные, паяльник в руках держать только можем, а знаний не хватает, помоги нам, о великий радиобог, прояви великодушие.

Aноним Вск 23 Мар 2014 15:17:58  #14 №119999 

>>119994
Анон, слушай внимательно! Срочно бери иголку, желательно от шприца и осторожно проколи отверстие в своем самомнении! А то ведь лопнет — тебя убьет, окружающих покалечит.

Аноним Вск 23 Мар 2014 15:25:40  #15 №120001 

>>119999
>>119997
От, видите? Петушки тут же бомбанули, когда их обозвали петушками. Потому что правда жжет сильнее всего.

Aноним Вск 23 Мар 2014 15:31:06  #16 №120004 

>>120001
Как спустишь давление в самомнении до безопасных величин — пиздуй покупать новые батарейки к своему детектору.

Aноним Вск 23 Мар 2014 15:36:25  #17 №120007 
1395574585501.gif

>>119983
Дваждовую.

Аноним Вск 23 Мар 2014 15:40:37  #18 №120009 

>>120001
>Петушки тут же бомбанули, когда их обозвали петушками. Потому что правда жжет сильнее всего.

Ой, да похуй всем. Ты говоришь "петушки" так, как будто это что-то плохое

Аноним Вск 23 Мар 2014 15:54:28  #19 №120011 

Вот, правильно, нужно гордится, что ты петушок, как этот анон >>120009
Петушок - это звучит гордо!

Аноним Вск 23 Мар 2014 16:09:18  #20 №120014 

>>120011
Шёл бы ты отсюда, ватничек. Даже если ты знаешь закон Ома, это ещё не значит, что тебе здесь рады, быдло ёбаное.

мимо-не->>120009

Аноним Вск 23 Мар 2014 16:38:12  #21 №120016 

>>120009
>Ой, да похуй всем
Тебе то не похуй.

Аноним Вск 23 Мар 2014 17:20:03  #22 №120023 
1395580803836.jpg

>>119994
Потуши свой пукан и включи мозги. То, что здесь часто пишут новички и школьники это абсолютно нормально, т.к. с ростом популярности форума на него всё чаще начинают забегать раки. Если ты помнишь с чего начинался cxem.net и electronix.ru и какие они стали через несколько лет, то ты уже всё понял. Электроникс кстати, вполне нормальный. Собственно, и хули ты хочешь? Не нравится - съебывай на другие форумы.

Аноним Вск 23 Мар 2014 17:40:58  #23 №120028 

>>120023
Удваиваю этого корреспондента.

Аноним Вск 23 Мар 2014 17:43:46  #24 №120029 

>>119967
Ммм, вижу здесь снисходительно к новичкам относятся. Вот тогда вам еще один вопрос >>120026

Аноним Вск 23 Мар 2014 17:52:44  #25 №120030 

>>120029
Попробуй воткнуть в линейный вход звуковухи на чужом компе и если будет результат - купи внешнюю звуковуху.

Аноним Вск 23 Мар 2014 18:24:01  #26 №120035 
1395584641048.jpg

Радач, недавно на соседнем доме установили две вот таких странных антенны, на других домах их не видел. Для чего они нужны? Клетку Фарадея сделал, шапку из фольги надел

Аноним Вск 23 Мар 2014 18:51:57  #27 №120039 

Хочу сделать подсветку над столом. Есть 4 лампы по 8 ватт и дроссель на 36 ватт. Как можно соединить лампы с этим дросселем?

Аноним Вск 23 Мар 2014 19:50:41  #28 №120042 

>>120035
это сиби, 27 МГц,кто то в радиолюбителя играет.узнай частоту и сри им. А так это безопасно

Аноним Вск 23 Мар 2014 21:22:56  #29 №120046 
1395595376979.gif

>>120039
Последовательно.

sageАноним Вск 23 Мар 2014 21:53:58  #30 №120048 

>>120046
будет работать? а если балласт электронный, как?

Аноним Вск 23 Мар 2014 22:01:33  #31 №120050 

Привет, радач. Помоги найти alpha programming mitsubishi, у самого что-то совсем не получается.

Аноним Вск 23 Мар 2014 23:05:35  #32 №120055 
1395601535381.png

Как заставить пикрилейтед генерировать? Нихуя никак не удалось заставить кварц в протеусе генерировать, кроме случаев когда подключается напрямую к микросхеме с XTAL входами.

Аноним Вск 23 Мар 2014 23:14:13  #33 №120056 

>>120055
Ну ты блин нашел чем эмулировать аналоговые схемы

Аноним Вск 23 Мар 2014 23:20:37  #34 №120057 

>>120056
тогда дай инфы как рассчитать кварц на нужную частоту в LTSpice, там надо параметры вручную вводить

Аноним Вск 23 Мар 2014 23:40:47  #35 №120059 

>>120055
Собери в железе, симуляторы это всё не тру.

HALP PLZ Аноним Пнд 24 Мар 2014 01:22:19  #36 №120061 
1395609739417.png

Итак, посоны. Есть 8051 в качестве микроконтроллера и есть модель электродвигателя, записанная через примитивы Лапласа. Собираюсь пилить простенькую систему управления на основе ПИД регулятора в МК. Подавать на модель планирую ШИМ с ножки P0.0. Мой дурацкий вопрос: как это сделать? Соединить ножку напрямую с примитивом не выходит - Протеус ругается и перестаёт работать после пары секунд моделирования.

Аноним Пнд 24 Мар 2014 01:34:40  #37 №120063 

>>120061
Использовать для системного моделирования то же, что и все нормальные люди. MATLAB

Аноним Пнд 24 Мар 2014 01:47:38  #38 №120064 
5e15378392d12d9eb86e58bb484c22f6.png

Тред начался с разрыва анимухейтеров НУЖЕН ТРЕДИК В /d/ и обсуждения профитов от быть петухом. Узнаю флайчикрадач, рвзговоров за дрочку разве что не хватает.

Аноним Пнд 24 Мар 2014 01:53:52  #39 №120065 

>>120063
Там я буду моделировать ПИД-регулятор. Но модель мне нужно представить в протеусе.

Аноним Пнд 24 Мар 2014 02:02:32  #40 №120066 

>>120065
>нужно представить

Студент штоле?

Аноним Пнд 24 Мар 2014 02:04:06  #41 №120067 

>>120066
Да, каюсь.

Аноним Пнд 24 Мар 2014 06:37:33  #42 №120070 

>>120064
Ненавидеть аниме - норма, ибо аниме = говно.

Аноним Пнд 24 Мар 2014 06:43:43  #43 №120072 

>>120042
Спасибо, срать не буду, просто было интересно. Алсо, не понял зачем две, ну да ладно.

Аноним Пнд 24 Мар 2014 06:56:18  #44 №120074 

>>120035
Пару лет назад две таких свалил на одной из многоэтажек, когда занимался руфингом. Принял их не то за громоотводы, не то за антенны для переговора лифтёрш (они заседают прямо в этом доме и выезжают по вызову, когда надо).
Короче, через пару дней починили, мы их снова свалили, их починили, а проход на крышу заварили, мы спиздили ножовочку в кабинете труда и спилили трубку, которую заварили, и снова лазили на крышу, но антенну уже не ломали.

Аноним Пнд 24 Мар 2014 11:35:19  #45 №120095 

>>120070
Ну так никто не мешает тебе это делать, но зачем ты навязываешь свое мнение другим и засираешь тред?

Аноним Пнд 24 Мар 2014 12:09:26  #46 №120100 

>>120095
Это не мнение, это общеизвестный факт.

Аноним Пнд 24 Мар 2014 12:14:16  #47 №120102 

>>120100
Вот не надо тащить всякие факты в мой тред, понял, да? Это тред про аниме, и если ты не согласен - мочератор тебя забанит, за флуд - ты не соответствуешь тематике треда: аниме и радиопетухи.

Аноним Пнд 24 Мар 2014 12:24:36  #48 №120107 

>>120102
Но я ведь соответствую тематике, я сообщаю факты об аниме.

Аноним Пнд 24 Мар 2014 15:35:57  #49 №120134 

Склеил мультивибратор. Он не хочет меняться 1 лампочка горит, вторая на половину. Конденсаторы 20Мкф, резисторы 20 и 1 КОм. Что не так?

Аноним Пнд 24 Мар 2014 17:28:54  #50 №120140 
1395667734539.jpg

>>120134
пик
>>119966
>А сколько тока ему надо?
>Ему 24 и надо
Силы тока, как бы.

Аноним Пнд 24 Мар 2014 17:49:29  #51 №120141 
1395668969847.jpg

Сап аноны. Хочу заняться построением умного дома на базе ардуино. Вопрос на данный момент только один, смогу ли я, полный ньюфаг в этом деле, и в радиотехнике в целом, сделать это без посторонней помощи? Из способностей: прямые руки, знания в области электропроводки куда где и как развести и подключить знаю ну и желание научиться чему-то новому. Из минусов: нулевое понятие микросхем, нулевое понятие программирования. Но судя из того что я успел нагуглить инфы по подключению и настройке ардуино тоннами, и найти код по его настройке не составляет труда, та же ситуация и с тем как правильно подключать всякие датчики. Но так как я ньюфаг, все же хочу узнать какие есть подводные камни, и с чего лучше всего начать?

Аноним Пнд 24 Мар 2014 18:03:53  #52 №120142 

>>120140
А не сейчас все норм после 2 асов работы светиться диоды начали одинакого. Видать медленно переключаются из-за конденсаторов больших

Аноним Пнд 24 Мар 2014 18:12:49  #53 №120143 

Ну что же вы бэтманы знатоки?
Куда сигнал проебывается, проясните?
>>119993

Аноним Пнд 24 Мар 2014 18:17:27  #54 №120145 

>>120141
Может это поможет?
http://habrahabr.ru/search/?q=умный+дом
Там достаточно много материала по этой теме.

Аноним Пнд 24 Мар 2014 18:31:56  #55 №120148 

>>120145
Да я уже впринципе нагуглил откуда черпать инфу, и уже заказал то что мне нужно. Я просто хотел перед стартом получить советов от анона. Но все равно спасибо.

Аноним Пнд 24 Мар 2014 20:09:19  #56 №120152 

>>120148
Совет такой: погроммированию можно научится за день, если захотеть, причем на асме, т.е. под любую железку. Но понадобится просидеть часа 4 в гугле. Так что не проблема.
Проблема в желании - оче трудно себя заставить так напрягать мозг, некоторым просто невыносимо трудно. Осилишь переломить себя - сдюжишь. Нет - один день растянется на месяцы и годы.
За исключением этого волевого усилия, остальное просто - вся инфа есть, сами концепции не сложные, настолько не сложные, что некоторые их реализовывают сами, по даташитам/описаниям, поленившись найти готовую библиотечку.
Еще нюанс - прежде чем делать что-либо, продумай годную архитектуру всего этого, что и как будет работать. Причем желательно погуглить на предмет готовых железок, и по возможности использовать их - тогда ничего колхозить, кроме контроллера, не придется.

Аноним Пнд 24 Мар 2014 21:41:30  #57 №120157 

>>120143
Он утекает через эфирные вихри, это же очевидно.

Аноним Пнд 24 Мар 2014 21:48:38  #58 №120160 

>>120148
Рома, это ты?

Аноним Пнд 24 Мар 2014 22:35:57  #59 №120162 

>>120157
Чувак, я стараюсь понять, правда, почему тебе так печет в анальном сфинктере ануса, но у меня не получается.

Аноним Пнд 24 Мар 2014 23:05:03  #60 №120163 

>>120162
>Чувак, я стараюсь понять, правда
Ладно. так уж и быть, помогу. Короче эфир - это такая штука, они лежит ниже материи. В школе говорят, что где нет материи - там пустота, так вот, они пиздят - там эфир. Звук распространяется в воздухе, радиоволны - в эфире.
Ты на 99% состоишь из эфира, так что фактически ты эфирное существо, элементаль. И наука это подтверждает - материя нематериальна, это мы ее делаем материальной, мы ее "вдумываем" в эфир. Соответственно мы можем "вдумывать" что угодно, любые законы для материи, любые конфигурации - и это работает. Проблема в инерции - нас с детства учат как вдумывать "правильно", поэтому нам кажется что материя неизменна и штабильна. Какой-нибудь выросший в лесу шаман не знает как вдумывать "правильно", и вдумывает как хочет - поэтому все остальные его считают волшебником, т.к. он делает то, что, как все с детства усвоили, невозможно с точки зрения "правильного" вдумывания. Но шаману на этих школьников похуй, и он спокойно читает мысли, говорит с духами и делает операции без разрезов. В городе (где много "правильных" вдумавателей) такого чувака обьявили бы поехавшим бомжом, и принудительно заперли в психушку.
Но есть один особый народ - ученые. Это те, кого научили вдумывать "правильно", но у которых оказалось слишком нешаблонное мышление, они не ограничиваются "правильным" вдумыванием, и вдумывают всякое-разное, причем коллективно. Как результат - вселенная к ним прислушалась, и в ней появилась квантовая физика, телепортации, пузырь альбукерке и прочие невероятные вещи, которые ранее считались невозможными даже теоретически. И продолжают появлятся каждый год.
Т.е. шаман вдумывает свободнее ученых, но ученых поддерживает глупое большинство. поэтому шаману запрещают вдумывать, а ученым нет. Такие дела.
У эфира есть еще одно свойство - свойство локальности. Ты можешь вдумывать что угодно, и оно для тебя будет работать, а т.к. ты воспринимаешь реальность через локальный слой - для тебя любое твое вдумывание фактически влияет на всю реальность. Так что вдумывай осторожнее.

sageАноним Пнд 24 Мар 2014 23:26:49  #61 №120165 

>>120163
Петушиный угол там -> /sci/

Аноним Втр 25 Мар 2014 00:50:20  #62 №120174 

>>120163
А как же струны?

Аноним Втр 25 Мар 2014 00:53:32  #63 №120175 

>>120163
>Соответственно мы можем "вдумывать" что угодно, любые законы для материи, любые конфигурации - и это работает
А тян себе можно вдумать?

Аноним Втр 25 Мар 2014 07:18:01  #64 №120187 

>>120143
Твой вопрос оче глупый и всем лень на него отвечать. Проверь целостность кабелей от штейкера до наушников, проверь правильность подключения и что ты там нахуячил, проверь работоспособность динамиков. Как вы заебали со своим НИЧЕГО НЕ РАБОТАЕТ РАДАЧ ПАМАГХИ!

Аноним Втр 25 Мар 2014 09:01:01  #65 №120194 

>>120163
Анус себе вдумай, пёс!

Аноним Втр 25 Мар 2014 11:19:44  #66 №120207 

Так вот, слушай, мне нужна рация за 1-2к, желательно с аккумулятором и входом-выходом под микрофон. Не шарю в этих делах нисколько, надеюсь на тебя.

Аноним Втр 25 Мар 2014 11:31:45  #67 №120208 

>>120163
Проиграл с тебя

>>120187
Как я уже говорил, оба динамика рабочие, провод от штекера до этой платки тоже в полном порядке, что я там нахуячил... ну а что там можно нахуячить, на плате подписано R+,R-,L+,L-, на наушниках есть маркировка, на правом + зеленый, на левом - красный, минус на обоих неокрашенный медный. Ну чего там можно нахуячить?

Аноним Втр 25 Мар 2014 11:37:20  #68 №120209 

>>120208
Да ты заебал. Прозвони динамики - громко шипят? Да - рабочие. Потом прозвони входной кабель, замерь сопротивления между всеми тремя проводами - оно должно быть нулевым, потом прозвони сами провода, на пищалке - везде должно пищать, значит обрывов нет. В итоге у тебя остается платка и источник сигнала - платку можешь выкинуть, она нахуй не нужна, а с источником ебись сам.

Аноним Втр 25 Мар 2014 18:53:27  #69 №120236 

>>120208
Ну раз там все просто то ушам пизда или ты пиздоглазое хуйло что не может ничего сделать. И что там у тебя за платка никто тут в душе не ебет, делай все по описанному алгоритму и не ебасось, а если хочешь получить помощи, описывай все подробно и ясно, решение за тебя никто искать не будет как и допытываться что у тебя там.

Аноним Втр 25 Мар 2014 19:52:15  #70 №120240 
1395762735439.png

Пойдет ли пикрилейтед в качестве ультра-точного референс источника 1024 и 1 гц? Кварц - копеечный на 4 194 304 гц +/-50ppm. Какое будет макс. отклонение такой фигни за сутки, неделю, год? Есть ли подводные камни?

Аноним Втр 25 Мар 2014 20:42:31  #71 №120246 

>>120240
Делители частоты - да, пойдут.
А вот с кварцом будут проблемы - у дешевых температурный увод, ставят два в параллель или керамику, погугли как их подключают.
Тут еще многое зависит от требований - для чего тебе это?

Аноним Втр 25 Мар 2014 20:56:30  #72 №120248 

>>120246
хочу сделать атомные часы

Аноним Втр 25 Мар 2014 20:57:20  #73 №120249 

>>120246
Хотел запилить точный частотомер до 100 мгц (хотя 50ppm говно точность будет) и оче большие светодиодные часы на стену. Да и вообще иметь универсальный точный генератор на всякий случай.
Поясни про кварцевые генераторы. Я понять не могу, с чем их едят: там 3-4 ноги, vcc, gnd и output. Тупо подаем питание 5В и берем напрямую с выхода заветные мегагерцы? Т.е. их не нужно заставлять генерировать? Они дороже, но у них и точность в 10+ раз выше вроде бы. Я ньюфаг и туплю.

Аноним Втр 25 Мар 2014 21:05:34  #74 №120250 

>>120249
Насколько точный? А то есть точные гиацинтовские кварцы, и вот такие штуки для профи http://www.ebay.com/bhp/rubidium-oscillator
Точнее только сами атомные часы.
Олсо аноны в качестве атомников юзают gps - там такие требования к точности, что все кварцы всасывают.

Аноним Втр 25 Мар 2014 21:21:07  #75 №120251 

>>120250
Мне порвало шаблон то, что весьма сложно точно измерить 100 мгц. Взять кварц на 4 мгц точность 50ppm дает погрешность в 200 гц, итоговая погрешность частотомера будет 5 кгц.
>gps
Почему-то мне кажется, что оно не заработает сквозь 5 бетонных плит.
Самое точное и доступное что я вижу - кварцевые генераторы, но не нашел инфы как их применяют. Такие штуки имею ввиду: http://platan.ru/cgi-bin/qweryv.pl/0w10804.html

Аноним Втр 25 Мар 2014 21:56:55  #76 №120253 

>>120249
А нахуя такой точный частотомер, чтобы так точно измерять, нужен и источник сигнала с высокой точностью и низкими шумами.

Аноним Втр 25 Мар 2014 22:02:29  #77 №120254 
1395770549261.jpg

Я нуб. Купил приемник пикрелейтед. Да, дешевое говно, взял на дачу поиграться. КВ ловит хуево, китайцы в основном. FM пиздец каша, станции налезают друг на друга. Настройка ёбаной крутилкой - эпик фейл, так как хуй разделишь близкие сигналы. Зато реагирует, сука, даже на перемещение человека рядом. В общем пиздец.

Хочу заебашить антенну. Из своих скудных познаний помню, что произвольная железяка не взлетит. Нужен определенный размер и конфигурация, надо использовать антенный кабель. Больше нихуя не знаю. Паяльник есть. Места на даче дохуя. Посоветуйте что за антену сделать, чтобы улучшить качество приема. Как вкорячить ее в приемник? Что еще можно сделать, кроме антенны, чтобы выжать из этой пизды максимум?

Аноним Втр 25 Мар 2014 22:12:26  #78 №120255 

>>120253
Вродь вся идея как раз в том, чтобы с помощью высокоточного частотомера настроить источник сигнала...

Аноним Втр 25 Мар 2014 23:16:19  #79 №120258 

>>120255
Он имеет ввиду не точный по частоте, а стабильный по частоте - такой на коленке не соберешь.

Аноним Втр 25 Мар 2014 23:35:47  #80 №120260 

>>120236>>120209
короче выкинул я эту сраную плату к хуям собачьим. спаял провода напрямую.
интересным открытием для меня оказалось, что без микрофона, при наличие на штекере для него контакта, гарнитура не детектируется совсем.

wrth anton Срд 26 Мар 2014 00:12:07  #81 №120261 

дайте PDF WRTH 2014.
с меня как обычно. катодные лучи добра.

Аноним Срд 26 Мар 2014 01:07:22  #82 №120262 
1395781642000.png

Радач, я хочу сделать микрополосковую линию с импидансом существенно выше классических 50 Ом для того чтобы съекономить потребляемую мощность. Предполагается некая постоянная составляющая на входе в неё. Ну, скажем 100 Ом. Какие могут быть подводные камни?

Аноним Срд 26 Мар 2014 01:12:19  #83 №120263 
1395781939629.jpg

Реквестую инфу, что из себя представляют пикрилейтед бп внутри? В идеале хотелось бы схему. Или хотя бы фото внутренностей.

Аноним Срд 26 Мар 2014 01:22:42  #84 №120264 

>>120263
Гугли "регулируемый БП". В твоём случае как раз одна их этих простейших схем, только вместо потенциометра позволяющего плавно регулировать напряжение - фикс. значения (пяток резисторов).

Аноним Срд 26 Мар 2014 01:23:01  #85 №120265 

>>120263
Обратноход с переключаемыми резисторами ос.

Аноним Срд 26 Мар 2014 02:13:22  #86 №120269 

>>120264
спасибо, кэп, но там точно не линейник
>>120265
На MC34063 или подобном дешевом ШИМе? Тоже так подумал, но все же меня интересует хотя бы фото внутренностей одного из таких бп, дабы узнать что конкретно применили экономные китайцы.

Аноним Срд 26 Мар 2014 08:40:20  #87 №120274 

>>120269
ЬС34063 больше 40В на входе не умеет.
Там какие-то микросхемы от Power Integrations (TNYxxxx), наверное.

Аноним Срд 26 Мар 2014 10:59:03  #88 №120283 

>>120269
> На MC34063 или подобном дешевом ШИМе?
Ты совсем глупый и не умеешь в датащиты? Там автогенераторный обратноход на 1.5 транзисторах с оптопарой и tl431 в ос по нижней стороне. Если повезло, то будет на спец микрухе от топов или аналоги.

Аноним Срд 26 Мар 2014 12:17:56  #89 №120289 

Антуан, подкинь готовых решений или способов расчета.
В общем, есть сигнал ШИМ, частотой 50 Гц, длительность импульсов - 0,5-2,2 мсек. Все это нужно преобразовывать в аналоговый сигнал 0-5 В. Подскажи варианты реализации.

Аноним Срд 26 Мар 2014 12:34:45  #90 №120292 

>>120289
Уровни ШИМ какие? 0 и 5В?

Тебе нужен RC-фильтр. Рассчитай его так, чтобы частота среза была раз где-то в 10 ниже частоты импульсов. Можно ещё ниже, но имей ввиду, что тогда сам аналоговый сигнал не сможет передавать частоты выше частоты среза.

Аноним Срд 26 Мар 2014 12:54:10  #91 №120293 

Sup, /ra/! Звучит, как название говнобренда бытовой техники… Бр-р.
Я тут решил сделать себе умный дом. Читаю, копаюсь, теоретизирую пока. Учусь тыкать паяльником во все места со знанием дела. Соответственно, что-то я найду, до чего-то дойду сам, но иногда нужна будет помощь, я хочу понять – насколько я по адресу.
Очевидно, большая часть задач автоматизации будет иметь вид «намастрячить микроконтроллер, спрятать в нужном месте, замутить управление им по TCP/IP из центра (с сервера)», маны по этому в сети более-менее есть, вопрос в более сложных задачах.

Например, сейчас вопрос:
Есть точка А, в ней находится микрофон, динамик, камера, кнопка вызова, точка Б, там – микрофон, динамик, дисплей, точка В – сервер с GNU/Linux (читай с неограниченными возможностями).
Задача: в точке Б играть музыку с сервера или из интернет-радио, при нажатии кнопки вызова в точке А – музыка в точке Б останавливается, даётся звуковой сигнал, картинка, варианты – послать вызывающего или ответить, поговорить, затем отбить и продолжить играть музыку.

Соответственно вопрос – как это адекватнее организовать? Из очевидных вариантов – всё на сервере, распределение звука через Jack (расстояния позволяют), два микроконтроллера только говорят, кто-что нажал по XML. Или, например, в точке Б разместить что-то посерьёзнее, что сможет играть само музыку по DLNA, тогда вопрос – что, например справится с такой задачей – ардуина/распберри(может, что-то помощнее)? Как это корректнее рулить Потоковое видео хотя бы небольшого разрешения (но достаточного для распознания лица) пойдёт или можно будет обойтись слайдшоу (тоже устроит)?

Такое тут вообще уместно спрашивать? Микроконтроллер-треда или чего-то подобного на трёх страницах не нашёл, но и более подходящего места не вижу. С другой стороны хотелось бы, что бы отвечающий знал не только с какой стороны браться за паяльник и какие бывают транзисторы, но и о программной части. Олдовые электронщики часто были немножко кодерами, но когда задача на стыке ra, hw, s, pr и хуй знает кого ещёможет, dom – не ясно, у кого спросить совета, ведь нужно что бы совет был осознанным типа «ты заебёшься на одном серваке поднимать связку SIP-телефонов, что бы они с разными каналами работали» (/s/) или «более гибкое, с программной точки зрения, решение выглядит так: …» (/pr/), «для разведения каналов без подключения связхки звуковух есть такое устройство: …» (/hw/), «У Малинки-π нет твоего микрофонного разъёма, но можно сделать так: …» (/?/), а есть ли где-то те, кто в равной степени опытны в разных сферах?..

Такой вот несколько путаный вопрос. Надеюсь, ньюфагу простится.

P.S. Вообще Я больше склонен не ковыряться паяльником, а сидеть в уютной IDE и файлах с конфигурациями, по образованию – кодер, по натуре – одмин, но работы руками не чураюсь.

Аноним Срд 26 Мар 2014 13:04:57  #92 №120295 

>>120269
>но там точно не линейник
Наивнота.
>китайская, дешёвая хрень
>уверен, что там что-то иное.

Аноним Срд 26 Мар 2014 13:07:14  #93 №120296 

>>120292
Вроде да, 0 и 5. Короче, суть такова, что мне надо с приемника системы Turnigy 9X8Cv2 получать сигнал 0-5 В.

Аноним Срд 26 Мар 2014 13:39:46  #94 №120297 

>>120293
>по натуре – одмин

бородатый одмин синоним слова ардуинщик, тебе здесь не рады

по существу вопроса:
какие расстояния предпологаются между точками? какие температурные режимы работы оборудование? насколько надежным должно быть решение?

Аноним Срд 26 Мар 2014 15:13:28  #95 №120303 

>>120293
В первую очередь нужны каналы связи. Например для камеры - это либо USB(если позволяет длина), либо wifi/lan, либо аналоговый.
Звук может передаваться как в аналоге так и по имеющимся цифровым каналам.
Команды - необходим либо отдельный командный канал, либо, если есть - существующий цифровой.
Разная мелочь, типа кнопок, клавиатур, текстовых экранчиков, диодиков, простейших исполнительных устройств (типа лампы) - могут быть связаны либо по воздуху через микротрансиверы/bluetooth/wifi, либо по проводам через ethernet/can/lin/1-wire/220v(домашняя электросеть).
Плюсы аналоговых каналов - простота, не нужно никаких устройств преобразования сигналов - камера может напрямую выводить картинку на экран, микрофон - на динамик. Но минус - для каждого канала нужна отдельная физическая линия, т.к. смешивать сигналы либо нельзя, либо трудно.
Для цифровых - достаточно одного достаточно быстрого физического канала, смешивать сигналы просто, но для каждого узла необходим модуль преобразования сигналов, тобишь сетевуха, для камеры - кодек.

Удобнее всего организовать все на основе домашней локалки с роутером и nat. Что близко - можно подключить проводами, что далеко - wifi.
Архитектуру желательно избрать древовидную, узловую - тобишь все близлежащие устройства подключаются к выделенному узлу, узел подключается либо к локалке либо к более крупному узлу (например узловому серверу).
Мелкие узлы на МК могут контролировать мелочь, то, что не порождает огромные потоки данных. Камеру придется подключать либо к узловому серверу, либо к основному(роутер, NAS, или комп), либо напрямую к локалке - ip/wifi-камера.
Звук - понадобится транспорт, т.е. что-то, что может посылать пакеты по локалке, как минимум ethernet/wifi-контроллер с управляющим МК, или arm со встроенным контроллером, или узловой сервак, или же напрямую в главный сервак. По аналогу передавать - только если близко. Если качество не важно (т.е. не музыка) - можно передавать пакеты и по одной из микросетей (микротрансиверы/1-wire/can/lin и даже 220v) - там скорости небольшие, качество минимальное, зато можно обойтись без доп.контроллеров. Или даже чем-то подобным http://habrahabr.ru/post/184110/ -это вполне тянет на роль главного или узлового сервака.
По сути звук - это просто поток чисел с определенной частотой следования. Т.е. даже простейший МК с ОУ и ADC сможет сгенерировать поток порядка 8бит 8кгц моно, который можно отправить по локалке либо всем (броадкаст), либо конкретному узлу, например главному или узловому серверу, или же вообще конкретному устройству, в обход серваков. В последнем случае серваку даже не придется перенаправлять звуковой поток - достаточно источнику сигнала приказать сменить в пакетах адрес назначения на адрес конкретного девайса.
То же касается и динамиков - конечные устройства могут быть DAC c МК, USB-soundcard с проброской USB по LAN, или же USB-soundcard с узловым/главным сервером, либо их встройка.

Под главным сервером понимается центральный контроллер, это может быть комп, NAS, router, ardunio, raspberry-pi, arm - что-то, что имеет операционку, сеть, дрова на интерфейсы, и возможность писать скрипты, описывающие логику умного дома. Задача главного сервака - собирать сигналы со всей сети, прогонять их через логику, и вырабатывать последовательности управляющих команд, рассылаемые конкретным девайсам в сети.
Под узловыми - то же самое, но уже можно и без операционки, и даже МК подходит на роль узлового сервера. Задача узлового сервака - агрегация каналов от нескольких близлежащих девайсов, и маршрутизация сигналов между этими девайсами и вышестоящей сетью. Вышестоящая сеть может быть как главной так и вторичной, т.е. как домащняя LAN, так и просто линк до более крупного узлового сервака.
Чем больше поток данных в данной точке, или чем сложнее ему требуется обработка на месте - тем крупнее должен быть узловой сервак. Если же обрабатывать поток не нужно, и скорости канала связи и производительности узла хватает - узел может быть более простой, например видео с usb-камеры может транслировать arm, т.к. сжатие сделала уже сама камера. МК здесь не хватит - поток данных около 10мбит, МК скорее всего не успеет его транслировать.

Аноним Срд 26 Мар 2014 15:14:33  #96 №120304 

>>120303
Т.е. кнопки, камеры, микрофоны и т.п. - все это отдельные устройства, сигналы с которых тем или иным способом добираются до главного сервера, где крутится логика. Логика реагирует на эти сигналы, и вырабатывает управляющие действия, т.е порождает цепочки команд тем или иным узлам, рассылая их по сети. На эти команды уже реагируют конкретные устройства.
Т.к. сеть может быть большая - нужна маршрутизация этих команд. Свою костылить нет смысла, проще воспользоваться готовой - ethernet. Но полностью всю сеть она обработать не сможет - лишь ее LAN/wifi-сегмент. Всякие can/lin/220v/microtransiver - для этих сетей нам придется городить свои шлюзы.
Чем хороша подобная организация - главный сервер даже может не знать, где расположен тот или иной девайс, он просто отсылает пакет с командой в сеть, маркирует его адресом назначения - обычным айпишником. Встроенная маршрутизация доставляет пакет на шлюз, отвечающий за данный сегмент ип-адресов, шлюз разбирает пакет, вычленяет команду, преобразует айпишник во внутренний адрес например сети микротрансиверов, в соответствии с тамошней адресацией, пересылает пакет в сеть через свой трансивер, его принимает соответствующий трансивер на другой стороне, который например тоже является шлюзом между трансиверной сетью и какой-нибудь 1-wire, он смотрит адрес назначения, выбирает из таблицы устройство ассоциированное с этим адресом, меняет адрес на адрес устройства, перепаковывает команду, если длинная - разбивает на несколько пакетов данных, и срет по 1-wire конкретному устройству. Потом происходит обратка - устройство приняло команду, исполнило, и посылает пакет со статусом на адрес сервака - шлюз видит что пакет предназначен ему, извлекает из него статус, адрес сервака, прогоняет адрес по таблице, меняет на адрес в трансиверной сети, отсылает пакет туда, там его принимает шлюз локалки, опять преобразует адрес, формат пакета, и отсылает главному серваку. В итоге для сервака все работает прозрачно - каждый девайс помечен айпишником, на него можно отсылать пакеты, и принимать входящие.
Как некоторые заметили - парой пакет-адрес тут обойтись нельзя, иначе пакет никуда не дойдет. К пакету необходимо добавить адрес шлюза и маску подсети, причем во всех подсетях должны существовать аналоги этого механизма независимо от формата адресации, т.е. каждое устройство должно иметь таблицу маршрутизации для своей подсети, в которой указано что например пакета с адресами с 1..31 рассылать напрямую по подсети, а 32..63 - отсылать на шлюз - устройство с адресом например 0. При этом пакеты, отсылаемые на шлюз, должны содержать в поле адреса назначения адрес виртуального устройства, например сервак в сети 1-wire виден под адресом 42 - обратите внимание, это не айпишник, это адрес устройства в сети 1-wire, т.е. главный сервак виден как одно из устройств 1-wire, просто таблица маршрутизации указывает пакеты для него отсылать на адрес 0, где сидит шлюз.
Т.е. серваку все девайсы видны как равные, такие-же устройства с айпишниками, и устройствам сервак виден как равный - девайс с внутренним адресом их подсети.
Там, где в сети мало адресов, но должно быть видно много устройств - можно начать применять асимметричную адресацию - для внутренней сети использовать короткие адреса, а для внешней - длинные, т.к. пакеты для внешней все-равно обрабатываются шлюзом, и адрес передается в самом пакете, длина его ограничена только размером буфера на шлюзе: один пакет можно отдавать шлюзу мелкими порциями, а он его соберет и отправит дальше.

Как уже было сказано - нет необходимости слать все потоки данных через главный сервак, можно просто перенастраивать источник на конкретный девайс, а то и многоадресные рассылки организовывать, причем без дублирования пакетов - один пакет с несколькими адресами, система маршрутизации сама его раздублирует, если адреса находятся в разных подсетях.
Но для всего этого счастья - форвардинга потоков инфы в обход сервака, управления и т.п. сервак должен знать что умеет каждый девайс, т.е. необходима либо система обмена параметрами девайсов (как usb-девайсы отдают всю инфу о себе), либо на серваке нужно создать описания для девайсов вручную, это что-то типа драйверов для девайсов - эти описания могут как входить в логику, так и быть отдельными прогами (точно как дрова).
В простейшем виде описание выглядит как адрес девайса и список его регистров/команд, в сложном случае - как локальное виртуальное устройство, которое косит под девайс, а на деле содержит немного логики и держит канал с удаленным девайсом. В линуксе такое виртуальное устройство может быть обычным файлом, а некий скрипт просто синхронизирует состояние девайса и содержимое этого файла. В общем способов множество.

Аноним Срд 26 Мар 2014 15:51:36  #97 №120307 

>>120289
Активный ФНЧ на ОУ и нужно как-то сместить сигнал на его выходе вниз, но как это сделать?
>>120292
С одним RC фильтром нуля не получится.

Аноним Срд 26 Мар 2014 16:38:59  #98 №120308 
1395837539115.gif

>>120307
>>120289
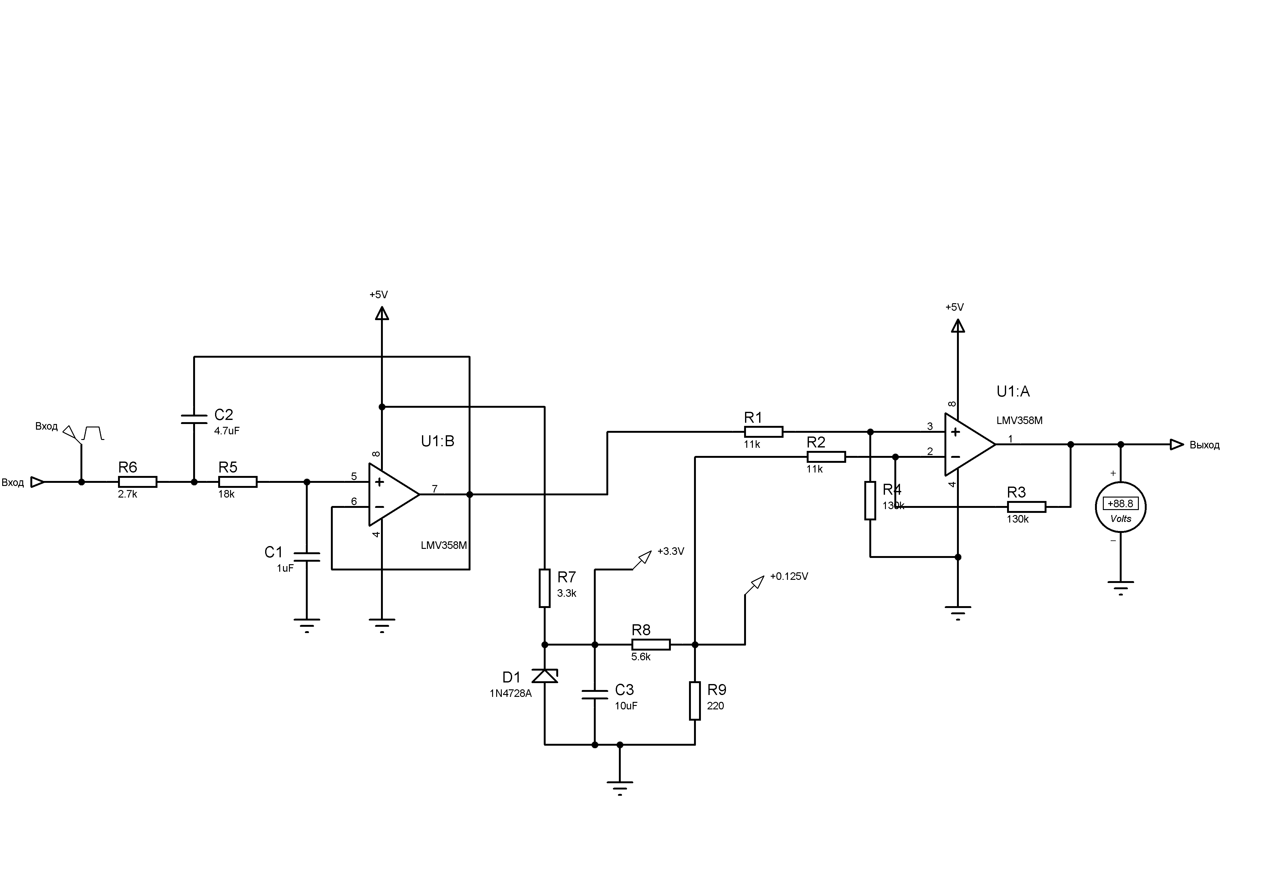
Предлагаю такую схему.
Слева направо: ФНЧ на ОУ с частотой среза 10 Гц, далее источник опорных 0.125В, чтобы сместить сигнал вниз и получить на выходе напряжение от нуля до 5 В. Далее Вычитатель с усилением в 11.8 раз. Взлетит?
Если будешь зимой летать, то опорное напряжение может уплыть из-за температуры, надо будет прикошачить вместо стабилитрона на 3.3 В какой-нибудь стабилизатор с термокомпенсацией.

Аноним Срд 26 Мар 2014 16:50:08  #99 №120310 
1395838208372.jpg

Только не надо блядь сразу кудахтать, что с авр уже все давно понятно и можно нагуглить.
Собирал пикселькит. Запрограммировал, фьюзы записал, все по инструкции. Аврдуд сказал что все заебись. При подключении винда говорит что устройство не опознано или типа того. В пинусе лсусб нихуя не выдает. Прозвонил все что мог. Дорожки нигде не слиплись, не оборвались.
В гугле сказали что либо кварц не работает, либо стабилитроны. Как проветить первое и второе?

Аноним Срд 26 Мар 2014 17:03:12  #100 №120311 

>>120310
>Программный USB
АХАХА!! ЛОЛ
На некоторых USB контроллерах это никогда не будет работать, т.к. это урезанный программный USB.
У меня работает на стационарнике и на нетбуке acer, на ноуте HP не работает.
Ищи другой компьютер, это единственный выход.

Аноним Срд 26 Мар 2014 18:06:32  #101 №120313 

>>120308
Предлагаю убрать фпизду отдельный ФНЧ и сделать дифференциальный усилитель с частотно-зависимой ОС.

Проверь, будет ли фильтровать, если убрать ФНЧ и поставить параллельно R3 конденсатор 4.7 мкФ

Аноним Срд 26 Мар 2014 18:16:54  #102 №120314 

>>120297
>синоним слова ардуинщик
А что в этом плохого? Из того, что я читаю в последние пару недель выходит, что для «умного дома» это самый

>какие расстояния предпологаются между точками?
Некритичные для связи – между ними будет IP; для звука, если разводить его прямо с сервера воткну крохотный усилок, если хватать не будет.

>какие температурные режимы работы оборудование?
А – почти уличные, Б – специально не мерял, но, вероятно, до 50°C и высокая влажность, уже присмотрел герметичные корпуса, вывод звука адаптирован, микрофон – ещё только подбираю.

>насколько надежным должно быть решение?
Домашнее использование, 90-95% за глаза хватит, узкие места допилю как-нибудь что бы не отваливались.

>>120303
>В первую очередь нужны каналы связи.
Разведённый по дому Ethernet (ремонт ещё впереди – где не хватит – докину).

>Например для камеры
IP-камеры, возможно даже PoE. Встроенный аппаратный кодек. Давно присматриваюсь.

>Звук
Обсуждаемо. Пока варианты – это либо дополнительные звуковые выводы на сервере, которые раскидывают звук по разным точкам программными средствами (ожидаю страшного геморроя, в /s/ упоминали некий jack, главное что бы за 10-15м с усилителем не было мешанины), либо воспроизведение потокового аудио, неясно насколько геморройное, если, скажем, будет SIP – то относительно просто, но его ещё нужно реализовать в обоих точках. Чистый аналог не даёт достаточной гибкости.

>Разная мелочь
Пока мне это видится как микроконтроллеры, подключаемые по LAN и работающие почти на 100% автономно и при необходимости – связывающиеся с сервером.

>Удобнее всего организовать все на основе домашней локалки с роутером и nat.
Тоже так думаю. Роль NAT берёт на себя сервер, работающий так же NAS'ом, FW и прочим. Иначе какой я одмин?
Кстати, Wi-Fi, BT, радиоканал, etc в силу паранойи, развившейся задолго до Сноудена, я не рассматриваю, если бы речь шла и 17-комнатной громаде – то я просто в каих-то местах поставил бы вторую точку коммутации.

>Камеру придется подключать…
IP-камера – истинно IT-шное решение. Вопрос ещё в выводе, например на ардуину нужно будет закачивать картинку, что бы она её вывела на экран, потом ещё одну картинку, а тот же Raspberry π потянет потоковое H.264, с другой стороны Raspberry дороже и кушает больше электричества. При этом Raspberry штатно умеет выводить звук, но микрофон – придётся изобретать (кажется, существуют GPIO-реализации). Решаемо, но понять, что проще я пока не могу. Есть только мысли, что для Raspberry можно замутить удобное включение.

За ссылку на звук – спасибо, может пригодиться.

Идея дерева ясна, за неё отдельное спасибо, я думал до каждого контроллера тянуть по 4 жилы, или полноценный патч (что бы ещё по паре жил кинуть питание) от центра, но, возможно, это лишнее.

Спасибо, картинка дополнилсь. Теперь относительно ясно.

Собственно сейчас я уже потихоньку затариваюсь железом и рассыпухой, вопрос дня:
Когда на этапе сборки макетов я буду утыкаться в разные вопросы, на которые не получится найти ответа – сюда же можно будет обратиться?

Аноним Срд 26 Мар 2014 18:34:01  #103 №120316 

>>120313
Попозже, щас дела. Вот думаю забавно будет, если Опу нужен ключ, а не преобразователь скважность - напряжение.

Аноним Срд 26 Мар 2014 18:51:36  #104 №120317 

>>120310
>В пинусе лсусб нихуя не выдает.

dmesg посмотри.

Аноним Срд 26 Мар 2014 22:05:40  #105 №120326 

>>120314
>Пока мне это видится как микроконтроллеры, подключаемые по LAN и работающие почти на 100% автономно и при необходимости – связывающиеся с сервером.
Это может выйти дорого, по крайней мере на обычных МК - модуль ethernet для каждого по мне слишком жирно, тем более за исключением нескольких магистральных ветвей все остальные будут работать с потоками данных в единицы бод в секунду и меньше.
Но если везде понатыкаешь армы со встроенными ethernet - так даже лучше - по цене примерно также, программить чуть сложнее, зато на случай чего будет запас полосы пропускания. И самое главное - маршрутизация при таком раскладе ложится на плечи локалки, самому ничего костылить не нужно.
>Вопрос ещё в выводе, например на ардуину нужно будет закачивать картинку, что бы она её вывела на экран, потом ещё одну картинку, а тот же Raspberry π потянет потоковое H.264
Если планируешь несколько экранов для камеры, нужна либо камера с броадкастом - кому нужно, тот ловит пакеты. Либо придется организовывать броадкаст на одном из серваков.
Что касается декодирования - мощные узлы с операционкой декодировать поток смогут самостоятельно. А вот узлы без операционки потребуют хардварного декодера (http://www.mymcu.ru/news/anonsirovan_novyy_mikrokontroller_at91sam9m10/), программно даже компьютерный проц напрягается.
>но микрофон – придётся изобретать (кажется, существуют GPIO-реализации).
Да, есть подобные http://stelberry.ru/products/M50.html микрофоны - там уже все встроено.
Но звук - это такая простая штука (тем более ADC встроены почти во все МК), что можно обойтись и обычным микрофонным усилителем на ОУ и встроенным в МК ADC.
Сам посмотри, насколько просто передается звук по сети http://adterrasperaspera.com/blog/2011/08/15/how-to-send-audio-between-two-linux-computers-using-netcat/
Т.е. можно передавать как сырой звук так и сжатый. Соответственно любой МК может передавать сырой звук, и сервер его может перенаправить как на свою звуковуху, так и просто как обычный сетевой поток - другому узлу, так и может пережать и перенаправить уже в сжатом виде кому угодно. Чтобы воспроизвести такой поток, нужно чтобы либо само устройство воспроизведения либо один из его узлов имел аудиокодек, программный или аппаратный. Ну а само устройство, соответственно, должно иметь DAC.

>я думал до каждого контроллера тянуть по 4 жилы, или полноценный патч
Звездой? Слишком много проводов. Шиной - уже более-менее, но шина может выйти слишком длинной, а это черевато как сильным падением скорости так и низкой надежностью - повреждение шины в любом месте мигом выключает всю сеть.
Я как-то прикидывал сеть для условий транспорта, т.е. высокий риск повреждений, высокие требования к надежности, по сети идет не только вся диагностическая инфа, но и управляющая, в том числе и самим транспортом, т.е. двигателями, рулями и т.п. Так вот там и пришел к топологии паутины - это то же дерево, но узлы имеют не только восходящие каналы, но и горизонтальные, т.е. близлежащие узлы связаны не только с более крупным, но и друг с другом, соответственно если один из узлов окажется отрезан от более крупного - он установит связь через один из соседних. Все линии связи продублированы через соседние узлы. При этом каждый узел все-равно должен был снабжаться трансивером и небольшим источником резервного питания, на несколько часов работы - на случай повреждения всех проводных каналов связи. Т.е. по задумке транспорт должен был оставаться полностью управляемым даже после сильных повреждений - например после расстрела или попадания под кучу осколков. А благодаря резервному радиоканалу (благо он достаточно дешев) транспорт остается управляемым даже после разделения на части, пока цела силовая структура - т.е. задняя и передняя часть транспорта могут быть связаны одной балкой, все остальное - обшивка, линии связи - все это сорвано или уничтожено, и даже в таком виде оно еще несколько часов может шевелиться.
Конечно каждый узел при таком раскладе ведет диагностику всех линий, связанных с ним, и соседних узлов, и в случае проблем рапортует главному компу о повреждениях - чтобы неполадка не осталась незаметной, т.е. не нужно лазить с тестером по всей проводке, и искать замыкание или поврежденный узел - сеть сама обо всем докладывает, какие линии связи и узлы целы, какие повреждены (нестабильная связь), какие уничтожены (не отвечают).
Для домашней сети такое резервирование не нужно, но я бы на всякий случай добавил wifi-контроллер подальше от роутера - если где порвешь локалку, сетка по крайней мере сможет промониторить наличие домашней wifi, и если найдет - восстановит связь по воздуху, а если нет - значит обесточен и роутер. А если боишься клона домашней точки доступа - можешь предусмотреть протокол установления соединения (вопрос-ответ), или вообще vpn с открытыми ключами (роутеры ключей не хранят, т.к. их можно взломать) - тогда без физического доступа к хранилищу ключей, даже взломав роутер, ничего сделать/посмотреть не получится, разве что вырубить роутер, и соответственно всю сетку (при условии, что проводное соединение уже разрушено). Но и на этот случай вместо роутеров в резерв можно поставить wifi-контроллеры без операционки, тогда они точно также организуют связь между двумя сегментами сети, но взламывать их уже будет бесполезно - операционки нет, они могут лишь тупо передавать пакеты с vpn, которую держат другие узлы, а те узлы радиомодулей не содержат, т.е. максимум, что можно сделать, если подобрать ключ wifi - снифить шифрованный трафик между двумя сегментами сети, да пытаться флудить, но без ключей vpn это имеет мало смысла, вывести из строя сами wifi-контроллеры не получится - они слишком тупые для этого, и не принимают команды по радио. И то, все это актуально лишь на период физического повреждения сети - стена треснула/рухнула, сосед/ты просверлил стену не там и разорвал локалку. Вот пока раскочегаришься и начнешь вскрывать стену и восстанавливать проводку, все это время оба сегмента будут связаны по радио.

Остальные принципы сети остаются теми же. Разве что в домашней сети некоторыми девайсами удобно управлять по сети электропитания - например теми же лампочками и розетками - провода уже проложены, остается только добавить трансиверы, которые вещают в электропроводку, и можно отдавать команды на включение света и розеток, и снимать их параметры - кто сколько тока есть, каково сейчас состояние той или иной розетки или лампочки. Лампочками вообще можно управлять диммированием (ШИМом), степенью мощности, хотя то же применимо и к розеткам - если вместо реле там тиристор, например тогда можно управлять вентилятором или другими двигателями - просто снизить мощность для розетки, в которую он включен. В случае холодным светом - ШИМ бессилен, хотя есть специальные версии лампочек, которые поддаются диммированию.

Аноним Срд 26 Мар 2014 22:09:00  #106 №120327 

>>120326
Что неприятно во всей этой сети - то, что каждый узел не универсален, уникален, т.к. выполняет строго отведенную для него роль. Поэтому большую часть узлов придется колхозить, и хотя это и не сложно, но муторно.
Есть стандартные модули, они универсальные, уже собранные, оформленные, но наверняка обойдутся дороже, и дадут меньше возможностей. Но по возможности сеть следует строить именно на них, т.к. проще. Конечно если у них не проприетарный протокол - тогда они бесполезны для самодельной сети.
Самодельные же узлы не очень сложные, но поддаются полной настройке, т.е. будут уметь именно то, что тебе от них нужно, и так, как нужно - ты можешь сам определить состав узла, логику, протокол, свойства и команды доступные извне, можешь в одном узле обьединить гораздо больше устройств чем в универсальном за счет того, что используешь меньше ресурсов узла - никаких ненужных излишеств, т.к. их влом кодить.
Плюс универсальных узлов: сломался - пошел, купил другой, залил конфиг, установил,, и все. Самодельные придется паять, а значит нужно иметь несколько готовых узлов про запас.
Отсюда - по возможности узлы следует делать одинаковыми, по крайней мере аппаратно, тогда проще их менять, т.к.они взаимозаменяемы. Еще лучше - найти уже спаянные платки с МК и распаянной гребенкой выводов, тогда даже паять не потребуется - закупил, перепрошил, подключил шлейфы к гребенке, и узел в строю.

Питание в квартире как правило везде есть - сеть монтируется в стенах, т.е. для устройств в тех или иных местах просто стоят розетки. И часто тут же рядом стоят высоковольтные розетки. Но если не охота возится с преобразователями - можно протянуть низковольтную питающую сеть переменного напряжения (чтобы получать например 12В простым выпрямителем), с выходом в те же розетки для устройств - кому нужно питание, просто подцепится вторым штекером в питающую сеть и все.

Что касается динамиков и микрофонов - лучше их раскидать заранее по всем помещениям, да в нескольких экземплярах. Тогда можно запилить интерком - можно общаться с разными помещениями, например сидя за компом можешь поговорить с человеком в ванной, на кухне или на балконе. Также можешь прослушивать разные помещения, как с выводом на индивидуальные динамики, так и с трансляцией по всей квартире - например следить за ребенком вместо радионяни. По этой же сети можно пускать радиопередачи, новости, музыку и оповещения, причем с индивидуальной адресацией - на каждый динамик может быть выведен свой источник сигнала, например в зал музыку, на кухню - радио и новости. Естественно придется запилить комнатные пульты управления - чтобы можно было сконфигурировать аудиосистему комнаты, какие динамики к каким каналам подключить, с какой громкостью. Один и тот же динамик можно подключить к разным каналам, и каждому установить разную громкость - например наложить на музыку радионяню, или новости, или музыку пустить тихо, в фоне, или звуки природы. Такие пульты нужно хорошенько продумать. Естественно они сами сигналы смешивать не будут - лишь отправляют команды динамикам, который сам все смешивает, содержит DAC и усилитель.
Мало того, что с пульта должны быть доступны все комнатные динамики, в пульте должен быть один из комнатных микрофонов, и многоуровневый список с удобным выделение - для интеркома, т.е. нажал кнопку интеркома, выбрал в какие комнаты транслировать сигнал (например галочками), при этом пункт "все" тоже должен быть представлен, для быстрой организации общедомовой трансляции, если нужно - раскрыл какую-нибудь комнату, и выбрал там отдельные динамики. То же касается и громкости - если нужно, она также должна быть доступна, например для связи ночью.
Туда же можно подавать сигнал с домофона и телефона, причем для них должны быть отдельные пресеты настроек - чтобы домофон и телефон например никогда не звонили в комнату со спящим ребенком.
Т.е. пульт должен содержать кнопку интеркома, микрофон, текстовый (илиграфический - если планируется воспроизведение видеосигнала с домофона, камеры или скайпа), небольшой динамик (для точечной связи), гнездо для наушников (в некоторых местах, например в ванной было бы удобно, или в местах отдыха), если нужно - камеру(нахуя? Скайп и без нее работает неплохо), МК с интерфейсом связи с сетью, и было бы желательно - энкодер с кнопкой, для быстрой навигации по менюшкам, регулировки громкости.
Такие пульты должны быть расположены в каждом помещение, в удобных местах, т.е. допускается даже по несколько пультов на помещение, если там есть несколько мест, где вы отдыхаете, чтоб не вставать и не переться к пульту.
С них можно отвечать по телефону, звонить, открывать двери домофону, отвечать по скайпу, прослушивать квартиру, настраивать комнатную аудиосистему, общаться с любой комнатой, связываться с любым динамиком в доме, подключаться к нескольким звуковым каналам,например несколько каналов радио, микрофоны и т.п., управлять плеером на сервере, т.е. выбирать трек или плейлист, редактировать его, переключать треки, и т.д. Если в комнате есть телевизор - можно и им управлять, какой видеофайл или канал воспроизвести, выбрать громкость, включить/выключить его. Можно запилить менюшку управления освещением и розетками. В общем можно многое сделать не вставая - этакие маленькие информационные терминалы.
К тому же по этой же сети можно транслировать какие-либо события: скачался файл, напоминание о чем нибудь (микроволновка отключилась), особая дата в календаре, будильник, автоответчик, срабатывание тех или иных датчиков или триггеров (открылось окно, дверь, пропала сеть - переключились на резервное питание, изменился заряд резервного акка).
Если в каждой комнате для управлением освещением и вентиляцией стоят датчики присутствия - их сигнал можно использовать для динамического изменения громкости динамиков в комнате, т.е. звуковая картина может следовать за человеком: отошел дальше от динамика - он стал работать громче, подошел - тише. Тоже можно запилить от датчика освещенности - днем громче, ночью тише, а если и на улице и в комнате темно, выключено освещение - вообще поотрубать все кроме будильника.

Аноним Чтв 27 Мар 2014 02:25:07  #107 №120339 

>>120310
Ты убрал "лишние" стабилитроны 3.3В? Без них часть компов не понимает.

Аноним Чтв 27 Мар 2014 04:47:57  #108 №120340 
1395881277914.png

На столе лежал хард. Из рук выпала тяжелая металлическая херовина и прям в плату харда. Детальку раздробило в пыль. Прикрелейтед.
Почистил, включил хард, всё работает. Как узнать теперь что это за деталька была и чем это может обернуться?

Аноним Чтв 27 Мар 2014 05:39:21  #109 №120342 

>>120340
Желтая пыть говорич что это конденсатор. Будет глючить хард, поставишь туда 100 нанофарад

Аноним Чтв 27 Мар 2014 06:28:23  #110 №120344 
1395887303757.png

>>120342
По модели харда нагуглил что там было. Пикрелейтед.
Это оно, 100 нанофарад?
И если я туда впаяю не такого размера, а что-то побольше, будет работать? хотя оно и так работает

Аноним Чтв 27 Мар 2014 07:45:56  #111 №120345 

>>120344
Если работает, то забей.

Аноним Чтв 27 Мар 2014 11:42:31  #112 №120360 

>>120344
Тебе анон дело говорит, впидорь туда 100 nF кондер 0403 только если будет глючить. Верь анону.

Аноним Чтв 27 Мар 2014 11:57:45  #113 №120363 

>>120360
>0402
slowfix

Аноним Чтв 27 Мар 2014 13:11:31  #114 №120373 
1395911491285.png

Здаров, ананаса. Решил тут батарейное питание от ионистора организовать. Так вот вопрос, будет ли работать пикрелейтед или нет?

Аноним Чтв 27 Мар 2014 13:16:08  #115 №120374 

>>120373
> ананаса
ананасы

фикс

Аноним Чтв 27 Мар 2014 13:16:13  #116 №120375 

>>120373
Здаров, чувак. При включении сгорит нахуй VT1, дальше не смотрел.

Аноним Чтв 27 Мар 2014 13:26:10  #117 №120377 

>>120375
знаю, что резистор надо, еще заметки будут?

Аноним Чтв 27 Мар 2014 13:28:40  #118 №120378 
1395912520184.png

>>120377
сука срисовал не так
Теперь пикрелейтед меняется на новый

Аноним Чтв 27 Мар 2014 13:41:20  #119 №120379 

Поясни хоть, что эта хуерга должна делать.
Пока что я вижу лишь, что VT2 будет постоянно закрыт, и лишь его паразитный диод будет проводить ток от VCC к V_BAT.

Аноним Чтв 27 Мар 2014 14:50:25  #120 №120382 

>>120379
по сути, получается, что есть у МК вход для подпитки RTC, соответственно, я хочу, чтобы часы работали все время, вне зависимости от того, подключено ли внешнее питание (VCC) или нет. Если VCC не подключено к БП, тогда RTC работают от батарейки (ионистора), когда подключен - ионистор заряжается и одновременно запитывется RTC от VCC.
Можно было бы вместо этой хуерги поставить диод, но тут всего 3.3 вольта питание, так что хуй тебе, а не диод.

Аноним Чтв 27 Мар 2014 14:53:14  #121 №120383 

Котоны, собираюсь обмазываться STM32.
Где дешевле в ДС купить дискавери? Посмотрел в Чип-Дипе и охуел от цен, диско (с дисплеем) стот почти 100 баксов, при рыночной в 26-30, они там в конец охуели?
Пока остановился на фарнелле, получается 41-42 евро (~22 за плату + 20 доставка). Но может есть что-то дешевле?

Аноним Чтв 27 Мар 2014 15:09:57  #122 №120385 

>>120383
>Где дешевле в ДС купить дискавери? Посмотрел в Чип-Дипе и охуел от цен, диско (с дисплеем) стот почти 100 баксов, при рыночной в 26-30, они там в конец охуели?
Я в ларьках радиоэлектроники находил за 500 рублей с Cortex M0. Можешь посмотреть еще на сайте ST.COM, у них там свой магаз есть тоже (хз, правда, как заказывать там).
Например, есть это
http://elgrad.net/Main/GoodDetails.aspx?id=74268
причем магаз не из дешевых.

Аноним Чтв 27 Мар 2014 16:24:42  #123 №120386 

Если ты хочешь открывать VT2, подавая на затвор уровень земли, то он должен у тебя быть не N-канальным, а P-канальным.

Аноним Чтв 27 Мар 2014 16:26:03  #124 №120387 

>>120386
а вообще хуйню ты затеял, поставь диод Шоттки и не еби мозги. При околонулевом токе падение напряжения тоже будет околонулевое.

Аноним Чтв 27 Мар 2014 16:39:16  #125 №120389 

>>120385
Угу, вот уже нашёл за 1350
http://www.terraelectronica.ru/news_postup.php?ID=2863
Чипдип зажрались что-то, раньше тоже дорого было, но, блядь, сейчас там х3 на всё, минимум...

Аноним Чтв 27 Мар 2014 16:50:58  #126 №120390 

>>120316
Вот и я думаю, что забавно, но вроде не ключ.
В общем, летать эта хуетень не будет,а дистанционно будет выдавать на один контроллер 0-5 В в зависимости от одного джойстика на пульте. Не спрашивай, зачем столько городить, мне, в общем-то, нужен просто такой вот узел.

Аноним Чтв 27 Мар 2014 17:17:14  #127 №120392 

аноны, времени мало, дайте пожалуйста схемы распайки пуш-пулл потенциометров на отсечку с двумя хамбакерами
мимогитарист

Аноним Чтв 27 Мар 2014 17:57:08  #128 №120393 

>>120386
ну так p-канальный и есть тут

Аноним Чтв 27 Мар 2014 18:35:58  #129 №120395 

>>120393
Тьфу, бля. Точно. В глаза ебусь.

Аноним Чтв 27 Мар 2014 18:39:10  #130 №120396 
1395931150929.jpg

Почоны, поясните, как и по какому принципу абсолютный линейный оптический датчик определяет своё местоположение на линейке?

Аноним Чтв 27 Мар 2014 18:49:11  #131 №120397 

>>120382
ставь шоттки и будет норм

ЕОА Аноним Чтв 27 Мар 2014 20:05:16  #132 №120400 
1395936316290.jpg

Есть одна антенна посоны!

Антенна-котушка(3), два контакта от нее, (2) которые подрубаются к муз центру. Я же их хочу припаять к нормальному разъему, отрубив у переходника один конец (1) разъем на другом конце такой как мне нужен..

А теперь нубский вопрос, есть ли разница какие концы от антенны куда припаивать в проводку переходника? Полярность играет роль в данном случае, если антенна это тупо провод входящий, обмотаный вокруг и выходящий тот же самый провод?

Аноним Чтв 27 Мар 2014 20:05:53  #133 №120401 
1395936353823.gif

>>120396
Код Грея

Аноним Чтв 27 Мар 2014 21:13:38  #134 №120407 

>>120401
и где же он, если рейка гладкая из металла?

Аноним Чтв 27 Мар 2014 21:29:05  #135 №120409 

>>120378
Ты так и не пояснил что тебе надо и причем тут ионистор.

Аноним Чтв 27 Мар 2014 21:31:41  #136 №120410 

>>120382
Нахуй тогда там ионистор? Не проще воткнуть литий, как делают все норм посаны?
Кондер без питания держит несколько минут, литий - несколько лет. А сколько держит ионистор?

Аноним Чтв 27 Мар 2014 21:34:24  #137 №120411 

>>120387
А сколько у шоттки падение? Просто видел аналоги диодов на полевиках, с почти нулевым падением. Так же и диодные мосты лепили, на полевиках.

Аноним Чтв 27 Мар 2014 21:37:08  #138 №120412 

>>120400
>Полярность играет роль в данном случае, если антенна это тупо провод входящий, обмотаный вокруг и выходящий тот же самый провод?
А как ты у ней собрался полярность определять? Там же переменка.
Единственное то играет роль - земля к земле, так просто проще и красивее.

Аноним Чтв 27 Мар 2014 21:47:19  #139 №120414 

>>120411
0.2-0.5В в зависимости от марки. Смотри что есть в местом хозмаге и гугли даташиты

Аноним Чтв 27 Мар 2014 22:13:07  #140 №120417 

>>120407
Значит она у тебя не оптическая, а магнитная.

Аноним Чтв 27 Мар 2014 23:50:53  #141 №120423 

>>120392
Бамп вопросу. Алсо, нужна через тон отсекать

Аноним Птн 28 Мар 2014 00:36:50  #142 №120427 

Транзистораны поясните с каких это пор под ардуину стали писать на бейсике?
Например вот этот гомосек выложил исходники в говне http://radiokot.ru/circuit/light/run/22/

Аноним Птн 28 Мар 2014 00:37:04  #143 №120428 

>>120412
Скажи мне поджалуйста, так как я нуб. Тоесть без разницы какие концы куда припаивать?

Аноним Птн 28 Мар 2014 01:05:52  #144 №120430 
1395954352635.png

>>119967

Привет Анончик. Помоги найти устройство которое могло бы выдавать функционал что на пиктограмме. Нужно чтобы я давал импульс в 12 вольт и чтобы данный девайс держал этот импульс 3-5 секунд а потом дропал его до нуля.
Может быть есть готовые решения ?

Аноним Птн 28 Мар 2014 01:15:50  #145 №120432 

>>120427
уже джва года обезумевшие ардуино-бляди делают ардуино компьютеры с бейсиками подозреваю блекджек и шлюх почти как в speccy, никто не может совладать с ними

Аноним Птн 28 Мар 2014 01:33:00  #146 №120433 

>>119967
Сап, Радиолыч.
Сейчас потихоньку изучаю работу с ПЛИС. Решил поиграться с XC9572. Развёл плату для проверки на железе, прошивается работает замечательно. Но вот незадача, ПЛИС адски греется. КЗ прозванивал - глухо как в танке. Кто-нибудь знает в чем может быть причина?

Аноним Птн 28 Мар 2014 01:51:04  #147 №120434 

>>120430
Одновибратор

Хуевых изобретений нить Птн 28 Мар 2014 05:34:40  #148 №120436 

>>120409
Как-то видел, как использовал ионистор вместо батарейного питания для RTC. Решил тоже изъебнуться - не сильно дорого и просто.

Аноним Птн 28 Мар 2014 06:57:32  #149 №120437 

Анон, вопрос от быдлокодера, который по совместительству сисеблан. Ну так вот. Есть жилая площадь 400м^2. На эту площадь нужно проложить ЛВС, но клиент напрочь отказывается от проводов. А значит на помощь приходит БЛВС, но есть одно но. Ген. директор предупреждает что вся такая конструкция, построенная на репиторах может рухнуть на след. день. Вопрос в след., какова вероятность что система из более 5 репиторов на основе UniFi или ZyXEL'ей грохнется на следующий день?

Аноним Птн 28 Мар 2014 08:14:23  #150 №120439 

>>120437
дай угадаю - речь идет об общественном туалете? иначе объясни зачем хоть один репитер и почему хотя бы один перестанет работать на следующий день

Аноним Птн 28 Мар 2014 08:17:01  #151 №120440 

>>120437
ах ты пидор, уже успел в /b насрать
не возвращайся сюда сука

Аноним Птн 28 Мар 2014 11:07:31  #152 №120447 
1395990451382.png

Переехал в частный дом бабки.

Акустика 5.1 включеная издаёт волновые помехи нарастающего типа "ээЭЭЭЭЭэээ" то тише то громе, иногда почти пропадает...
Выключенная тоже, но существенно тише и звук этот в сабвуфере, а не во всех колонках.
Выдёргиваю с розетки, естественно звук пропадает.

Что это может быть, проводка без земли?

Аноним Птн 28 Мар 2014 11:33:27  #153 №120449 

>>120447
Зарой старое ведро во дворе и выведи себе как землю на розетки.

Аноним Птн 28 Мар 2014 11:36:20  #154 №120450 

>>120449
Я не электрик, чтобы там ковыряться со счетчиком, просто интересно что это может быть, чтобы не обосраться вызвав электрика, т.к. платить всё равно надо.

Аноним Птн 28 Мар 2014 12:48:51  #155 №120457 

>>120433
Если конструкция большая и высокочастотная, то это нормально, в принципе. У меня дигилентовский отладчик для зайлинкса, там изкоробки радиатор на плисину установлен.

Аноним Птн 28 Мар 2014 17:43:53  #156 №120476 

>>120417
>>120407
Тащемта, скорее всего она оптическая, но там покрытие из стекла, а сама линейка настолько дохуя точная, что невооруженным глазом никакой шкалы там не увидеть.

Аноним Птн 28 Мар 2014 18:01:32  #157 №120477 
1396015292924.jpg

>>119967
Есть одни электронные часы. Причем не говно. Я их утопил пару лет назад, причем утопил кошерно, в соленой воде, болтик не закрутил и пошел плавать. Ну потом разобрал, смотрю, не работают, ахуеть, правда? Ну я и забил. Сейчас опять возникла необходимость в них, а новые стоят шекелей. Ну думаю сначала эти гляну, вставляю батарейку и они работают, я ахуел. Ну думаю збс, ушел спать, на утро беру, а они не работают. На экране порой вспыхивают пиксели, но не более. Ну думаю батарейке пизда. Поменял, собираю, такая же стори. Решил почистить их, взял ватку и спирт, разбираю, внутри пиздец, все в соли, но вроде ничего не окислилось. На глаз все ок, тестер говорит, что все ок. Почистил, промыл контакты экрана, собрал. Вставляю батарейку - опять нихуя, пиксели работают выборочно. Ну думаю придется искать 5-6к на новые. Сходил за кофе, беру часы в руки, вставляю батарейку ииии они заработали. Что это за хуйня? Я в общем то не в первый раз имею дело с утопленными вещами, да и с электроникой дружу, не раз убитые вещи восстанавливал, втч с такими дисплеями, жк вроде. Скажем были траблы, когда дисплей терял контакт, но тогда дисплей стабильно работал, но информация на экране была неверной. Что может быть с часами?

Аноним Птн 28 Мар 2014 19:28:33  #158 №120485 

Котоны, где почитать о сборке схем на микросхемах серии 7400 и им подобных, их советских и русских аналогах и т.п.? Меня интересует, как правильно запитать их, подключать друг к другу и т.п., но нагуглить нихуя сам не смог пока.
И ещё, кто-нибудь знает магазины радиодеталей и т.п. в Омске в нефтяниках или центре, где я мог бы таковых микрух и нужную обвеску купить? Или это вообще не вариант и стоит сразу покупать в интернет-магазинах?

Аноним Птн 28 Мар 2014 19:47:54  #159 №120486 

>>120477
>Я в общем то не в первый раз имею дело с утопленными вещами, да и с электроникой дружу, не раз убитые вещи восстанавливал
Не похоже. Потому что ты до сих пор совершаешь кучу ошибок - часы у тебя до сих пор не очищены от соли. От соли чистят дестилянтом с уз-ванной, и несколькими сменами раствора.

Аноним Птн 28 Мар 2014 20:34:40  #160 №120488 

>>120486
В соли замачивал лишь единожды, все остальное обходилось сушкой и перепайкой выгоревших элементов. Дело в том, что я имел дело с силовой электроникой, каждый залив - перепайка фетов. Отмыл плату в спирту, перепаял. Никогда изъебствами с уз ванной не занимался. Меня интересует, почему они работали вечером, а утром экран не работал, но часы при этом работали.

Аноним Птн 28 Мар 2014 20:47:04  #161 №120489 

>>120488
Экран соединяется с платой резиновым проводником, и его придётся тоже протереть вместе с контактными площадками.

Аноним Птн 28 Мар 2014 21:07:42  #162 №120490 

>>120489
Я протер место, где проводник соединяется с платой и где плата соединяется с проводником. Мне интересно, что в них изменилось за 8 часов лежания на столе?

Аноним Птн 28 Мар 2014 21:09:43  #163 №120491 

>>120490
>проводник соединяется с платой и где плата соединяется с проводником
бля, конечно же с экраном и с платой.

Аноним Птн 28 Мар 2014 21:26:56  #164 №120492 

>>120490
Они высохли.

Аноним Птн 28 Мар 2014 21:53:00  #165 №120494 

>>120488
>В соли замачивал лишь единожды, все остальное обходилось сушкой и перепайкой выгоревших элементов.
Любой утопленник по умолчанию засолен, конечно если ты не утопил его в дистиляте.
Если на плате где-то остается соль, со временем она расползается тонкой пленкой по всей плате и сьедает контакты/дорожки, вызывает замыкания и глюки. А расползается она благодаря циклу сухо-влажно. Это где-нибудь в музеях циклов таких нет, воздух сухой.
Так что если не отмыл утопленника - считай приговорил его на отложенную смерть.

Аноним Птн 28 Мар 2014 23:44:35  #166 №120500 

>>120492
От чего? Залил я их два года назад, а протирал уже после этой хуйни.
>>120494
Ну хуй знает, ту электронику я заливал в эпоксидный клей, ей норм. А в часах, на мой взгляд, слишком мал объем воздуха для конденсирования. К тому же засоленность обычной воды не велика. Так что это мизерная вероятность на мой взгляд.

Аноним Птн 28 Мар 2014 23:46:26  #167 №120501 

>>120500
> слишком мал объем воздуха для конденсирования
Подразумеваю, что конденсата будет очень мало.

Аноним Суб 29 Мар 2014 01:46:33  #168 №120510 

>>120457
Не думаю, что 1 МГц - это уж дикая частота. Нагуглил чисто в теории решение того, что надо гнать питание макроячеек в минимум и удалять из решения выводы которые есть, но никуда не посажены.

Аноним Суб 29 Мар 2014 06:14:53  #169 №120513 

>>120433
Ищи опцию, что делать с неиспользованными пинами. Иногда, по умолчанию стоит Drive zero или как то так. Схему в студию

Аноним Суб 29 Мар 2014 16:25:28  #170 №120529 
1396095928943.jpg

Анон, в ремонтах не силён, есть карта Gigabyte n250, у неё кз в цепи доп питания. Нашёл мосфетные сборки 4744n, 8 штук, по 2 на фазу питания, везде кз. На одном из мосфетов крайней фазы, мультиметр пищал прерывисто, подал питание - разогрелся. Снял дросселя, замерял сопротивление по всем из 4 фаз, везде в пределах 1 ома, кроме той фазы, где неисправный мосфет - 49 ом. Хочу попробовать поднять шимки этой фазы, и запустить без них, на настораживает сопротивление на этой фазе. Не мог ли прибиться чип?

Аноним Суб 29 Мар 2014 21:09:17  #171 №120537 

>>120428
это не для УКВ антенна

Аноним Суб 29 Мар 2014 21:10:18  #172 №120538 

>>120450
не надо со счётчиком, только с розеткой.

Аноним Вск 30 Мар 2014 00:29:42  #173 №120552 

>>120447
У тебя явно наводка 50 Герц, корпуса обьедени для начала.
Можешь в один пилот с землей воткнуть для пробы.
Нормальная земля весч полезная вообще, но это нужно арматурины метра по 3 забивать и обваривать.
Ну или 6 по 2 метра и болтиками - но так хуже.

Аноним Вск 30 Мар 2014 00:43:29  #174 №120554 

>>120513
Анон, я на Verilog писал же, да и микруха забита под завязку, так что закачаешься от схемы.

Аноним Вск 30 Мар 2014 00:54:13  #175 №120555 

>>120554
меня уже ничем не удивишь. Ну-ка показывай свою схему

Аноним Вск 30 Мар 2014 03:20:34  #176 №120558 

>>120554
Схема включения микросхемы

Аноним Вск 30 Мар 2014 09:52:44  #177 №120569 
1396158764734.png

Сап, радач. У меня тут закончились обычные монтажные платы и я решил купить новые. Раньше я за 50 рублей мог купить плату 21x25 + 1 слой из 21 дырки сверху. Сейчас я за 50 рублей купил только пикрелейтед. 17x17 + какие-то 2 точки наверху. Не получится 40-ноговые аврки припаять, бляха. С обычными дырками всё понятно, но для чего нужна рамка вокруг них? И почему наверху одна дырка сквозная и к ней ничего нельзя припаять, а вторая дырка вовсе и не дырка, а какая-то точка, к которой можно что-нибудь припаять, но она, кажется, соединяется с какой-то полоской, которая тоже находится наверху? На картинке эта полоска выделена тёмно-зелёным цветом. Надеюсь на твою помощь, анон. Извиняй за качество, фотографировал на ноутбук.

Аноним Вск 30 Мар 2014 10:21:06  #178 №120574 

>>120529
Поднял мосфеты, кз пропало, запустил карту - писк об отсутствии оной. Видимо всё таки прибился чип.

Аноним Вск 30 Мар 2014 12:11:46  #179 №120585 

>>120569
А я эту полоску отламываю, она так мило щелкает.

Аноним Вск 30 Мар 2014 12:19:50  #180 №120586 
1396167590112.jpg

Анон, есть одна ламповая радиола и она хочет стать полупроводниковой путем вживления в нее BBKея ибо с оригинальным содержимым нет пути. Подскажи, что мне сделать между выходом с иголки и AUXом, чтобы винил звучал. Особое качество не требуется, канал 1, паять умею, в теорию плохо. Спасибо.

Аноним Вск 30 Мар 2014 13:16:41  #181 №120596 

>>120585
А для чего она нужна? Может для заземления там какого? И для чего нужна рамка?

Аноним Вск 30 Мар 2014 13:47:57  #182 №120602 

>>120569
Товарищи махарайщики, а нахуя эта еболда вообще нужна, с еблей с прокладкой дорожек проводами при сколь заметном числе деталей, экономия времени по сравнению с изготовлением готовой платы почти нивелируется, а удобства и нажедности в этой еботе почти нет. Зачем страдания с такими платами?

Аноним Вск 30 Мар 2014 17:06:00  #183 №120608 

>>120602
Сколько у тебя уходит на плату для простой схемы? у меня 2 часа минимум с разводкой. А на этой штуке можно сделать за 15 минут

Аноним Вск 30 Мар 2014 17:12:37  #184 №120610 

>>120608
Ну если ЗАСВЕЧИВАТЬ ФОТОРЕЗИСТ для подобного дела и травить непонятно чем, то можно и 6 часов делать. А так за полчаса, пусть даже 40 минут уложиться вполне можно. Для схем типа помигать светодиодиками лучше же вообще иметь отладочную плату в pls разъемами.

Аноним Вск 30 Мар 2014 17:14:51  #185 №120611 

>>120596
Мне кажется, это для чего то при их изготовлении применяется, типа для позиционирования или контроля качества. Рамку я юзаю как массу, например.
>>120602
Ну не скажи. Например я не могу в проектирование плат вообще, мне лень сверлить дырки, я не хочу делать_коричневую_грязь с этим вытравлеванием, а дорожки я и оловом накатаю между пинами в 5 сек, в общем мне нравится.

Аноним Вск 30 Мар 2014 17:39:54  #186 №120612 

Котоноы, посоветуйте нормальный магазин в ДС.
Чипдип совсем обезумел со своими ценами, в терре цены нормальные но половины позиций просто нет...

Аноним Вск 30 Мар 2014 18:31:36  #187 №120614 

>>120612
http://platan.ru/
http://tixer.ru/

Аноним Вск 30 Мар 2014 18:41:31  #188 №120617 

>>120614
Посмотрел мельком, ниочень.
Нужных мне датчиков только половина нашлась, цены как в терре. Даже попсового EB-500 нет.
Но платан в закладки отправлю, на всякий случай.

Аноним Вск 30 Мар 2014 18:46:06  #189 №120618 

Аудиокондеров вопрос. Рекомендуют тут Panasonic FC. С Nichicon FG сталкивался, не стоят своих денег. Еще идеи?

Аноним Вск 30 Мар 2014 18:55:05  #190 №120619 

>>120618
sanyo, teapo, jamicon, rubycon?

Аноним Вск 30 Мар 2014 18:59:24  #191 №120620 

>>120619
Конкретные серии? Найти их в моем Зажопинске будет тяжеловато, видел только в RS пачками.

Аноним Вск 30 Мар 2014 19:15:02  #192 №120621 

>>120620
Имел дело с Sanyo FM\FR, очень хорошие конденсаторы с ниже даже, чем заявленным ESR. Остальные не помню серии, помню что по заявленным характеристикам всё сходились, после ремонтов живут долго и счастливо. А так ставлю в инверторы мониторов Rubycon ZLH, низкий ESR, хорошая живучесть.

Аноним Вск 30 Мар 2014 20:56:11  #193 №120627 

>>120621
Могу Epcos достать.

Аноним Вск 30 Мар 2014 21:00:35  #194 №120628 

>>120621
B41041 если точнее.

Аноним Пнд 31 Мар 2014 01:16:10  #195 №120656 

>>120621
> Sanyo FM\FR
Может Sanyo MV/AX? FM, FR - это ж панасоники.

Аноним Пнд 31 Мар 2014 02:17:25  #196 №120661 

Анон, совсем не по теме раздела вопрос, но ты тут знающий, поможешь сразу и по-существу. Проблема в том, что ко мне приезжает человек из Японии и привозит с собой рисоварки рассчитанные на 100 В, а у меня 220. В следствии чего мне нужно преобрести понижающий трансформатор. Так вот, какой мне брать? Нужно узнавать мощность рисоварок у японца?

Аноним Пнд 31 Мар 2014 03:15:05  #197 №120665 

>>653303
Да, еще, мне обязательно на 100 В надо или с 110 на 220 тоже пойдёт?

Аноним Пнд 31 Мар 2014 03:16:11  #198 №120666 

>>120665
>>120661

Аноним Пнд 31 Мар 2014 13:14:20  #199 №120734 

>>120665
> 110 на 220 тоже пойдёт?
Нет, только ровно 100В с допуском не более 0.3%

Аноним Пнд 31 Мар 2014 13:42:51  #200 №120738 

>>120661
Ты совсем дурак? В первую очередь узнавай мощность, т. к. тебе придется мотать/покупать соответствующий транс. Частота 50/60Гц значения не имеет. Американские 115-120В допустимо, но нежелательно, ибо минимум наших сетей может запросто превысить допустимый максимум их сетей.

Аноним Пнд 31 Мар 2014 14:51:59  #201 №120743 

>>120661
Включи две рисоварки последовательно

Аноним Пнд 31 Мар 2014 16:16:57  #202 №120756 
1396268217643.jpg

Как в орле сделать два полигона? Пикрелейтед - залитый полигон это земля, второй полигон тоже земля, но он никак не заливается. Пробовал назначать ему другой сигнал, менял ранги - не так и остается пунктир. Он точно замкнут.

Аноним Пнд 31 Мар 2014 16:27:41  #203 №120757 

>>120756
уябаться! сам допёр!
надо ему присвоить другое имя\сигнал, при этом сделать его такого же ранга

Аноним Втр 01 Апр 2014 04:56:21  #204 №120799 

>>120249
>Тупо подаем питание 5В и берем напрямую с выхода заветные мегагерцы
да
по 4-й ноге бывают ньюансы, но обычно NC

Аноним Втр 01 Апр 2014 17:32:13  #205 №120852 
1396359133448.jpg

Анон, я так понимаю сам магнетрон должен быть рабочим, и поменять нужно только колпачок?

Аноним Втр 01 Апр 2014 23:01:53  #206 №120876 

>>119967
Вопрос уровня
>у меня порвались наушники - как спаять?
Есть микрофон от старых наушников с двумя проводами. Есть сдвоенный шнур с мини-джеком от компьютерных колонок. В каждом шнурке 1 изолированный провод и 1 просто медная нить. Как заставить это всё работать, как правильно скрутить? попробовал разные комбинации - нихуя не работает, провода вроде нормально обскоблил.

Аноним Срд 02 Апр 2014 00:02:03  #207 №120883 

>>120876
Ответ уровня
>выброси нахуй - купи новые
медный - общий, его к внутреннему кольцу штекера, ближе к изоляции. Изолированный - это левый\правый - их ко внешним.

Аноним Срд 02 Апр 2014 00:13:02  #208 №120886 

>>120883
Да я уже всё скрутил по совету друга, даже работает, но спасибо за ответ. В будущем всё-равно пригодится если чего надо будет прямо к джеку припаять.

Аноним Срд 02 Апр 2014 03:22:25  #209 №120892 
1396394545987.jpg

анон расскажи как ети сраные аналоговые телефоны работают, какие там схемы и тд?

Аноним Срд 02 Апр 2014 05:07:57  #210 №120893 
1396400877730.gif

>>120892
http://home.mts-nn.ru/~pervomay/chip/ta1.html
Собственно все просто - есть линия, по ней течет ток, он проходит через микрофон, любой звук меняет сопротивление микрофона, меняется и ток в линии, меняется ток - начинает работать трансформатор, и из динамика идет звук.

Аноним Срд 02 Апр 2014 05:57:30  #211 №120894 

Антуаны, вот прикупил себе бумаги за ЛУТа
http://www.aliexpress.com/item/Coins-Cart-A4-10Pcs-Sheets-Heat-Toner-Transfer-Paper-For-DIY-PCB-Electronic-Prototype-Make/1434161506.html
У бумаги 2 стороны - бумага и какая-то плёнка.
На какую сторону должен тонер наноситься?

Аноним Срд 02 Апр 2014 06:08:52  #212 №120895 
1396404532241.jpg

>>120893
Я думаю тут описанием аппарата не ограничиться, надо и АТС затрагивать, вплоть от декадно-шаговых искателей до генератора зуммерных сигналов, который и даёт тот самый сигнал гудения в трубке.

Аноним Срд 02 Апр 2014 10:56:42  #213 №120901 

>>120895
очередной студент штоле?

Аноним Срд 02 Апр 2014 11:53:37  #214 №120905 

>>120894
Не стоит оно того, чтобы по почте бумагу покупать. Пачка А4 МАТОВОЙ фотобумаги стоит 280 рублей, хватает на пару лет и дорожки 0.2 получаются без разрывов 0.1 тоже, только они не нужны. Единственный нюанс - покрывай медью всё пустое пространство и большие полигоны слегка подтравливаются в середине.

Аноним Срд 02 Апр 2014 13:57:01  #215 №120915 

>>120513
сразу не заметил
Неиспользованные пины сразу откидываются.

>>120555
Я нихуя не понял, тебе RTL или >>120558?
Если схема включения, то она крайне проста. Стабилизированные 5 Вольт подаются на все VCCINT и VCCIO, плюс блокировочные конденсаторы 0,1 мкФ.
И да, проблема разрешилась выпиливанием кое-каких лишних выводов, которые "висели в воздухе".

Аноним Срд 02 Апр 2014 13:59:07  #216 №120917 

>>120905
А я спользую каталоги IKEA. Бесплатно и сердито.
0.2 заебись получаются

Аноним Срд 02 Апр 2014 14:53:36  #217 №120925 
1396436016789.jpg

Попрошу не траллить, ибо я в этом ноль отгоревший.
Короче, есть частный дом с гуляющим напряжением от 170 до 260 периодами (не всегда).
Местные похуисты вместо аварийки разводят руками и говорят, что всё старое на линии.
Короче, есть комп. БП с APFC, у которого заявлен диапазон входящего напряжения 110-240.

Опасно ли ему будет напряжение 260? Если я намылюсь брать стабилизатор, не будет ли он конфликтовать с APFC?

Аноним Срд 02 Апр 2014 15:26:03  #218 №120929 

>>120894
Тонер на глянцевую сторону.
И да, не специальная бумага для ЛУТа, а обычная подложка от самоклейки. Если есть знакомые офисобляди, попроси принести. Обычно она выбрасывается.

Аноним Срд 02 Апр 2014 15:37:19  #219 №120931 

>>120915
давай всю. Интересно же
другой кунъ

Аноним Срд 02 Апр 2014 15:41:03  #220 №120932 

Радиоанон, ай нид ё хелп. В ообщем, есть одна электронная сигарета с блоком-автоматом. Этой схеме настал пиздец и ее нужно переделать.
В общем, нужно запилить стабилизатор напряжения на 3.5 вольта при входе 4.2-3.2, по возможности запилить разрыв цепи при напряжении 3.2 и защиту от КЗ. В инете ничего найти не могу. Все это нужно уместить на небольшой схеме максимум 2х2 см. Есть идеи?
Ммаксимум-нуб в схемотехнике

Аноним Срд 02 Апр 2014 15:55:18  #221 №120933 

есть китайский мр3-модуль с пультом.
Собираюсь впаяться к ик-приемнику для посылания команд через контроллер колхозный рандом
или безопаснее будет фотодиод использовать для эмуляции команд пульта?

Аноним Срд 02 Апр 2014 16:09:10  #222 №120935 

>>119967
Встала здача сделать радиоканал. Примерно раз в 10 мин передается информация, синхронизации между приемником и передатчиком нет. Для передачи 1 используется баркер-7, 0 инверсный баркер-7. Как понять в какой момент необходимо начинать накопления отсчетов сигнала для вычисления кореляции? Если по прерыванию от компаратора, то при наличии импульсной помехи мы начнем накопление не сигнала, а помехи и если в момент накопления придет полезный сигнал часть этого сигнала проебется, как быть? Кто шарит в статистической теории радиотехниких систем помогите.

Аноним Срд 02 Апр 2014 16:18:33  #223 №120936 

>>120935
>при наличии импульсной помехи мы начнем накопление не сигнала, а помехи и если в момент накопления придет полезный сигнал часть этого сигнала проебется, как быть?
Тут не в статистике дело, а в протоколе, устойчивом к сбоям. Генерь пакеты, подписывай их crc, отсылая по несколько пакетов в течении этих 10 минут, чтобы не путать их - подписывай их и номером.
Только тогда помехи не страшны - за 10 минут хоть один пакет но дойдет, приемник проверит его crc - если ок, примет. Потом проверит номер - если такой номер уже принимался, пакет отбрасываем, если нет - принимаем, и инкрементируем счетчик номера пакета в приемнике, чтобы больше пакеты с этим номером отсчета не принимать - он у нас уже есть.

Аноним Срд 02 Апр 2014 16:19:26  #224 №120937 


>>119967
Встала здача сделать радиоканал. Примерно раз в 10 мин передается информация, синхронизации между приемником и передатчиком нет. Для передачи 1 используется баркер - 7, 0 инверсный баркер - 7. Как понять в какой момент необходимо начинать накопления отсчетов сигнала для вычисления кореляции? Если по прерыванию от компаратора, то при наличии импульсной помехи мы начнем накопление не сигнала, а помехи и если в момент накопления придет полезный сигнал часть этого сигнала проебется, как быть? Кто шарит в статистической теории радиотехниких систем помогите.

Аноним Срд 02 Апр 2014 16:21:56  #225 №120938 

>>120937
Ебаное ведро два раза отправилось.

Аноним Срд 02 Апр 2014 16:29:35  #226 №120940 

>>120936
Ясно. Тогда еще вопрос. К примеру длительность импульса 0.5 млс, как это дело оцифровывать? По таймеру каждую 0.1 млс считывать значений из порта. Если пять раз считали 1 то приняли 1 если 2 или 3 то это помеха. Или использовать компаратор с прерываниями от переходов 01 10 ? Или АЦП?

Аноним Срд 02 Апр 2014 18:12:01  #227 №120948 

Радач, досталась мне магнитолка nakamichi cd-400. Без проводов. Я думал, что там все ПРОСТО И ПОНЯТНО, но там сзади ебучий разъем без обозначений. Дак вот вопрос - как на эту срань питание подать? Какие пины? Сам луркал и ничего не нашел. То есть нашел куда какого цвета провода подключать, но у меня их нет и купить нет возможности

Аноним Срд 02 Апр 2014 18:25:28  #228 №120949 

>>120940
> К примеру длительность импульса 0.5 млс, как это дело оцифровывать?
Ты что хочешь передать? Аналоговый сигнал? Что из него нужно? Напряжение? Длительность? Форма?
Оцифровывается все встроенным ADC, если длительность - можно замерять компаратором по порогу, и таймером, тактируемым от кварца.
>По таймеру каждую 0.1 млс считывать значений из порта.Если пять раз считали 1 то приняли 1 если 2 или 3 то это помеха.
У тебя помехи и во входных цепях? Тогда используй фильтры.

Аноним Срд 02 Апр 2014 18:38:16  #229 №120950 
1396449496745.jpg

>>120948
>Какие пины?
http://monitor.net.ru/forum/nakamichi-cd-400-info-159526.html
http://archive.espec.ws/section1/file13204.html

Аноним Срд 02 Апр 2014 18:44:05  #230 №120951 

>>120950
Как он повернута на схеме - по часовой или против? Просто на самой магнитоле разъем горизонтальный.

Аноним Срд 02 Апр 2014 18:54:14  #231 №120952 

>>120951
Хуй знает, но если глянешь на схему - 7 и 13 закорочены диодами, можно вызвонить. К тому же 7 должен звониться на корпус.

Аноним Срд 02 Апр 2014 19:09:38  #232 №120958 

>>120925
>разводят руками и говорят, что всё старое на линии.
заяву в вышестоящую контору по электрохозяйству
>от 170 до 260
тонкие провода пытались компенсировать холостыми трансформатора. в тюрьма

Аноним Срд 02 Апр 2014 20:12:58  #233 №120968 
1396455178626.jpg

>>120949
Передавать буду цифру с датчика с помощью херни с пика. 100% АМ 1-излучаем 0-молчим.

Аноним Срд 02 Апр 2014 20:13:56  #234 №120969 

Как называется разъем, продаются ли провода отдельно к нему, в каких магазинах(к нему подходит шнур питания от ноутбука)

Аноним Срд 02 Апр 2014 20:33:01  #235 №120972 

>>120969
Я ничего не понял. Какого ноутбука конкретно?
Но изучай http://www.platan.ru/cgi-bin/qweryv.pl/0w45495.html

Аноним Срд 02 Апр 2014 20:34:17  #236 №120973 
1396456457544.jpg

>>120969

Аноним Срд 02 Апр 2014 20:36:48  #237 №120974 

>>120968
>Передавать буду цифру с датчика
Да, там цифра. Вот к датчику цепляешь МК, опрашиваешь, формируешь пакет, подписываешь номером, все это прогоняешь через хэширование, добавляешь контрольную сумму в конец, и передаешь в виде 1 и 0 в АМ-передатчик. Передаешь почаще, т.к. в случае высоких помех (на производстве) многие пакеты будут запороты.
В приемнике на вход получаешь поток 1 и 0. Начало пакета определяешь по синхрокоду - последовательность 1 и 0, одинаковая для всех пакетов. Принимаешь весь эфир, сканишь на синхрокод - если что-то похожее нашел, пишешь в буфер. Буфер должен вмещать 1,5-2 пакета как минимум.
Потом анализируешь буфер - после синхрокода должна идти также одинаковая для всех метка начала пакета, она поможет отделить синхрокод, и задаст смещения зля остальных секций пакета. Очищаешь пакет от синхрокода и метки, отделяешь контрольную сумму, остальное прогоняешь через хэш, сравниваешь хэш с контрольной суммой из пакета - если совпадает, отделяешь от пакета номер, сравниваешь с последним принятым, если не совпадает - извлекаешь содержимое, и складываешь куда тебе надо. Во всех иных случаях пакет отбрасывается.
В приемный и передающий МК ставь одинаковые кварцы - так избавишься от разных скоростей передачи/приема. Либо вноси сильный дисбаланс в скорости - передатчик должен работать в несколько раз медленнее приемника. Либо городи аппаратную синхронизацию - модулируй поток битов доп.частотой с ножки передающего МК, на приемнике ставь фильтр на эту частоту, и к ножке компаратора, по прерываниям считываешь сигнал с приемника. Еще лучше - вместо 1 и 0 генерировать звуковые тона, которые отделять фильтрами. В общем способов много.

Аноним Срд 02 Апр 2014 20:41:58  #238 №120975 

>>120973
RCA (тюльпан)

Аноним Срд 02 Апр 2014 21:17:19  #239 №120981 
1396459039025.jpg

>>120975

А вот и нет

Аноним Срд 02 Апр 2014 21:22:29  #240 №120982 

>>120981
Это тюдьпан-гермофродит.

Аноним Срд 02 Апр 2014 21:23:31  #241 №120983 

>>120982
Тогда скорее уж трансвестит - прикидывается дыркой, а там перец.

Аноним Срд 02 Апр 2014 21:34:20  #242 №120986 

>>120983

Так что в него совать, название разъема

Аноним Срд 02 Апр 2014 21:36:37  #243 №120987 

>>120969
http://www.chipdip.ru/product/ds-046n/

Говно какое-то.

Аноним Срд 02 Апр 2014 21:39:02  #244 №120988 

>>120987
http://www.chipdip.ru/product/np-125/

Пиздец, у меня стандартопожар.

Аноним Срд 02 Апр 2014 22:32:19  #245 №120994 

Хоровиц и Хилл, том 1, страница 74:
Эммитерный повторитель, на коллекторе +10В, на эммитере -10В.
Почему транзистор закрывается при -4.4В на базе?

Аноним Чтв 03 Апр 2014 00:39:50  #246 №120999 
1396471190613.png

Анон, посоветуй, как реализовать идею.
Хочу сделать примитивный инжектор на советский мопед.
будет иметься 2 входящих сигнала - от переменного резистора (положение газа) и датчик оборотов в ВМТ.
Необходимо управлять зажиганием (которое должно иметь опережение от 0 до 5% в зависимости от оборотов) и форсункой (на которую должен идти сигнал такой же частоты как и на свечу, но с изменяющейся длинной импульса в зависимости от положения акселератора. Попытался изобразить задачу. Давай поговорим об этом, анон.

Аноним Чтв 03 Апр 2014 01:13:55  #247 №121000 
1396473235368.png

>>120974
Как-то сложновато? ну да ладно, благодарю за развернутый ответ. Еще один вопросик. Возможно ли реализовать приемник как на пике с помощью Атмеги16?
СФОРИ - согласованный фильтр одиночного радиоимпульса.

Аноним Чтв 03 Апр 2014 01:31:27  #248 №121001 

>>120999
>от переменного резистора (положение газа)
твой резистор через пару месяцев будет сильно шуметь и плавать.
>датчик оборотов в ВМТ
Нужен бесконтактный датчик положения коленвала - по нему можно и опережение зажигания выставлять, и обороты считать.
И еще желателен либо лямбда, либо датчик расхода воздуха, но подойдет и датчик положения заслонки

Проще всего сделать на МК. Датчик коленвала вешаешь на внешнее прерывание, по сигналу с него увеличиваешь счетчик оборотов и запускаешь таймер опережения зажигания.
Отсюда два требования: желателен кварц или часы реального времени - считать секунды, для оборотов. И второе - метка на коленвале должна идти до момента зажигания, т.е. если опережение в границе 5-10%, то метку ставь на 15% оборота раньше зажигания - так таймерам меньше считать, а значит и точность выше. Хотя если метка уже стоит - переделывать не нужно, т.к. там доли процента точности.
Время работы таймера зажигания определяешь в зависимости от текущих оборотов. Сигнал с ножки через полевик, усиленный диодом, подаешь на катушку зажигания. Учти, что искра не генерируется мгновенно.
Далее, второй таймер настраиваешь на форсунку. Принцип тот же, но время немного меньше. После срабатывания таймера, сразу перенастраиваешь его на время работы форсунки, время для которой берешь с датчика положения заслонки, после срабатывания выключаешь и таймер и форсунку.
Далее, тебе потребуются таблички зависимости опережения от оборотов, зависимости включения форсунки от оборотов, длительности работы форсунки от положения заслонки.
По табличкам будешь переводить показания датчика во время. Но для этого потребуется интерполятор табличек - в табличках записаны лишь ключевые точки, в которых график зависимости меняется, если показания датчика между точками - интерполируешь их, можно линейно, можно плавно.
Понадобится интерфейс с компом/смартом - для настройки и заливки табличек. Таблички храни в оперативке, и с компа загружай в оперативку, во флешку записывай только после окончания настройки, по специальной команде, и сразу перепроверяй что записалось - иногда шумы по питанию портят запись, а на мопеде это более чем реально.
Нужен и софт для смарта/компа, для загрузки табличек из контроллера, редактирования, и заливки назад. Функционал большой не нужен - отображение на графике ключевых точек, таскание их по графику, быстрое и медленное(точное, стрелочками+поле для прямого ввода координат), создание/удаление. Плюс интерполяция линий между этими точками. Плюс отображение текущих оборотов.
Настройка простая - коннектишься, выкачиваешь/создаешь таблички, играя газом таскаешь точки на графиках(при любом изменении обновленные таблички грузятся в оперативку контроллера), когда закончил - нажимаешь "запомнить", и таблички прописываются во флеш. Предусмотри кнопочку "восстановить" для загрузки табличек из флеша - это отменит все изменения.

Контроллер питай либо от зажигания, либо уводи в сон - чтоб не жрал батареи, когда мопед выключен.

Аноним Чтв 03 Апр 2014 01:37:41  #249 №121002 

>>121000
>Как-то сложновато?
Как прое при твоем раскладе - не знаю. crc однозначно нужно - так можно проверить, повреждена ли инфа или нет. Номер тоже нужен - чтобы не принять два пакета с одним замером. Метки - а как иначе узнаешь где пакет, если внешней синхронизации нет? Синхросигнал - это общепринятая практика, привлекает внимание приемника к эфиру.
>Возможно ли реализовать приемник как на пике с помощью Атмеги16?
Не понимаю твой пик. А зачем тебе это, если есть специальные цифровые трансиверы?

Аноним Чтв 03 Апр 2014 09:34:43  #250 №121012 
1396503283920.jpg

>>121001
>будет сильно шуметь и плавать
ну это я переживу
>Нужен бесконтактный датчик положения коленвала
это понятно, я так и хотел
>либо лямбда, либо датчик расхода воздуха
это мне еще зачем? на расход и ресурс - срать.
>датчик положения заслонки - ну это тот резистор и есть как бы.

А дальше, у меня ощущение, что технологическая сингулярность уже наступила, а я деревянный. Но все таки попробую разобраться. Подскажи, какой МК для этого подойдет, чтоб таблички эти можно делать было. Вообще я представлял себе линейную зависимость всех параметров и описания всей работы 2 или 3 формулами, лол, может можно так, хотя бы для начала?
>Учти, что искра не генерируется мгновенно
вот за это отдельное спаибо.

Аноним Чтв 03 Апр 2014 09:39:33  #251 №121013 

>>121001
И еще, что лучше проще, что лучше для датчика коленвала в моем случае - оптопара или датчик хола, как во всех пепелацах?

Аноним Чтв 03 Апр 2014 10:03:23  #252 №121014 

>>120931
Что всю?

Аноним Чтв 03 Апр 2014 13:39:26  #253 №121025 

На звуковом устройстве типа цап-предусил между землёй и каналом 2в постоянки, в обоих каналах. Это так не должно быть ведь? Ах да, чуть не забыл, он не работает, но пару раз воскресал каким-то образом.
Устройство не моё, подскажите, в каком направлении искать причину.

Аноним Чтв 03 Апр 2014 13:47:41  #254 №121026 

>>121014
Мамку твою.
АЗАЗА

Аноним Чтв 03 Апр 2014 15:54:13  #255 №121032 

>>121012
>это мне еще зачем? на расход и ресурс - срать.
Лямда-зонд смотрит выхлоп, меряет кислород - по нему можно автоматически выставить идеальную смесь для данных условий работы. Датчик расхода - просто замеряет обьем воздуха, более грубый метод. Датчик положения заслонки - еще более грубый. Пойдет любой из них.
>Подскажи, какой МК для этого подойдет, чтоб таблички эти можно делать было
Да любой. Тебе нужен выход на свечу (1 цилиндр?), выход на форсунку, сигнал с датчика коленвала, заслонки(газа). Итого 4 пина. Плюс 2 питания. Плюс кварц - 2 пина. Плюс uart - 2 пина. Т.е. любой, начиная от 10-ми ног, тебя устраивает.
Желательно иметь 2 таймера, но сойдет и один.
Таблички - всего 3, каждая точка описывается 2-мя цифрами, обороты 2 байта, потому что один мало, положение заслонки - 1 байт, время можно выставлять в % от оборота, т.е. еще 1 байт. Итого 2+1+1=4 байта на точку. Примем по 5 точек, 4*5*3=60 байт. Нужно 60 байт оперативки, т.к. минимум 64, смотрим чтоб было не меньше 128 байт. Флеша тоже 128.
Т.е. подойдет почти любая avr-ка, например 2313 - там 128 байт оперативки и флеша, 2 таймера, есть bod, usart, SPI-программирование, и 18 доступных ножек - можно еще что-нибудь подключить.
SPI - это значит прошить его можно программатором из говна и палок, но нужен com-порт на компе. Так что покупай переходник com-usb, он тебе все-равно понадобится для редактирования таблиц на улице.
Надеюсь ноут есть? Со смарта было бы проще, но как его подключить - вопрос.
bod - это ждущий таймер. Если МК завис, он это засекает и перезагружает его. Полезная штука - без него если МК завис - движок глохнет, нужно выключать зажигание. С ним - если МК завис, он тут же сам перезагружается, и имеет неплохой шанс успеть сделать это до окончания оборота коленвала.

>Вообще я представлял себе линейную зависимость всех параметров и описания всей работы 2 или 3 формулами, лол, может можно так, хотя бы для начала?
Линейной зависимости нет - в том и прикол. Аформулы заранее неизвестны - придется их подбирать, да еще матан раскурить, перебирая коэффициенты, и модифицируя формулы новыми членами, когда внезапно окажется, что после 1000 оборотов зависимость меняется.
И как ты себе представляешь настройку всего этого? 1000 раз бегать домой, перепрошивать формулы?
Удобство табличек - ничего не нужно считать и прикидывать, просто выставил точку на графике и все. Настройка на улице - тоже необходимость, иначе вместо часа провозишься с настройкой месяц, за счет беготни туда-сюда.
>И еще, что лучше проще, что лучше для датчика коленвала в моем случае - оптопара или датчик хола, как во всех пепелацах?
Проще оптопара, но надежнее холл. Оптопара имеет свойство загрязнятся, холлу на грязь наплевать.

Аноним Чтв 03 Апр 2014 16:58:54  #256 №121034 
1396529934326.jpg

>>121032
>1 цилиндр?
Да
>неплохой шанс успеть сделать это до окончания оборота коленвала.
Вот от этого я вахуе, что так быстро, кстати я думал о зависании.
Ноут есть, переходник куплю.
Я рад, что ты мне помогаешь, спасибо. В общем я вижу для себя 2 проблемы схемотехника и программирование и если с первым у меня еще есть какой то шанс, то со вторым все плохо. Есть ли эмуляторы всего этого дела, в которых не трудно разобраться, что бы я попробовал этот код написать и проверить как он будет работать?

Аноним Чтв 03 Апр 2014 17:12:37  #257 №121035 
1396530757777.gif

>>120994
http://l49-60-100.cn.ru/www.skilldiagram.com/i/d/2-8.gif
Бамп вопросу.

Аноним Чтв 03 Апр 2014 17:21:48  #258 №121036 
1396531308479.jpg

Раданы, поясните за тензорезисторы, как ими вообще пользоваться, какая у них чувствительность. Если попробовать установить такой на велосипедном шатуне сможет ли он как-то показать нагрузку на педалях?

Аноним Чтв 03 Апр 2014 17:36:41  #259 №121037 
1396532201795.png

>>121035
Посмотри на пик.
Если R оче большое, то ток будет течь с земли 1 в сторону -10В, резисторы по 1к образуют делитель, между ними будет -5В.
Если R = 0, то ток будет течь с земли 2 в сторону -10В, между резисторами будет 0В.

Вот транзистор ведет себя примерно так же, как нелинейный резистор.

Аноним Чтв 03 Апр 2014 18:24:08  #260 №121040 

>>121037
я думаю он сейчас бугуртит от твоего ответа

Аноним Чтв 03 Апр 2014 19:20:01  #261 №121043 

>>121034
>Вот от этого я вахуе, что так быстро
Я сам в ахуе был, когда начал программить МК - они работают на частотах в 10-20МГц, именно столько раз в секунду они могут опрашивать ножки и сразу реагировать на изменение сигнала. Когда разбираешься с таймингами, и счет идет на такты, охуеваешь, что все это происходит в промежуток, измеряемый наносекундами - это просто невообразимо малый отрезок времени. И МК в этом времени живут и работают - для них секунда как для нас 8 месяцев. А для процессора ПК на 3ГГц, вообще как 96 лет. Это настоящие микроскопы для времени - используя дешевый МК ты можешь точно замерять микросекундные события, и реагировать на них.
Тот же оборот коленвала на 2000 об/мин длится 0,03с, за это время МК на 8МГц успеет сделать 240000 тактов, а это очень дофига, учитывая что типичная подпрограмма занимает 20-30 тактов.
>Есть ли эмуляторы всего этого дела, в которых не трудно разобраться, что бы я попробовал этот код написать и проверить как он будет работать?
AlgorythmBuilder - вещь старая, но рабочая. Есть русский ман по программированию - разобраться оче просто. Встроенный симулятор. Обертки для доступа в eeprom. Удобно.
Также тебе понадобится даташит на твой кристалл - там все на английском, но понятно. Если что-то непонятно - ищи как работать с тем же модулем на других кристаллах, но по русски - такой инфы в инете полно, как одну статью прочитаешь, сразу сможешь прочитать и даташит - там описано то же самое, просто адреса другие.
В идеале конечно лучше освоить асм или Си. Но если тебе на один раз - несущественно.
Главное, что нужно - умение алгоритмически мыслить, т.е. выстроить в голове весь алгоритм: что и как работает, какие переменные использует, и т.п. Это тоже несложно. Сложно учесть в алгоритме все особенности своего кристалла, а для этого нужно знать какие подсистемы он содержит, как они работают, когда применяются, на что способны. Например в 2313 есть аппаратный usart - это com-port, те, кто про это не знают, сколхозят программный, хотя на борту уже есть все готовое, и ничего колхозить не нужно было.
Но сделать прошивку для МК - это полдела. Вторая половина - написать программу для управления МК с компа, то же редактирования таблиц. Это будет по сложнее прошивки, но все-равно вполне по силам новичку - есть куча прог, где можно наговнокодить интерфейс, тот же HiAsm, lazarus, visual basic, в крайнем случае - visual C. Да даже та же ява. Это легко, учитывая, что приложение не сложное - прием/отправка данных с порта, их парсинг да отрисовка графиков.

Ах да, работая в асме/algorythmbuilder, придется поиграть в менеджера склада - определять в какие регистры что и когда писать, когда их освобождать. К счастью, описание регистров есть в мане к algorythmbuilder - там все понятно.
Желательно все переменные хранить в регистрах, т.к. они оче быстрые. Потом идет оперативка, потом флешка, потом eeprom. Таблички туда не влезут, так что их хранят в оперативке. Также в оперативке хранится стэк - это такая бяка, которая занимает несколько байт памяти при каждом вызове подпрограммы, и освобождает их при выходе. Важно это учитывать, т.к. чем сильнее забита память, тем меньше места остается под стек, меньше вложенных вызовов можно делать, и если про это забыть и начать клепать рекурсию - стек выйдет за пределы свободной памяти и запорет твои таблички, мотор пойдет вразнос, т.к. теперь в табличках мусор. Эта ситуация называется срыв стека или переполнение стека.

Что еще - вначале тебе придется собрать всю установку дома, на коленках, т.е. без движка, вместо форсунок и свечей - диодики, вместо моховика - вручную проносишь магнитик перед датчиком.
При таком раскладе чтобы все это наладить, тебе наверняка потребуется осциллограф, чтобы видеть что происходит в каждый момент. И тут можно пойти тремя путями - достать дорогущий осцилл, использовать симуляторы типа proteus (с ненулевой возможностью несоответствия симулятора с реальностью), либо добавить в ИК дополнительную подпрограммку, и он сам будет работать осциллографом, посылая тебе все данные.
Главное тут - добиться четкого срабатывания на датчик холла. Проще всего достать цифровой датчик - они недорогие, зато обеспечивают четкий сигнал на выходе, с которым МК легко работать. Аналоговый же придется подключать к компаратору, и возможно дополнять усилителем.
Когда сигналы с датчика начнут поступать четко - полдела сделано, остальное гораздо проще. Остается эти сигналы обработать, прогнать через таймеры и таблицы, и выдать на ножки с диодиками. Для тестовой версии можно включить умножение таймингов в пару тысяч раз, чтобы срабатывание диодиков было видно визуально, и обороты вводить переменным резистором.
С переменным резистором отдельный разговор - для него придется задействовать АЦП. Это не сложно. Сигнал с него представляется как число, от 0 до 255. Нужно будет подобрать для резистора диапазон - сколько он выдает при положении 0%, и сколько при 100%, эти коэффициенты также нужно зашить в прогу, и лучше в eeprom - чтоб не перепрошивать после смены резистора.
Что плохо с резистором - если он далеко от контроллера, мало того что ловит наводки, так еще и каждый разьем на пути может начать шуметь, как и сам резистор - через некоторое время показания с него пойдут неточные, начнут плавать, и контроллер, в соответствии с программой, будет подавать смесь согласно ошибочным данным - обороты тоже начнут плавать. В общем это мелочь конечно, тем более в серийных машинах тоже применяются резисторные датчики, которых ходят годами, но там специальные резисторы, защищенные, а у тебя наверняка бытовой. Я бы поставил вместо резистора валкодер - никакого шума, всегда стабильные показания, наводки почти не чувствуются, т.к. на линии цифра - нужны очень сильные наводки, чтобы ее перебить.

Аноним Чтв 03 Апр 2014 19:34:17  #262 №121045 
1396539257748.jpg

>>121037
Даже лучше вот так.

Аноним Чтв 03 Апр 2014 19:42:39  #263 №121046 

>>121036
Вряд ли, шатуны что у тебя на пике жесткие, деформации там оче маленькие.

Аноним Чтв 03 Апр 2014 21:50:09  #264 №121052 

>>121046
Можно же на звездочку поставить пружину, и измерять ее смещение при кручении - чем больше, тем сильнее нагрузка.

Аноним Чтв 03 Апр 2014 22:11:13  #265 №121053 
1396548673406.jpg

Запилил свой первый ламповый усилок. Схема 6н23п + 6п43п, выдающихся результатов от нее не жду. Настраиваю по спектроанализатору на компе, добиваюсь минимума искажений, правда лампы иногда работают в запредельных режимах и по звучанию не отличается от SVEN МА-333, разве что объем стал больше. Настраиваю на слух вроде приятное звучание, но по спектру какой-то пиздец - присутствуют гармоники аж до шестого порядка неебической амплитуды. Может у меня что-то со слухом. Подскажи анон, существует ли какой-нибудь определенный уровень и соотношение высших гармоник по которому настраивать усилок?
PS: годной акустики пока нет, слушаю на МА-333 с удаленным усилителем.

Аноним Чтв 03 Апр 2014 23:32:31  #266 №121058 

>>121053
Провода прогрел? В качестве источника у тебя что? Если не проигрыватель винила с стеклянным корпусом, то выкидывай свой усил, он холодный и не ламповый.
Колонки какие? 30 лет им есть?

Аноним Птн 04 Апр 2014 00:11:34  #267 №121061 

>>121058
есть, S90

Аноним Птн 04 Апр 2014 01:23:16  #268 №121063 
1396560196024.png

>>121043
>Удобно.
>все на английском, но понятно
>сразу сможешь
>на один раз - несущественно
>Это тоже несложно.
>Это легко, учитывая, что приложение не сложное
Это такая мотивация? или толстота?
>потребуется осциллограф
Есть усб от мастеркита.

Я так и не понял с чего мне начать, с эмуляторов или купить готовое что нибудь и поделать светофоры из светодиодов?

Аноним Птн 04 Апр 2014 02:32:17  #269 №121066 

>>121063
>Это такая мотивация?
Какая тут может быть мотивация? МК можно запилить прошивку за пару часов, до этого ни разу не держав МК в руках и не зная программирования. В этом сила гугля.
Через пару суток можно запилить полноценный проект. Через неделю игорь с МК сможешь осилить любой проект на нем. Через месяц начнешь заглядываться на армы.
>с эмуляторов или купить готовое что нибудь и поделать светофоры из светодиодов?
Я начал с готового, но тебе ничего не мешает начать с эмуляторов. Скачай и запусти AlgorythmBuilder, прочти ман, настрой его, создай проект для 2313.
Потом установи proteus, создай проект с 2313.
Потом качай даташит на 2313 и смотри распиновку - где питание. Подключи в протеусе туда питание.
Потом в протеусе и AlgorythmBuilder установи одинаковую частоту кристаллу. И начинай ваять прошивку. Хотя бы самую простую - настройка порта на вход/выход, подтяжка, и мигание диодиком.
Как настроить порт написано как в мане, так и в даташите, так и в инете на русском - гугли если не понял мана с даташитом.
Сконфигурируешь порты, начнешь мигать - в протеусе увидишь, что диодик загорелся (диодик ставь анимированный)
Потом поставь делители - пусть мигает не каждый такт, а раз в 10000000 тактов, т.е. закодь счетчики.
Осилишь это - переходи к таймерам. Как они настраиваются, как управляются. На 2313 есть 8-ми и 16-ти битные таймера. На них есть предделители - позволяют установить время тика в широком диапазоне - все это настраивается в мастере таймеров в буилдере. Остается добавить таймеру прерывание (есть в мане), и можно мигать по таймеру.
Потом освоишь остальные девайсы. Попробуй например мигать по сигналу с ножки от кнопки (поймешь как работать с холлом), потом меняй частоту мигания по сигналу с переменного резистора (освоишь АЦП), потом попробуй поработать с uart - там есть терминал в протеусе, можно слать команды контроллеру и принимать ответы.
Попробуй поработать с EEPROM - научись сохранять туда данные и извлекать обратно. Распредели оперативку под переменные (делается на странице переменных в буилдере, там же можно распределить регистры и EEPROM).
Поиграйся с большими числами - как их можно ужать до 8-ми битных с помощью множителей.
Вот собственно и все, что требуется для твоего проекта.

Аноним Птн 04 Апр 2014 07:19:53  #270 №121069 

Перекину вопрос с соседней ветки, т.к. там полтора анона бывает, - кто чем бессвинцовку паяет ? Мой старенький лукей 868 уже посасывает стоя. Смотрю в сторону quick 203G.

Аноним Птн 04 Апр 2014 09:12:30  #271 №121075 

>>121069
Нахуй тебе это говно паять? Ты что ремонтопетух?

Аноним Птн 04 Апр 2014 09:40:31  #272 №121078 

>>121069
Да любой паяльник на 40+ Ватт паяет. Если станцией - ставишь 350 градусов и о чудо - тоже паяет

Аноним Птн 04 Апр 2014 10:16:42  #273 №121079 

>>121075
это "говно" стало приносить больше покушать, чем основное место работы.
>>121078
Да ладно? Ахуеть озарение. Вздутую плату видели хоть раз?

Аноним Птн 04 Апр 2014 12:41:45  #274 №121084 

>>119967
Мне нужен годный безотмывочный флюс. Чтобы наносить можно было и на малюсенькие ножки микросхем/пузо smd мелочи/проволочки кондёров и транзисторов и на провода с мизинец, в том числе, чтобы подходил для пайки феном.

Чтобы не было нагара и плату не ел. Но чтобы позволял припою смачивать как следует. И ещё желательно бы, чтобы позволял паять провода из стали(или что там в говнопроводочках, например от бп пекарни или в sata кабеле) к меди или алюминьке.

Можно и ваткой бензина протереть, если уж этот флюс так хорош, но требует лёгкой очистки, лишь бы не разъел микруху или дороги на плате.

Дайте ссылку на ebay. Денег нет, так что давайте что-то в маленькой таре и подешевле.
В городе нет нихуя, а то что есть стоит в 2-4 раза дороже. И мне всё равно ждать железки оттуда, так что пожалуйста сразу мне ссылку на годного селера.

Алсо, проволочный припой со свинцом хороший линканите заодно, тоже маленькой порцией.

Сам до этого изъёбывался со смесью канифоли в спирте и бензине, откусывал куски от простого припоя, хуёво плавящегося и без флюса внутри. Паял паялом на 220 с медным жалом.

Сейчас разорился на 852d+, хако 907 к нему на замену и пару жал. Осталось с флюсом и припоем определиться.

Аноним Птн 04 Апр 2014 12:45:33  #275 №121085 

в гугле либо нету, либо сношаюсь в глаза, поэтому реквестирую тут. Нужна книженция
Алексеев Л.В., Знаменский А.Е. Автоматизация проектирования фильтров СВЧ, 1977
врядли конечно у кого-то будет, но надежда умирает последней

Аноним Птн 04 Апр 2014 12:50:25  #276 №121086 

>>121084
Попробуй "флюс ТТ индикаторный". Паяет даже аллаха, смывается горячей водой под краном. У меня таких чистых и аккуратных плат раньше никогда в жизни не получалось.

Аноним Птн 04 Апр 2014 12:52:35  #277 №121087 

>>121086
А-ну пошёл нахуй!
http://we.easyelectronics.ru/warning_guano/flyus-gel-tt.html

Аноним Птн 04 Апр 2014 12:54:03  #278 №121088 

>>121087
Это я читал, но глазам своим и своему опыту верю больше.

Аноним Птн 04 Апр 2014 12:57:51  #279 №121089 

>>121088
Всё равно на ebay нет, а у меня в городе только канифоль и её раствор в спирте/бензине по оверпрайсу под названием "лти".

Аноним Птн 04 Апр 2014 13:05:04  #280 №121090 
1396602304439.png

>>121088
у меня от этой хуйни плата умерла. Пытался отмыть калошей - белая хуйня во что превратился флюс - эта хуйня имеет сопротивление в несколько килоом
Чистить в УЗ ванне еще не пробовал

Аноним Птн 04 Апр 2014 13:06:42  #281 №121091 

>>121089
Кроме ебая магазинов нет, штоле? Я брал в тиксере за какие-то копейки, он шлёт по всей россии.

Перечитал комментарии, кстати - там же полно на этот флюс положительных отзывов, в том числе от дихальтца.

Аноним Птн 04 Апр 2014 13:08:38  #282 №121092 

>>121090
Да, сталкивался с этой белой хуйнёй. Но если нормально отмыть после пайки, то никаких проблем не было.

Аноним Птн 04 Апр 2014 13:16:20  #283 №121093 

>>121091
У них доставка стоит больше товара. Например искал я свою станцию паяльную. Она стоит 3к, а доставка ещё 3к. В итоге взял в обычном магазине в соседнем городе за 3,5к.

Они и мелочь дорого отсылают. Или я чего-то не понимаю?

Аноним Птн 04 Апр 2014 13:17:39  #284 №121094 

>>121092
И да, откопал сейчас плохо отмытую плату, попробовал тестером участок, покрытый белым налётом - на расстоянии 1мм между щупами и пределе измерений 2М тестер ничего не показывает.

Аноним Птн 04 Апр 2014 13:19:46  #285 №121095 

>>121093
Тяжёлую фигню лучше в оффлайн-магазине брать, конечно. Доставка исходя из веса рассчитывается.

Аноним Птн 04 Апр 2014 13:30:22  #286 №121096 

>>121094
а как ее отмывать?

Аноним Птн 04 Апр 2014 13:31:50  #287 №121097 

>>121095
Да там и паяльник весом 50гр так же отсылают дорого.
Просто есть список милионников, куда они шлют практически бесплатно, а для регионов заламывают цену.

Если ошибаюсь, ткни меня носом в дешёвую доставку чего либо до 2кг из рашки в рашку.

Аноним Птн 04 Апр 2014 13:59:48  #288 №121099 

>>121096
Сразу после пайки, пока флюс ещё не превратился в эту хрень.

>>121097
Я сам из миллионника, но разве почта роисси не 175р для обычных посылок (без запредельно огромных позиций типа паяльных станций или 5кг припоя) и бесплатно при заказах от 2к рублей?

Аноним Птн 04 Апр 2014 14:04:30  #289 №121100 

>>121099
Почта может и так, но я тыкал заказ, а потом мне они насчитали за доставку мелкой хуйни(50гр) 600р.
Я это повторил в чи и дип, gsm и ещё каком-то магазине и забил из рашки заказывать.

Рашка такая рашка, дешевле из китая, чем из москвы получить.

Аноним Птн 04 Апр 2014 14:22:46  #290 №121101 

>>121099
>Сразу после пайки, пока флюс ещё не превратился в эту хрень.
в эту хрень он превратился от бензина. Но если не смывать, то жирная плата тоже неприятно

Аноним Птн 04 Апр 2014 14:28:46  #291 №121102 

>>121101
Я смывал горячей водой. Если остаётся немного сала, то, может, фейри добавить, лол.

Аноним Птн 04 Апр 2014 14:55:24  #292 №121103 

Если уж паять жиром, то почему не глицерином?

Аноним Птн 04 Апр 2014 17:14:07  #293 №121106 

Аноны, а кто тинолью пользовался? У кого какие ощущения после применения?

Аноним Птн 04 Апр 2014 17:34:50  #294 №121107 

Анон поясни идиоту, мне нужно замутить USB разветвитель, то есть из одного порта сделать джва, вызвано это дикой нехваткой портов в ноутбуке для учебы. И если взять два кабеля вилка-розетка, спаять их в Y-образный дивайс оставив только одну вилку и две розетки, оно будет определять сразу джва устройства? Спасибо.

Аноним Птн 04 Апр 2014 17:36:06  #295 №121108 

>>121107
Плохая мысль. Купи за 100 рублей китайский разветвитель и будет тебе счастье.

Аноним Птн 04 Апр 2014 17:47:28  #296 №121109 

>>121108
>Плохая мысль
Не суть, вопрос оно будет работать или нет?

Аноним Птн 04 Апр 2014 20:01:36  #297 №121110 

>>121109
Нет, не будет. Будет либо работать одно из устройств, либо вообще нихуя не будет работать.

Аноним Птн 04 Апр 2014 20:03:16  #298 №121111 
1396627396753.jpg

>>121109
нет
купи себе вот такой хаб
http://www.dx.com/p/1-to-3-usb-2-0-3-port-hub-white-silver-225738

Аноним Птн 04 Апр 2014 20:56:17  #299 №121113 

>>121110
А почему?

1) Потому что я криворукий мудак?
2) Не хватит питалова? Ничего потребляющего больше 300mA не планируется
3) MB не сможет опознать подключенное устройство? Почему?
4) К этому переходнику нужен усб-хаб-контроллер?
5) Поясни за работу усб, я не в зуб ногой, как эта поебень должна работать.

>>121111
Да я бы с удовольствием, но мне нужно замутить узкоспециализированную приблуду для работы, базовое ТУ я упростил до основных узлов. Собрать / cпаять я могу почти все, что угодно, но я не шарю в схемотехнике.

Аноним Птн 04 Апр 2014 20:58:06  #300 №121114 
1396630686140.jpg

>>121111
Напомнило пикрилэйтед

Аноним Птн 04 Апр 2014 21:02:31  #301 №121115 

>>121113
потому что в USB два устройства на одном проводе не могут работать - для этого нужен ХАБ. Просто стандартом не предусмотрено.
Пока самый маленький хаб, что я виде - это пикрелейтед >>121111
Можешь конечно взять микруху хаба, развести под нее плату, но ты же не шаришь. Так что покупай любой хаб в ближайшем магазине

Аноним Птн 04 Апр 2014 21:04:53  #302 №121116 

>>121113 да и нахуй заморачиваться с чем то, что стоит в соседнем ларьке 100р

Аноним Птн 04 Апр 2014 22:08:18  #303 №121121 
1396634898074.jpg

>>121114

Аноним Птн 04 Апр 2014 22:35:35  #304 №121124 
[url]

>>121113
На видео хуй сделал как ты предлагаешь и якобы клава у него даже работает.

Аноним Суб 05 Апр 2014 01:12:23  #305 №121129 
1396645943135.jpg

Посоны, может ли придти пизда операционному усилителю, если была кратковременно перепутана полярность питания? Секунд 5-10 с перерывом на отключение питания. Так-то вроде работает, но после обнаружения ошибки был слегка теплым. Опер типа TL072/062/022. Нанесен ли ему ущерб, например, в виде поплыва параметров, от кратковременного питания неправильной полярности, хоть в общих чертах он и работает?
Питание двухполярное +-9 вольт. Включение - LFO.

Аноним Суб 05 Апр 2014 01:14:05  #306 №121131 

>>121129
Не просто "может", а 100% пришла.

Аноним Суб 05 Апр 2014 01:26:41  #307 №121132 

>>121131
Но требуемые функции им на данный момент выполняются. При кручении пота в обвязке частота изменяется, о чем еще и свидетельствует моргающий светодиод. Значит жив?

Аноним Суб 05 Апр 2014 03:29:11  #308 №121135 

>>121132

Значит жив.

Аноним Суб 05 Апр 2014 05:25:52  #309 №121138 

>>121124
Анон, ну это же пиздеж, она не будет работать. И горелка у этого типа стремная, лучше бы марганцовку в баночке от детской каши грел на аромо свечке.

Аноним Суб 05 Апр 2014 11:07:26  #310 №121144 

>>121131 Только в случае теплового пробоя. Если ток источника был ограничен - ничего ему не будет.

Аноним Суб 05 Апр 2014 11:55:37  #311 №121145 

следите пжалуйста за тем, чтоб все учебники были доступны в новом треде, а

Аноним Суб 05 Апр 2014 11:56:50  #312 №121146 

следите за тем, чтоб все ссылки на учебники были не битыми, а

Аноним Суб 05 Апр 2014 12:12:56  #313 №121147 
1396685576916.jpg

А как бы вы собрали на макетной плате устройство на двухмиллиметровой BGA?
http://habrahabr.ru/post/218233/

Аноним Суб 05 Апр 2014 13:20:37  #314 №121151 

>>121144 Как понять был ли ограничен ток источника? +9 вольт от трансформаторного блока питания на стабе 7809. -9 вольт образовано зарядовым насосом max1044. Эти напряжения поданы напрямую к 8 и 4 выводам микры без резисторов. Просто ОУ был вставлен в панель наоборот.

Аноним Суб 05 Апр 2014 14:11:04  #315 №121152 

А поясните за электреты слышал япошки их использовали как источник питания как такое возможно?

Аноним Суб 05 Апр 2014 14:12:51  #316 №121154 

>>121147
Я бы плату вытравил.

Аноним Суб 05 Апр 2014 16:45:21  #317 №121159 

>>120958
Заяву писали, всем похуй.

Аноним Суб 05 Апр 2014 18:08:17  #318 №121163 

>>121151

Блин, дым не пошеол, все работает же, что ты мозг греешь?

Аноним Суб 05 Апр 2014 18:27:01  #319 №121164 

/ra/даны, можете подсказать дешёвые i2s/spdif DAC'и?

Аноним Суб 05 Апр 2014 18:47:35  #320 №121166 

Аноны выручайте, купил гору МГТФ кабеля, но объебался с сечением и взял 0,07мм²(D = 0,29мм), а это пиздец, как его зачищать перед пайкой, он скользкий, как навазелиненный хер Ошота? Я в отчаянии.

Антош подскажи модель стриппера для тонких работ, где в мухосрани не спрашивал есть только промышленные бокорезы для арматур толщиной с палец бля.

Спасибо.

Аноним Суб 05 Апр 2014 21:02:59  #321 №121180 

>>121166
Зажигалкой, ёпты.

Аноним Суб 05 Апр 2014 21:07:59  #322 №121181 

>>121166

Подогреваешь обрезанный кончик зажигалкой - изоляция стягивается и сползает, открывая жилки.

Аноним Суб 05 Апр 2014 21:30:46  #323 №121184 

>>121166
Не слушай этих >>121181>>121180 мудил с зажигалками. Образовавшийся нагар на столь тонком проводе ты хуй счистишь нормально, более того, не залудишь провод нормально. Припой не пристает, даже если остался мизерный слой нагара, даже щедрое поливание канифолью/флюсом не поможет. Зажигалка годится только для проводов более жирных сечений, когда можно легко сточить нагар лезвием ножа, не опасаясь ломкости провода.

Аноним Суб 05 Апр 2014 23:19:02  #324 №121190 
1396725542972.jpg

>>121184
Используй ТУРБО зажигалку, она не оставляет нагара и скукоживает покрытие МГТФа, аккуратно зачищая его.

Аноним Вск 06 Апр 2014 00:12:55  #325 №121194 

Хуй знает посоны, нарыл вот такую поебту, KBT WS-07, в теории все goot, очень широкий спектр от 0,05-10мм², ограничитель "укуса", можно оголять изоляцию в середине кабеля, в отличие от немецких аналогов за 3000-5000р. сделан из говна стоит всего 700р., завтра еду тестить, отпишусь, если кому интересно.

Аноним Вск 06 Апр 2014 00:28:48  #326 №121196 

>>121194
Турбо зажигалку купи, тоже самое, но в дохуя раз дешевле и костры разводить можно.

Аноним Вск 06 Апр 2014 12:22:34  #327 №121211 
1396772554499.jpg

>>121066
Очень плохо пока что получается.
Может быть мне заказать пока что что нибудь с али, все равно долго будет идти, я решил, что хочу что нибудь с USB блекджеком и шлюхами, не обязательно для реализации моей идеи, а и для фана. Может подскажешь, что выбрать?бюджет до 1024 рублей
http://www.aliexpress.com/wholesale?SearchText=arduino

Аноним Вск 06 Апр 2014 13:08:52  #328 №121213 

Есть 2 стула трансформатора. ТПИ 3 4 и какой-то строчник. Что делать с первым понятно, а на что может сгодиться второй, кроме бесполезной искрящей HV-йобы?

Аноним Вск 06 Апр 2014 13:16:45  #329 №121214 
1396775805273.jpg

Аноны, подскажите про схему подключения реле. Много где вижу как на пикрелейтед: VCC -> катушка реле -> транзистор -> земля. Но это же КЗ? или у катушки релюхи какое-то активное сопротивление есть?

Аноним Вск 06 Апр 2014 13:31:22  #330 №121220 

>>121214
есть, и именно оно указывается в документации

Аноним Вск 06 Апр 2014 13:37:27  #331 №121224 

>>121211
на фотке ты?
что за девайс с сидиромом?

Аноним Вск 06 Апр 2014 13:37:50  #332 №121225 
1396777070841.jpg

Есть радиоуправляемое реле, на пульте две кнопки, есть много команд, на пике кнопочка ремемебер, я не знаю комбинаций запоминания, инструкции в комплекте не было, подскажите?

Аноним Вск 06 Апр 2014 14:04:22  #333 №121226 

>>121220
спасибо

Аноним Вск 06 Апр 2014 14:49:34  #334 №121230 
1396781374458.jpg

Пацаны, есть двухжильный провод от телефона, его нужно впиздячить в 4хжильную розетку (пикрилейтед). Телефон простой, не радиотрубка (т.е. отдельно питания нету). Написано, что в средние надо впиздячивать - красный и зелёный, но он, почему-то, не работает.

sageАноним Вск 06 Апр 2014 14:56:45  #335 №121231 

>>121230
два средних вроде (те которые на разъёме), смотри что к ним идёт.

Аноним Вск 06 Апр 2014 15:16:45  #336 №121235 

>>121231
Я и в средние и в не средние пробовал - сигнала нет.
У меня дома не такая хрень, а другая, с лампочкой и приставкой куда и втыкается 4хпиновый кабель. А на пикрилейтеде ни лампочки, ни хуя нет - только 4 провода. Так разве должно быть? Может, питания не хватает?
Другую розетку, что ли, купить?

Аноним Вск 06 Апр 2014 15:27:32  #337 №121236 

>>121235
Охуеть, школота запуталась в 4-х проводах. Спешите видеть!
А что вручную перебрать 6 вариантов подключения не осилил?

Аноним Вск 06 Апр 2014 15:30:05  #338 №121237 

>>121236
Да, бля. Я перепробовал.
Ты мне скажи, эта розетка >>121230 - нормальная? К ней больше ничего не надо?
Просто могут быть ещё на самой АТС неполадки

Аноним Вск 06 Апр 2014 15:32:59  #339 №121238 

Есть такой вот трансформатор, помогите разобраться какой провод куда

Аноним Вск 06 Апр 2014 15:34:21  #340 №121239 
1396784061747.jpg

>>121238

Аноним Вск 06 Апр 2014 15:40:27  #341 №121240 
1396784427592.jpg

>>121239

Аноним Вск 06 Апр 2014 15:46:56  #342 №121241 

>>121237
>Да, бля. Я перепробовал.
Не похоже. Если бы перепробовал - в одной из 6-ти комбинаций в телефоне раздался бы гудок. Если этого не произошло, то либо ты не перепробовал, либо линия обесточена, либо телефон выключен/сломан.
>эта розетка
Я там розетки не нашел. На пике какая-то распредкоробка со входом под телефонный кабель.
Розетка должна под винтиками иметь латунные пружинки, которых на пике нет.
>Просто могут быть ещё на самой АТС неполадки
Так а зачем по твоему тебе предложили перепробовать все 6 вариантов вручную? Просто бери провод от телефона и начинай к нему подключать проводки от розетки - рано или поздно должен пойти гудок. Комбинаций всего 6 - работы на полминуты.

Аноним Вск 06 Апр 2014 16:09:08  #343 №121242 

>>121240
http://azsurplus.com/index.php?main_page=product_info&products_id=4666
Транс от ИБП. Обмотки вымерять мультиметром.

Аноним Вск 06 Апр 2014 17:03:18  #344 №121245 
1396789398297.png

>>121184
>Образовавшийся нагар на столь тонком проводе ты хуй счистишь нормально, более того, не залудишь провод нормально.
Да ты совсем ебанулся. Всё отлично зачищается, обрамляется и лудится после обычной зажигалки за 5 рублей. В голову не приходило его ещё чем-либо дополнительно зачищать.
мимо

Аноним Вск 06 Апр 2014 17:19:18  #345 №121247 

>>121245
ты забыл что это ньюфаг - он греет 5 минут до черноты и без подсказки не может понять, что достаточно греть 2 секунды

Аноним Вск 06 Апр 2014 17:58:34  #346 №121250 

>>121242

Ого, дорогущий, из него катушка тесты годная выйдет?

Аноним Вск 06 Апр 2014 18:33:33  #347 №121254 

>>121250
Нет конечно, коэфф трансформации всего 220/12, и стойкость на пробой около 1кв.
Только как первичный преобразователь, далее повышать другими ступенями/умножителями.

Аноним Пнд 07 Апр 2014 17:13:42  #348 №121347 

>>121224
Это не я. На пике CD проигрыватель, я полагаю.

Аноним Пнд 07 Апр 2014 17:17:20  #349 №121348 

>>121347
>Это не я
А, понятно. А то я гляжу - ноги бритые и трусы бабские, думаю неужто ты в трансы подался?

Аноним Пнд 07 Апр 2014 19:18:05  #350 №121358 

Немного не по теме реквест.
Кто-нибудь с токовыми шунтами занимался плотно? Можете инфу посоветовать, желательно парочку учебников хотя бы.

Аноним Пнд 07 Апр 2014 19:33:31  #351 №121359 

>>121358
>желательно парочку учебников хотя бы.
закон ома

Аноним Пнд 07 Апр 2014 20:30:18  #352 №121363 

Анон, посоветуй фм трансмиттер помощнее. Хочу транслировать Тридогнайта и Лазаря это тот который в деусэксе в маршрутке за место шансончика. Или плеер с хорошим трансмиттером.

Аноним Пнд 07 Апр 2014 21:27:33  #353 №121379 

>>121359
Тут просто предстоит сделать несколько. А я их только на картинках видел.

Аноним Пнд 07 Апр 2014 23:03:31  #354 №121385 

>>121379
Шунт рассчитывается по закону ома: знаешь ток на шунте, знаешь какое нужно получить падение напряжения, считаешь требуемое сопротивление.
Все просто: R=U/I
http://ru.wikipedia.org/wiki/%D0%97%D0%B0%D0%BA%D0%BE%D0%BD_%D0%9E%D0%BC%D0%B0

Далее ищешь предельную плотность тока для материала шунта http://electrono.ru/elektricheskaya-cep-i-ee-osnovnye-zakony/14-teplovoe-dejstvie-toka
Если этого не сделать - шунт превратится в плавкий предохранитель.
По плотности считаем сечение: S=I/j

Далее, имея сопротивление, считаешь геометрические параметры шунта: длину и сечение.
Но для этого нужно знать каково удельное сопротивление материала шунта
http://ru.wikipedia.org/wiki/%D0%A3%D0%B4%D0%B5%D0%BB%D1%8C%D0%BD%D0%BE%D0%B5_%D1%8D%D0%BB%D0%B5%D0%BA%D1%82%D1%80%D0%B8%D1%87%D0%B5%D1%81%D0%BA%D0%BE%D0%B5_%D1%81%D0%BE%D0%BF%D1%80%D0%BE%D1%82%D0%B8%D0%B2%D0%BB%D0%B5%D0%BD%D0%B8%D0%B5

Например у тебя при токе 10А требуется получить 3В падения - аккурат под измерения АЦП в МК.
R=U/I=3/10=0.3(Ом)
Материал - медь. Плотность тока предельная 10А/мм^2, долговременная 5А/мм^2
Удельное сопротивление 0,018 Ом*мм^2/м
Сечение S=I/j=10/5=2мм^2
Формула удельного сопротивления R=p*l/S
Переворачиваем формулу l=RS/p
Подставляем, внимательно следя за размерностью величин l=0,3*2/0,018=33,3 м
Длинновато, но такова цена за надежность. Для уменьшения длины можно воспользоваться несколькими хитростями:
-применить ОУ, в таком случае требования к падению напряжения уменьшаются в 100..1000000 раз, а значит и длина шунта упадет до 0,3..0,00003м, т.е. от 0,03мм до 30см.
-превысить плотность тока, забив на долговременные измерения, в таком случае проволочка получается тонкая и сильно греется, зато длина соблюдена
-отказаться от шунта в пользу индуктивного/магнитного датчика

Если же тебе нужны шунты для амперметра, то вот http://ru.wikipedia.org/wiki/%D0%A8%D1%83%D0%BD%D1%82

Аноним Пнд 07 Апр 2014 23:24:23  #355 №121394 

>>121385
Ясно, спасибо.
Придется делать из нихрома, бугага.

Аноним Втр 08 Апр 2014 00:58:38  #356 №121410 

>>121394
>Придется делать из нихрома, бугага.
И получишь печку. Какие хоть требования?

Аноним Втр 08 Апр 2014 01:49:41  #357 №121419 

>>119967
В воркаче слишком мертво. Спрошу здесь.
Считаю курсач и тут нужно выбрать сечение ВЛ.
В методичке написано только
>110 кВ – 70 мм2
>220 кВ – 240 мм2
>330 кВ – 600 мм2 или 2х240 мм2

А у меня 35кВ, есть ли значение сечения для этого напряжения или брать 70 мм как на 110?

Аноним Втр 08 Апр 2014 08:38:45  #358 №121431 

>>121419
Есть метод экономической плотности тока, есть метод экономических токовых интервалов.
А у тебя - что-то обобщенное, скорее всего даже требований к опорам нету.
Посмотри в Баумштейне.

Аноним Втр 08 Апр 2014 12:02:44  #359 №121442 

Вразуми!
Что луше при разводке печатной платы, больше переходных отверстий при меньшей общей длине проводников или же наоборот, большая длина проводников при меньшем количестве переходных отверстий?

Если у меня двусторонняя печатная плата, но нужно ли мне заливать пустые области проводником и подсоединять её к земле?

Аноним Втр 08 Апр 2014 12:30:57  #360 №121444 
1396945857672.jpg

Аноны, кто сможет помочь?
Есть один ИК приемник от Lego, и после подключения не той полярности он отказался. На плате имеется драйвер мотора и какая то блядская китайская бескорпусная еще микросхема. Скорее всего испортилась та, что залита, да? Возможно ли узнать какая или заменить чем то другим?
Гуглением нашел максимум это http://www.eurobricks.com/forum/index.php?showtopic=45289&st=25

Аноним Втр 08 Апр 2014 12:52:18  #361 №121450 

>>121442
>Что луше при разводке печатной платы, больше переходных отверстий при меньшей общей длине проводников или же наоборот, большая длина проводников при меньшем количестве переходных отверстий?
Отверстия переходные на темную сторону ведут проводников увеличивают индуктивность.
>Если у меня двусторонняя печатная плата, но нужно ли мне заливать пустые области проводником и подсоединять её к земле?
Во истину так!

Аноним Втр 08 Апр 2014 13:11:33  #362 №121452 

Будь добор, поясни.
>Во истину так!
Но зачем? Смотрю на материнские платы, то везде есть заливка. На что она влияет? Чем знаменита?

>>121450
>Отверстия переходные на темную сторону ведут проводников увеличивают индуктивность.
Это из-за продольных переломов проводника? Как индуктивность влияет на распространяемый сигнал?
У меня частота невысокая в проводниках, может килогерц 50 максимум, но напряжение в 170В при ширине проводника в 0,3мм.

Аноним Втр 08 Апр 2014 14:21:47  #363 №121456 

>>121452
>килогерц 50 максимум
Тогда не важно. Заливка не обязательна. Переходных отверстий сколько угодно и где угодно.

дебил Втр 08 Апр 2014 14:40:06  #364 №121457 

есть контроллер моторчиков L298, судя по всему рассчитаный на два мотора
машинка четырехколесная, как подключить четыре мотора? последовательно/параллельно, или невозможно и китайцы меня наебали?

дебил Втр 08 Апр 2014 15:23:50  #365 №121462 

>>121457
нашел
https://lh5.googleusercontent.com/-fwuqKvrTV0M/T93Z-HbsXXI/AAAAAAACLis/Q2t6oeRAuaY/s885/12+-+1

Аноним Втр 08 Апр 2014 15:25:52  #366 №121463 

>>121442
обычно наколенное производство избегает переходных отверстий потому что сверлить заебывает оче быстро. Если тебя нет, и мегагерцев не много, то может пару сотен накидать

Аноним Втр 08 Апр 2014 15:30:58  #367 №121464 
1396956658250.jpg

>>121457
Ну если моторы делают одно и то же и сила тока не превышает параметры на пике, то соединяй параллельно сколько хочешь, по идее.

Аноним Втр 08 Апр 2014 16:04:04  #368 №121466 

>>121410
Ток от 1 до 10 кА.
Период колебаний до нескольких наносекунд.

Аноним Втр 08 Апр 2014 16:27:31  #369 №121472 

>>121466
Да, забыл, квазипроцессы.

Аноним Втр 08 Апр 2014 16:32:51  #370 №121473 

>>121466
>Ток от 1 до 10 кА.
Т.е. на постоянку. Нихром явно не мойдет.
На таких больших токах используют магнитные или индуктивные датчики.

Аноним Втр 08 Апр 2014 16:37:54  #371 №121475 

>>121473
Нет, импульсы.

Аноним Втр 08 Апр 2014 17:29:26  #372 №121481 

>>121475
А, импульсы. Тогда большую точность покажут медные шунты.
На 3в и 10ка сопротивление 3/10000 плотность 10 или 5, сечение 1000 или 2000, т.е. 10*10 или 10*20 мм, значит 17 или 34м соответственно, или 17 или 34 мм с усилением в 1000 раз.

Аноним Втр 08 Апр 2014 18:51:47  #373 №121485 

>>121481
>сечение 1000 или 2000, т.е. 10*10 или 10*20 мм
50*20 или 50*40 конечно

Аноним Втр 08 Апр 2014 19:32:58  #374 №121487 

Поцоны, собрал POV по ссылке http://prizrak-sanar.narod.ru/index.htm, а он сука не работает. Взял чистый МК, прошил, подцепил rx tx ничего в терминал не приходит, вообще ничего. USBASP у меня, а у него там батник на какой-то петушиную программу написан, которая только через ЛТП шьёт, потому-то я и не понял какие фьюзы выставлять в православном avrdude, потому оставил стандартные. Может в этом дело?

Аноним Втр 08 Апр 2014 22:10:58  #375 №121497 

>>121487
в статье: Микроконтроллер ATmega8 включен без использования кварцевого резонатора и работает на внутреннем RC генераторе частотой 8 мгц
Или в батнике есть настройка фьюзов fsut=0,boden=0,blev=0,ckopt=0,cksel=4
А вообще, uart без соответствующего кварца может и глючить

Аноним Втр 08 Апр 2014 22:43:51  #376 №121499 

>>121487
Читай даташит или гуголь - фьюзы везде обсосаны 100500 раз.

Аноним Срд 09 Апр 2014 07:27:10  #377 №121514 

Антуаны, где можно почитать смысл букв в названиях импортных транзисторов?
Всякие там IRFZ, IRML и т.д.

Аноним Срд 09 Апр 2014 09:34:50  #378 №121520 

Не знаю, туда ли я зашел. Есть тут аноны которые занимались ремонтом мобил? Короче, моя Nokia Xpressmusic 5310 не видит сим-карту. Пошел в салон, поменял симку на новую - и если старую он через раз таки видел, то новую не видит совсем, наглухо. Гуглил, кроме советов почистить контакты симкарты и батареи ничего не нашел. Никогда не перепрошивал, 4 года был полет нормальный. Что могло сломаться? Сам держатель, или какой-нибудь контроллер? Куда копать, как лечить, есть какие-нибудь мануалы?

Аноним Срд 09 Апр 2014 12:25:59  #379 №121532 
1397031959434.jpg

>>119967
Что это за хуйня и какие профиты я могу извлечь?

Аноним Срд 09 Апр 2014 12:43:37  #380 №121535 

>>121532
Ты можешь уебать кого-нибудь по лицу обратной стороной. Работает охуенно, инфа 146%. Потом долго ебло зашивать будут. Совковый выводной монтаж же.

Аноним Срд 09 Апр 2014 12:56:22  #381 №121537 
1397033782905.jpg

>>121535
Этот кто-то наверно просто умрет от такой штуки.

Аноним Срд 09 Апр 2014 13:31:40  #382 №121541 

>>121532
смотри дорожки на обратной стороне и составь схему

Аноним Срд 09 Апр 2014 13:35:31  #383 №121542 

>>121535
>Совковый выводной монтаж же.
Пайка волной припоя? Фап-фап.

Аноним Срд 09 Апр 2014 14:36:20  #384 №121546 
1397039780509.jpg

>>121541
вут? нахуя??

Аноним Срд 09 Апр 2014 15:01:33  #385 №121551 

>>121546
повышать свою радиограмотность

Аноним Срд 09 Апр 2014 15:16:30  #386 №121553 

>>121551
предлагаешь мне ее перерисовать? Для чего?

Аноним Срд 09 Апр 2014 15:43:01  #387 №121556 

>>121553
>повышать свою радиограмотность

Аноним Срд 09 Апр 2014 15:53:03  #388 №121558 

>>119967
аноны, купил я вот это http://www.220-volt.ru/catalog-143660/ дешевое говно, что бы попробовать себя в пайке. в магазине его проверили, просто включили в розетку и он начала нагреваться. сейчас решил начать паять, включил его, а из отверстий, что у ручки повалил белый дым. это нормально? типа первое включение или идти сдавать?

Аноним Срд 09 Апр 2014 16:07:19  #389 №121561 
1397045239303.jpg

>>121558
>87 рублей
>или идти сдавать?

Аноним Срд 09 Апр 2014 16:11:11  #390 №121562 

>>121561
ну а хули. товар то бракованный. по теме бы лучше ответил

Аноним Срд 09 Апр 2014 16:21:36  #391 №121566 

>>121558
Дым это нормально при первом включении.
Это относится ко всем паяльникам такого типа.
Включи и повесь за форточку.
Зря ты кстати взял 100 вт и с необгораемым жалом. надо было брать 40 Вт с медным.

Аноним Срд 09 Апр 2014 16:30:52  #392 №121570 

>>121566
ок, спасибо анон

Аноним Срд 09 Апр 2014 21:12:19  #393 №121584 
1397063539340.jpg

Давно хочу спросить, тут как-то ночью мой монитор (подсветка - ccfl) обезумел, пикрилейтед, попытался сфотать. Пошли какие-то не оче заметные глазу (частота большая) горизонтальные полосы, но глаза от этого вытекали. Увеличил яркость - эта хуйня пропала. Убавил обратно - все ок. Больше не повторялось. Что это была за хуйня?

Аноним Срд 09 Апр 2014 22:03:28  #394 №121587 

>>121584
Если vga - не удивительно.

Аноним Срд 09 Апр 2014 22:22:34  #395 №121590 

>>121587
Хрен там. DVI. Видеокарта - 560ti. Какие еще варианты такого феномена?

Аноним Срд 09 Апр 2014 22:42:46  #396 №121593 

Вопрос любителям космоса и AVR
По ньюфажести своей спалил две атмеги8 так: Прошил программку, использующую PORTB и записал фьюзы выбора тактирования на внешний кварц. И вот тут мк начал делить себя на ноль. Программой не определяется. Есть способы восстановления?

Аноним Срд 09 Апр 2014 23:06:13  #397 №121596 

>>121593
Прицепи внешний кварц, на программку похуй, лишь бы схема не мешала программатору.

Аноним Срд 09 Апр 2014 23:59:32  #398 №121600 

>>121596
Я же говорю, что вопрос о космосе. В том то и дело, что с внешним кварцем эта вся хрень и не работает, я думаю что это из за того, что порт Б (на котором находятся ноги для кварца) настроен на выход

Аноним Чтв 10 Апр 2014 00:23:06  #399 №121604 

>>121600
>я думаю что это из за того, что порт Б (на котором находятся ноги для кварца) настроен на выход
Проиграл.

Аноним Чтв 10 Апр 2014 00:26:09  #400 №121606 

>>121604
Ну, а из чего же он кварц не воспринимает, умник?

Аноним Чтв 10 Апр 2014 01:54:59  #401 №121617 

>>121606
Во первых даже при таком раскладе он кварц воспринимает - первые несколько тактов он точно отрабатывает, пока порт не перенастроит.
Потом - наверняка от таких идиотов как ты там убереглись, и приоритет фьюзов кварца больше чем регистра ввода/вывода. Так что внимательнее перечитай даташит про внешнее тактирование.
Потом - всегда доступен режим прошивки с внешним тактированием без запуска программы. Совсем. Достаточно не отпускать ресет. И это вроде учитывается в spi-программировании. Так что просто подключи и прошей 5 проводков.
Потом - есть еще один режим, высоковольтный, которому и на фьюзы положить.

Аноним Чтв 10 Апр 2014 08:40:10  #402 №121631 

>>121566
Это не ты ли в соседнем трэде сжег мультиметр анону, толстячок?
>>121558
>идти сдавать

Аноним Чтв 10 Апр 2014 08:45:21  #403 №121632 
1397105121660.jpg

>>121593
>AVR
Днище же.

Аноним Чтв 10 Апр 2014 09:08:55  #404 №121634 

>>121617
>первые несколько такто
В режиме программирования он смотрит на фьюзы. Кварц, значит кварц, внешнее, значит внешнее, внутреннее, значит внутреннее. Что там в программе ему похую. Программатором прочитай фьюзы, если не читаются кинь кварц, или тактовый сигнал

Аноним Чтв 10 Апр 2014 10:15:14  #405 №121639 

>>121632
а что тогда не днище?

Аноним Чтв 10 Апр 2014 11:32:10  #406 №121642 

Анон, не опасно ли запитывать советские цифровые микросхемы от компьютерного бп? Или нужен только линейный?

Аноним Чтв 10 Апр 2014 13:50:52  #407 №121646 
1397123452105.jpg

Анон, подскажи где найти схему такой херни, как usb2kbd. Гугол не может в мои запросы, с меня няши.

Аноним Чтв 10 Апр 2014 14:12:35  #408 №121647 

поясните как рассчитать сопротивление, чтобы включить два светодиода последовательно, у которых ток 60мА. Напряжение питания 3.3В

Аноним Чтв 10 Апр 2014 15:00:03  #409 №121648 

>>121647
Нужно отрицательное сопротивление. Где-то в районе 600 сименс. Ставь 470 сименс, не проебешься

Аноним Чтв 10 Апр 2014 16:49:40  #410 №121651 

>>121617
>Во первых даже при таком раскладе он кварц воспринимает - первые несколько тактов он точно отрабатывает, пока порт не перенастроит.
Так же и я думаю
>Потом - всегда доступен режим прошивки с внешним тактированием без запуска программы. Совсем. Достаточно не отпускать ресет. И это вроде учитывается в spi-программировании. Так что просто подключи и прошей 5 проводков.
Спасибо, попробую

Аноним Чтв 10 Апр 2014 16:57:14  #411 №121652 

>>121634
В режиме программирования он смотрит на фьюзы. Кварц, значит кварц, внешнее, значит внешнее, внутреннее, значит внутреннее. Что там в программе ему похую. Программатором прочитай фьюзы, если не читаются кинь кварц, или тактовый сигнал
Внешний кварц прицеплен. Программатор полностью игнорирует микросхему, даже ничего прочитать нельзя.

Как я понимаю, дело в том, что при подаче питания МК сразу начинает выполнение программы. В программе порт Б определяется почти сразу, поэтому до назначения портов есть всего-лишь несколько тактов. Старая программа работает в нем до тех пор, пока программатор полностью не запишет новую, кстати. И без тактирования он тебе никаким хуем новую программу не запишет, и фьюзы не прошьет. Проверенно опытным путем.

Аноним Чтв 10 Апр 2014 18:58:04  #412 №121654 

>>121652
> Старая программа работает в нем до тех пор, пока программатор полностью не запишет новую, кстати
В том то и дело, что при программировании ресет не отпускают - программа просто не может запуститься.
Ты чем шьешь? Какой программатор? Какой софт?

Аноним Чтв 10 Апр 2014 19:23:40  #413 №121657 
1397143420369.jpg

Черт дернул купить б/у БП 6В 600мА на барахолке за 200 руб, пикрилейтед кое-как вскрыл и сфотал. Внутри собственно транс и миниплатка с диодами, фильтрующим электролитом на 3300мкф и еще зачем-то 4 керамических по 20нФ воткнули. Суть проблемы: на выходе не 6в, а 9,5в без нагрузки и не меньше 8в под нагрузкой. Нагрузку подключал: резистор 220 ом (27мА ток), лампочку на 13в (90мА), один хрен не ниже 8в. Алсо, транс почему-то не хило греется, градусов 50 на ощупь. БП со слов продавца от радиотелефона. Мне нужно подключить к нему девайс с мизерным потреблением (20-30мА) и требующий 6В. Как быть? Искать-вкорячивать 7806? Может, несколько диодов последовательно?

Аноним Чтв 10 Апр 2014 19:45:56  #414 №121661 

>>121657
>Может, несколько диодов последовательно?
Вполне. Ток то маленький. Или стабилитрон и транзистор (усиленный параметрический стабилизатор).

Аноним Чтв 10 Апр 2014 20:29:30  #415 №121666 

>>121657
делитель на резисторах. Можно даже на переменном

Аноним Чтв 10 Апр 2014 21:38:06  #416 №121667 

>>121654
Лоховский USB-ASP с ебея (шьет через MOSI, MISO, SCK), софт - eXtremeBurner AVR

Аноним Птн 11 Апр 2014 00:06:30  #417 №121671 

>>121667
>шьет через MOSI, MISO, SCK
полагаю и ресет?
http://habrahabr.ru/post/152052/
При прошивке ресет подтянут к нуля, а значит программа не может быть запущена.
Т.е. при программировании программа 100% стоит на нулевом адресе. Но фьюзы по прежнему работают - они определяют аппаратное переконфигурирование линий. Так что если поставьл фьюз отключения ресета - он работать будет. Как и фьюз тактирования.
Тактирование осуществляется либо от внутреннего генератора либо от внешнего. Но при этом сам контроллер стоит - его удерживает sck в режиме программирования. Как зомби - сердце работает, но никакой своей воли нет.
Так что раз включил внешнее тактирование - значит spi программирование в чистом виде уже не сработает, необходимо подать сигнал на внешние тактовые выводы, с любого генератора, тот же генератор меандра на логическом элементе, рассчитай его килогерц на 10-1000.
Скорость программатора выстави в минимум, частота тактового генератора должна быть как минимум вдвое выше скорости, т.е. если поставил скорость 100кбит, частоту ставь не меньше 200кГц. Если килобод - умножай еще на 1,5.
Внимательно погугли, как правильно подключать к твоим МК внешние тактовые генераторы - ты где-то делаешь ошибку с кварцами. В любом случае полноценный генератор надежнее кварца - так что желательно изготовить. Благо это не сложно - найти любую логическую микросхему.

Вон чувак в статье вообще вручную выполняет все этапы, на скорости в доли бит в секунду, и все работает. Но тебе так извращаться нет смысла - автоматика ничем не хуже. Разве что в крайнем случае - когда нужно прочитать все ответы и понять в чем проблема, т.е. если не заведешь - можешь попробовать метод из статьи, так хоть будет ясно на каком этапе фейл. Пока предположительно - на самом первом: МК вообще не получает тактирования. А может просто не входит в режим программирования: что-то с ножками reset и/или sck, фьюз выключения ресета влепил, или где-то нет контакта/провод перепутан. У меня у самого МК не с первого раза начал определятся в первый раз - пришлось внимательно с тестером проходить всю схему программатора и проводки, пока не нашел проблему - перепутал провода.
Твоя задача - прочитать фьюзы, и переключить тактирование на внутренний источник. Зачем все выставляют внешний? В большинстве случаев это нафиг не сдалось. Редко когда это оправдано - только когда необходима высокая стабильность таймаутов: капризные интерфейсы, типа usb, часы, измерители частот/скоростей.

Аноним Птн 11 Апр 2014 00:54:50  #418 №121673 
1397163290609.jpg

>>121666>>121661
А что имели ввиду китайцы, указывая наличие в нем термопредохранителя на 130C? Там же нет нихуя подобного. Разве что в транс залит, лол. Да и нахуй он нужен вообще?
Сижу упоротый и думаю, как компактно вкорячить туда предохранитель и диоды.

Аноним Птн 11 Апр 2014 01:35:14  #419 №121675 

>>121673
>что имели ввиду китайцы, указывая наличие в нем термопредохранителя на 130C?
Может быть они имели ввиду наличие в нем термопредохранителя на 130 градусов?
>Да и нахуй он нужен вообще?
Ебать ты тупой. Чтобы пожара не было.

Аноним Птн 11 Апр 2014 02:10:50  #420 №121676 

>>121675
Если подразумевалась плавкая вставка, то ее там нет, см. говнофото.

Аноним Птн 11 Апр 2014 02:41:36  #421 №121678 
1397169696246.jpg

Сап, радач. Есть один магнитофон — Маяк-233, в котором некорректно работает запись. Магнитофон был переделан в усилитель предыдущим хозяином, мною же было принято решение восстановить его до первоночального состояния на сколько это возможно без особых затрат.
После чистки, замены пасика счётчика ленты, микросхемы комутации сигналов которая по непонятным причинам пробилась и нескольких конденсаторов на плате усилителя воспроизведения, которые были по непонятным причинам выпаяны из одного канала, магнитофон, несмотря на подсохшие электролиты, заработал как следует.
В разобраном виде я поставил магнитофон на торец возле дивана и решив собрать его утром отправился спать. Казалось бы на этом ремонт закончится, но нет. Проснувшись посреди ночи я пошол справить нужду и забыв о препятствии на пути, в темноте наткнулся на магнитофон, опрокинув его и при этом розбудив дома всех кого мог.
После падения магнитофон почти не пострадал, но теперь в нём не работает защита от записи и я не в силах определить, что именно вышло из строя. При беглом осмотре небыло обнаружино трещин на платах, все зазъемы в порядке и все элементы на своих местах.
Проблема следующая: При включении записи без вставленой кассеты, магнитофон включает ленторотяжный механизм, прижимает головки и ролик, но при этом реле комутации не срабатывает и надпись "запись" на индикаторе не загорается, если контакт, который определяет выломан ли язычок на кассете, разомкнут. Если контакт замкнуть, то слышен щелчёк реле и загорается надпись "запись", при этом лентопротяжный механизм продолжает вращаться. На сколько я помню, до падения магнитофона лентопротяжный механизм не включался если этот контакт разомкнут.
Вопрос: Стыкался ли кто-то с похожей проблемой и как её решить?

Вопрос2 в догонку: Стоит ли внимания, времени и затрат восстановление\доработка колонок 10АС-401? Может ли кто-то что-то сказать\посоветовать по их поводу? Больно уж мягко и лампово звучат низы у этих колонок.
Достались они мне за долго до маяка. В одной из них порвался подвес низкочастотного динамика, сделан он из паралона который уже давно сгнил. Судя по всему динамик там - 10ГД-36.
Подумывал над тем, чтобы переклеить подвес или легче заменить динамик к примеру на 10ГД-30Е\Б, не пропадёт ли тогда их мягкое звучание?
Сейчас в качестве усилителя используется модуль усилителя из Вега-109 без темброблока, с китайским трансформатором и колонки 6АС-2. На удивление неплохо звучат в паре.
Inb4: "Ебанулся в край. Выкинь и купи новые, старьё не нужно."

Аноним Птн 11 Апр 2014 02:54:54  #422 №121679 

>>121678
Я могу понять винил, бобины, но нахуя кассеты? Самый уебищный носитель. Если тебе так хочется упороться этим говном, ищи аппарат классом повыше (твой 2-й класс - хлам, хотя по мне все кассетники - хлам).

Аноним Птн 11 Апр 2014 03:21:37  #423 №121681 

>>121679
Если чесно, то по кассетам и сам не угораю, да и качеством этот девайс не блещит. Просто достался он мне на халяву, хотелось довести до нормального состояния из принципа. Поставить на полку рядом с компьютером в качестве усилителя, выглядит он не столь уёбищьно. Хотя усилок от Веги и звучит лучше по сравнению с маяком, но он не имеет корпуса и номального блока питания, а покупать нормальный транс и делать корпус впадло. У этого хоть корпус есть с элементами управления.
Ну а кассеты это вторично и опционально, но в идеале хотелось бы иметь полностью рабочий аппарат.
Да и у многих ли людей сегодня такой девайс дома увидишь?

Аноним Птн 11 Апр 2014 03:36:00  #424 №121682 

>>121681
>Да и у многих ли людей сегодня такой девайс дома увидишь?
Ты не поверишь, но немало у кого есть в закромах старая техника.
У меня, например, в шкафу стоит батин Нота МП-220С, сука, вспомнил же модель как-то. Такая херня:
http://www.rw6ase.narod.ru/000/mg1/nota_mp220s.html
Полностью исправный, даже не потертый и не поцарапанный, как ни странно. И меня, честно говоря, не тянет им как-либо пользоваться. Даже как усилителем. Хотя в детстве, помню, пользовал его иногда. Сделай себе усилитель на TDA, засунь в какой-нибудь пиздатый корпус и поставь так же рядом с пк. А гроб этот поставь в шкаф и храни для потомков.

Аноним Птн 11 Апр 2014 04:03:11  #425 №121683 

>>121682
>У меня, например, в шкафу стоит
Вот именно, что в шкафу, никто их на показ не выставляет.
>усилитель на TDA
В ЭТИХ МИКРОСХЕМАХ НЕТ ДУШИ
Можно, но это лишние затраты. У безработного студента-леньтяя нет лишних денег. ( Хотя такой усилок обойдётся относительно в небольшую сумму по сравнению с новыми китайскими и забугорными БУ.
Кстати, ты имел дело с переделкой компьютерных AT\ATX блоков для питания усилка? Ну замена дииодов и обратная связь это само собой.
Особенно интересует вопросы касающиеся дросселя групповой стабилизации, перемотать его или выкинуть заменив перемычкой, и толщины обмоток транса.

Аноним Птн 11 Апр 2014 04:22:17  #426 №121684 

>>121683
>ты имел дело с переделкой компьютерных AT\ATX блоков для питания усилка?
Нет, это говноедство. Там надобно выдирать кучу вторичных цепей (на мат. плату идет куча разных напряжений), менять элементы (не все рассчитано на овер 12в), неопределенное количество подводных камней. Сейчас не проблема самому собрать импульсный БП, это дешево и сердито, как и ололо-усилители. Есть микросхемы на десятки-сотни ватт, представляющие из себя шим+ключи в одном корпусе, требуют минимум элементов, не критичны к требованиям транса, конструкция получается максимально простой и компактной. Гугли.
В принципе, тебе и 12в от ATX БП хватит (по амплитуде), без переделок, если требуется мощность усилителя не более 10-15 вт, что и равно мощности твоих ретро-колонок.

Аноним Птн 11 Апр 2014 04:44:51  #427 №121686 

>>121684
Снова упор в изготовление нового девайса и покупку деталей. Можно, но необходимо ли?
Загвоздка в том, что тот усилок который я использую от веги который, питается от двуполярного источника. Этот старый БП лежит без дела и занимает место, а так нашлось бы ему применение. Работать то оно с ним работает, но на шине -12 всего 500 мА. Хотя этого достаточно если не выкручивать громкость.

Аноним Птн 11 Апр 2014 04:55:45  #428 №121687 

>>121686
Продай этот БП, купи китайский с +/- 24в, цена вопроса рублей 600-800.

Аноним Птн 11 Апр 2014 05:03:38  #429 №121688 

>>121676
>Если подразумевалась плавкая вставка
Плавкая вставка - это плавкая вставка, а термопредохранитель - это другое, например биметалл.
На фото нихуя не видно, но она включается в первичную обмотку, разрывая контакт с розеткой. Оформлено может быть например как пружинный контакт - один нормальный, второй биметаллический, когда нагревается - рвет связь.

Аноним Птн 11 Апр 2014 05:10:02  #430 №121689 

посоветуйте как лучше usb осциллограф взять?

Аноним Птн 11 Апр 2014 05:13:42  #431 №121690 
[url]

>>121679
>бобины
Вот от этого сейчас я бы и сам не отказался. Только в цифре. И как стриммер, и как носитель аудио/видео.
Жесткие диски, кассеты - это все конечно хорошо, но не то.
Ты только представь: захотел посмотреть семейный архив, снял с полки бобину, нацепил на этого исполина, и он завертелся. Аж душу греет такое зрелище - сразу видно откуда тут идет картинка, с ленты, с бобины. Да и сами вращающиеся огромные бобины - то еще зрелище, не то что эти недосиди.

Аноним Птн 11 Апр 2014 05:15:32  #432 №121691 

>>121687
прикинул цену, около 40грн. (~113р.) за no-name at БП. Не густо =\
Помню в колледже для диплома покупал тор на 60 ватт, 15 вольт. Он мне тогда обошелся приблизительно в 80грн. (~226р.), кажется. Так пожалуй будет проще, тем более диодный мост на том огрызке платы есть.

Аноним Птн 11 Апр 2014 05:38:46  #433 №121692 

>>121688
>она включается в первичную обмотку
Ох, лол, там от вилки идут 2 штыря, которые напрямую втыкаются в транс (на фото видно разъемы для них на трансе, вверху слева) и на которых в результате фиксируется вся конструкция. Т.е. в первичке вообще ничего нет. Такие вот технологии.

Аноним Птн 11 Апр 2014 05:42:13  #434 №121693 

>>121690
Хотел бы я себе подобный девайс. Пусть даже аналоговый.
Превосходное качество звука, шикарный алюминиевый корпус и невероятное качество сборки. Они словно созданы быть совершенными. Любой позавидует.
Прям как яблочная продукция только лучше.

Аноним Птн 11 Апр 2014 05:42:52  #435 №121694 

>>121690
>захотел посмотреть семейный архив, снял с полки бобину, нацепил на этого исполина, и он завертелся
В совке видеобобинники (про видеокамеры скромно умолчу) были у единиц, у всяких элитных членов партии, так что не знаю о каком семейном архиве на бобинах ты говоришь. Лично у меня разве что на VHS есть старые записи, да и те записывались на камеру, которую батя одолжил.

Аноним Птн 11 Апр 2014 05:43:12  #436 №121695 

>>121692
Т.е. в трансе пружинные контакты? А откуда ты знаешь, что одна из пружин не биметаллическая? На вкус пробовал?

Аноним Птн 11 Апр 2014 05:45:09  #437 №121696 

>>121694
А если ты про современные - слишком дорого и специфично, да и откуда у тебя уже семейный архив? Ты бородатый 50-летний телемастер?

Аноним Птн 11 Апр 2014 05:46:00  #438 №121697 

>>121694
>так что не знаю о каком семейном архиве на бобинах ты говоришь.
О простом. Берешь цифровой бобинник, пишешь на него семейный архив, кладешь на полку. Старые бобинники для этого не годятся - нужна именно цифра, как у старых бобинных накопителей, стримеров. Цифра подается на тот же комп/телевизор и смотрится. Бобины - лишь аналог диска, цифровой поток тот же.
Просто они круче смотрятся - этакие мельницы.

Аноним Птн 11 Апр 2014 05:49:55  #439 №121698 

>>121695
не, не пружинные. Штыри обычные, как проволока, 1,5 мм. Контакты в трансе - топорная обжимка штыря с 2 сторон. Думаешь, они способны разрушиться при 130С? Это вряд ли, судя по их толщине. Быстрее корпус транса расплавится или изоляция на проводе и закоротит нахуй. Сомнительно, короче.

Аноним Птн 11 Апр 2014 05:52:16  #440 №121699 
1397181136197.jpg

>>121692
Сие мизерное чудо есть термопредохранителем, впаевается последовательно с первичкой, разрывая контакт при перегреве обмотки, обычно находится под изоляцией, прижатый к обмотке и почти незаметен.

Аноним Птн 11 Апр 2014 05:52:20  #441 №121700 

>>121698
>топорная обжимка штыря с 2 сторон
Это и есть пружины, лалка. В розетке тоже пружины.

Аноним Птн 11 Апр 2014 08:37:02  #442 №121705 

>>121673>>121676>>121688>>121692
Ебать вы лохи слепошарые! Пикрелейтед что по вашему?

Аноним Птн 11 Апр 2014 08:40:34  #443 №121707 

>>121689
Возьми его сзади лол!

Аноним Птн 11 Апр 2014 08:43:25  #444 №121708 
1397191405977.jpg

>>121705
Пик отклеился.

Релейный вопрос Аноним Птн 11 Апр 2014 10:24:27  #445 №121709 
1397197467593.jpg

Бывалые, выручайте. Нужно дистанционно разрывать линию 48В, 6А. Думал поставить реле, но облазил каталоги "Платана" и "Чип и Дипа", и ничего подходящего не нашел кроме твердотельных релюх за 1.5к (серия CMX). Но этот вариант не подходит финансово, так как мне нужен не один десяток таких релюх. Кроме того, имеет значение компактность этих устройств. Как быть?

Аноним Птн 11 Апр 2014 10:49:28  #446 №121710 
1397198968058.jpg

>>121709
Например http://www.chipdip.ru/product/bs-115c-12a-dc24v/
Только не покупай в чипидипе - у них лютый оверпрайс.

Аноним Птн 11 Апр 2014 10:51:10  #447 №121711 

>>121709
Ну или полевик ставь. Дёшево, сердито, компактно.
>>121710-кун

Аноним Птн 11 Апр 2014 12:10:18  #448 №121713 

>>121710 но у неё же:
>Максимальное коммутируемое постоянное напряжение 28V

Аноним Птн 11 Апр 2014 12:38:02  #449 №121716 

>>121713
> Максимальное коммутируемое переменное напряжения 120В
(при токе 12А)
Телепаты в отпуске. Ты нигде не говорил что у тебя постоянное напряжение.

Аноним Птн 11 Апр 2014 12:56:42  #450 №121717 

>>121709
http://www.chipdip.ru/catalog-show/electromagnetic-relays/?gq=RT4
Две контактные группы последовательно.

Аноним Птн 11 Апр 2014 13:50:24  #451 №121719 
1397209824394.png

>>121717 я правильно тебя понял? Но ведь тогда превышение по току будет на обоих контактных группах. Я думал о параллельном включении, но не будет ли это убивать реле, ведь контакты замыкаются и размыкаются не одномоментно. Или это нормальная практика?

Аноним Птн 11 Апр 2014 13:54:25  #452 №121720 

>>121719
>мужик оголил жопу в сторону открывающейся двери. В коридоре паника

Аноним Птн 11 Апр 2014 14:09:52  #453 №121721 

>>121713 -> >>121711
>>121710-кун

Аноним Птн 11 Апр 2014 15:27:20  #454 №121726 

http://websdr.ewi.utwente.nl:8901 как пользоваться и можно слушать весь мир? поясните дауну

Аноним Птн 11 Апр 2014 16:59:18  #455 №121728 

>>119967
http://wod.su/vampire/book/vampire_masquerade/03

Аноним Птн 11 Апр 2014 17:15:41  #456 №121731 

>>121720
а ты умеешь читать схемы

Аноним Птн 11 Апр 2014 23:47:37  #457 №121757 

>>121728
продолжай

Аноним Суб 12 Апр 2014 01:31:30  #458 №121763 
1397251890148.png

>>121719
Правильно.
Две основных проблемы при коммутации ненизковольтной токовой постоянки - дуговой разряд при размыкании контактов и однонаправленный перенос ей металла между контактами.
Соответственно контакты нужны жЫрные и должны разводиться на достаточное расстояние, последовательное включение контактов - обычная мера удвоения расстояния.
Под графиком на рисунке - область допустимой работы из http://lib.chipdip.ru/227/DOC000227491.pdf (даташит на RT4, невзирая на заголовок). Твои 48В/6А аккурат помещаются под график "2 contacts in series".
Другое дело, что этот график - для резистивной нагрузки. В случае суровой индуктивной нужно брать то, что сможет растянуть дугу на большее расстояние и погасить её.
Таким образом мечта о компактном и изящном решении может превратиться в какой-нибудь ПМ12-010-100, ПМЛ-1160 или LC1-D09.
Шнейдеровский документ о применении их контакторов на постоянке с занятными зависимостями допустимого тока от количества последовательно включённых контактов: http://www2.schneider-electric.com/resources/sites/SCHNEIDER_ELECTRIC/content/live/FAQS/165000/FA165903/ru_RU/1.pdf.

Аноним Суб 12 Апр 2014 02:36:16  #459 №121764 

Поясните надписи на щупе осциллографа
300v - значит им можно подключаться к цепям до 300В? Осцилл показывает максимум 50В. Как понять?
1:10 - а это что значит?

Аноним Суб 12 Апр 2014 03:07:38  #460 №121765 

>>121764
>1:10 - а это что значит?
Оставь прибор в покое, изучи пока мультиметр для начала научись измерять ток в розетке

Аноним Суб 12 Апр 2014 05:02:05  #461 №121766 

Поясните, есть транс 5В 700мА, случайно подключил кое-что не так и в течение нескольких секунд измерял ток КЗ вторички 2.4А. Почему ток ограничился на таком весьма сносном уровне, и почему транс не сгорел? Он сильно нагрелся, руку держать почти невозможно, но не сгорел и продолжает работать. Стало быть, КЗ не убивает транс, его убивает возникающий при этом нагрев?

Аноним Суб 12 Апр 2014 05:28:33  #462 №121769 

>>121766
Пробивает транс либо высокое напряжение либо разрушение изоляции обмоток. Изоляция не любит нагрев, но опасен для нее нагрев уровня 400-600 градусов, а не твои жалкие 70.
Так что скорее пластиковый каркас поплывет, чем будет пробита обмотка.
Транс работает просто: одна обмотка запасает порцию энергии в магнитном поле, вторая из этого поля черпает энергию, так что порция энергии ограничена частотой, током первички, уровнем насыщения сердечника. Вот вторичка больше отнять и не может - буфер пуст. Поэтому ток кз вторички ограничен емкостью этого магнитного буфера.
Перегрев возникает во вторичке из-за кз (ток гуляет по обмотке), а в первичке - из-за того, что буфер постоянно опустошается, и его надо наполнять, т.е. и в первичке гуляет ток. На холостом ходе ток гуляет лишь в первые импульсы, когда буфер заряжается, а в остальное время гуляют микротоки - лишь подкачка саморазряда да потребленной электроникой небольшой мощности.
Нагрев идет потому, что когда ток гуляет по проводнику с сопротивлением, на этом сопротивлении рассеивается энергия. Так гласит закон джоуля-ленца.

Аноним Суб 12 Апр 2014 05:39:13  #463 №121770 

>>121769
Понятно, меня удивила живучесть этой штуки. Стало быть, кратковременные аварии для транса - ерунда.
>пластиковый каркас поплывет
хз как на современных, у меня старый советский трансик, только железо и медь, ну еще ткань/бумага поверх обмоток.

Аноним Суб 12 Апр 2014 12:55:07  #464 №121783 

Аноны, подскажите АЦП по следующим параметрам:
-точность не менее 5 бит
-обязательно - работа в статике, без клока
-возможность найти и купить в розницу и не за дикие килобаксы не считая доставки.

Аноним Суб 12 Апр 2014 14:19:07  #465 №121788 

>>121783
ардуина же

Аноним Суб 12 Апр 2014 14:25:35  #466 №121790 

Есть тут аноны с Волгограда? Где кроме птички можно радиодеталей купить, в частности конденсаторов?

Аноним Суб 12 Апр 2014 14:45:50  #467 №121791 

>>121671
Сборка на NE555 подойдет для тактирования? Каким софтом шить? eXtreme burner AVR не поддерживает выбор скорости.
>Редко когда это оправдано - только когда необходима высокая стабильность таймаутов: капризные интерфейсы, типа usb, часы, измерители частот/скоростей.
Делаю более-менее точный таймер, поэтому и решил прицепить кварц (от внутреннего RC расхождение с реальными секундами начинается от первой минуты и растет в геом. прогрессии).

Аноним Суб 12 Апр 2014 16:07:57  #468 №121795 

>>121788
В статическом режиме, мудила.

Аноним Суб 12 Апр 2014 16:18:45  #469 №121796 

>>121213
Неужели никто не ответит?

Аноним Суб 12 Апр 2014 17:33:56  #470 №121799 

>>121795
>АЦП
>статический режим
/0

Аноним Суб 12 Апр 2014 18:55:16  #471 №121805 

>>121799
g взвешивающий АЦП
мудила

Аноним Суб 12 Апр 2014 19:06:54  #472 №121806 

>>121805
заебал уже, сделай на логических элементах и резисторах

Аноним Суб 12 Апр 2014 20:20:47  #473 №121807 

>>121806
>заебал уже
>один запрос и два отказа от тупых ответов не по теме
мудила

>сделай на логических элементах и резисторах
Что ж на логике-то, а не на рассыпухе?

Аноним Суб 12 Апр 2014 20:33:02  #474 №121809 

>>121807
не можешь сделать сам -> неудачник, никто тебе не поможет

Аноним Суб 12 Апр 2014 20:51:14  #475 №121813 

>>121809
ты ж миня затраллел прям, мудила безграмотная.

Аноним Суб 12 Апр 2014 23:53:09  #476 №121822 

Где купить витой кольцевой сердечник?

Аноним Вск 13 Апр 2014 05:40:39  #477 №121850 

>>121791
>Сборка на NE555 подойдет для тактирования?
Пойдет, если запитан от 5В.
>Каким софтом шить?
Да любым
>eXtreme burner AVR не поддерживает выбор скорости.
Настрой скорость порта в диспетчере устройств

Аноним Вск 13 Апр 2014 05:57:09  #478 №121851 

>>121791
Лучше бы ты прицепил кварц в другое место для этих целей. К тому же, какой-нибудь 32768 даже проще найти.

Аноним Вск 13 Апр 2014 09:07:03  #479 №121854 
1397365623887.jpg

>> 121194

Короче посоны, купил я таки эту ёбу от КВТ, базарю чистит заебись, стоит 600рэ, после покупки винт "микронастройки" распилить в прямой шлиц и все становится просто замечательно, по дефолту он оче тугой голыми руками не повернуть (для стрипа провода 0,05 нужно до упора завернуть этот винт).

Аноним Вск 13 Апр 2014 09:38:43  #480 №121856 
1397367523095.jpg

>>121854
Как на говно.

Аноним Вск 13 Апр 2014 10:06:52  #481 №121861 

>>121791

Я тоже недавно парочку атмега8 так залочил. Прочитал, что на тело человека наводится 50 герц, подпаял к ноге для кварца проводок, другой конец намотал на палец, и о чудо - першил фьюзы. Потом так сделать не получилось. Спаял моностабильник на 555, работает безотказно, брат жив и кристал тоже.

Аноним Вск 13 Апр 2014 10:32:21  #482 №121863 

>>121497

>Или в батнике есть настройка фьюзов fsut=0,boden=0,blev=0,ckopt=0,cksel=4

Что значит или? В батнике такие настройки и стоят.

avreal32 +mega8 -p1 -ai300 -o1000 -3 -e -b -w -v -l0 -fsut=0,boden=0,blev=0,ckopt=0,cksel=4 prizrak.hex

Помогите, сосоны, переделать фьюзы под avrdude. С меня шлюхи!

Аноним Вск 13 Апр 2014 10:46:58  #483 №121866 
1397371618518.jpg

>>121856
HAHAHA, зачисти, этой хуйней, изоляцию в середине кабеля, FAGGOT.

Аноним Вск 13 Апр 2014 10:56:34  #484 №121867 
1397372194717.jpg

>>121866
>2014
>зачищать и облуживать провода

Аноним Вск 13 Апр 2014 12:13:15  #485 №121872 
1397376795700.png

Нужен паяльник для бати. На замену исдохшему совковому. Понятно, что старик под новое переучиваться не захочет и от привычки стучать его уже не отучишь. Поэтому нихром и медное жало-отвертка — главные критерии.

Аноним Вск 13 Апр 2014 12:33:07  #486 №121874 

Антош, подскажи ньюфагу, какую программу для моделирования лучше использовать? Ltspice подойдет? Там можно указывать допуски, погрешности и проч. или там все сферическое в вакууме Или лучше что-то другое?
Макетировать пока не могу - жду пока доедет осциллограф.

Аноним Вск 13 Апр 2014 13:50:56  #487 №121877 
1397382656347.jpg

Как провести две лампы, к одному выключателю с двумя кнопками? Внутри выключателя три контакта. Я подсоединил, но если одну лампу выключаешь, то вторая включается. А две вместе одновременно не горят.

Аноним Вск 13 Апр 2014 14:00:11  #488 №121878 
1397383211429.jpg

Анон, у меня на винте отгорела деталь сопротивление? чем мне ее заменить и в этом ли только причина, как думаешь?

Нужно заземлить разетку Аноним Вск 13 Апр 2014 14:59:23  #489 №121884 

В интернетах один совет охуительней другого просто, блядь.
Карта шумит, педаль шумит, усил шумит. Вообще охуеть.
Как по науке сделать? Помещение-первый этаж.

Аноним Вск 13 Апр 2014 16:46:35  #490 №121886 

>>121877
С помощью мультиметра.

Аноним Вск 13 Апр 2014 17:05:07  #491 №121888 

>>121884
Ну тебе не радиолокационную или вещательную станцию метрового диапазона заземлять же. Кувалдой вбей неокрашеный уголок, например на 60, длиной метра полтора/два в землю, прикрути или привари толстый провод и обоссы землю вокруг уголка. Последнее обязательно! Можно продублировать, соединяя уголки на расстоянии метра друг от друга.
Заземление подключать к точке заземления аппаратуры или разводить на вывод розеток с дополнительным земляным разъёмом.

Аноним Вск 13 Апр 2014 17:27:27  #492 №121891 

>>121886
Я всё на глазок всегда, метрамультер не нужен.

Аноним Вск 13 Апр 2014 17:44:17  #493 №121892 
1397396657351.png

Тебе нужно подобрать провод в коробке, на котором фаза, и дать его туда, где у выключателя общий контакт.
Если в коробке выключателя нет фазы, тебе повезло - ты живешь в сверхбезопасном доме.

Аноним Вск 13 Апр 2014 18:12:52  #494 №121895 

>>121892
вангую он не умеет читать схемы
азазаза

Аноним Вск 13 Апр 2014 18:54:49  #495 №121897 

Б/raтья, подскажите, по каким критериям выбирают ПЛК?
Наверняка основная суть в том, чтобы программный цикл успевал выполнятся за определенное время, но как это узнать не имея ни контроллера ни прошивки? ПЛК нужен для управления парогрейным промышленным котлом

Аноним Вск 13 Апр 2014 20:09:50  #496 №121899 

>>121897
По соответствию количества и типа входов\выходов поставленным задачам, по удобству интерфейса для оператора заказчика, по нормам электробезопасности и показателям отказоустойчивости, в соответствии с требованиями отрасли применения установки.

Аноним Вск 13 Апр 2014 20:36:30  #497 №121903 
1397406990027.jpg

>>121897
Среднее время цикла прогона программы сужу по симатикам, так как только с ними сталкивался - около 20 мс. Если за это время не успели обновится все входы/выходы, возможно некорректное выполнение алгоритма программы со всеми вытекающими в твоём случае - взрыв котла, хе-хе. Причина, по которой обновление входов/выходов может не уложиться в цикл - неправильный подбор производительности процессора ПЛК к навешанному на него кол-ву модулей-ввода вывода, коряво писанная программа с избыточными запросами к внутренней памяти например. Короче, много факторов.

Аноним Вск 13 Апр 2014 21:45:34  #498 №121906 

>>121888
>толстый провод

Насколько толстый? Еле сдерживаюсь от того чтоб пошутить жирную шутку.

Аноним Вск 13 Апр 2014 22:31:57  #499 №121908 

>>121906
Который не заржавеет за пару лет и не окиснет в труху если из меди. Хоть полосой металла сварить. Не буду расписывать требования СНиП, ГОСТы и требования к электроустановкам, гугли. В доме обычным разведёшь, можно сечением тоньше чем силовая проводка.

Аноним Вск 13 Апр 2014 22:45:37  #500 №121909 

>>121908
>и не окиснет в труху если из меди.

То есть окисление проводника большой роли не играет?

Аноним Вск 13 Апр 2014 22:51:38  #501 №121910 

>>121863
Лол. http://avr.nikolaew.org/progr вот тебе простейший программатор, без всяких батников и смс. Просто нажми read fuse и все.
Нахуя ты вообще за батники брался, если нихуя там не понимаешь?
Сперва почитай что такое фьюзы, зачем они, как устанавливаются, и только потом тяни к ним свои грязные вонючие ручонки.
Почему я разобрался с фьюзами в первый же день, как взялся за МК, а ты о них слышишь впервые в жизни, хотя уже успел запрограммить несколько МК? Это позор.

Аноним Пнд 14 Апр 2014 00:23:44  #502 №121914 

Суп, радиач.
В очередной раз валяясь на диване мне пришла в голову мысля - а не собрать ли мне клон Apple II. Фо фан + учиться программачу с самых его основ.
Но проблема в том, что я нихуя не умею. Даже паять.
С чего мне начать, анон? бесполезные мультивибраторы не предлагать Где взять проц, память и иже с ними?
Производят ли сейчас MOS 6502 и прочие Z80?
Алсо, никто не знает, в Dendy, которые производились для совка и раннего пост-совка стоят как раз 6502?

Аноним Пнд 14 Апр 2014 00:35:04  #503 №121915 

>>121914
Лучше валяйся дальше на диване, ну не нужен очередной ваятель кривых махараек с тупыми и раздражающими вопросами, а потом выкладывающий тут свои плоды в виде вырвиглазого пиздеца из выпиленного на коленке текстолита.

Аноним Пнд 14 Апр 2014 00:39:43  #504 №121916 

>>121915
Ок, я так и думал. Пойду дальше хуярить в ВоВ.

Аноним Пнд 14 Апр 2014 00:41:47  #505 №121917 
1397421707570.jpg

Радач, помоги.
Досталась платка Stratix II EP2S60 DSP development board (DSP-DEVKIT-2S60), бластер к ней, но нет диска, где должны быть схемы+примеры+описания+прочие_ништяки. На сайте Альтеры ничего не нашел, может здесь кто поможет.

Аноним Пнд 14 Апр 2014 03:20:47  #506 №121923 

>>121895
>азазаза
Нихуя себе, малолетние долбоебы даже в таких разделах сидят
>>121892
Ясно, разберемся

Аноним Пнд 14 Апр 2014 03:23:13  #507 №121924 
1397431393730.jpg

Есть три древних, как говно мамонта, ЭЛТ монитора. Какую пользу можно из них извлечь, или выкидывать к ебеням?

Аноним Пнд 14 Апр 2014 03:24:57  #508 №121925 

>>121924
P.S. они все с дефектом.

Аноним Пнд 14 Апр 2014 08:34:56  #509 №121927 

>>121923

>не умеет ставить точки
>называет кого-то малолетним долбоёбом

Да пошёл ты на хуй!

Аноним Пнд 14 Апр 2014 08:43:07  #510 №121928 

>>121910

Да если бы у меня был COM или LTP порт, то вопросов бы небыло, но дело в том что у меня ноутбук, на котором только USB.

>Нахуя ты вообще за батники брался, если нихуя там не понимаешь?

Я хуею с тебя, хабробыдло. В батнике, тащемта и прописываются фьюзы, это же мейкфайл, ёб твою мать. А твоя GUI прога лишь наслойка на ту же командную строку.

Аноним Пнд 14 Апр 2014 14:13:44  #511 №121942 

>>119826
Бамп вопросу

Аноним Пнд 14 Апр 2014 14:27:54  #512 №121944 
1397471274781.jpg

>>119967
Электроанон, подскажи, как называются прижимные контакты пикрелейтед (дисплей от 3310)? А еще лучше, если кто-то подскажет как гуглить размеры контактной площадки для этой херни (хочу рисовать ее в протеусе, чтобы потом ЛУТ-ом травить)

Аноним Пнд 14 Апр 2014 17:49:20  #513 №121957 

>>121944
Гуглить? Разве не есть точнее измерить всё по месту линейкой?

Аноним Пнд 14 Апр 2014 18:21:14  #514 №121959 

>>121957
Да, это мой резервный вариант. Просто решение-то типовое, поэтому наверняка есть уже все готовое, а я не знаю по каким запросам искать (по "прижимной контакт" и его производным готовых решений или синонимов для дальнейшего поиска не встретил)

Аноним Пнд 14 Апр 2014 18:21:19  #515 №121960 

>>121928
>Да если бы у меня был COM или LTP порт, то вопросов бы небыло, но дело в том что у меня ноутбук, на котором только USB.
А что тебе мешает использовать преобразователи интерфейсов? Все посоны давно юзают usb2com.
>Я хуею с тебя, хабробыдло. В батнике, тащемта и прописываются фьюзы, это же мейкфайл, ёб твою мать. А твоя GUI прога лишь наслойка на ту же командную строку.
Вот вот. Какого хуя ты трогаешь батники, если не понимаешь что там за что отвечает? С гуем то хоть все понятно - все подписано. Сначала дорасти до гуя, потом до батников. Пока же ты и до гуя не дорос - не знаешь что такое фьюзы.

Аноним Пнд 14 Апр 2014 18:22:24  #516 №121961 

>>121944
Посмотри в даташите на дисплей.

Аноним Пнд 14 Апр 2014 18:23:57  #517 №121962 

>>121903
Ну хорошо, допустим я определился с количеством входов\выходов, с интерфейсами, панелями оператора, а что дальше? На контроллере написано мол "предназначен для подключения модуля расширения с n входов и m выходов" чтоли?
Кстати, расскажи каково быть тобой говоришь симатики ковыряешь, а я давно хотел поработать с плк, чем ты занимаешься, сколько зарабатываешь, доволен ли своей работой, как пришел в отрасль, какой лвл и образование :3

Аноним Пнд 14 Апр 2014 18:28:58  #518 №121964 

>>121924
Ну если камнем в лампу ебануть, то можно нихуевый такой профит получить.

Аноним Пнд 14 Апр 2014 18:32:26  #519 №121965 

Ищу электроника в ДС, который сможет сделать мне вот эту хуйню http://habrahabr.ru/post/176403/ в двух экземплярах, навесным монтажом. Засунуть надо будет две разных песенки, midi-файлы предоставлю. Естественно не бесплатно.

[email protected]

Аноним Пнд 14 Апр 2014 18:52:52  #520 №121969 

>>121964
Ченить поинтересней. Я щас паяльник купил и олово с канифолью достал.

Аноним Пнд 14 Апр 2014 18:53:12  #521 №121970 

>>121961
Оно сборное. Есть даташит на драйвер у самого дисплея - вообще шлейф. А этот коннектор как-то называться должен

Аноним Пнд 14 Апр 2014 18:54:28  #522 №121972 
1397487268526.jpg

>>121927
>не умеет ставить точки
>Нихуя себе, малолетние долбоебы даже в таких разделах пездят
Второй раз уж сосешь

Аноним Пнд 14 Апр 2014 19:06:31  #523 №121977 

>>121972
нука запости свое рабочее место с супом, чтобы мы поняли что ты алтфак, а не школьник какой то

Аноним Пнд 14 Апр 2014 19:08:54  #524 №121978 

>>121969
В треде про выбор усилка какой-то анон писал, что из них можно наковырять супер-пупер-транзисторы для аудиотехники

Аноним Пнд 14 Апр 2014 19:18:13  #525 №121980 

>>121978
Угу. 2SA1370/2sc3467 2sa1360/2sc3423 2SA1349/2SC3381 2SA1540/2SC3955 - очень хорошие предвыходные транзисторы для мощного усилителя или выходные для маломощного, последняя пара точно применялась в мониторах, другие тоже могли.

Аноним Пнд 14 Апр 2014 20:14:52  #526 №121986 

>>121960

>Сначала дорасти до гуя, потом до батников.

Браток, да я бы и не трогал это батники, но дело в том, что иначе - никак. Автора сайта сделал вся для ультроньюфагов: выложил только hex и батник для его заливки, не вдаваясь в подробности. Если бы он только расписал фьюзы, то глупых вопросов бы не было, но увы он даже этого не сделал. А хочу я собрать именно эту конструкцию потому, что это пожалуй единственный POV на atmega8 да ещё и без кварца, который в моей мухосрани днём с огнём не найти...

Аноним Пнд 14 Апр 2014 20:17:38  #527 №121989 
1397492258650.jpg

Б/ra/тишки, работаю на одной работе, попутно пишу диплом.
Там мне нужно было сделать систему управления и индикации, управляя 3 микросхемами и 4ех строчным ЖК индикатором. Для этого под рукой оказалась ПЛИС, на ней все и сделал. Вопрос мой вот в чем, как теперь обосновать использование ПЛИС вместо каноничного микроконтроллера ?

Аноним Пнд 14 Апр 2014 20:23:33  #528 №121991 

>>121989
Прогрессивность, гибкость, перспективность.

Аноним Пнд 14 Апр 2014 20:34:20  #529 №121994 

Ближе к ремонту: расскажите про отвал BGA микрух с заметной теплотой рассеяния. Как вообще такое происходит, когда повсюду лютый бессвинец, теплоотвод под, радиаторы над.

Аноним Пнд 14 Апр 2014 21:08:01  #530 №122002 
1397495281496.jpg

Здравствуйте, любители техники. Пишу в ваш раздел впервые, правил не знаю, поэтому дабы не плодить отдельный тред, попрошу помощи здесь.
Дело в том, что есть один гитарный усилитель, и из этого усилителя в недавний момент повалил запах палёного. Открыл крышку, посмотрел, и увидел, что на плате как будто подплавился и покосился какой-то "цилиндрик", лол. Простите, не знаю как это называется. Посмотрите, пожалуйста, на прикреплённые фотографии. Сам усилитель работает, но идёт запах палёного, даже тонкая струйка дыма, поэтому я его не включаю. Проблема, как уже говорил, на фотографии, там сама плата цела, но из этих транзисторов-конденсаторов будто что-то подтекло.
Заранее благодарю за помощь.

Аноним Пнд 14 Апр 2014 21:08:42  #531 №122003 
1397495322747.jpg

>>122002
Бамп второй фотографией.

Аноним Пнд 14 Апр 2014 21:11:09  #532 №122004 

>>121986
>Браток, да я бы и не трогал это батники, но дело в том, что иначе - никак. Автора сайта сделал вся для ультроньюфагов: выложил только hex и батник для его заливки, не вдаваясь в подробности. Если бы он только расписал фьюзы, то глупых вопросов бы не было, но увы он даже этого не сделал
В таком случае я сначала пытаюсь достучаться до автора - после этого он обычно правит статью.
Если не вышло - разбираю батник, что к чему. Потому что иначе можно прошиться с нежелательными параметрами.
Потом разбираю исходник прошивки - что она использует.

В твоем случае достаточно батника. Но опять же шиться им не зная что шьешь - черевато.
>потому, что это пожалуй единственный POV на atmega8 да ещё и без кварца, который в моей мухосрани днём с огнём не найти
Что-то я совсем запутался. Как ты мог включить кварц батником без кварца?
Но не суть - тебе уже ответили про генератор, так что свои МК должен оживить. Через ту гуевину можно сбросить фьюзы на дефолт, и попробовать все с нуля.
Я вообще к фьюзам подхожу аккуратно и в последнюю очередь - всегда дважды перепроверяю за что отвечает тот или иной фьюз, и действительно ли он мне нужен. Дело в том, что среди фьюзов есть много нехороших флагов, которые легко по глупости или неосторожности включить, а выключить тяжело. Иногда эти флаги могут вызывать такие глюки, что в коде и не найдешь откуда он вылез.
Например можно включить ждущий таймер, но совершенно забыть его сбрасывать - и программа начнет ни с того ни с сего перезагружаться, как будто наводки на ресете. Или отключить тот же ресет. Или как ты, переключиться на внешнее тактирование с нерабочим кварцом. Или установить неверный делитель, и начать ловить глюки с таймаутами.
Кстати, при рестарте МК всегда запоминает источник рестарта в специальном регистре - так что всегда можно программно определить причину рестарта.

Аноним Пнд 14 Апр 2014 21:44:50  #533 №122009 

>>122004

>Что-то я совсем запутался. Как ты мог включить кварц батником без кварца?
Лол. этот - >>121593 не я. Хотя я тоже так лочил (в надежде что с такими-то фьюзами запустится) лол, но быстро удалось востановить, совет даже дал ему - >>121861. В это трудно поверить но мы не Семён Семёныч.

>Если не вышло - разбираю батник, что к чему. Потому что иначе можно прошиться с нежелательными параметрами.

Поди пойми, что там в этой хохлятской программе понаписано. А автор врядли ответит. Вроде как стандартные фьюзы атмеги8 включают тактирование от внутреннего кварца 8 мгц, и то, почему даже uart не слывает в консоль меню настройки совсем не ясно.






Аноним Пнд 14 Апр 2014 22:05:26  #534 №122012 
1397498726134.png

Чики радиач у меня собственно всего один вопрос на который ты ответишь и я съябу, есть ли в свободной продаже компактный с сотовый сканер радиочистот обычных "ментовских", "охранных"я в мат части не разбираюсь раций?

Аноним Пнд 14 Апр 2014 22:09:54  #535 №122014 

>>122012

Тебе сюда >>>>http://2ch.hk/ra/res/121677.html

Аноним Пнд 14 Апр 2014 22:54:59  #536 №122017 

Может задам тупой вопрос, но какое напряжение при измерении сопротивления/прозвонке диодов на выходе мультиметра? Обычного 300-рублевого, с питанием от 9в и АЦП AME7106.

Аноним Пнд 14 Апр 2014 22:55:20  #537 №122018 

>>121962
>На контроллере написано мол "предназначен для подключения модуля расширения с n входов и m выходов" чтоли?
На контроллере конечно же не написано, но написано в даташите. За тебя гуглить не буду.
>расскажи каково быть тобой
Мной быть хорошо. В отличие от инженеров-электроников, не надо разрабатывать печатные платы я этим кстати поначалу занимался, но энтузиазм быстро перегорел, ибо достаточно ленивый, всё собирается из модулей, как из кирпичиков. Работой доволен иначе, зачем бы я этим занимался? Зарабатываю вполне достаточно, чтобы иметь те блага, что имеет среднестатистический анонимус - всяческие гаджеты, походы по кафешечкам, путешествия летом в европки. На машину/квартиру конечно же не хватит. Но последним я обеспечен, а первое на дух не переношу. В отрасль пришел как все, из института. Лвл уже за 25.

Аноним Пнд 14 Апр 2014 23:00:30  #538 №122019 

>>122002
Нужно тебе заменить этот цилиндрик. 25 вольт - напряжение, 2200 микрофарад - емкость. Название - электролитический конденсатор. Назначение - фильтр выпрямителя. Можно на любое большее напряжение и любую большую емкость. Нужно учесть, что габариты с ростом емкости и напряжения растут стремительно. Если замена не помещается - можно вынести на проводах. Элемент полярный - там где на черном фоне серебрянная полоска с пунктирами - это минус. Замену нужно впаивать руководствуясь этим.
Вычищать то, что 'натекло' не обязательно. Скорее всего это просто термоклей. Такой электролитический конденсатор можно купить (20 руб), либо попытаться достать из блоков питания ноутбуков, старых лазерных принтеров, приборов, расчитаных на напряжение питания от 20 вольт с блоком питания AC\AC.

Аноним Пнд 14 Апр 2014 23:02:53  #539 №122021 

>>122017
VCC

Аноним Пнд 14 Апр 2014 23:09:19  #540 №122023 

>>122021
Все-таки 8.5-9в? Как я и предполагал. В общем, суть вопроса: можно ли проверять стабилитроны на менее 9в мультиметром? Как он отнесется к падению 5-6-8 вольт?

Аноним Пнд 14 Апр 2014 23:35:52  #541 №122028 
1397504152814.jpg

Может кому доводилось делать регулятор мощности на симисторе и атмеге с простым питанием через конденсатор?
Поделитесь схемкой.
Я нашел симистор BTA06, но оптопар в моем мухосранске не купить. Нагуглил что можно управлять с помощью транзистора, но самому составлять схему страшно - боюсь попалить симистор
пикрандом

Аноним Пнд 14 Апр 2014 23:50:33  #542 №122029 

>>121944
ролл

Аноним Втр 15 Апр 2014 00:09:41  #543 №122031 

Призываю байтоебов в тред. Вопросы по JTAG:
1) Он же одинаков для любой архитектуры, я правильно понимаю? То есть, для AVR32 и для ARM один и тот же можно использовать будет?
2) Где найти палёные китайские программаторы? Официальные стоят вроде шибко дохуя. И сколько они будут стоить?
Плачу ЦП.

Аноним Втр 15 Апр 2014 00:35:25  #544 №122036 

>>121989
>Для этого под рукой оказалась ПЛИС, на ней все и сделал. Вопрос мой вот в чем, как теперь обосновать использование ПЛИС вместо каноничного микроконтроллера ?
>под рукой оказалась
ДОСТУПНОСТЬ же ёпта

Аноним Втр 15 Апр 2014 02:33:03  #545 №122041 

>>121942
Сколько тока потребляет? в амперах

Аноним Втр 15 Апр 2014 02:49:41  #546 №122042 

>>122041
Лол

Аноним Втр 15 Апр 2014 03:55:46  #547 №122043 
1397519746711.jpg

>>122029
Не?

Аноним Втр 15 Апр 2014 05:48:57  #548 №122046 

>>122023
Попробовал таки. Если падение более 2В, то выдает бесконечность. Плохо сделали, тупо, если там и правда VCC.

Аноним Втр 15 Апр 2014 07:31:11  #549 №122048 

>>121965

По прежнему жду помощи с этим.

Аноним Втр 15 Апр 2014 09:28:30  #550 №122053 

>>122048
Я бы взялся, но я не из ДС. Печаль.

Аноним Втр 15 Апр 2014 09:29:07  #551 №122054 
1397539747464.png

Сап, радивач. Допустим я создал USB устройство, которое хочу выпускать серийно. И денег на VID и PID у меня конечно же нет. Что мне делать? Поставить произвольные числа? Или числа от похожего устройства? А что если похожих устройств не существует? Могут ли быть проблемы у конечного пользователя, если числа совпадут с числами какого-то другого устройства в его системе? Помогай, анон! Гаечка авансом.

Аноним Втр 15 Апр 2014 09:29:25  #552 №122055 

>>122053

Почта это магия.

Аноним Втр 15 Апр 2014 09:32:10  #553 №122056 

>>122053

Ты знаешь, я даже за консультацию готов заплатить, т.к. в азы пайки могу и полярности не путаю. Если ты мне поможешь с выбором компонентов и с пояснением конструкции, я даже программатор отыскать смогу.

Аноним Втр 15 Апр 2014 09:40:06  #554 №122058 

Сап, радиолюбители, сам я радиотехнике не абсолютно. При транспортировке жесткого диска от платы оторвалась и потерялась какая-то хуитка, и теперь диск не работает. Рядом есть похожая - восьмиугольник на котором написано 3r3 O. Что такое, где достать и есть кто нибудб в ДС, кто ее припаяет. В сервис по ремонту жестких дисков нести не хочу так как вангую там разведут на замену платы полностью. Алсо, можно ли схемы плат жестких дисков найти в интернете?

Аноним Втр 15 Апр 2014 09:57:52  #555 №122061 

>>122058

Если на диске есть важная информация - я бы не рисковал.

sageАноним Втр 15 Апр 2014 10:01:27  #556 №122062 

>>122058
> оторвалась и потерялась
> Рядом есть похожая
Производитель и модель диска особосекретные? А то могли бы по фото поискать вместе.
>>122028
Готовый драйвер управления симистором тоже сложно достать?

Аноним Втр 15 Апр 2014 10:15:34  #557 №122065 

>>122062
>Готовый драйвер управления симистором тоже сложно достать?
да, мухосранск в 100км от ближайшего города с радиомагазином. Моя трустори: записал детали и их возможные аналоги для замены, получился список почти из сотни позиций, приехал в магазин и купил чуть больше десятка
Сейчас разбираюсь в теории, думаю поэкпериментировать на макетке

Аноним Втр 15 Апр 2014 10:19:37  #558 №122067 
1397542777393.jpg

>>122062

Maxtor stm3320820as

Аноним Втр 15 Апр 2014 10:42:00  #559 №122073 

>>122065
Заказывать детали не думал?

Аноним Втр 15 Апр 2014 10:44:17  #560 №122074 
1397544257257.jpg

>>122019
Большое-пребольшое спасибо, правда, я очень благодарен, что подсказали. А то нашел человека, который занимается починкой такой техники, а он "500 рублей за диагностику". Так что ты спас мой кошелёк и нервы, добра тебе.

Аноним Втр 15 Апр 2014 11:00:00  #561 №122076 

>>122074
Хе-хе. Конденсатор твой хоть и надо менять, а лучше все, запах паленого шел не от него.

Аноним Втр 15 Апр 2014 11:17:49  #562 №122078 

>>122073
так и делаю, только ждать долго. От крупного города до сухосранска посылка идет еще неделю-две, так что полтора месяца ждать чтобы получить оптопару - это пиздец. Заказываю конечно впрок, но всего не предусмотришь. Вот еще не доводилось работать с симисторами

Аноним Втр 15 Апр 2014 11:40:43  #563 №122080 

>>122043
За расстояния спасибо огромное! Как этот прижимной контакт называется-то? (и, кстати, может у площадки под него тоже свое название имеется)

Аноним Втр 15 Апр 2014 13:02:25  #564 №122084 

>>122031
Бамп вопросу.

Аноним Втр 15 Апр 2014 15:44:50  #565 №122091 

>>121977
Хуй соси, даун. Буду снабжать тебя белком регулярно

Аноним Втр 15 Апр 2014 16:04:29  #566 №122096 

>>122091
ух разбушевалась школота
мамка денег на радиодетали не дала?

Аноним Втр 15 Апр 2014 16:35:08  #567 №122100 
1397565308845.jpg

>>122067
Бамп моему аналогичному вопросу >>121878 про винт 2х дневной давности.

Аноним Втр 15 Апр 2014 16:38:06  #568 №122101 

Анон, я совсем тупой, не могу подключить лампочку ccfl. Драйвер запускается, у трансов ИСКРИТ между ног это нормально вообще? или их нельзя без нагрузки включать? дома пахнет озоном и шерсть дыбом, а лампочка не горит. ЧЯДНТ?

Аноним Втр 15 Апр 2014 16:38:37  #569 №122102 
1397565517044.jpg

>>122101
Отклеилось.

Аноним Втр 15 Апр 2014 18:51:54  #570 №122109 
1397573514514.png

/ra/, есть одна AVR'ка, которая управляет шаговым двигателем. Примерная схема всей конструкции — пикрелейтед, могу принципиальную тоже запостить. Суть в том, что при попытке перемещения ШД микроконтроллер либо зависает, либо сбрасывается. L293 у меня без встроенных диодов, поэтому использую внешние, но взял первые попавшиеся из какого-то китайского муз. центра — прозрачный стеклянный корпус, внутри что-то оранжевое, на корпусе зеленая полоска. Может быть проблема в этом? Или нужно что-то другое исправлять? Еще питание ШД идет к плате драйвера в одном жгуте проводов с управляющими сигналами от AVR. Но, что интересно, когда собирал на макетке, все нормально было. В общем, буду рад, если скажете, куда копать.

Аноним Втр 15 Апр 2014 19:24:29  #571 №122111 

>>122102
У тебя драйвер на 4 лампы а не на одну.

Аноним Втр 15 Апр 2014 19:30:51  #572 №122113 

>>122109
Reset на vcc посадил? Если оставил в воздухе, то велика вероятность спонтанных перезапусков мк.

Аноним Втр 15 Апр 2014 20:18:19  #573 №122118 

>>122111
Даа, ии? Нужно включать все 4? Можно ли поставить на не занятые контакты сопротивление вместо лампы и если да, то какое? Есть ли разница между контактами у лампы? Правильно ли я включаю? как управлять контактом adj?

Аноним Втр 15 Апр 2014 20:18:55  #574 №122119 
1397578735382.png

>>122113
Через резистор 10К

Аноним Втр 15 Апр 2014 20:30:15  #575 №122120 

Повесь конденсаторы 0.1 мкФ с земли напрямую на резет и на все линии питания (VCC).

Аноним Втр 15 Апр 2014 20:37:31  #576 №122121 

>>122120
пикрелейтед не смотри@ответ сразу пость.

Повесь 0.1мкФ на резет и на питание, если мало 0.1мкФ, попробуй что-нибудь побольше повесить, причём следи, чтобы оно было как можно ближе к микросхеме.

Аноним Втр 15 Апр 2014 21:05:13  #577 №122126 
1397581513033.png

>>122121
Спасибо, попробую завтра. У меня есть конденсатор на VCC, но он далеко от микросхемы, что-то я пропустил этот момент.

Аноним Втр 15 Апр 2014 22:45:24  #578 №122132 

Можно ли на три же модем хуйвей е1750 принять радио? Можно ли его использовать для приёма чего-либо кроме триже?

Аноним Втр 15 Апр 2014 22:51:56  #579 №122133 

>>122067
это дроичель. закорачивай.

Аноним Втр 15 Апр 2014 23:07:45  #580 №122135 

>>122076
Он же пробитый, даже поплыл. За ним ничего гореть не могло.

Аноним Втр 15 Апр 2014 23:56:27  #581 №122138 

Где купить качественные твердотельные конденсаторы, или жидкие но с убернизким ESR, с доставкой почтой? Нужен ряд номиналов, поэтому заказывать по одному на ибее а потом 20 раз бегать на почту нежелательно. Алсо кто-нибудь заказывал в диджикее? Какие подводные камни?

Аноним Срд 16 Апр 2014 00:45:43  #582 №122143 

>>122138
>Алсо кто-нибудь заказывал в диджикее? Какие подводные камни?
Доставка дорогая, и вроде бы с недавних пор частнику в рашку из диджика не доставят.
В остальном - тот же фарнелл или маузер.

Аноним Срд 16 Апр 2014 02:40:26  #583 №122145 

>>122138>>122143
Имел кто дело с ТерраЭлектроникой? Как оно?

Аноним Срд 16 Апр 2014 09:40:57  #584 №122149 

>>122100
Тут выглядит всё страшно. Надо посношать мультиметром для начала.
>>122133
Индуктивность. Может и заработает, а может там стабилизатор питания какой. Посмотреть бы подробнее, что за надпись на 6-ти ногой детали ниже и левее её.

Аноним Срд 16 Апр 2014 12:01:10  #585 №122155 

А на какой доске обсуждают построение коптеров их программирование и все такое? Больше интересует именно софтварная часть, но и в схемах всяких поковыряться не прочь.

Тут треда не нашел.

Аноним Срд 16 Апр 2014 12:17:06  #586 №122158 

>>122155
Тут был тред, точно. По идее такое должно обсуждаться в /diy/, как это делается на форчоне, радиотехника и микроконтроллеры у них тоже только там обсуждаются. То, что у нас есть раздел по радиотехнике, это небольшой феномен русских имиджборд. Ну это я так, попиздеть :3

Аноним Срд 16 Апр 2014 15:19:56  #587 №122174 
1397647196661.jpg

>>122149
>посношать мультиметром
Где и что измерить?

Аноним Срд 16 Апр 2014 15:27:53  #588 №122176 
1397647673502.png

Есть тут кто из КБ или просто принципиальные схемы по ЕСКД рисует? Посоветуй как рисовать ЭКМ или какой преобразователь с релейным выходом. Было бы замечательно рисовать разнесенным способом(рисуя контакт преобразователя в любом месте схемы), но не понятно как обозначать и как\где рисовать сам преобразователь.
Нашел гост по рисованию функциональных блоков(слева на пике), но не могу найти можно ли там рисовать контакты реле (справа на пике).
В общем, анон, надежда только на тебя, выручай...

Аноним Срд 16 Апр 2014 16:49:22  #589 №122183 

>>122155
Создай.

Тред про квадробомбы тут точно был. Про софтварную часть с удовольствием попиздят мимокрокодилы из ЦОС-треда, пытающиеся въехать в фильтр Калмана.

Аноним Срд 16 Апр 2014 17:38:17  #590 №122186 
1397655497582.jpg

Анон, что за антенна пикрелейтед у мужика в виде обруча? КВ?

И ещё, когда прощаются радиолюбители, что говорят? Спасибо за... Херсон? Кинцо? И что такое "куэрзет"?

Аноним Срд 16 Апр 2014 17:45:31  #591 №122188 

>>122186
> что такое "куэрзет"?
"Кто меня вызывает".

Аноним Срд 16 Апр 2014 17:45:58  #592 №122189 
1397655958305.jpg

>>122186
>что за антенна
Это не антенна, а размер его разработанного очка. Единомышленники сразу знают, на что им рассчитывать.
>И ещё, когда прощаются радиолюбители, что говорят?
Говорят "99".
>что такое "куэрзет"?
Клозет.

Аноним Срд 16 Апр 2014 18:14:47  #593 №122193 

>>122189
Сколько раз видел пикчу, всегда недоумевал, как у него яйца не оторвались?
А ещё на фото явно не хватает лампового усилителя и винилового проигрывателя.

Аноним Срд 16 Апр 2014 19:56:16  #594 №122202 
1397663776171.jpg

Поясните про потребление адаптеров типа пикрилейтеда. Почему в INPUT всегда указывается подозрительно большой ток? Что в импульсных, что в трансформаторных вариантах.
При мощности выхода 2-4 вт, мощность на входе указывается в 5-10 раз больше. Такой низкий КПД? В случае с примитивными копеечными схемами на блокинг генераторах это еще можно понять, но кпд обычных трансформаторов с выпрямителем и фильтром всяко не такой низкий, а уж у нормальных импульсников с шимом вообще загадка, откуда там такой ток. Впрочем, может иметься ввиду пиковый ток импульсов, но это не объясняет таких цифр для трансформаторов. Реквестую разгадку такой хуйни.

Аноним Срд 16 Апр 2014 20:48:31  #595 №122204 

>>122202
Гугли реактивный ток импульсников. И вообще что такое реактивный ток и чем он плох. И зачем нужны APFC.

Аноним Срд 16 Апр 2014 21:07:50  #596 №122205 
1397668070115.jpg

>>122193

Аноним Срд 16 Апр 2014 21:40:39  #597 №122206 
1397670039392.jpg

>>122189
>Говорят "99".

Аноним Срд 16 Апр 2014 21:59:06  #598 №122209 

Подскажите, какие есть буржуйские аналоги наших radiokot.ru, cxem.net и подобных? Есть аналог /ra/?

STOP SCROLLING!!! Аноним Срд 16 Апр 2014 22:05:46  #599 №122210 
1397671546225.jpg

>>119967
Анон, объясни кратко, различие между микроконтроллерами AVR ARM и XMOS. Я примерно вижу ситуацию так, вот под ARM весь рынок мобильников, планшетов и других ёба устройств; AVR, на сколько я понял, нужен под всякие микроволновки и т.п. устройства; По xmos знаю только то, что поведал мне один Анон в /ra, что типо на ней можно запилить какую то звуко студию и рубить много бабла WHAT??. Я совсем запутался в этих архитектурах, википедия не помогает. Прошу тебя, знающий Анон, отпишись!
в /hw не отвечают, а здесь вроде были знающие Аноны

Аноним Срд 16 Апр 2014 22:49:20  #600 №122214 

>>122210
AVR - это 8-ми битная архитектура. ARM - это 32/64-битная архитектура. Обе RISC.
http://ru.wikipedia.org/wiki/AVR
http://ru.wikipedia.org/wiki/ARM_(%D0%B0%D1%80%D1%85%D0%B8%D1%82%D0%B5%D0%BA%D1%82%D1%83%D1%80%D0%B0)
Более 95% реальных задач сводятся к ножкоебству по таблицам/простейшим расчетам. С этим с успехом справляется как AVR, так и старые МК из 80-х, которые до сих пор выпускаются и широко используются именно по этой причине - они еще актуальны.
AVR - нечто вроде оверпрайснутого, нашпигованного кучей ненужного говна, ширпотреба для радиобыдла (ну, как смарты - такое-же оверпрайснутое говно для обычного быдла), реально задачу можно решить на любом МК, что раньше и делали, подбирая железо под потребности.
ARMы же - это серьезные процессоры, имеющие довольно функциональные ядра, не чета AVRу, оче удобные для математики - встроены всякие аппаратные умножители и прочие плюшки. Ядра настолько серьезные, что там даже работают обычные операционки. По идее они нужны для серьезных задач со сложной математикой или большими требованиями к точности - что-то из пограничного круга задач, дальше которых уже идут DSP и плисы. В реале же из-за аппаратной простоты ядра, цена на них довольно низка, так что их теперь пихают куда не попадя. AVR держаться лишь за счет былой популярности да чуть более простого программирования - на AVR проще байтоебствовать, если не нужна математика.

Но в последнее время цена мало привязана к реальным возможностям того или иного МК, так что стали появляться всякие ардунии, мощные нафаршированые процы призванные решать школозадачи, с которыми справляется обычный таймер со счетчиком, даже без МК. Такой вот беспредел. Так что сегодня встретить мощный проц, занятый ножкодрочерством ради ножкодрочерства (например выдача на третью ножку логической суммы сигналов с двух первых) - норма.

http://ru.wikipedia.org/wiki/XMOS
XMOS же - это гибридные чипы, предназначенные для задач реального времени, имеющие на борту несколько ядер, специализированные DSP и сырые матрицы FPGA. Это дальнейшее развитие идеи встраиваемых чипов - SOC, все на одном чипе. По фаршу (и наверняка цене) обходят ARMы. На чем-то аналогичном принято собирать смартфоны - каждая компания пилит свои DSP, и программирует FPGA по своему, так что процессор смарта SAMSUNG и смарта NOKLA могут быть похожими по названию, но сильно отличатся внутрях - разные наборы DSP-ядер, разные прошивки FPGA, отсюда и разные функциональные возможности. И эти различия, точнее их детали, оберегаются как корпоративная тайна. поскольку завладев деталями., конкурент сможет начать клепать клоны, лишив SAMSUNG функционального преимущества.

Аноним Срд 16 Апр 2014 23:16:18  #601 №122216 

>>122214
поясни еще за MSP430

STOP SCROLLING!!! Аноним Срд 16 Апр 2014 23:23:39  #602 №122217 
1397676219812.jpg

>>122214
Спасибо за такой молниеносный ответ!
И сразу пару вопросов:
1) AVR это как набор сделай сам что ли?
2) Вот если с рынком ARM все понятно, то в чем применяются AVR и XMOS?
3) Какую литературу посоветуешь покурить чтобы более менее разобраться самому в этой теме глубже и может уже начать клепать курсач :О

Аноним Срд 16 Апр 2014 23:37:54  #603 №122218 

>>122217
>в чем применяются AVR
да везде. всякие промышленные контроллеры вентиляции, домофоны-гомофоны и лифты. Короче мелкая серия.

Аноним Срд 16 Апр 2014 23:48:46  #604 №122219 

>>122204
Т.е. ты считаешь, что в INPUT подразумевают полную мощность в ВА? Да ну, косинус фи даже у простейших импульсников не такой плохой, чтобы оправдать такие цифры, не 0.1 же он там. Ну пусть, предположим. А с трансформаторами тогда что имеют ввиду, по-твоему, указывая такие цифры?

Аноним Чтв 17 Апр 2014 00:20:45  #605 №122220 
1397679645963.jpg

У акустики Genius SW-HF 5000 при гулянии напряжения около 240в эффект "Benny Benassi", когда напряжение 220в и меньше, то не фонят. Подключены в недорогой фильтр, как и комп поможет ли какой нибудь фильтр подороже и если да, то какой?

Подключал без компа, и вообще колонок, сам сабвуфер репит волнами и даже выключенный кнопкой, но не из розетки тихо попёрдывает внутри.

Акустику менять не вариант пока что.

Аноним Чтв 17 Апр 2014 00:30:38  #606 №122221 

>>122202
Ток, при минимальном напряжении сети, когда стабилизатор еще может теоретически запуститься, при полной нагрузке. Численно он же - пусковой. И он же - номинал предохранителя.
Входной ток, который пишут на шильдиках приборов это не потребление, (никому нахуй не уперлось писать 'мощность в амперах'), а предельная характеристика потребителя - чтобы не втыкали 8 чайник в тройник в тройник в тройник. На том же чайнике, да эти два параметра, так вышло, совпадают.
Со стабилизаторами история другая, тут потребляемый ток зависит от некоторых параметров.
А вот его предельный ток, при самых хуевых параметрах 'какбе' не зависит ни от чего. И он написан на шильдике, чтобы когда 600 блоков питания включили в тройники при просадке сети до 50 вольт...

Аноним Чтв 17 Апр 2014 00:41:52  #607 №122222 

Хуй.

Аноним Чтв 17 Апр 2014 00:45:15  #608 №122223 

>>122222
малаца

Аноним Чтв 17 Апр 2014 00:58:11  #609 №122225 

>>122219
С классическими БП та же история. Только параметров меньше. Соответственно там пишут ток в первичной цепи при кз выхода.
Тут важный момент - внешний черный блочек он идет в комплекте, допустим, с вибратором. Но он же является отдельным электротехническим устройством, и производитель должен учитывать, что например вибратор может быть неисправен.

Аноним Чтв 17 Апр 2014 01:23:51  #610 №122227 

>>122225
>>122221
Понятно, спасибо. Значит, имеются ввиду предельные/пусковые/аварийные режимы. Это объясняет странные числа, но все-таки можно было бы и придумать какой-нибудь значок, стандартизировать его и ставить напротив параметров входа, чтобы было ясно что конкретно имеется ввиду.

Аноним Чтв 17 Апр 2014 10:10:31  #611 №122237 
1397715031815.jpg

Котаны что это за хуйня? В пакет запаяны и пронумерованы разные детали, логика, сдвигающие регистры даже кт315 и фотодиоды, и таких пакетов дохуя. Документации к этому никакой не было, может это радио конструктор советского гигантского боевого робота? Сотрудник припер на работу, грит от деда в наследство на чердаке нашел

Аноним Чтв 17 Апр 2014 10:47:57  #612 №122239 

Котаны, а какие типы конденсаторов официально могут в большие переменные токи?

Аноним Чтв 17 Апр 2014 11:42:01  #613 №122243 

Привет, нигеры. Есть то-ли цель, то-ли мечта работать в магазине, где продают и чинят рдиоуправляемые модели. В связи с этим прошу советов что читать. Предложенное П.Хоровиц У.Хилл "Искусство схемотехники" мне вобщем по душе, но вот я вижу внезапный шунт к амперметру, и дальше запор. Ю.Ревич "Занимательная электроника" слишком начальный уровень, вялая какая-то.

Аноним Чтв 17 Апр 2014 12:20:30  #614 №122245 

>>122237
Ньюфаги не знают. ЗиП это.

Аноним Чтв 17 Апр 2014 12:33:44  #615 №122246 

>>122239
Те, у которых указанный ток пульсаций большой. Как правило, у них винтовые выводы.

Аноним Чтв 17 Апр 2014 12:35:16  #616 №122247 

>>122246
Странное дело, ёбаная тупая макака не дала ввести слова riррlе currеnt

Аноним Чтв 17 Апр 2014 13:22:14  #617 №122252 

>>122096
Тебе легче фантазировать что сосешь у школьника? Иди яой наверни, слабозадый

Аноним Чтв 17 Апр 2014 13:34:57  #618 №122255 
1397727297032.jpg

>>119967
Сап железач. Чинил планшет - было отвалено гнездо питания. Ну хуле, напаял, hasnoproblem. Через пару дней вспылыа хуйня на экране как на оп-пике. На весь экран, периодически мелькает фон нормальный. Что парадоксально, эта хуйня не постоянно. Её нет, когда он заряжается - когда горит просто индикатор зарядки всё норм, и когда лого андрюхи при запуске. Копропланшет ритмикс rmd-1040. Надеюсь, не ошибся разделом. Еще греется один чип на плате при зарядке пздц сильно. Кстати когда батарея заряжается эта тема слегка пропадать начинает, но незначительно. Как можно вылечить, ра?

Аноним Чтв 17 Апр 2014 13:55:15  #619 №122257 

>>122255
Сканер стал сильно искажать цвета, изображение очень желтое, нормальных цветных снимков не сделаешь. Видимо от того что на нем лежали магниты. Починить никак нельзя? Сканер древний, лет 5-6 ему.

Аноним Чтв 17 Апр 2014 13:56:52  #620 №122258 

>>122257
>rmd-1040
Сканер? Лолшто? ты зачем мне отвечаешь, наркоман?

ЛТИ-120 для SMD Аноним Чтв 17 Апр 2014 13:57:40  #621 №122259 

>>119967
Можно им паять микрухи микроволновым жалом с минимальным шагом ног?(и не минимальным тоже, да и дипы, и старые китайские провода из хуй пойми какого сплава, который не лудится, и для латуни,которая в разъёме наушников например).
Короче мне нужен универсальный флюс на основе канифоли, чтобы можно было не смывать тщательно(сам платы не буду собирать, поэтому думаю залакированным и облуженным, которые ремонтирую, смыв не нужен). Но чтобы он имел некоторую активность при пайке для комфорта, а то блядь порой не лудится или не липнет к малюсенькой контактной площадке проводок, и хоть ты сдохни блядь. Это у меня с простой канифолью так, как же она меня заебала.
Лти120 меня вроде устроит, но он же очень жидкий и с ног микрух стекать будет моментально, да? Вот это смущает и ещё рассказы про съеденые им платы.

В магазине видел только скф(это я и сам могу намешать) и лти120, ну и всякие ядрёные кислоты для припаивания ржавых столбов к алюминию.
Но может на рынке и есть что-то, надо искать.
Дорогие фирменные брать не буду, паяю очень редко и я начинающий. А парафин с канифолью за 200р под брендом amtech как-то не внушает доверия.

БГА не занимаюсь, QFN ближайший год точно не буду трогать, т.е. только микрухи с ногами, конденсаторы большие, элементы питания, разъёмы.

Ещё нужен припой с флюсом внутри. Тыкнете в продавца на ebay/ali с нормальным тонким припоем. Ясен хуй нужен стандартный мягкий 63/37pb. А то я паял толстой безфлюсной проволокой, он что-то совсем хуёво плавится. Возможно мне подсунули с маленьким количеством свинца пидорасы.

Аноним Чтв 17 Апр 2014 14:00:48  #622 №122261 
1397728848899.jpg

Как из посоветуйте из говна и палок собрать хорошую антенну для тв?

Аноним Чтв 17 Апр 2014 14:02:35  #623 №122262 
1397728955408.jpg

>>122258
Ты че тупой? Тебе надо пояснять что это случайность?

Аноним Чтв 17 Апр 2014 14:03:01  #624 №122263 

>>122261
>антенну для тв?
Скоро уже не будет никаких вещаний на антенны.
Пару лет и всё.

Аноним Чтв 17 Апр 2014 14:26:57  #625 №122270 

>>122216
бамп вопросу

Аноним Чтв 17 Апр 2014 14:33:13  #626 №122275 

>>122262
Ой, да ди нахуй СЛУЧАЙНОСТЕЙ НЕ БЫВАЕТ
>>122255
А еще короче хуйнул его об колено легоньца, эта хуйня прошла, лол. Может что отходит? Или лол шариковые контакты на каком чипе по пизде идут?
Еще осталось лёгкое подёргивание в одном из углов экрана, но это уже незаметно, по сравнению с ебаной серой массой вместо дисплея. Что подскажете, кочаны?

Аноним Чтв 17 Апр 2014 16:47:35  #627 №122284 

Анон, поясни по хардкору, чо за нахуй есть катушка индуктивности ака дроссель, нахуй она нужна и как оно работает.

Википедию курил, но так и не докурил до конца."подовляет помехи".Какие нахйу помехи, что она делает после конденсаторов в импульсном БП..Не вкурил короче.

Аноним Чтв 17 Апр 2014 17:02:55  #628 №122285 

>>122284
Катушка индуктивности - это индуктивный (магнитный) накопитель. По работе полностью аналогична конденсатору, только работает не с напряжением а с током.
Если обьяснять проще - это что-то вроде тяжелого маховика. Когда ток есть - он раскручивается, запасая энергию. Когда ток пропадает - маховик начинает тормозится, отдавая энергию в цепь, т.е. поддерживает ток в цепи, не дает ему угаснуть, и если требуется - увеличивает напряжение для поддержания тока, до бесконечности, причем при торможении он крутится в том же направлении - ток продолжает течь так же, как и до разрыва выключателя/ключа.
Так что да - оно фильтрует помехи, сглаживает токи.

Аноним Чтв 17 Апр 2014 17:05:30  #629 №122286 

>>122263
>Скоро уже не будет никаких вещаний на антенны. Пару лет и всё.
Схуя ли? Если бы не хотели антенны - не стали бы изобретать цифру. Сейчас вовсю идет вещание в цифре - 20 с хуем каналов ловит на гвоздь, да чисто, тогда как в аналоге от силы 2-3, и то хуй че разглядишь. Так что граждане, запасайтесь тюнерами DVB-T2

Аноним Чтв 17 Апр 2014 17:56:26  #630 №122292 

>>122285
О АЛИЛУЯ!Я вкурил.
Окей, ещё пара вопросов.
У конденсатора есть ёбкость и напряжение.
А у катушки?..

Аноним Чтв 17 Апр 2014 19:00:37  #631 №122302 

Поясните. Вот беру я в руки кондер 4700мкф, заряженный на 10в, хочу снять заряд, беру в руки щуп тестера и прикладываю его к выводам кондера, чтобы замкнуть их. И тут сука искры и треск нахуй! Искры 0.5 см, треск весьма громкий. Охуеваю, роняю кондер. Дело было в полутьме, мож днем это все выглядело бы не столь эпично. Ну нихуя себе, думаю, подбираю кондер опять замыкаю - еще немного искр и треска и все, он разряжен. Так вот, откуда такие спецэффекты? Там же жалкие 10в. Что же, блеать, будет если жирный жирный кондер, заряженный до напруги сети, так замкнуть?

Аноним Чтв 17 Апр 2014 19:25:48  #632 №122303 

>>122275
Хуй соси, быдло

Аноним Чтв 17 Апр 2014 19:26:50  #633 №122304 

>>122263
Съеби на хуй, фантазёр

Аноним Чтв 17 Апр 2014 19:53:41  #634 №122307 

>>122303
Может чего-то более дельного посоветуешь, бака?

Аноним Чтв 17 Апр 2014 21:25:40  #635 №122310 

>>122307
>бака
Не понимаю твоего диалекта, мудак

Аноним Чтв 17 Апр 2014 22:21:08  #636 №122319 

>>122292
Индуктивность (inductance), рассчётный ток (Rated Current).

У катушек, рассчитанных на небольшие токи рассчётный ток означает ток, при котором катушка нагревается на 40 градусов, для них отдельно указывается ток насыщения (saturation current) - это ток насыщения сердечника, когда катушка резко теряет свою индуктивность.

У дросселей, рассчитанных на большие токи нагрев и насыщение происходят практически одновременно. Для них указывается один только рассчётный ток

Аноним Птн 18 Апр 2014 01:39:57  #637 №122330 

>>122292
>О АЛИЛУЯ!Я вкурил.
Теперь попробуй вкурить, как работает повышающий/понижающий импульсный преобразователь напряжения (комповский бп, зарядка для сотового), а потом и трансформатор.
Преобразователи работают на ЭДС самоиндукции - это напряжение, генерируемое катушкой при изменении тока, грубо говоря как сильно маховик сопротивляется ускорению/торможению, изменению тока. Зависит очевидно от массы маховика (индуктивности), его текущей скорости (текущего тока), и величины приложенного усилия для ускорения/торможения (скорости изменения тока). Масса и скорость маховика определяют его инерцию, импульс, запасенную в маховике кинетическую энергию, индуктивность и текущий ток индуктивности определяют запасенную в индуктивности магнитную энергию. Накопитель же.
Чем быстрее мы будем менять скорость маховика, тем большее сопротивление он будет оказывать - попробуй остановить карусель медленно, и резко - в последнем случае улетишь вместе с каруселью, ее импульс слишком высок, а твоя сила слишком мала для мгновенной остановки, мгновенного погашения этого импульса. Если же ее тормозить медленно - за несколько оборотов она постепенно остановится, и от тебя не потребуется много усилий, грубо говоря ты разбил ее импульс на несколько оборотов, и в каждый оборот гасил лишь часть импульса. Этот процесс называется интегрированием - когда ты плавно, по частям, меняешь энергию накопителя. Соответственно устройство, плавно накапливающее/отдающее энергию называется интегратором, в простейшем виде это тот же конденсатор с резистором или индуктивность с резистором, резистор нужен для ограничения тока и регулирования времени зарядки/разрядки накопителя. Такие цепочки еще называют интегрирующими цепями. Просто, не так ли?
В реале интегратором является и просто катушка/конденсатор без резистора, потому что они обладают ненулевым внутренним сопротивлением, просто резистор позволит им разряжаться/заряжаться не так быстро. Кстати, именно поэтому хотя теоретически конденсатор способен отдать бесконечно большой ток, а катушка - бесконечно большое напряжение, на практике ток и напряжение ограничены их внутренним сопротивлением и являются конечными величинами.

Идем далее. При изменении тока индуктивность сопротивляется, пытаясь поддержать ток, и при этом генерирует ЭДС самоиндукции, напряжение. Чем резче изменении тока, чем больше индуктивность (больше витков, мощнее сердечник), чем больше текущий ток - тем большее напряжение генерирует индуктивность, причем это напряжение зачастую намного выше напряжения питания - счет идет на киловольты, отсюда и искрение при выключении индуктивных нагрузок, моторчиков например, релюшек, длинных линий проводов (провод тоже имеет индуктивность). Для гашения этих киловольтов в параллель моторчикам и ставят диоды - чтобы не пожечь управляющие транзисторы. Но щетки все-равно искрят.

Повышающий преобразователь так включает индуктивность, чтобы ее напряжение сложилось с напряжением питания, заряжает ее, разрывает цепь зарядки, индуктивность начинает сопротивляться исчезновению тока и генерирует высокое напряжение, которое складывается с напряжением питания, и через диод подается на накопитель на конденсаторе, откуда уже высоким напряжением и питается нагрузка.
Понижающий преобразователь так включает индуктивность, чтобы из ее напряжения вычиталось напряжение питания. Принцип тот же.
Эдс индуктивности регулируется частотой ее зарядки разрядки: чем больше частота, тем резче нарастает/спадает ток, тем больше эдс, больше напряжение на ней.
Картинки можешь посмотреть здесь http://ru.wikipedia.org/wiki/%D0%98%D0%BC%D0%BF%D1%83%D0%BB%D1%8C%D1%81%D0%BD%D1%8B%D0%B9_%D1%81%D1%82%D0%B0%D0%B1%D0%B8%D0%BB%D0%B8%D0%B7%D0%B0%D1%82%D0%BE%D1%80_%D0%BD%D0%B0%D0%BF%D1%80%D1%8F%D0%B6%D0%B5%D0%BD%D0%B8%D1%8F
Если внимательно на них посмотришь, и представишь что в цепи движется жидкость с большой массой, и при разрывании контакта из-за инерции она продолжает течь через индуктивность - работа схем станет понятна.

Теперь трансформатор. Это по сути та же индуктивность, но с двумя обмотками. Работает как и обычная индуктивность: одна из обмоток запасает магнитную энергию, т.к. магнитная энергия не привязана к конкретной обмотке, общая для всех - она доступна и второй обмотке. Т.е. одна обмотка заряжает накопитель, другая разряжает.
Т.к. эдс зависит от индуктивности, а индуктивность - от количества витков, получается что чем больше витков, тем больше напряжение на обмотке. На разных обмотках ставим разное количество витков - и получаем коэффициент трансформации, когда на первичной обмотке одно напряжение, а на вторичной другое.
Т.к. запасенная энергия одинакова, а напряжение зарядки/разрядки разное, разный и ток: чем больше напряжение тем меньше ток для той же мощности, и наоборот.
Магнитное поле выходит далеко за пределы катушки, поэтому колебания тока в одной катушке генерируют колебания напряжения в другой, даже если она расположена в другом конце комнаты. Правда чем больше расстояние между катушками, тем слабее их связь, меньше энергии доходит до второй катушки, меньше и передаваемая ей мощность, меньше напряжение на ее выходе. Поэтому катушки экранируют магнитными экранами - чтобы они друг на друга не влияли.
Т.к. в трансформаторе катушки связаны одним общим магнитным полем, они влияют друг на друга: когда меняется ток через одну катушку, на другой возникает напряжение, и наоборот. Зарядка/разрядка тоже является изменением тока. В общем при изменении тока в одной катушке, меняется магнитное поле, и возникает та самая эдс самоиндукции, но возникает она во всех катушках, связанных с этим магнитным полем, даже в первичной.
Отсюда и возникают наводки: провод тоже обладает индуктивностью, магнитным полем, которое меняется при изменении тока в нем, эти колебания улавливают все неэкранированные провода в округе, и сигнал с одного провода через магнитное поле попадает на остальные возникает наводка. Устранить наводки можно либо экранированием (как в антеннах), когда наводка разряжается на землю, а сигнальный провод идет под магнитным экраном, и защищен как от наводок, так и сам не может навести наводку в других проводах. Дифференциальные пары работают по другому - наводка возникает на обоих проводах, но одинаковая по знаку, сигнал же по проводам идет одинаковый, но с разными уровнями напряжения, на выходе сигнал с обоих проводов складывается инвертирующим усилителем, и наводка вычитается сама из себя, обнуляясь, сигнал же шел с разными уровнями напряжения, и на выходе усилителя получим исходную разницу напряжений на обоих проводах, но без наводок. Так просто. А перекручивают их потому, что провода друг друга экранируют от магнитного поля (они же металлические, работают как магнитный экран) - если пара не перекручена, на одном проводе может возникнуть бОльшая наводка чем на другом, и наводка, пусть и ослабленная, попадет на выход усилителя, загубив весь замысел.

Аноним Птн 18 Апр 2014 01:40:57  #638 №122331 

>>122330
Что еще: на изменение магнитного и электрического полей тратится энергия. При изменении магнитного/электрического полей возникает электромагнитное излучение, которое простирается намного дольше чисто магнитного или чисто электрического поля. Соответственно небольшая часть энергии на изменение полей утекает в виде этого электромагнитного излучения, или радиосигнала, эта энергия теряется, рассеиваясь либо на замыкание через экран (если контур экранирован), либо наводя ЭДС в окружающих проводящих предметах, нагревая их, причем эти предметы могут лежать за тысячи километров от катушки, и все-равно получат какую-то часть энергии. Одним из таких предметов является антенна - так и работает радиосвязь: одна схема меняет напряжение в одной антенне, энергия с нее утекает в виде радиоизлучения, наводит эдс (напряжение) на проводах, металлических поверхностях, столбах, арматуре зданий, автомобилях и других антеннах, сигнал с антенны вычленяется другим контуром, усиливается и подается на динамик. Именно поэтому антенны ставят повыше - чтобы поток энергии меньше рассеивался на окружающих зданиях, и был виден издали: антенная вышка для радиоприемников подобна лампочке для нас, она светится на определенной частоте, ее свет заслоняет горизонт, заслоняют металлические предметы, он отражается от металла и границ сред (ионосферы, воды, земли). Если бы мы видели в спектре радиоволн, для нас та же антенна wifi была видна как тускло светящийся, как будто горячий, провод, а радиовышка - как мощный маяк, который освещает все вокруг. Кстати так и работают радары - они видят в радиоспектре, видят плохо, как полуслепые, мутно, как в тумане, но достаточно, чтобы распознать форму обьекта. И чем меньше длина волну - тем более четко они видят. У нас длина волны совсем маленькая - поэтому мы видим даже мелкие шероховатости поверхностей. У радиоприемников длина волны настолько большая, что сетка из арматуры ими воспринимается как сплошной металлический лист - такое вот низкое у них разрешение, поэтому длинноволновые радиотелескопы часто делают из крупной сетки - для радиоволн эта сетка как супергладкое зеркало для нас.

Что еще: в цепях из-за ненулевой емкости, сопротивления и индуктивности, возникают переходные процессы - при переключениях ток метается туда/сюда, постепенно успокаиваясь. Ну, как колеблется вода в двух соединенных сосудах, или когда в ведро с водой/пруд резко кинуть камень, чем больше скорость камня, чем резче он входит вводу, тем сильнее колебания, то же происходит и в цепях и контурах. И чем резче переключение, резче изменение тока - тем больше эдс, тем сильнее и дольше метается ток. На высоких частотах это особенно заметно - тот же МК на частоте в 1МГц уже испытывает проблемы из-за переходных процессов, не может точно замерить напряжение при переключениях, т.к. оно сильно колеблется туда/сюда. Поэтому кстати высокочастотные линии искрят, разбрасывают разряды - из-за высокой эдс самоиндукции в линии. Правда на высоких частотах оно безопасно: чем выше частоте тем меньше ток проникает внутрь провода или под кожу, в итоге высокочастотный разряд не проникает внутрь тела, растекаясь по поверхности. Да и разряд молнии тоже также работает - из-за того, что она бьет резко, ее спектр (полоса частот) оказывается очень широкий, и ток не уходит в землю сразу, а сначала растекается по поверхности, и только потом плавно уходит внутрь, поэтому и возникает шаговое напряжение - вокруг точки удара возникает огромный круг, в котором напряжение постепенно спадает, и если оказаться слишком близко к разряду, на ноги приходится очень большая разность напряжений, что и опасно.
Что касается переходных процессов: идеальный вариант это когда большую емкость соединить с большим конденсатором. При этом образуется колебательный контур - это те же переходные процессы, только из-за больших емкостей и индуктивностей здесь эти переходные процессы значительно сильнее, сильнее метания тока и напряжения. У любого колебательного контура есть резонансная частота, зависящая от емкости и индуктивности контура - это свойство используют для генерации колебаний, и для их выделения. При генерации контур раскачивают на его резонансной частоте, накачивают его энергией, и подключают к нему антенну - в эфир уходят радиоволны. Изменяя емкость/индуктивность, меняют и частоту генерации. Контур может долго-долго колебаться сам по себе, без внешней подкачки, как тяжелые качели, постепенно рассеивая энергию на радиоизлучение и на нагрев через свое ненулевое сопротивление. Контур на сверхпроводниках имеет нулевое сопротивление, и там ток циркулирует почти бесконечно - отсюда и возникает явление левитации сверхпроводников, в них постоянно циркулирует ток, постоянно генерируется магнитное поле, а потери на радиоизлучение столь низки, как и потери тел на излучение гравиволн, и ток затухает медленно-медленно.
При приеме, в антенне наводится эдс, антенна соединена с контуром, настроенным на частоту передатчика, и при появлении на входе сигнала этой частоты, его энергия начинает накапливаться в контуре, он начинает раскачиваться - это как раскачивать качели, можно только в такт, точно также постепенно накачивая их маленькими порциями энергии. Еще говорят, что сопротивление контура на резонансной частоте бесконечно, на любых других - нет, поэтому он накапливает энергию только если она поступает на его резонансной частоте, а все другие частоты просто закорачивает на землю - поэтому контуры иногда называют фильтрами, и применяют для выделения частот, пользуясь тем, что некоторые частоты они пропускают, а некоторые нет. Кстати, раскачивать кочели можно в такт, но не каждый такт, а через один, или два, или три такта - это называется гармониками, вторая гармоника, третья гармоника и т.д, когда колебания идут не на резонансной частоте, но на кратной ей, большей или меньшей - на гармоники контур тоже отзывается, но сопротивление на них уже не столь большое, но сильно больше, чем на другие колебания, не являющиеся гармониками контура. Это как толкать качели не в такт - чем сильнее частота толчков отличается от резонансной частоты качелей, тем большее сопротивление они оказывают, меньше энергии накапливают и больше пропускают на подвес в виде силы реакции сопротивления на наше воздействие, когда же частота толчков кратна резонансной частоте - меньше энергии уходит на подвес, и больше запасается в самих качелях.

Пиздец, сколько всего нужно знать радиоанону. И все что выше - это едва ли несколько процентов от требуемого, уровень 18-го века.

Аноним Птн 18 Апр 2014 08:17:35  #639 №122339 
1397794655667.jpg

>>122330
>>122331
Да ты же укурен!

Аноним Птн 18 Апр 2014 10:13:48  #640 №122347 

>>122331
>одна схема меняет напряжение в одной антенне, энергия с нее утекает в виде радиоизлучения, наводит эдс (напряжение) на проводах, металлических поверхностях, столбах, арматуре зданий, автомобилях, небе и даже Аллахе

Аноним Птн 18 Апр 2014 20:04:40  #641 №122379 

В /sci/ не отвечают, значит спрошу тут.

Почему частотный спектр радиостанции с амплитудной модуляцией симметричный? Почему низкочастотные звуковые гармоники несутся не несущей частотой, а высокочастотными огрызками справа и слева? Ничего не понимаю.
http://2ch.hk/sci/src/1397794962287.webm

Аноним Птн 18 Апр 2014 20:53:20  #642 №122382 

>>122379
Бля. ну пиздец.
Ты в школе учился?
http://files.school-collection.edu.ru/dlrstore/867f353e-0927-11dc-a9bd-ddc28aa48d0a/word.html

Аноним Птн 18 Апр 2014 21:18:32  #643 №122383 

>>122382
А почему тогда несущая частота сохраняется? Она же получается не нужна.

Аноним Птн 18 Апр 2014 21:20:46  #644 №122384 

>>122382
Скажи, это они стерео передают или моно?

Аноним Птн 18 Апр 2014 21:25:35  #645 №122385 

>>122383
>А почему тогда несущая частота сохраняется? Она же получается не нужна.

Нужна. Она получается сложением. К произведению приплюсовывается несущая. Я скинул лишь объяснение того, отчего боковых полосы две.

Есть AM с одной боковой. Но для её приёма нужен когерентный приём, да и передатчик сложнее.

Аноним Птн 18 Апр 2014 21:27:27  #646 №122386 

>>122384
>Скажи, это они стерео передают или моно?

Самая обычная AM - моно. Та, что в радиовещании обычном. например.

А изъебнуться можно по-разному. Например, нижнюю боковую на левый канал, верхнюю боковую - на правый. Есть даже технологии цифрового вещания, совместимого с аналоговыми АМ - приёмниками

Аноним Птн 18 Апр 2014 21:35:15  #647 №122387 

>>122385
Даже уточню, чтобы быть хоть немного понятным (пятница, пью, сильно. Оттого объясняю плохо)

там умножается не косинус на косинус, а
cos(w0*t) на 1+m*cos(BW*t)

m - это коэффициент модуляции, должен быть (в классическом AM меньше 1)
единичка нужна, ибо амплитуда. Ведь приём некогерентный, и приёмник нихуя не может отличить амплитуду 1 от амплитуды -1. Ибо не знает, где начало фазы

Поэтому, модуляция идёт не относительно нуля, (тогда было бы произведение косинусов, без центральной несущей), а относительно амплитудного значения.

А при когерентном приёме мы отслеживаем фазу сигнала, и знаем, когда там плюсы, когда минусы и можем обойтись без несущей. Более того, можем обойтись лишь одной боковой полосой.

Надеюсь, так понятнее.

Аноним Птн 18 Апр 2014 21:35:49  #648 №122388 

>>122385
>>122386
Антош, где можно обмазаться всей этой радиофизикой с радиоматематикой подробне? Книжки есть годные по этой теме?

Аноним Птн 18 Апр 2014 21:49:52  #649 №122390 

На этом сайте диапазон от 0 до 30МГц
http://websdr.ewi.utwente.nl:8901/
Есть ли подобный но чтоб диапазон был в УКВ?

Аноним Птн 18 Апр 2014 21:53:42  #650 №122391 

>>122388
Конечно есть. Но я их не помню, ибо уже 9 лет как не студент

Из годных книг с математикой помню Баскаков "Радиотехнические цепи и сигналы"

Бернард Скляр "Цифровая связь". Дж. Прокис - тоже "Цифровая связь"

Ещё помню была чёткая книга, но не помню название. То ли что-то про системы связи с подвижными объектами, то ли про системы наземной подвижной связи.

Я больше сейчас по импульсным преобразователям питания угораю и всяческим ЦАПам и АЦП - либо быстрым, либо точным.

Аноним Птн 18 Апр 2014 22:59:22  #651 №122395 

>>122391
Спасибо большое.
>Я больше сейчас по импульсным преобразователям питания угораю
А для чего они нужны?

Аноним Суб 19 Апр 2014 00:02:31  #652 №122401 

>>122395
Ты это серьёзно?

Для преобразования одного постоянного или переменного напряжения в другое - для чего ещё могут быть нужны преобразователи?

Аноним Суб 19 Апр 2014 01:52:07  #653 №122405 

>>122331
Графоман, будь добр, расскажи мне про инверторы. В частности, поясни как из +12в получить ~220в 50гц?

Аноним Суб 19 Апр 2014 07:40:45  #654 №122407 

>>122405
>как из +12в получить ~220в 50гц?
Взять обычный трансформатор, и через ключ подать на него 12В. Ключом управлять любым генератором синуса на 50Гц.
Для получения переменки применяют двухтактное включение (http://ru.wikipedia.org/wiki/Двухтактный_преобразователь), т.е. первичка с отводом от середины, либо включение первички через полумост, или через полный H-мост (http://ru.wikipedia.org/wiki/H_мост).
Наиболее популярны первичка с отводом от середины и полумост, потому что оба этих включения позволяют задействовать мощные N-канальные мосфеты, требуют вдвое меньше ключей, и имеют вдвое более низкое сопротивление, и следовательно - теплопотери. Первая требует особой конструкции обмотки трансформатора, вторая - емкостного делителя. По моему вариант с делителем проще - подумаешь, два лишних конденсатора, зато ничего перематывать не нужно.

Но т.к. ключи работают в линейном режиме, а не в ключевом т.е. выполняют роль переменного резистора, а не реле, на них рассеивается огромное количество энергии в виде тепла (резисторы же), фактически это скорее не инвертор а обогреватель. Зато схема очень простая и надежная.
Второй минус - вот так (http://corel82.narod.ru/images/lubin1.jpg) выглядит трансформатор на 200Вт 50Гц - огромный, тяжелый, дорогой. Конструкция простая, надежная (можно гвозди забивать), работает честно, но глупо, напрямик.

Для увеличения кпд, и удаления из инвертора функции обогревателя транзисторы заменяют на N-канальные мосфеты и переводят их в ключевой режим, т.е. превращяют их в электронное реле, они либо полностью открыты либо полностью закрыты, как резистор больше не работают.
Но ключевой режим означает на выходе моста прямоугольные двуполярные импульсы, а не синусоиду. И это ведет к двум следствиям:
1 - если оба плеча моста переключаются одновременно, в момент переключения возникает самое настоящее КЗ. Для исправления ситуации при переключении вводят дедтайм, мертвое время: сначала выключается одно плечо, потом ждут какое-то время, пока ключ не закроется, и только потом включают второе плечо. Обычно эту функцию на себя берет специальный контроллер моста.
2 - прямоугольник вместо синуса на выходе. Далеко не все девайсы схавают прямоугольник, поэтому прямоугольник применяют только в дешевых инверторах. В нормальных прямоугольник превращают в синус.

Если тебе нужно питать комп - хватит и прямоугольника, т.к. там все-равно стоит выпрямитель в постоянку. Впрочем любая схема с выпрямителем также нечувствительна к форме питающего напряжения. А вот те же холодильники, стиралки, двигатели и трансформаторы, в общем большие индуктивности, на дух не переносят прямоугольник.
Так что на выходе трансформатора в нормальных инверторах ставят выпрямитель и конденсаторы, и инвертор превращяется в обычный преобразователь напряжения, низковольтная постоянка в высоковольтную постоянку.

К тому же, т.к. форма сигнала нам теперь не важна, потому что мы поставили выпрямитель, не важна становится и частота, мы теперь не привязаны к 50Гц, и смело можем ставить 50..500кгц. И это нам дает солидное преимущество: помнишь как выглядел 200Вт трансформатор на 50Гц? А вот так (http://radiokot.ru/circuit/power/supply/33/12.jpg) выглядит 200Вт трансформатор на 50кгц. Маленький, легкий, дешевый.
Но из-за прямоугольной формы импульсов и высокой частоты трансформатор требуется особый, низкоиндуктивный, импульсный. Индуктивности не любят прямоугольник и высокие частоты. К счастью большинство трансформаторов на рынке как раз импульсные, да они стоят и в любом источнике питания - сейчас уже редко встретишь старый добрый трансформаторный БП, без импульсника.

А теперь вспомни про мостовой контроллер, который управляет ключами моста. Он не только обеспечивает дедтайм, но и через обратную связь стабилизирует выходное напряжение преобразователя: т.к. у нас так и так прямоугольник, а на выходе выпрямитель с емкостным накопителем, мы можем превратить прямоугольник в ШИМ, скважность (http://ru.wikipedia.org/wiki/Скважность) которого зависит от напряжения на этом самом высоковольтном конденсаторе. Если напряжение выше нормы - увеличиваем скважность, напряжение падает. Если ниже нормы - уменьшаем скважность, напряжение растет.
Для развязки низковольтной от высоковольтных цепей применяют оптроны или трансформаторы связи. Оптроны проще.
И т.к. теперь напряжение на накопителе стабилизировано, если запас скважности позволяет, мы можем менять напряжение питания в широких пределах: можем питать инвертор от 6В, 12В, 24В и даже 48В аккумуляторов - ему пофиг, напряжение на выходе не изменится. Импульсные БП тоже нечувствительны к питающему напряжению, а инвертор - тот же импульсный БП, но "наоборот" (на входе низковольтная постоянка, на выходе высоковольтная переменка), так что поэтому свойства у него те же, что и у импульсных БП.

Так как контроллер моста выдает ШИМ, такой контроллер принято называть ШИМ-контроллером импульсных БП, их выпускают кучи модификаций, с разными плюшками - разное напряжение работы, обратная связь по току, напряжению, или и так и так, регулируемая частота, дедтайм, защита от КЗ и т.п. В общем параметров много.
Главное - почти все они универсальны, их можно применять и для преобразователей напряжения, и для БП, и для инверторов, независимо от напряжений и частот: эти контроллеры просто управляют обвязкой, которая может быть на любое напряжение.

Итак, мы получили выпрямленное стабилизированное высоковольтное постоянное напряжение. Теперь его надо превратить в синусоиду.
Для этого применяется второй, уже высоковольтный, мостовой каскад, с теми же принципами: можно полный мост, можно полумост.
Для управления ключами этого моста применяется второй такой-же ШИМ-контроллер, но теперь на вход обратной связи подают сигнал с генератора синусоиды 50Гц. Т.е. ШИМ промодулирован синусоидой.
Генератор может быть как аналоговый, так и цифровой. В последнем случае чаще всего применяется обычный МК с зашитой в память таблицей синуса, он же по совместительству может исполнять роли обоих ШИМ-контроллеров, т.е. весь инвертор при желании может быть построен на одном МК, одной микросхеме. Иногда вместо МК берут таймер-счетчик и строят цифровую синусоиду ступеньками, но она больше похожа на треугольник, так что это извращение, но зато лучше прямоугольника, но аналоговый треугольник, а тем более синус, проще и лучше.

Для более точной передачи формы синуса частоту второго ШИМ-контроллера выбирают раз в 10 больше, т.е. порядка 500Гц. Этого хватит.
Чем больше частота - тем точнее форма синуса, меньше фильтр, но больше нагрузка на ключи, больше теплопотери на них.
После моста ставят простейший LC-фильтр (http://www.power-e.ru/2005_01_46.php) из конденсатора и дросселя, который отрезает все что выше 100Гц - на выходе получается чистая синусоида.




Итого: 1 импульсный трансформатор, 2 мощных низковольтных ключа, 3 низковольтных силовых конденсатора (один из них - высокой емкости), высоковольтный диодный мост, 3 высоковольтных силовых конденсатора (один из них - высокой емкости), 2 высоковольтных ключа, LC-фильтр, генератор синуса, 2 ШИМ-контроллера, оптрон, и немного время/частотозадающей обвязки в виде нескольких маленьких резисторов и конденсаторов.
Как видишь - ничего сложного. Трансформатор выдирается из комповского БП, оттуда же дергаются ШИМ-контроллеры (либо можно купить, рублей по 5 штучка), большие конденсаторы тоже из комповских БП, оттуда же оптрон. Остальное стоит копейки. Итого любой комповский БП можно легко превратить в инвертор на ту же мощность, если перекоммутировать детали по другому, заменить высоковольтные транзюки на нормальные полевики, докупить второй ШИМ-контроллер и немного резисторов и конденсаторов.

Аноним Суб 19 Апр 2014 10:44:07  #655 №122412 

Хорошие объяснения от графомана. Жаль будет, если они канут в лету, а новички снова будут повторять те же вопросы.

Аноним Суб 19 Апр 2014 12:38:51  #656 №122415 
1397896731372.jpg

Телемастерач, поясни за самодельный печки.
Хочу попробовать использовать миниатюрную кухонную электро печку в качестве паяльной печи. Для пайки smd, металлизации отверстий (через гипофосфит кальция), нанесения паяльной маски (УФ 1 компонентной) и вообще может в хозяйстве пригодиться.
Прикидываю взять печку с 4 ТЕНами 2/2 сверху/снизу. Приделать отдельное тиристорное управление мощностью нагрева и по 1 термопаре для верха и низа.
Анон, как думаешь можно ли самоделкой обеспечить достаточное выполнения термопрофиля пайки? В интернетах (особенно буржуйских) можно найти довольно много фотографий подобных конструкций. Должно быть это возможно?
Какие вообще подводные камни?

Аноним Суб 19 Апр 2014 13:15:38  #657 №122418 

>>122330
Интересно было бы почитать, но беглое чтение, позволяет мне заявить что...
Я так-то и раньше знал как работает ШИМ и импульсные БП.
Меня интересовал только один компонент.

В любом случае, спасибо за старания.

Аноним Суб 19 Апр 2014 15:14:11  #658 №122420 
1397906051226.jpg

>>119967
Анон, в альтиуме когда рисуешь символ например транзистора, привязываешь к нему пины, и их размер нужно делать такой как у настоящего элемента? Прост я поставил 12.7 и получилось вот что.

Аноним Суб 19 Апр 2014 15:40:26  #659 №122422 
1397907626122.jpg

Репост из t

Достался на днях пикрелейтед(essence stu).
В наушниках слышу работу электроприборов по всей округе. Можно хоть вайфайный трафик перехватывать.
Причем наводки именно по радио: т.е можно начать грузить с рядом находящегося телефона по вайфаю что-нибудь и слушать прогресс через усилитель.
Потенциометр громкости выхода на силу помех не влияет(только переключение режимов gain), шумит независимо от подключенных входов.
Даже на интегрированной карте такого пиздеца нет. Что это за хуйня и что делать?
inb4: положи в металлический ящик

Аноним Суб 19 Апр 2014 16:14:50  #660 №122423 

>>122422
Заземлил уже?

Аноним Суб 19 Апр 2014 16:29:20  #661 №122424 

>>122420
У тебя вместе с Альтиумом идут готовые библиотеки. Там есть транзисторы всех мастей. Откой библиотеку Miscellaneous Devices и либо скопируй оттуда УГО нужного элемента, либо просто посмотри какой длинны там выводы.

Аноним Суб 19 Апр 2014 18:27:52  #662 №122430 

>>122407
Спасибо, бро, ты охуенен! Теперь мне ясно в каком направлении копать. Будут непонятки - спрошу тут.

Аноним Суб 19 Апр 2014 18:34:25  #663 №122431 

Решил тут оживить аккумуляторную отвертку с кадмиевой батареей 3.6в.
Нашлось две ноутбучные батарейки 18650 без каких-либо защит и нестабилизированный зарядник 5в 350ма. Добавил шунтирующий стабилизатор на 2 светодиодах и каком-то pnp транзисторе. Напряжение по мере прогрева падает с 4.28в до 4.18в.
Вопрос простой, не сгорю ли я вместе с этой хуйней? И как быть с переразрядом?

Аноним Суб 19 Апр 2014 19:02:52  #664 №122434 

>>122418
>Меня интересовал только один компонент.
Дроссель групповой стабилизации - это трансформатор, работающий на противоэдс. Когда ток в одной из обмоток резко увеличивается, возникает перекос напряжений, просадка на нагруженной линии и повышение напряжения на ненагруженных, возникающая в дросселе противоэдс уменьшает напряжения на всех остальных обмотках, несколько компенсируя этот перекос напряжений.
Если дроссель начал греться, значит он либо прогорел и замкнулся, либо включился в активную работу - одна из обмоток постоянно, большими импульсами, жрет энергию, чем вызывает сильные колебания напряжения в остальных обмотках. В общем БП с твоей нагрузкой работает на пределе, и следует его заменить на более мощный, а еще лучше на более новый - без дросселя групповой стабилизации.
В последних моделях стали применять одноканальную схему: БП выдает только 12В, все остальные напряжения получаются из 12В понижающими преобразователями. При такой схеме дроссель групповой стабилизации не нужен, т.к. о стабильности каждого канала заботится преобразователь напряжения этого канала.

Аноним Суб 19 Апр 2014 22:13:48  #665 №122439 

>>122415
сам такое собираюсь запилить. Не вижу никаких камней. Дискас?

Аноним Суб 19 Апр 2014 22:38:23  #666 №122440 
1397932703449.jpg

Радиач-помогач, выручай.
Есть одна вырванная купольная камера. Хочется узнать, можно ли подключить ее к ПК через USB, если да, то что и куда подключать?
Большая микросхема - lR38603A, маленькая - 1R3Y48A1. Гуглил, не нашел.
Камера на пике.

Аноним Суб 19 Апр 2014 23:25:23  #667 №122442 

>>122440
>1R3Y48A1
Это драйвер для ПЗС матрицы. Он ее настраивает.
Матрица выдает 9-ти битный аналог и может выдавать цифру в двух форматах. Но для USB требуется еще один чип - кодек с интерфейсом USB.
Кодек можно прикупить отдельно - гугли USB-платы видеозахвата. Но стит такая карта как хорошая USB-веб-камера, так что лучше уж купить вебку.
Хотя если ты упорный - гугли на барахолке старые карты видеозахвата, рублей за 200 отдадут.

Аноним Вск 20 Апр 2014 00:45:18  #668 №122443 

>>122442
Хорошо, но раз это купольная камера, то стояла она явно в каком-нибудь супермаркете и вещала на телевизор/монитор так? Или там тоже стоит эта плата видеозахвата?

Аноним Вск 20 Апр 2014 01:14:01  #669 №122444 

>>122443
>там тоже стоит эта плата видеозахвата?
this, есть многопортовые - оцифровывают сразу много каналов.
Хотя камера аналоговая - можно было обойтись дешевым ч/б телевизором и видаком.

Аноним Вск 20 Апр 2014 09:52:52  #670 №122456 
1397973172041.png

анон, есть одна мышь. Новая, беспроводная. Так вот, в ней очевидно, что микрик нажатия кнопки громче, чем был в моей прошлой мыши. Прошлую я выкинул, так как перестала работать в какой-то момент. Вопрос - это корпус резонирует и усиливает громкость нажатия микрика или они действительно бывают разного качества и есть тише, есть гораздо громче? Руки не из жо, перепаять могу, но надо понять, в корпусе дело или в кнопке, и найти, где можно купить качественный, тихий микрик. Анон, надеюсь на твою помощь, в хардвач не пошел, ибо там одни школотроны-кукаретики. Пикрелейт.

Аноним Вск 20 Апр 2014 10:03:46  #671 №122457 

Хуясебе, переехали в новый подраздел ТЕХНИКА И СОФТ.

Аноним Вск 20 Апр 2014 11:07:09  #672 №122459 
1397977629523.jpg

У меня такая штука есть, но без батарейки. Что с полароидом можно сделать?

Аноним Вск 20 Апр 2014 11:38:51  #673 №122461 

>>122459
поставь в туалет, а рядом табличку БОЛЬШОЙ БРАТ СЛЕДИТ ЗА ТОБОЙ

Аноним Вск 20 Апр 2014 11:49:31  #674 №122463 
1397980171470.jpg

>>122461
А чтонибудь по интересней? Есть еще мыльница Kodak STAR 300MD

Аноним Вск 20 Апр 2014 12:41:56  #675 №122467 
1397983316321.jpg

>>122463
cобери робот на андроиде, а вместо башки эту мыльницу

Аноним Вск 20 Апр 2014 12:55:04  #676 №122469 
1397984104856.jpg

Аноны, где можно купить девайс для измерения мощности? Нашел у китайцев пикрелейтеды, но они все рассчитаны на буржуйские розетки. Есть ли аналоги?

Аноним Вск 20 Апр 2014 12:59:23  #677 №122471 

>>122469
токовые клещи, лiл, мощность посчитаешь калькулятором

Аноним Вск 20 Апр 2014 13:02:54  #678 №122472 

>>122467
я не умею

Аноним Вск 20 Апр 2014 13:13:37  #679 №122475 
1397985217451.jpg

>>122471
Добра тебе, анон! Уже бегу в близлежащий магазин за пикрелейтедом.

Аноним Вск 20 Апр 2014 14:36:58  #680 №122476 

>>122475
Бля, кабели-то они мерять не умеют, придется пилить переходник.

Аноним Вск 20 Апр 2014 15:12:13  #681 №122477 

>>122469
я вот тут покупал, эту модель
http://extravolt.ru/goods_home_powermeter_EVOPM-3.htm

Токовые клещи не бери, если конечно ты не электрик по профессии. Чтобы ими измерять надо измерять один провод, держать его в центре кольца, и самое главное, они не посчитают потребленный ток за сутки, год, небо и даже аллаха

Аноним Вск 20 Апр 2014 15:15:30  #682 №122478 

>>122477
>потребленный ток
потребленную мощность конечно же

Аноним Вск 20 Апр 2014 15:24:04  #683 №122479 
1397993044368.jpg

репост из /t
Посаны, поясните убогому.
Есть yoba фонарь nitecore tm26 с умными мозгами внутри, мозги как мне кажется сами контролируют когда он уже зарядился, потерялась от него зарядка как на пике. наверно батя выбросил, когда его в очередной раз накрыло наведением порядка в доме.
Собственно разьем подобран, нехватает блока питания с параметрами как на пикрелейтед.
input 100-240v 50/60hz 0.5A MAX
output 12v 1000mA
RoHS Это что вообще значит?
Я попросил знакомого кузмича сварганить мне такой же, он попытался с такими параметрами мне зу собрать из зарядки для ноутбука, по итогу что то там завоняло кислятиной может он полярнность перепутал и ещё чем то, и этот дядя решил поставить мне зу на 5v и 2000mA. Ещё он мне сказал что какую то защиту с него спаял.
Вроде заряжало, но потом когда я оставил фонарь как обычно заряжаться на ночь, утром он включаться незахотел, я оставил один из тех четырёх аккумуляторов 18650 3.7 3400ma с защитой, что ночью заряжались, а остальные заменил на разряженные 18650 2300мА фонарь заработал. Выяснил что 2 из 4 акк из тех что ночью заряжал в этом фонаре не работают.
Я в этом нифига не понимаю и поэтому сегодня поменял свой фонарь на точь в точь такой же в магазине.
По итогу что я имею новый фонарь, все же без зарядного усройства
Посаны, по каким параметрам подобрать зу,поясните как для дебила.

Аноним Вск 20 Апр 2014 15:52:26  #684 №122480 
1397994746131.jpg

Анон! Срочно! Имеется переходник USB в DE-9. Внутри микруха pl2303hx. Что это, блять? Я так понимаю это дело нельзя захуячить к уарту контроллера, там на выходных пинах переходника что-то семи вольтовое.

Зачем спрашиваю: Мне нужен UART-USB, чтобы скидать в ноут байтики с контроллера.

Аноним Вск 20 Апр 2014 17:41:19  #685 №122481 

Суп, /ra. Извиняюсь, если титановый вопрос, но такая ситуация: решил перепаять провод в наушниках, пришёл в магазин, дали паяльник на 40ватт, самый обычный припой и странную коробочку с надписью "БУРА". После чтения интернетов у меня возникли смутные сомнения, что эта хуйня подойдёт для моей задачи. Так ли это, и если так, то что лучше купить вместо?

Аноним Вск 20 Апр 2014 18:17:58  #686 №122483 

>>122481
А почему бы просто не попробовать и посмотреть что получиться?

Аноним Вск 20 Апр 2014 18:21:23  #687 №122484 

>>122483
Если честно, то я никогда раньше не паял, так что даже не знаю, как этим белым порошком пользоваться.

Аноним Вск 20 Апр 2014 18:45:40  #688 №122485 

>>122480
>pl2303
http://www.electronicaestudio.com/docs/PL2303.pdf
Написано, что сигналы RS232 уровнями 5 вольт. UART это инветрированный RS232, инвертируй чем угодно, например при помощи К555ЛН2.

Аноним Вск 20 Апр 2014 18:47:12  #689 №122486 

>>122481
Провода для наушников паяются без буры. Только с канифолью и с мелкой наждачкой + зажигалкой, чтобы сплавить лак и стереть копоть.

Аноним Вск 20 Апр 2014 18:49:47  #690 №122487 

>>122486
Понятно, спасибо.

Аноним Вск 20 Апр 2014 18:50:40  #691 №122488 
1398005440984.jpg

>>122481
>>122486

Аноним Вск 20 Апр 2014 19:37:58  #692 №122493 
1398008278520.jpg

>>122485
Анон, там еще есть преобразователь Zt213leea, я так понял TTL в RS232. Тоесть на выходе полноценный RS, с соответствующими уровнями -15..+15 В.

Может просто привести уровни микрухами вроде max232?

Аноним Вск 20 Апр 2014 19:54:38  #693 №122494 

>>122493
Можно и MAX232. Тут чел делает тоже самое, он просто выпаял ту микруху (Zt213leea) и подпаялся напрямую.
http://m.e1.ru/f/29/259425/

Аноним Вск 20 Апр 2014 19:55:53  #694 №122496 

>>122493
в твоем случае да. Но можешь пойти другим путем - купить FT232 и впаять рядом с контроллером

Аноним Вск 20 Апр 2014 20:12:44  #695 №122498 
1398010364203.jpg

>>122496
Типа такого? http://easyelectronics.ru/preobrazovatel-usb-uart-na-ftdi-ft232rl.html

>>122494
По-моему тут какой-то костыль получится вроде двойного преобразования. TTL (UART) ->RS232-> TTL (USB). Нахуй так жить?

Аноним Вск 20 Апр 2014 20:20:27  #696 №122499 

>>122498
я удивлен, что ты еще не знаком с FT232. Это же в чистом виде USB->TTL(МОП, уровни 3.3В) с виртуальным СОМ-портом в винде

Аноним Вск 20 Апр 2014 20:36:22  #697 №122501 
1398011782219.jpg

>>122499
Собираю из того, что в коробках накоплено же. Покупать - не комильфо.
Ладно, он похоже копейки стоит. Всем спасибо.

ПОСОНЫ СРОЧНО! Аноним Вск 20 Апр 2014 21:41:34  #698 №122503 

Ньюфаг на проводе.
Решил распаять хуйнюшку на монтажной плате (эта та, что как решето или лего). Но вот вопрос: а как проводить дорожки между отдельными элементами? У меня все олово кучкуется в этих самых дырках и непрерывной линии не получается.
Помогите ньюфагу, очень прошу

Аноним Вск 20 Апр 2014 21:56:39  #699 №122504 
1398016599320.jpg

Сап котаны, перечитал кучу инфы про стабилизаторы напряжений step-down и я запутался от обилии информации. Во общем прошу нарисовать схему стабилизатора с такими характеристиками Увх от 5в-20в(можно больше, 40в часто видел), Увых от 1,5в до 7. Буду питать обычно кроной, потому нужен нелинейный стабилизатор, чтоб севшая крона(7-8) все равно выдавала нужное Увых.

Аноним Вск 20 Апр 2014 22:30:17  #700 №122506 
1398018617454.gif

>>122503

Берёшь изолированный провод и соединяешь.

Аноним Вск 20 Апр 2014 22:58:55  #701 №122508 

>>122504
Зачем тебе 40В для кроны?
И ток укажи, севшая крона она такая севшая.

Аноним Вск 20 Апр 2014 23:25:15  #702 №122510 
1398021915793.jpg

>>119972
сам удались совкобыдло)))

Аноним Пнд 21 Апр 2014 00:37:26  #703 №122513 

>>122504
Стабилизатор стабилизирует напряжение. Схема на разные напряжения одна и та же, просто разные номиналы. Рисовать ничего не нужно - кури даташит, там все есть.
На выходе будет заданное тобой напряжение, а вот ток будет зависеть от заряда твоей кроны.
И вообще зачем тебе крона? Это же по сути кучка мелких 1,5В таблеточек. У них ничтожная емкость.
Я бы на твоем месте смотрел на никель-марганцевые аккумуляторы на 1,2В, у них размер вдвое меньше кроны, а емкость вчетверо выше. Можно даже поставить две, в параллель.
И уже эту батарею стабилизировать до 1,5В. Получишь в 8 раз большую емкость, с возможностью перезарядки, и огромные токи. Маленький, мощный и емкий источник питания.

Аноним Пнд 21 Апр 2014 01:00:18  #704 №122514 

>>122508
ну питать ардуино например, а если понадобиться то светодиод, или еще какую независимую лабуду на 5 вольт.
>>122513
не мог бы ты тогда кинуть список элементов даташиты курить коих надо?

Аноним Пнд 21 Апр 2014 01:02:35  #705 №122515 

>>122456
>анон, есть одна мышь. Новая, беспроводная. Так вот, в ней очевидно, что микрик нажатия кнопки громче, чем был в моей прошлой мыши. Прошлую я выкинул, так как перестала работать в какой-то момент. Вопрос - это корпус резонирует и усиливает громкость нажатия микрика или они действительно бывают разного качества и есть тише, есть гораздо громче? Руки не из жо, перепаять могу, но надо понять, в корпусе дело или в кнопке, и найти, где можно купить качественный, тихий микрик. Анон, надеюсь на твою помощь, в хардвач не пошел, ибо там одни школотроны-кукаретики. Пикрелейт.
Ап вопросу

Аноним Пнд 21 Апр 2014 01:54:06  #706 №122517 

>>122481
Блжад, напомнил мне, что надо перепаять наушники. Тонкий кабель с двумя проводками в экране, как все это по уму запаять и заизолировать - хуй знает. Насчет буры не подскажу, для обычной пайки мне обычно хватает флюса и трубки припоя с канифолью внутри.

Аноним Пнд 21 Апр 2014 05:52:50  #707 №122518 
1398045170707.jpg

>>122517
термоусадочная трубка вместо изоляции, не? стоит копейки и работает офигительно

Аноним Пнд 21 Апр 2014 06:57:25  #708 №122519 

>>122518
Удваиваю. Все никак руки не дойдут ее купить - юзаю изоленту. Но изолента - это отстой: она со временем отходит, громоздка, все пачкает своим клеем, который почему-то течет (у старых изолент такого не было). Особенно этот клей портит малину на скрутках - со временем из-за клея они перегреваются, а потом и вовсе теряют контакт.
А термотрубка - маленькая и надежная, и никакого говноклея.

Аноним Пнд 21 Апр 2014 08:11:36  #709 №122522 

>>122514
>не мог бы ты тогда кинуть список элементов даташиты курить коих надо?
Вот дешевая http://www.chipdip.ru/product/l6920d/
Остальные преобразователи там что-то дорогие, до 400р.
Впрочем там никто не покупает - просто каталог удобный, а цены вчетверо выше чем везде.
Тебе подойдет любой step-up DC-DC с входным напряжением 0.8В или меньше, и выходом в 5В или больше.
Никель-марганец имеет напругу 1.2В, в разряженном 1, 0.8 позволяет стабильно работать, а заодно выжать его до конца. Меньше можно не брать - там все-равно уже емкости и нет.

Если же ты хочешь питаться от своей кроны - тогда гляди здесь http://www.chipdip.ru/catalog/ic-dc-dc-converters/?sort=priceup
что-то, с напряжением на входе примерно 6-9В, и на выходе 5В, и с требуемым тебе током.

Некоторые МС позволяют подключать внешний ключ, и снимают ограничение по току, т.е. написано например выход 300ма, но если подключишь внешний полевик - будет хоть 20А.

Аноним Пнд 21 Апр 2014 10:12:18  #710 №122528 

>>122434
> возникающая в дросселе противоэдс уменьшает напряжения на всех остальных обмотках, несколько компенсируя этот перекос напряжений
Но ведь этот эффект будет действовать только в первые мгновения при подключении нагрузки, потом напряжения все же перекосит. И где, тогда, стабилизация?
Может, все же, это простая экономия на сердечниках? Один недорогой, железный, греющийся как сучка при больших пульсациях, вместо ящика ферритовых гантелей на каждый канал.

Аноним Пнд 21 Апр 2014 11:37:03  #711 №122530 

>>122518
>термоусадочная трубка вместо изоляции, не?
Там весь кабель толщиной в миллиметр..

Аноним Пнд 21 Апр 2014 11:59:19  #712 №122531 
1398067159157.jpg

>>122503
Больше олова, сучечка, больше.

Аноним Пнд 21 Апр 2014 12:08:34  #713 №122532 

>>122515
>но надо понять
Ну пойми, пощелкай без корпуса например, или наложи туда стекловаты.
>где можно купить
Мне кажется, что с его размером будут проблемы, если он не точно такой же, алсо, я бы вырвал его откуда нибудь лучше, чем покупать, потому что продается всякая дешевая хуйня, а дорогую искать и покупать тоже лень.

Аноним Пнд 21 Апр 2014 12:42:14  #714 №122533 

>>122503
Срежь соседскую витую пару и её проводи. Не изолированными удобнее.

Аноним Пнд 21 Апр 2014 15:57:12  #715 №122540 

>>122532
Сравнивать теперь не с чем - на работе тачпады на буках да сенсорные панели, старую мышь выкинул.

Аноним Пнд 21 Апр 2014 16:49:20  #716 №122543 

>>122540
Напихал в корпус ваты, корпус ужо не резонирует. Вот и смотри, как громость меняться будет.

Аноним Пнд 21 Апр 2014 18:12:04  #717 №122546 
1398089524250.jpg

Скажите а вот зачем раньше,
рядом с магнитофоном делали такие коробочки?

Аноним Пнд 21 Апр 2014 18:36:07  #718 №122549 

>>122546

Под провода может.

Аноним Пнд 21 Апр 2014 18:39:01  #719 №122550 
1398091141606.jpg

>>122546
Опередил. Там почивает микрофон. Ну и провод к нему.

Аноним Пнд 21 Апр 2014 19:06:16  #720 №122551 

>>122550
Никогда бы не додумался,
свой голос записывать.

Аноним Пнд 21 Апр 2014 19:13:15  #721 №122553 
1398093195835.jpg

>>122551
А я записывал себя на вот такого китайца, когда был 13-летней школотой. Через десять лет включил и охуел с детского писклявого голоска даже вдуть невольно себе тому захотелось, но при последнем переезде кассета проебалась, печаль.

Аноним Пнд 21 Апр 2014 19:21:45  #722 №122556 

>>122553
>проебалась
Так вот и я о том же,
смысл не в своей собственной записи,
а в фапабельном голоске,
коих сейчас качай не хочу.

Аноним Пнд 21 Апр 2014 20:51:54  #723 №122563 
1398099114431.jpg

Радач, поясни за китайские УСБ-осциллографы. Недавно на работе принесли ATX-овый блок питания, чтобы померить пульсации на постоянке. У нас на полке пылился 40-мегагерцовый хантек, мы ним не пользуемся особо ибо служба КИПиА завода, и мультиметров для ремонта вполне достаточно. Так вот, когда я его включил, на экране у него была не ровная линия, а какие-то свои шумы, в итоге пульсаций я так и не увидел. Скажи, это так и должно быть у кетайского дешманского говна и надо искать аналоговую совдеповскую "С"-ку или я чего-то не донастроил?

Аноним Пнд 21 Апр 2014 21:05:06  #724 №122566 
1398099906497.gif

Котоны, хэлп!!
Как убрать из этой схемы выключатель\байпас, чтобы схема работала всегда, когда есть питание?

Аноним Пнд 21 Апр 2014 21:10:56  #725 №122567 
1398100256055.gif

>>122566
Я все правильно понимаю или где то ошибка?

Аноним Пнд 21 Апр 2014 21:13:40  #726 №122568 
1398100420468.gif

>>122566

Аноним Пнд 21 Апр 2014 21:15:53  #727 №122569 
1398100553875.jpg

>>122568
Спасибо, анон.
И еще вопрос: возможно ли сделать из джека как на пике, джек, подходящий для этой схемы(то есть стерео). Меня в магазине видимо наебали и дали два одинаковых. Как я понимаю это оба моно.

Аноним Пнд 21 Апр 2014 21:16:20  #728 №122570 
1398100580117.gif

>>122567

Аноним Пнд 21 Апр 2014 21:17:38  #729 №122571 

>>122569
Тебя наебали, анон! Тут для входа нужен именно стерео джек, а у тебя - да, моно.

Аноним Пнд 21 Апр 2014 21:19:52  #730 №122572 
1398100792761.gif

>>122569
Ну или делать пикрелейтед
>>122571-кун

Аноним Пнд 21 Апр 2014 21:20:43  #731 №122573 

>>122571
Возможно ли обмотать серединку проводом, дабы он служил контактом или обязательно нужна эта система с размыканием?
Вообще не понимаю и не представляю как распаивать джеки, а в интернете про гнезда не слова, только про штекеры.

Аноним Пнд 21 Апр 2014 21:22:37  #732 №122574 

>>122572
Я правильно понял, что у тебя на схеме изображен тумблер на размыкание? Это точно будет работать?

Аноним Пнд 21 Апр 2014 22:14:57  #733 №122577 

Слепил все по этой >>122572 схеме и то что вышло меня порадовало и огорчило одновременно.
1. Звук есть, схема не мертвая
2. Звук очень тихий, даже тише чем подключенная напрямую гитару, причем изобилует всякими шумами. Потенциометр громкости реагирует на кручение, а гейна - нет. Нихуя не понимаю, котята. Может я где то ошибся или схема подключения неверна?

Аноним Пнд 21 Апр 2014 23:03:27  #734 №122579 

>>122528
как ты и сказал - в нагруженной линии большие пульсации.

Аноним Пнд 21 Апр 2014 23:51:22  #735 №122581 
1398109882824.jpg

Есть тут понимающие в автоэлектрике? Помогите советом. Есть схема пикрилейтед, все понятно кроме черных проводов (минуса) от сигнала. Куда их цеплять? Просто замкнуть на кузов?

Аноним Втр 22 Апр 2014 00:45:35  #736 №122584 
1398113135209.jpg

Из чего сделан разъем как на картинке, например? Медь чем-то покрытая?

Аноним Втр 22 Апр 2014 03:15:15  #737 №122590 

>>122522
Добра тебе.

Аноним Втр 22 Апр 2014 08:07:20  #738 №122593 

>>122584
никелем

Аноним Втр 22 Апр 2014 09:16:21  #739 №122595 

>>122581
>Просто замкнуть на кузов?
Именно.

Аноним Втр 22 Апр 2014 09:45:44  #740 №122597 
1398145544193.jpg

>>122563
Хер знает, у меня такая же херня с говноосциллографом из мастеркита. Там есть всякие сглаживания и визуально можно добиться нормальных линий.
мимо_ньюб

Аноним Втр 22 Апр 2014 11:44:00  #741 №122608 

>>122593
Чтобы паять нужно до меди зачищать?

Аноним Втр 22 Апр 2014 11:49:53  #742 №122609 

>>122608
Нет, нужна канифоль - она сама зачистит, растворит никель.

Аноним Втр 22 Апр 2014 11:52:04  #743 №122610 

>>122609
Может кислота?

Аноним Втр 22 Апр 2014 12:04:12  #744 №122613 

>>122610
Нет, хватит канифоли, проверял. Растворяет оче быстро - так что осторожнее. И пальцы не обожги.

Аноним Втр 22 Апр 2014 15:33:43  #745 №122638 

Собрался пилить татту машинку и не могу найти как мотать катушки на 12 вольт. Какое сечение, сколько витков и проч. Есть пара реллюх на 220 с маленькими катушками остов которых с прерывателем отлично пойдет

Аноним Втр 22 Апр 2014 17:18:44  #746 №122650 

>>122638
Сечение - чем больше, тем больше ток, сильнее магнитное поле одного витка.
Витков - чем больше, тем больше магнитное поле, больше усилие.

Индикация сгорания предохранителя Аноним Втр 22 Апр 2014 17:32:20  #747 №122653 
1398173540793.png

Подскажите схему для светодиодной индикации сгорания предохранителя. Защита идёт по линии +48В постоянного напряжения. Пикрелейтед - то, что смог придумать сам, но у неё есть два недостатка:
1) на резисторе в тепло рассеивается 1Вт мощности;
2) хотелось бы индицировать и оба возможных состояния предохранителя (например двумя цветами).

Аноним Втр 22 Апр 2014 17:47:18  #748 №122654 

>>122653
довольно таки толсто

Аноним Втр 22 Апр 2014 18:08:39  #749 №122657 

>>122654 объясни, что не так.

Аноним Втр 22 Апр 2014 18:10:31  #750 №122658 

>>122653
Ставь диод параллельно предохранителю, резистор для диода посчитай на ток в 10ма 48В, т.е. бери 4.8КОм.
Когда предохранитель цел - диод с резистором замкнуты предохранителем и ток через них не течет.
Когда предохранитель сгорел - ток течет через диод и резистор. Тока недостаточно чтобы нагрузка работала, но достаточно, чтобы работал диод.

Аноним Втр 22 Апр 2014 18:35:53  #751 №122662 

>>122658 хороший вариант, но вижу два недостатка:
1) если КЗ на землю возникнет в линии между предохранителем и нагрузкой, не сжигая при этом нагрузку, а только предохранитель, а потом КЗ пропадает, светодиод не горит (не хватает тока),
2) нет индикации "всё ОК".

Аноним Втр 22 Апр 2014 18:43:43  #752 №122663 
1398177823945.png

Как думаешь, Антон?
Взлетит?

Аноним Втр 22 Апр 2014 19:15:52  #753 №122665 

>>119967
Я могу подслушивать переговоры машинитов и ДСП с помощью Baofeng uv-5r?

Аноним Втр 22 Апр 2014 20:24:57  #754 №122669 

>>122663
где источиник питания? Мой совет: лучший источник - горящие жопы

Аноним Втр 22 Апр 2014 22:10:35  #755 №122686 

Есть одна хуита и она отклеилась. Собственно, как соединить их? Мелкого паяльника нет

Аноним Втр 22 Апр 2014 22:12:39  #756 №122688 
1398190359303.jpg

>>122686
А теперь отклеился пик, блядь.

Аноним Втр 22 Апр 2014 22:36:23  #757 №122695 

>>122662
>1) если КЗ на землю возникнет в линии между предохранителем и нагрузкой, не сжигая при этом нагрузку, а только предохранитель, а потом КЗ пропадает, светодиод не горит (не хватает тока),
Схуя ли не хватает тока? Светодиод горит в любом случае, пока прибор не отключен от линии механически (выключателем).
>2) нет индикации "всё ОК".
Она есть на приборе. Или говори зачем надо.

Аноним Втр 22 Апр 2014 22:48:48  #758 №122696 

>>122663
Йоба - это индуктор. Он всем поджигает жопы исподтишка.
Емкость - его боевая подруга, она помогает ему троллить, и отсасывает перед сном.

Не, не так. Йоба - это конденсатор. Он медленно подогревает еду, загоняет ее, а потом как пизданет выложит факты, и у еды подгорает пукан.
Еда бывает разная, школодиоды с одной извилиной, транзисторостудентота с двумя, но самая вкусная еда - ерохин-индуктор, он весь такой успешный, но стоит ему резко порвать очко шаблон - генерирует сотни лулзов, заливая весь тред говном. И чем резче порвешь - тем больше лулзов, вплоть до полного неадеквата - ерохин тратит много напряжения понапрасну, пытаясь подпалить пукан йобе, но йоба как емкость без проблем все поглощает, т.к. представляет из себя КЗ для потока еды.
Йоба питается затухающими баттхертами ерохина, и вместе йоба с ерохиным образуют генератор: один вечно подпаливает жопу другому, другой вечно генерирует сотни лулзов и кормит первого.
Школодиоды баттхерта ерохина не боятся - они слишком тупы для этого, одна их извилина пропускает весь баттхерт мимо, не поняв его аргументов.
А вот всякая студентота - та люто боится ерохина, т.к. дву извилины уже узвимы для баттхерта ерохина, осознают факты, они их трогают. И только йоба охотится за баттхертами ерохина сознательно, совершенно их не боясь, принимая на себя без остатка, кормясь ими.

Аноним Втр 22 Апр 2014 22:49:55  #759 №122697 

>>122665
Можешь. Кто спросит - скажешь я разрешил.

Аноним Втр 22 Апр 2014 23:28:04  #760 №122700 

>>119967
Поясните как работать с mcp3201, просто делать запрос по spi и собрать результат, или как-то ждать завершения обработки, отслеживая нулевой бит и прочую хрень? Вкуривал датащит, только больше запутался.

Аноним Втр 22 Апр 2014 23:33:28  #761 №122701 

>>122407
Надеюсь ты еще не ушел...
Поясни по хардкору за электрическое и магнитное поле, и радио волны. Ну подал я на антенну какой-то потенциал, магнитное поле вокруг не фиг, электрическое еще меньше, так чому сигнал ловят за километры?

Аноним Срд 23 Апр 2014 00:57:51  #762 №122704 

>>122701
>Ну подал я на антенну какой-то потенциал, магнитное поле вокруг не фиг, электрическое еще меньше, так чому сигнал ловят за километры?
Дело в том что магнитное поле неотделимо от электрического - это два проявления одной и той же сути. Так что дернув одно - дергаешь и другое.
Поэтому бывают магнитные антенны, а бывают электрические, точнее электростатические - обе работают одинаково, но взаимодействуют с разными компонентами электромагнитного поля.
Если угодно радиоволны подобны механическим колебаниям, звуку под водой от брошенного в реку камня - он идет далеко. В механических волнах тоже две компоненты - статическая и динамическая, это потенциальная и кинетическая энергии. В радиоволнах статическая компонента - электростатическое поле, а динамическая - магнитное. А магнитное или электростатическое поля подобны кругам на поверхности воды, которые быстро затухают. Звук под водой можно услышать через несколько километров, а круги уже через пару сотен метров затухнут, растворятся в ряби. Поэтому электрические и магнитные поля не являются дальнодействующими, и легко поддаются экранированию.
Но электромагнитное излучение, хоть и состоит из этих компонент, распространяется куда дальше, и экранировать его куда сложнее: любой незаземленный экран электромагнитная волна превращает в ретранслятор, поэтому на батареях с плохим заземлением можно принимать сигнал лучше, чем на штатную антенну многих приемников.
Ну и чем больше, массивнее металлический обьект - тем больше в нем наводится потенциал, мощнее сигнал с него.

При распространении волн компоненты не могут жить долго, и быстро затухают. И чтобы они не затухали, требуется что-то типа накопителя - буфера, куда каждая компонента на время может поместить свою энергию. В приемнике таким буфером служит контур - он иммитирует для радиоволны естественный эфир. В природе обе компоненты работают друг для друга как такие буферы - они передают друг другу энергию импульса, как в контуре энергией обмениваются катушка и конденсатор, и импульс энергии, превращаясь то в магнитную, то в электростатическую, распространяется в пространстве на большие расстояния.
Но волна - это не что-то вроде кванта или пули. Волна - это фронт, который расширяется во все стороны от антенны. Вся энергия передатчика делится между каждой точкой этого фронта, и так как с увеличением радиуса растет и площадь сферы этого фронта, энергия в каждой конкретной точке быстро падает. Поэтому радиоволна не может распространятся бесконечно - рано или поздно энергия в каждой точке сравнится с энергией кванта, и расстояние, на котором это произойдет - и есть максимальный радиус действия передатчика. После этого радиуса радиосигнал не сможет принять никто, какое бы совершенное оборудование у него не было.

Период колебания (превращения одной компоненты в другую, и обратно) называется длиной волны, поэтому например существует ограничение антенной точности - для длинных волн можно не изготавливать точную параболическую антенну, достаточно набросать ее каркас из решетки, с расстоянием между прутьями меньше длины волны. Отражение волны от такой антенны похоже на схватку вилки с двумя зубцами и решетки: если шаг решетки больше расстояния между зубцами - вилка проваливается сквозь решетку. Если меньше - проваливается либо по диагонали, либо цепляется одним зубом. Если вдвое меньше - цепляется обеими зубьями, гарантированно.

>магнитное поле вокруг не фиг, электрическое еще меньше, так чому сигнал ловят за километры?
В антенну подают энергию, так что подавая в антенну 12В 2А, на самом деле ты подаешь 24Вт энергии.
То, что эти ватты с антенны таки утекают, обозначают сопротивлением антенны - якобы антенна это не провод висящий в воздухе, ни к чему не подключенный, а обычный провод с резистором. Этим резистором и является эфир - чем меньше сопротивление антенны, тем активнее энергия с нее излучается в эфир.
Заметь, что сопротивление антенны зависит от ее конструкции и длины волны. Т.е. имея антенну на 60 ом на данной частоте, при 12В в нее можно излучить не больше 200ма, или 2,4Вт. Хочешь больше? Увеличивай напряжение на антенне - ставь трансформаторы. При напряжении в 120В мощность увеличится до 24Вт, а при 1200 до 240. Верно и обратное - чем больше у антенны сопротивление, тем больше потенциал на ней наводят радиоволны

Аноним Срд 23 Апр 2014 09:54:04  #763 №122712 

>>122695 ток ведь идёт и через светодиод и через нагрузку, а какое у этой нагрузки сопротивление - чёрт знает (предподагается, что в качестве нагрузки могут выступать разные устройства).

Аноним Срд 23 Апр 2014 18:36:18  #764 №122770 

>>122712 окей, я измерил и осознал, что сопротивление нагрузки мало. Теперь ломаю голову над индикацией работы на плате.

Аноним Срд 23 Апр 2014 19:12:37  #765 №122776 
1398265957073.jpg

>>119967
Весь день ходил по городу в поисках гелееобразной или хотя бы густой канифоли, нихуя нет. Есть только поддельный rma223 за 350р и СКФ жидкая как вода.

Зато были просроченный на 2 месяца лти120(на случай если надо просто протереть место пайки сгодится, ибо тоже жидкий пиздец) и просроченный же пикрилейтед. Тот уже на 2 года просрочен.
Ничего другоог нет.

Ими можно паять SMD микрухи с ногами на хайтекных платах? Или просроченное только выбросить?
Он видимо совсем загустел, аж комками тянется, как варенье. может добавить туда спирта?

Алсо, повторюсь: НЕпросроченного НЕТ. Я специально обратил внимание на срок годности, но в трёх магазинах нет нормальных канифолей, просто охуеть можно.

Аноним Срд 23 Апр 2014 20:00:37  #766 №122787 

>>122776

Так купи канифоль жидкую, это ведь обычный спирт с канифолью.
Добавь своей канифоли.
Доведи до нужной кондиции.
???
PROFIT


или я чего то не понимаю, котаны?

Аноним Срд 23 Апр 2014 20:13:17  #767 №122789 

>>122787
Канифоли больше 15% в спирт не загонишь, она просто будет песочком лежать на дне, я так три дня её пытался в спиртобензине растворить. В итоге таки получил густой гель, но им паять было невозможно, один нагар. И засыхал за 5 минут.

Пикрилейтед хвалят, там нет глицерина(который надо отмывать), при этом канифоли 40% уже. И активность при нагреве есть.
Но в моём мухосранске нихуя нет, я не знаю как вообще люди работают, соплями что ли паяют. И была только просрочка.
Вот я и спрашиваю, просрочкой норм паять? А то у меня лежит тонкая многослойная платка с кучей чипов, и пробовать времени нет, надо уже делать что-то.

Аноним Срд 23 Апр 2014 20:28:48  #768 №122795 

>>122789
анон, я кусками всю жизнь растворяю канифоль в спирту и поверь, что там далеко за 15 процентов уходит. Спирт 96%. У тебя если спиртобензин - ну вот спасибо бензину говори.

Алсо, всю жизнь паяю спиртоканифольным , ставлю все что можно и нельзя, вплоть до бга - пока не было претензий, главное вымыть плату после хорошо, ибо канифоль гигроскопична. Если тебе не на отк плату везти, ставь тем, что есть под рукой.

Аноним Срд 23 Апр 2014 20:33:25  #769 №122796 

>>122795
И до какой густоты разводишь? Ты ещё скажи, что она у тебя на дне в виде пластилина не оседает.

96% у нас не продают. Есть только изопропанол чистый. Я им мешал. Бензин калоша. Помню, первый раз в пластиковой пробке(или пвх) намешал. А потом дкмал, хули у меня плата в говне каком-то. А это бензин пробку растворил и я этим пластиком паял, блять.

Аноним Срд 23 Апр 2014 20:39:27  #770 №122798 

>>122796
да хуй знает, использую старые бутылочки из под лака для ногтей, половину бутылки закидываю канифольными камнями, остальную половину доливаю спирт. Осадок конечно бывает, но грешил всегда на чистоту канифоли - смола есть смола, хуле.
96% достаю через знакомых людей в канистрах по 5 литров,
в продаже такого конечно же нет и не будет.
Мозги не еби, паяй тем, что есть.

Аноним Срд 23 Апр 2014 20:52:13  #771 №122804 

>>122798
Сам изворачивается, доставая спирт, а мне советует тем что есть паять. Лицерная ты скотина.

И хуле его не продают в рашке? Неужели ПРЕКУРСОР, лол?

Аноним Срд 23 Апр 2014 21:17:11  #772 №122805 

>>122804
да ты охуел?
паяю много лет обычным ЛТИ120, никогда ничего другого (кроме кислоты) не пробовал - всё заебись паяется

Аноним Срд 23 Апр 2014 22:42:09  #773 №122819 
1398278529895.jpg

Пацаны, купил китайский говноплеер, а он не пашет. В системе (Windows 7 x64) определяется как JIE LI CD002-1 USB Device, нажимаю на нём кнопки play/pause, и плеер на компе проигрывает/останавливает музыку. Перепробовал кучу флешек — результат нулевой, в наушниках лишь пульсирующий шум. Что с ним можно сделать? (кроме помойки, что само собой разумеющееся)

Аноним Срд 23 Апр 2014 22:52:50  #774 №122822 

>>122819
Дрова поищи.
Плеер сам их компу не зарядил почему-то.

Аноним Срд 23 Апр 2014 23:09:51  #775 №122825 

>>122822
Искал. Не нашёл нихера.

Аноним Срд 23 Апр 2014 23:28:11  #776 №122827 

>>122822
Я, короче, удалил дрова из системы, установил ещё раз, и всё заработало.

Аноним Чтв 24 Апр 2014 00:03:12  #777 №122833 

Привет, аноны. Решил обмазаться FPGA, так как работа с МК доставлять уже перестала. Посоветуй, пожалуйста, годную девборду с нормальным чипом (не могу разобраться, что лучше для начала, с учетом их огромного количества всяких разновидностей). Также буду благодарен за названия годной литературы по сабжу.

Аноним Чтв 24 Апр 2014 00:08:59  #778 №122834 

>>122833
Сколько у тебя денег? Из доступного бери либо самый последний камень из бюджетной серии (Spartan 6 или Cyclone IV) или старый из топовых. В первом случае будешь пользоваться новыми технологиями в маленьком маштабе, во втором узнаешь что такое забористая FPGA

Аноним Чтв 24 Апр 2014 00:12:21  #779 №122835 

>>122834
На девборду я могу потратить около 5к.

Аноним Чтв 24 Апр 2014 00:35:59  #780 №122837 

>>122834
>>122835
Присмотрел такую плату, вроде норм.
http://www.ebay.com/itm/Altera-Cyclone-IV-FPGA-Development-Board-EP4CE6E22C8N-USB-BLASTER-promotion-/310909388283?pt=LH_DefaultDomain_0&hash=item4863a4c5fb

Ещё есть такой вариант, но нужно ли оно мне? Лишнего много на плату понавешено, на мой взгляд. Да и цена кусается.
http://www.ebay.com/itm/ALTERA-FPGA-NIOS-CYCLONE-IV-EP4CE15-USB-BLASTER-Power-Adapter-Many-Gift-E082-/261058354313?pt=LH_DefaultDomain_0&hash=item3cc84a5c89

Я так понимаю, что "порт расширения" у первой девборды имеет схожую с пинами МК функциональность? Ну то есть я смогу к ней цеплять разные железки? Считывать данные с SD флешки, например.

Аноним Чтв 24 Апр 2014 00:36:28  #781 №122838 

>>122835
Тут сложнее. http://www.xilinx.com/products/boards-and-kits/AES-S6MB-LX9.htm
Для начала хватит. Не понравиться - будешь чуваком с самой крутой флешкой на районе

Аноним Чтв 24 Апр 2014 00:51:21  #782 №122839 

Суп усатым телемастерам!

Насоветуйте универсальное автоматическое зарядное устройство, типа такого http://www.dx.com/ru/p/mystery-lcd-digital-balance-charger-and-discharger-1-6-cell-lithium-1-15-cell-nicd-nimh-12618#.U1gN8VfraRY

Может его и взять?

Аноним Чтв 24 Апр 2014 02:25:00  #783 №122846 
1398291900943.jpg

Посоветуйте простой способ сделать захват видео с маленькой кассеты через s-video.

Аноним Чтв 24 Апр 2014 02:55:17  #784 №122849 
1398293717368.png

Мир вашему дому, радиолюбители. Попробовал собрать простенькую схему на ISD1420P, все работает, но при воспроизведении слышен низкочастотный импульсный шум (щелчки). Что может служить причиной? Заранее спасибо

Аноним Чтв 24 Апр 2014 04:04:52  #785 №122854 

>>122849
Кондер по питанию стоит? А что с качеством этого питания?

Аноним Чтв 24 Апр 2014 08:13:55  #786 №122862 

>>122846
Видеокамера + TV-тюнер.

Аноним Чтв 24 Апр 2014 11:35:22  #787 №122886 

>>122862
Наверное трудно найти камеру с S-video выходом.

Аноним Чтв 24 Апр 2014 15:01:06  #788 №122911 

>>122886
А чем не устраивает обычный выход с RCA-разъёмом?

Аноним Чтв 24 Апр 2014 16:11:03  #789 №122918 

>>122911
В принципе устраивает, но говорят что по s-video качество лучше.

Аноним Чтв 24 Апр 2014 17:43:59  #790 №122923 

>>122854
Записал от 4 АА через стабилитрон (вынулиз юсб зарядки), в этом проблема? Куда кстати кондер по питанию ставить?

Аноним Чтв 24 Апр 2014 17:47:05  #791 №122924 

>>122923
Там на вход должно быть, 5v я заменял напряжение (выход стали литографии нус) было в районе 6,2. Если в этом все дело, как добиться 5в батарейками? Нужно чтобы устройство было переносное.

Аноним Чтв 24 Апр 2014 17:48:17  #792 №122925 

>>122923
Запитал ведрозамена

Аноним Чтв 24 Апр 2014 18:15:45  #793 №122926 

>>122924
прочитал и охуел (ебаное ведро)
замерял одним концом выход стабилитрона, другим минус - было около 6.2 В

Аноним Чтв 24 Апр 2014 19:35:30  #794 №122930 

Привет аноны. Не разбираюсь в радиотехнике вообще, решил вот обмазаться - что мне делать?

Есть стойкое желание собрать для начала мультивибратор и какие-нибудь простенькие приёмники/радиомикрофоны из старых схем из интернетов/журнала радио.

Однако у меня нет никакой рассыпухи.
Допустим, решу я заказывать что-то из китайских интернет-магазинов. Но я ничего не понимаю в маркировках транзисторов - какие мне нужны для мультивибратора? Как понять, какие мне подойдут, а какие нет? Как лучше закупиться, чтобы рассыпухи мне хватило на некоторое время вперёд - есть ли какие гайды?

Аноним Чтв 24 Апр 2014 20:21:02  #795 №122932 

>>119967
Короче, купил советский микрофон мд 282, как перепаять разъем с DIN на XLR? Только очень простым языком объясните, пожалуйста.

Аноним Птн 25 Апр 2014 00:01:48  #796 №122943 
1398369708937.jpg

привет, радиоанон.
Я ньюфаг и хочу прошить pic18f6525, какие есть годные несложные программаторы для них?

Точнее не просто запрограммировать, а слить прошивку с одного и записать в другой. Если у первого окажутся активными фьюзы на защиту, я его уебу/нет?

Аноним Птн 25 Апр 2014 00:29:50  #797 №122947 

>>122930
>Однако у меня нет никакой рассыпухи.
юзай симуляторы. Пройдись по режимам работы транзистора, посмотри как работают диоды, подрочи закон ома с разных сторон, зацени работу емкостей и индуктивностей, что такое контур, резонанс и как работают фильтры, потом перекатывайся на логику, а там и до МК один шаг.

Аноним Птн 25 Апр 2014 00:31:24  #798 №122948 

>>122947
И на дорожку: скачай proteus и LTspice IV - первый хорош в симуляции логики и МК, второй в аналоговых схемах.

Аноним Птн 25 Апр 2014 00:32:18  #799 №122949 

>>122943
нед

Аноним Птн 25 Апр 2014 02:01:38  #800 №122952 
1398376898911.jpg

Анон, что это за хуйня и какой профит можно извлечь?

Аноним Птн 25 Апр 2014 02:02:14  #801 №122953 
1398376934000.jpg

>>122952
сбоку

Аноним Птн 25 Апр 2014 03:39:32  #802 №122955 
1398382772831.png

>>122952
>>122953
Железная хуйнюшка - электромагнитная система фокусировки и отклонения фос-27в. Лампа - видикон, ночного видения или термовидения.
Зачетная штука, надо сказать.
Почитать больше можешь здесь http://www.allbeton.ru/wiki/Тепловизоры+справочник+%28криксунов%29/
Там же ссылка на файл. Пик - фрагмент о твоем клистире.

Аноним Птн 25 Апр 2014 05:20:25  #803 №122958 
1398388825447.jpg

Ребята, привет. Студент заочник на связи. Задали курсовик по электротехнике: спроектировать активный фильтр на дискретных компонентах. Я правильно понимаю, что операционные усилители использовать не получится, т.к. это не дискретный компонент? И второй вопрос: что же мне использовать? В интернете полно схем для фильтров на операционных усилителях, а как без них фильтр сделать?

Аноним Птн 25 Апр 2014 08:23:39  #804 №122961 
1398399819990.gif

>>122804
>>122796
>>122789
>>122776
Истории просто одна ахуительней другой!
Паяй тем, что есть, и не еби анону мозг.

Аноним Птн 25 Апр 2014 08:26:11  #805 №122962 

>>122918
В твоём случае на это похуй.

Аноним Птн 25 Апр 2014 08:32:20  #806 №122964 
1398400340099.gif

>>122932
Отрезаешь DIN, центральную жилу кабеля припаиваешь к контакту 2, оплётку кабеля к контакту 1. Пик стронгли релейтед. Если кабель - витая пара в экране, то красный припаиваешь к контакту 2, белый - к 1, экран на корпус разъёма.
http://pinoutsguide.com/Home/xlr_to_14.shtml

Аноним Птн 25 Апр 2014 08:34:49  #807 №122965 
1398400489997.jpg

>>122943
PICрелейтед. Попробуй, базарю ещё захочешь.
http://chip-nn.ru/docs.php?id=1

Аноним Птн 25 Апр 2014 08:38:49  #808 №122966 

>>122952
>какой профит можно извлечь?
Продать анону из соседнего трэда про ПВН, очевидно же.

Аноним Птн 25 Апр 2014 12:06:51  #809 №122988 

>>122964
Спасибо, добрый человек! Сейчас паять буду.

Аноним Птн 25 Апр 2014 12:45:41  #810 №122993 

>>122966

>ПНВ

Пофиксил, не благодари.

Аноним Птн 25 Апр 2014 12:48:24  #811 №122994 

>>122952

Где ты её нарыл? Поделись секретом.

Аноним Птн 25 Апр 2014 12:50:34  #812 №122995 

>>122966
Лол, да я бы даже подарил, если он запилит, что получилось в треде. Раз сотен палладия там нет

Аноним Птн 25 Апр 2014 12:55:48  #813 №122997 

>>122994
На работе стояла херня советская 100 лет, мне сказали ее выкинуть, я ее разуплотнил, микрух сдал на 8к, а эти оставил. Легеда о назначении прибора потрачена, все кто им пользовался в конце 80х уже спились или умерли

Аноним Птн 25 Апр 2014 13:15:02  #814 №123002 

>>122997

А куда микрухи сдавал? Я слышал что на разных предприятиях, на складах валяются тонны микрух. Они не знают что там есть золото, только тссс.

Аноним Птн 25 Апр 2014 13:40:01  #815 №123004 
1398418801730.jpg

>>123002
Тип один, погоняло "мегавольт", лол, принимает. да полно где их принимают, просто этому я доверяю.

Аноним Птн 25 Апр 2014 13:48:49  #816 №123008 
1398419329830.jpg

>Тип один, погоняло "мегавольт"
Он?

отвечай Аноним Птн 25 Апр 2014 13:55:20  #817 №123009 
1398419720931.jpg

>>123007

Аноним Птн 25 Апр 2014 14:12:41  #818 №123014 
1398420761059.jpg

>>123009

Видишь красные хуйни на заборе? Это изоляторы. Когда кто-нибудь заденет проволоку, ток пойдёт через него
в землю. Если ты долбоёб и хочешь подвести напряжение к металической двери, то дверь не
должна быть заземлена. А теперь уёбывай обратно в /b или вконтакт, откуда ты вылез, хуй тебя
знает.

Аноним Птн 25 Апр 2014 14:19:54  #819 №123016 

>>123009

И да, лучше сразу разрабатывай анус под диаметр банки сгущёнки.

Аноним Птн 25 Апр 2014 14:23:22  #820 №123019 

>>123009
>если будет одна фаза то нихуя
Подключи джве же!

Аноним Птн 25 Апр 2014 14:26:14  #821 №123020 
1398421574767.jpg

>>123008
Нее, другой. Да быдло усатое обыкновенное

Аноним Птн 25 Апр 2014 15:52:00  #822 №123037 

Мужики. Думаю съехать с AVR на что-то посерьезнее. Думаю либо STM32, либо MSP430. Почитал про их возможности, но не ясно где что лучше применять. Первый, мне кажется, для радиолюбительских задач толстоват, а вот про второй поясните?

Аноним Птн 25 Апр 2014 18:43:49  #823 №123055 

>>123037
Второй - это клон стареньких МК, доАВРовской эры. Для мелких задач самое то, да и цена ок. STM32 это арм, на них пилят всякие быдлодевайсы - камеры, плееры, телефоны.
Выбирай по задачам.

Аноним Птн 25 Апр 2014 18:50:15  #824 №123056 

Аноны, а где можно почитать про спутниковое ТВ на уровне разработки? Например какой формы идет сигнал со спутника, как он мультиплексируется, как переключается канал и прочее.

Аноним Птн 25 Апр 2014 20:19:27  #825 №123074 

Не подскажете, при каких погодных условиях достигается наилучший приём волн дециметрового диапазона частот? Слышал что-то про солнечную активность, но найти подробной статьи не удалось. Буду рад, если поделитесь ссылкой или подробно всё расскажете.

Аноним Птн 25 Апр 2014 21:18:21  #826 №123080 

>>123037
У МСП фишка в возможности ухардкорить по потреблению. Ну видел наверное их часы с датчиками и радиомодулем - года три уже на штатной батарейке работают.
А кортексы это кортексы. Йоба, графон, линупс. Ядро злое, но жрет.

>>123055
> Второй - это клон стареньких МК, доАВРовской эры.
Наркоман штоле.

Аноним Птн 25 Апр 2014 21:45:33  #827 №123082 

>>123080
а ты работал с МСП? как они в освоении, и вообще в удобстве работы с периферией?

Аноним Птн 25 Апр 2014 23:55:03  #828 №123090 

>>123082
Работал. В освоении аналогичны. Берешь плату, читаешь даташит (есть и на русском) разбираешь код из примеров, достигаешь просветления.
Самое отличие в системе тактирования, она ОЧЕНЬ гибкая, сам не вкурил до сих пор, лол. Периферия норм. Есть разные ацп, таймеры, последовательный порт, все как у людей. В отличии от кортексов если тебе периферия не нужна ты её и не инициализируешь, без риска уронить нахуй чип.

Аноним Суб 26 Апр 2014 01:48:06  #829 №123108 

>>122962
Почему?

Аноним Суб 26 Апр 2014 01:52:53  #830 №123109 
1398462773815.png

Нужно заряжать простейшую схемку с аккумуляторами и светодиодом через USB. Аккумы выдают по 1,3V под нагрузкой, Ni-Mh. Важно, чтобы USB не спалило светодиод. Пойдет с одним резистором? как посчитать, навскидку?

Аноним Суб 26 Апр 2014 01:53:48  #831 №123110 
1398462828510.png

>>123109 селф-фикс

Аноним Суб 26 Апр 2014 06:22:23  #832 №123113 

>>123110
Совсем дурной? 10 ом - мало. Напряжение дели на ток диода и получишь сопротивление: 5/0,01=500ом.
А вот первый резистор должен давать ток в 0,1С акка. Для акка на 1000ма*ч 0,1С=100ма, резистор составит 5/0,1=50ом, 5*0,1=0,5Вт.
И желательно светодиод со вторым резюком подключать напрямую к усб, перед первым резюком, а то они ток отжирать будут у акка, а не с усб.
А вообще я бы на твоем месте закорячил туда стабилитрон, и питал светик через него - как зарядятся акки, так он и вспыхнет.

Аноним Суб 26 Апр 2014 08:59:33  #833 №123116 

>>123113
10 Ом норм будет для ярких, как на фонариках, там как раз 8-10 Ом на 4В.

Аноним Суб 26 Апр 2014 10:03:59  #834 №123120 

>>123116
>10 Ом норм будет для ярких
Ебанулся? 10 ом на 5 вольтах даст ток в полампера, у тебя там что, трехваттные диоды? Нет? Тогда они сгорят, инфа 100%

Аноним Суб 26 Апр 2014 11:29:58  #835 №123124 

>>123120
ну, ёба, разбери тогда фонарик и позырь, вот я одну башку от фонаря приклеил к акб от сотового, компакт фонарик замутил, там все они по 8 Ом, светодиоды самые простые, может на 30 мА, х.з., е спецом мерял сопротивления, так как с расчётными нихрена у меня до этого не светили другие.

Аноним Суб 26 Апр 2014 12:47:31  #836 №123127 

Пасаны нужен datasheet на русском SN74ALS165(КР1533ИР9) и SN74ALS166 (КР1533ИР10) для курсовика надо.

Аноним Суб 26 Апр 2014 13:06:06  #837 №123128 

>>123127
>>123127
> datasheet на русском
лол

Аноним Суб 26 Апр 2014 13:42:19  #838 №123134 

>>123120 мне по большому счету, нужно, чтоб светило от батареек, а заряжалось от USB, потому и добавил левый резистор (он ограничит ток в цепи со светодиодом и батареями)

Аноним Суб 26 Апр 2014 13:52:34  #839 №123136 

>>123128
знаю что обосрался
но мне надо побольше информации о SN74ALS165(КР1533ИР9) и SN74ALS166 (КР1533ИР10) на русском

sageАноним Суб 26 Апр 2014 13:53:17  #840 №123137 

>>123127
хуи сосёшь?

Аноним Суб 26 Апр 2014 14:17:30  #841 №123140 
1398507450712.jpg

Анон, помоги опознать прибор, гугл молчит. Работает, если воткнуть в предусилитель, но работает очень тихо и жутчайше пердит. Скорее всего, динамик от радиоприемника или винилового проигрывателя. Реально ли вернуть его к жизни? потом втюхать какому-нибудь хипстеру или аудиофилу за 9000 денег.

Аноним Суб 26 Апр 2014 14:19:26  #842 №123141 
1398507566014.jpg

>>123140

Аноним Суб 26 Апр 2014 14:20:19  #843 №123142 
1398507619217.jpg

>>123141
Блять, извините, ебаный андроид крутит фотки

Аноним Суб 26 Апр 2014 15:10:52  #844 №123146 

>>123124
>ну, ёба, разбери тогда фонарик и позырь
Мало что там кетайцы суют, может на резисторах экономят, а может специально, чтоб сдох побыстрей.
Я знаю одно - закон ома гласит, что при 10 омах там будет полампера, а полампера - это 2,5Вт.
Да и потом - ток USB-порта эти самые полампера, как ты еще и акк собрался заряжать?
>30 мА
5/0.03=170om, но никак не 8.

Аноним Суб 26 Апр 2014 15:17:46  #845 №123147 
1398511066632.png

Добрый день, опять с "фонариком".
Опытным путем получил такую схему. Подобрал R1, получилось, что при 10 Ом резисторах схема со светодиодом кушает от USB 70 mA, из них 60мА кушает сам светодиод (номинальный ток), остальные 10 - батареи. Что мне и нужно было, схема работает и от USB, и от батарей. А их подзарядка мне не так важна.

Аноним Суб 26 Апр 2014 15:33:30  #846 №123150 

>>123140
Динамик же с встроенным уселком. Судя по виду - что-то военное. Доставляет вилка о 3-х штырьках.
Вернуть к жизни? Можно, но чую, что только как экспонат домашней коллекции, ибо звучать все равно будет как г*вно.

Аноним Суб 26 Апр 2014 15:35:00  #847 №123152 

>>123147
А почему не сделать аккумулятор съемным? И пусть заряжается от юсб. Есть же аккумуляторы из нескольких АА, во всяких игрушках есть, желтые такие.
Меньше ебли, а светодиод пусть прямо от аккумулятора работает на одном резисторе.

Аноним Суб 26 Апр 2014 15:41:36  #848 №123153 

>>123150
Вилка - обычный разъем на 3 контакта, земля-ринг-тип. Ебануто конечно, сначала охуел, гуглил советские розетки на 3 контакта, пока не догадался.
Вряд ли военное, иначе как оно оказалось у бати среди старой аппаратуры? Батя ни капли не вояка.

Аноним Суб 26 Апр 2014 16:02:50  #849 №123156 

>>123147
ахахахах! ТОНОКо!!!
С ПОДЛИВОЙ СУКА111

Аноним Суб 26 Апр 2014 16:31:44  #850 №123157 

>>122650
ебись ты конем с таким объяснением. Какой мне блять диаметр брать и сколько витков, точное значение не могу найти

sageАноним Суб 26 Апр 2014 16:44:37  #851 №123158 

>>123157
ты забыл уточнить - туда светодиодов сколько будет и на какой ток?

Аноним Суб 26 Апр 2014 18:31:27  #852 №123161 

>>122958
Бамп. Или вопрос настолько некорректный, что и не отвечает никто?

Аноним Суб 26 Апр 2014 18:53:24  #853 №123163 
1398524004577.jpg

Если в спиртоканифольный самодельный флюс добавить глицерин он станет токопроводящим? Его надо будет после смывать?

Аноним Суб 26 Апр 2014 19:21:10  #854 №123164 

>>123161
http://yusynth.net/Modular/index_en.html

>>123056
Алсо - бамп моему вопросу.

Аноним Суб 26 Апр 2014 20:42:58  #855 №123172 

>>123164
Бро, я батины журналы читал "Радио" за 80-90е годы, там раздел был про это, жаль не могу это всё отсканировать сюда.

Аноним Суб 26 Апр 2014 21:01:56  #856 №123176 

>>123140
Радиоточки абонентское устройство.

Аноним Суб 26 Апр 2014 21:05:17  #857 №123177 

>при 10 Ом
при 20
>60мА кушает сам светодиод
значит это не светодиод

Аноним Суб 26 Апр 2014 23:28:21  #858 №123181 

>>123163
Глицерин разлагается в белое говно. Я хз насколько оно проводящее, но выглядит отвратительно - придется смывать.

Аноним Вск 27 Апр 2014 04:30:52  #859 №123187 

Где купить качественного кабеля AWG18-22 в силиконовой изоляции?
Привез на пробу из китая, оказалась та еще хуита

Аноним Вск 27 Апр 2014 06:39:27  #860 №123191 

Сосоны, что за хуйня? Нечаянно пролил на канифоль немного изобутана - так она буквально вся вскипела, стала жидкая, липкая как клей, и вроде даже слегка нагрелась. Не ебнет?
А то помню тоже немного нитроглицерина пролил в марганец, так оно начало нагреваться, я банку в окно нахуй выкинул, а она как пизданет! Полдома забрызгало густой кипящей черной малафьей. Потом хуй отмывалась та малафья - качественная вещь.

Аноним Вск 27 Апр 2014 06:46:56  #861 №123192 

>>123191
>нитроглицерина пролил в марганец
ебать ты взованый.жпг

Аноним Вск 27 Апр 2014 08:25:12  #862 №123194 

>>122574
Инфа 146%

Аноним Вск 27 Апр 2014 08:28:35  #863 №123195 
1398572915545.gif

>>122577
Попробуй выкинуть из схемы диоды, которые я обвёл чёрным.

Аноним Вск 27 Апр 2014 09:06:45  #864 №123196 
1398575205921.jpg

>>123134
Пикрелейтед.
Диод - шоттки с самым минимальным падением из доступных.
Зарядный резистор считаешь из расчёта падения напряжения на диоде.
Транзистор - с логическим уровнем управления.
Гасящий резистор для светодиода выбираешь из расчёта падения напряжения на транзисторе (даташит в помощь).

Аноним Вск 27 Апр 2014 09:12:13  #865 №123197 

>>123196
P.S.: Резистор в затворе бери не менее 1 килоома.

Аноним Вск 27 Апр 2014 09:54:48  #866 №123198 

>>123163
пиздец ардуина какая то на фотке

Аноним Вск 27 Апр 2014 10:25:08  #867 №123199 

>>123196
Наркоманская хуйня. А все потому, что тот дебил не озвучил для чего ему эта схема.

Аноним Вск 27 Апр 2014 10:27:29  #868 №123200 

>>123196
вангую он транзистор неправильно припаяет

Аноним Вск 27 Апр 2014 11:22:08  #869 №123205 

>>123199
Схуя ли наркоманская?

Аноним Вск 27 Апр 2014 11:53:50  #870 №123207 

>>123205
А схуя ли нет? Нафиг там транзюк?

Аноним Вск 27 Апр 2014 13:26:48  #871 №123212 

>>123198
вангую ЖИЭСМ шилд

Аноним Вск 27 Апр 2014 14:19:28  #872 №123215 
1398593968931.jpg

Ананасы, помогите. Есть колонки и усилитель, наверное совковые. Какие кабели к ним прикупить чтобы все работало, музыка играла и так далее. Знаний ноль на эту тему, не обессудьте.
Пикрелейтед, фоткал на картофан

Аноним Вск 27 Апр 2014 14:31:20  #873 №123216 

>>123215
нужен кабель 3,5 стерео джек -> DIN-5 (male) для подключения источника звука к усилку и пара акустических кабелей с сечением жил не менее 2 мм2, длиной не больше 1,5-2 м

Аноним Вск 27 Апр 2014 14:36:23  #874 №123217 

>>123216
Спасибо.

Аноним Вск 27 Апр 2014 14:52:07  #875 №123218 

Подключаю РЭЛЕ РЭК77/4, При включении оно сильно шумит и вибрирует, при этом напряжение подается как бы прерывисто, паходу 50Гц. Магнит туда-сюда прыгает. В чем может быть проблема ?? Сразу скажу ye,fc? gjlrk.xf. gthdsq hfp nfrjt/

Аноним Вск 27 Апр 2014 15:28:55  #876 №123220 

>>123218
куда и как

Аноним Вск 27 Апр 2014 15:29:29  #877 №123221 

>>123163
Сделай спермоканифольный флюс, с вазелином. Ток хорошо проводит, пленка защитная есть, смывать не надо.

Аноним Вск 27 Апр 2014 15:39:46  #878 №123225 

>>123215
Припаяй-приделай RCA гнёзда на усь (выломай из старой техники, купи, найди на радиопомойке), как я заебался в своё время постоянно паять переходники, гнёзда-штекеры эти, не так может и необходимо, но вдруг со временем пригодится это при подключении каких-нибудь устройств. А провода вообще купи многожильные хоть в электромагазине (дёшево и сердито как и вся аппаратура твоя), какая нах разница, "акустические" советуют, лол... Вспомнил! там ещё можно под релюшку защиты бумажку засунуть - чтобы не вырубало его на полной мощности!

Аноним Вск 27 Апр 2014 15:47:15  #879 №123227 

>>123225
Два чая, советский дин мама это кладбище, как и собственно дин для аудио. inb4 midi
К тому же там почти везде ушно-клепочное исполнение <-O->, найти подходящий панельный RCA можно в любом музыкальном магазине.

Аноним Вск 27 Апр 2014 15:50:51  #880 №123228 

>>123225>>123215
Сигнальные кабели все же лучше коаксиал какой-никакой. А то наводкопроблемы на длине.
Алсо, soviet уси обязательно заземлять. Вон там зажим на задней панели слева, не пренебрегай.

Аноним Вск 27 Апр 2014 15:55:30  #881 №123229 

>>123228
>>123227
>>123225
Спасибо.

Аноним Вск 27 Апр 2014 15:58:04  #882 №123230 

>>123215
+
Ну и раз пошла такая шаражка - от усилителя до АС - силовой многопроволочный кабель. 1 мм2 сечения жилы на 3 метра длины. Обычно проще найти специальный под это дело, двухжильник (в прозрачной изоляции) в музмаге, чем искать толстый ШВВП у электриков.

Аноним Вск 27 Апр 2014 16:03:27  #883 №123231 
1398600207818.png

Анон, есть помоги разобраться в ньюансе работы пикрелейтеда.
Смотри, там в середине есть 2 операционных усилителя. Что конкретно они считают - я не знаю, но это и не важно. Важно понять чем они управляют. Вход этого блока - R-sensor - это датчик температуры с переменным сопротивлением.
А вот выходы я не очень понимаю.
1. Явно идет управление Fan relay 2 выше, но там точка +12 вольт, то есть чтобы включиться в блоке ОУ потенциал должен быть отрицательным или прижаться к земле, НО ТАМ ЖЕ по дороге висят ДИОДЫ, через которые ток в этом направлении течь не должен.
2. Еще есть цепь с диодом к Comp relay 1. Тут та же история - если блок ОУ будет прижимать линию к 0 или к "-", то через диод ток протекать не должен, а какой может быть смысл отсылать туда "+" - я не понимаю.
3. Еще одна линия уходит на 14 ногу TD-шки и потом через первую ногу на клемму. Зачем это? Зачем там точка 12В рядом со светодиодом? Что будет если на клемме я все прижму к земле? (и как это повлияет на п.2)
В общем сплошная муть, реквестирую высший разум

Аноним Вск 27 Апр 2014 16:19:59  #884 №123232 

>>123220
На сигнальные контакты идет 220в с розетки через таймер, на выходе освещение, реле сильно шумит а свет, подключенный через нее, моргает.

Аноним Вск 27 Апр 2014 17:07:17  #885 №123233 

>>120344
Первая заповедь радиогубителя: РАБОТАЕТ - НЕ МЕШАЙ ТЕХНИКЕ РАБОТАТЬ.

Аноним Вск 27 Апр 2014 17:09:25  #886 №123234 

>>122186
> Анон, что за антенна пикрелейтед у мужика в виде обруча? КВ?
Похоже на то. http://rz0sn.narod.ru/magnetic.html

Аноним Вск 27 Апр 2014 21:00:24  #887 №123243 

>>123232
Вопрос снят, реле повреждено.

Аноним Вск 27 Апр 2014 23:05:27  #888 №123247 
1398625527407.png

>>119967
Поцоны. Буду переделывать контроллер светодиодной ленты и главная задача избавиться от мерцания ШИМ потому как есть любимые беспроводные инфракрасные наушники и они свистят когда китайский контроллер управляет лентой, плюс сделаю управление яркостью с компа ёба эмбилайт.
Так вот я набросал схемку. Моя идея такая - постоянно измерять напряжение на конденсаторе и регулировать уровень шимом, так чтобы оно изменялось плавно и светодиоды не мерцали. Как думаете - взлетит? Что-то нужно добавить\изменить?

Аноним Вск 27 Апр 2014 23:16:49  #889 №123249 

Есть один радиатор и несколько микросхем. У которых, как оказалось, теплоотвод дублирует один из выходов. По моим прикидкам, если замкнуть теплоотводы радиатором, то будет жопа. Есть ли способы изолированного монтажа теплоотводов, кроме отдельных радиаторов на каждую схему? Конструкция вида микросхема/теплопроводный клей/кусочек тонкого полиэтилена/теплопроводный клей/радиатор взлетит?

Аноним Вск 27 Апр 2014 23:18:09  #890 №123250 

>>123247
Не взлетит.

Нужен полноценный RC- или LC-фильтр, а не один конденсатор.

ШИМ с LC-фильтром — это понижающий импульсный преобразователь, так что его и колхозь. И обратную связь делай по току, а не по напряжению.

Аноним Вск 27 Апр 2014 23:21:13  #891 №123251 

>>123247
Думаю это сгладит пульсации. Если есть возможность, то уменьши частоту шим на китайском регуляторе (что он кстати из себя представляет?), тогда наушники отфильтруют эту помеху. Возьми герц 200.
в этой ленте к каждому светодиоду подключен резистор? Тогда питай её от импульсного стабилизатора напряжения, например Lm2676:
http://www.ti.com/lit/ds/symlink/lm2676.pdf
По схеме 20 на странице 10 приделаешь регулятор яркости и будет заебись. Если не будет заебись - еще фильтр на выход спаяешь.

Аноним Вск 27 Апр 2014 23:37:50  #892 №123253 

>>123231
ролл

Аноним Пнд 28 Апр 2014 07:01:41  #893 №123266 

>>123247
Еще один долбоеб не понимает как работают полевики и пихает нагрузку в исток, откуда вы, блять, лезете?

Аноним Пнд 28 Апр 2014 07:49:04  #894 №123269 
1398656944331.png

>>123266
Так лучше?

Аноним Пнд 28 Апр 2014 08:18:12  #895 №123271 

>>123207
Ты дурак? Чтобы при заряде светодиод не светил.

Аноним Пнд 28 Апр 2014 08:33:35  #896 №123273 
1398659615176.png

>>123231
Это что за наркомания?

Аноним Пнд 28 Апр 2014 08:43:10  #897 №123275 

>>123249
Слюда и термопаста тебе в помощь.

Аноним Пнд 28 Апр 2014 09:02:18  #898 №123276 

>>123250
Если у него лента где каждый светодиод через резистор подключен, то зачем ему ОС по току?

Аноним Пнд 28 Апр 2014 09:03:19  #899 №123277 

>>123271
Для этого есть выключатель.

Аноним Пнд 28 Апр 2014 09:53:04  #900 №123281 

Радач, а чому ты пропал из ссылок в шапке/подвале?

Аноним Пнд 28 Апр 2014 10:48:34  #901 №123283 

>>123250
>>123251
спасибо за ответы

>что он кстати из себя представляет
какой то дешевый контроллер, шел вместе с лентой (10м) - всё вместе стоило 30 баксов. На плате всего одна микруха - к ней подключено питание, инфракрасный приемник и выходы на RGB ленту. Из обвязки немного резисторов и конденсаторов. Ковырять его нет смысла, я же хочу управлять им с компа

>в этой ленте к каждому светодиоду подключен резистор
да

>Lm2676
я так понял чтобы им регулировать выходное напряжение надо на ножку обратной связи подавать напряжение с ЦАП или формировать тем же ШИМ, верно?
в таком случае мне кажется проще на ШИМ сделать импульсный преобразователь как посоветовал >>123250

>>123266
извини что обидел тебя

Аноним Пнд 28 Апр 2014 11:12:36  #902 №123284 

>>123273
Не обращай внимания, корейцы рисовали. Поясни, пожалуйста, про среднюю часть с ОУ-шками и диоды. Мне надо понять, что на среднем клеммнике будет.
1. Если я прижму ногу COMP YW к земле, у меня должно сработать реле "Comp", может ли блок ОУ на это повлиять (через D17)?
2. Что творится на ноге "Comp VT"? Перманентно там через Q-LCD должно течь от точки 12 вольт, но какова там роль D13?

PS: если есть подозрение, что D13 и D17 нарисованы наоборот - вечером могу проверить на живом примере

Аноним Пнд 28 Апр 2014 11:44:55  #903 №123285 

>>123269
Ах ты содомит
>>123283
> извини что обидел тебя
Нет тебе прощения, холоп, как смел ты зайти сюда, в святая святых, не зная элементарных заповедей, что с детства рассказывают адептам фена и паяльника?

Аноним Пнд 28 Апр 2014 11:49:09  #904 №123286 

>>123285
с детства рассказывают как соединить ножку 10 ардуины с выводом светодиода, искуссно скрывая значения ШИМ и анод

Аноним Пнд 28 Апр 2014 12:37:07  #905 №123287 

>>123283
>я так понял чтобы им регулировать выходное напряжение надо на ножку обратной связи подавать напряжение с ЦАП или формировать тем же ШИМ, верно?
Надо подавать на ножку ОС напряжение с выхода, деленное на сколько-то, формулу возьми в даташите. Это легко делается при помощи переменного резистора. В твоем случае можешь использовать электронный переменный резистор, можно попробовать собрать такой на полевом транзисторе и включить параллельно одному из резисторов делителя напряжения ОС. А на затвор подать сигнал с r-2r ЦАПа. Или ШИМ + ФНЧ

Аноним Пнд 28 Апр 2014 12:40:09  #906 №123288 

>>123283
>в таком случае мне кажется проще на ШИМ сделать импульсный преобразователь как посоветовал >>123250
ВЗЛЕТИТ

Аноним Пнд 28 Апр 2014 13:22:43  #907 №123289 
1398676963469.png

>>123251
>>123287
снова выхожу на связь. Вспомнил что валяется у меня MC144111 %%http://cache.freescale.com/files/rf_if/doc/data_sheet/MC144110.pdf%% - это четыре 6-битных R-2R ЦАП в одном корпусе. Могут делить напряжение питания на 64 ступеньки, т.е. примерно 0.2В - этого вполне достаточно и вариант на импульснике может взлететь. Только вот LM26xx нет в местном хозмаге. Чем можно заменить?
Кстати лента RGB и в сумме может потреблять 36 ватт.

Аноним Пнд 28 Апр 2014 16:23:53  #908 №123292 
[url]

>>123289
Поступи проще, возьми блок питания для светодиодной ленты и подключи ленту к нему через транзистор, который будет управлять лентой по методу BAM (видеорелейтед) с частотой герц 200.
Описание метода:
http://bsvi.ru/bam-alternativa-shimu/
Но сначала проверь, не реагируют ли твои наушники на мерцание с частотой 100 ... 200 Гц.

Аноним Пнд 28 Апр 2014 17:50:21  #909 №123296 

>>123164
Спасибо за ответ, но, к сожалению, все схемы с операционными усилителями. Сам пока пробую разобраться в схеме с диодным мостом, сложно тут у вас все...

Аноним Пнд 28 Апр 2014 17:52:21  #910 №123297 

>>123231
ролл 2

Аноним Пнд 28 Апр 2014 17:56:46  #911 №123298 

>>123296
Активный фильтр на транзисторах можно сделать.

Аноним Пнд 28 Апр 2014 21:29:55  #912 №123309 

>>123277
Где здесь >>123147 выключатель?

Аноним Пнд 28 Апр 2014 23:02:36  #913 №123323 

>>123309
без схемы он сам не сможет его подключить?

Аноним Пнд 28 Апр 2014 23:33:23  #914 №123326 

>>123323
Но как он его подключит без схемы? Он же долбоеб.

Аноним Втр 29 Апр 2014 12:04:43  #915 №123337 
1398758683764.jpg

Объясните как работает это чудо советской инженерной мысли, стабилизатор УСН-200 "Таврия"

Аноним Втр 29 Апр 2014 14:06:03  #916 №123342 

>>123337
>как работает
Гудит, вот так: "гу-у-у-у-..."

Аноним Втр 29 Апр 2014 16:07:59  #917 №123344 

>>123292
ОЛОЛО Дихальтина спиздила идею с двача
http://easyelectronics.ru/upravlenie-bolshim-kolichestvom-svetodiodov-cherez-binary-angle-modulation.html

Аноним Втр 29 Апр 2014 17:13:29  #918 №123346 

>>123344
Во первых на дату глянь. Во вторых - ну так и что? Он здесь сидит - это ни для кого не секрет. Я его даже обосрал тут как-то, было прикольно.

Аноним Втр 29 Апр 2014 17:34:18  #919 №123348 
1398778458690.png

>>123346
но я же...

Аноним Втр 29 Апр 2014 21:43:07  #920 №123353 
1398793387913.jpg

Сап, аноны. Для лабораторной нужна пятивходовая логическая схема ИЛИ на КМОП транзисторах. Киньте в меня ссылкой, как такие схемы устроены. Попробовал на бумажке набросать, но ни черта не выходит.

Аноним Втр 29 Апр 2014 21:46:04  #921 №123354 

>>123353
http://en.wikipedia.org/wiki/OR_gate

Аноним Срд 30 Апр 2014 02:11:28  #922 №123357 

Как запустить Kompas electric? Это отдельный exe, или просто в менеджере библиотек он должен появиться со всеми УГО? П.С. у меня пиратский компас, изначально я библиотеки не устанавливал.

Аноним Срд 30 Апр 2014 07:21:44  #923 №123359 

Котаны, никто не встречал в свободном доступе (без анальных смс и т.п.) книгу "LTspice. Компьютерное моделирование электронных схем" В. Володина?
С меня нихуя тонны нефти.

Аноним Срд 30 Апр 2014 08:30:20  #924 №123360 

>>123344
>Такой же изолентой у меня шняга в саду примотана
Проиграл.

Аноним Срд 30 Апр 2014 10:25:05  #925 №123365 
1398839105270.png

Антуаны, подскажите почему на пикрелейтед схеме я на кондёре получаю 230 вольт, а не 315 вольт, как в реале?

Аноним Срд 30 Апр 2014 10:52:34  #926 №123366 

>>123365
Из-за резистора проседаит.

Аноним Срд 30 Апр 2014 11:00:48  #927 №123367 

>>123284
да что же никто не может ответить

Аноним Срд 30 Апр 2014 11:07:39  #928 №123368 

>>123366
Неправильный ответ.
Нужно было указать смещение.

Аноним Срд 30 Апр 2014 11:46:18  #929 №123370 

>>123365
Амплитуду от действующего значения отличить не можешь ты потому что.

Аноним Срд 30 Апр 2014 17:25:55  #930 №123378 

>>123365
Ты указал амплитуду а не действующее значение, глупый.

Аноним Чтв 01 Май 2014 05:46:05  #931 №123383 

Репост с барахолки, т.к. там никто не отвечает, может тут знают.
Барахольщики, есть 2 автомобильные радиостанции Icom ic-211 и одна Alinco Dr-135T. Не знаю какие из них в рабочем состоянии, где можно проверить? Легально ли продать их из рук в руки или в комиссионном магазине?

Аноним Чтв 01 Май 2014 10:42:38  #932 №123390 
[url]

типичный рачер

Аноним Чтв 01 Май 2014 14:09:02  #933 №123397 

>>123390
бля ну и голос

Аноним Чтв 01 Май 2014 15:47:43  #934 №123399 
1398944863944.jpg

>>123231>>123284
бамп вопросу

БП Аноним Чтв 01 Май 2014 20:07:19  #935 №123409 
1398960439447.jpg

>>119967
Пк не стартует. С испрапвным блоком грузится нормально.

Но тот бп, с которым не стартует, запускается, если вынуть из компа и запустить обвесив hdd, да вентиляторами - всё крутится, напряжение на 12, 5, 7, 3,3 есть, оно нормальное. Серый(power_ok) выдаёт 5v.

9ый пин(дежурка) выдаёт 5v. Если сунуть всё в мать и замерить при выключенном пк дежурку, то она уже снизится до 2,6v. Напруга на ps_on(зелёный) 2,5v во всех случаях, а должно вроде бы 5 быть.
Лампочка питания на плате горит. Старт даже не начинается, вентялятры не дёргаются, ничего не моргает.

Что дальше делать - измерять ампераж? Блоку возможно не пизда?
А как правельно амперы замерить, там же надо цепьб вещать вроде из потребителей и последовательно вставлять щупы? Как это выглядеть будет, поясните для мамкиного компутерщика.

Алсо, блок с которым запускается имеет даже меньшую заявленную мощность. Если вытаскивать всё, кроме ЦП и одной планки озу, всё равно не стартует.

Аноним Чтв 01 Май 2014 20:36:48  #936 №123411 

>>123409
Как вариант блоку тому полу-пизда и материнке полу-пизда. Посмотри на состояние кондёров на материнке на предмет вздутия, если не смотрел.
Был у меня случай, когда от miniITX формата 200 ваттного БП мать работала, при этом я долгое время при работе ощущал скверный запах горячего пластика и не мог понять откуда. В итоге оказалось, что на матери вздуты кондёры, а БП хоть бы хны всех их таскает, при этом греется и плавится разъём питания на матери.

Аноним Чтв 01 Май 2014 20:39:47  #937 №123413 

>>123411
ПК работает, я же сказал.
Все кондёры твердотельные, нет в них элетролита, и нечему вздуваться.

Аноним Чтв 01 Май 2014 20:40:47  #938 №123414 

>>123413
Да и на исправном бп дежурка не проседает, когда он воткнут в мать.

ттл vs кмоп Аноним Чтв 01 Май 2014 22:47:17  #939 №123419 
1398970037658.jpg

Какие у них напряжения на входе должны быть (и какие при этом на выходе получатся) при нуле и единице?

Что лучше выбрать для начинающего?

Аноним Чтв 01 Май 2014 23:14:27  #940 №123423 

>>123390
ОГО
ВОТ ЭТО ДАА

Аноним Чтв 01 Май 2014 23:18:17  #941 №123424 

>>123390
да это же Долгоносик!

Аноним Птн 02 Май 2014 00:48:48  #942 №123431 

>>123419
>ттл vs кмоп
>vs
>ватник vs Капитан Америка

Аноним Птн 02 Май 2014 02:15:17  #943 №123433 
1398982517960.png

Допустим есть схема пикрилейтед. Иное не рассматриваем. Прошу уважаемых инженеров объяснить, а то и показать, как сюда приделать регулировку (ограничение) тока. Решение должно быть на рассыпухе, т.е. только транзисторы, диоды и оу, никаких специализированных микросхем.

Аноним Птн 02 Май 2014 11:59:29  #944 №123455 
[url]

>>123433

Аноним Птн 02 Май 2014 12:22:11  #945 №123456 
1399018931917.jpg

Подскажите, пагни.
Суть такова: есть один нексус 4. Заказал ему европейскую зарядку на наебее. Все благополучно, но у этого адаптера Input: 100~240V 0.15A Output: 5V 1.0A.
На оригинальной In 0.2A, Out 5V 1.2A
Чем это теоретически может грозить? Или похуй вообще?

Всё сука гнездо осиное под колпаком Аноним Птн 02 Май 2014 12:47:03  #946 №123457 
1399020423155.jpg

В прошлом году заметил, что на балконе дохуя ос, потом заметил, что когда я включаю музыку, ос становится больше, а потом увидел, что суки залетают в дырку в подвесе динамика и положил колонку динамиком вниз. Год лежала.

Всё сука гнездо осиное под колпаком Аноним Птн 02 Май 2014 12:47:46  #947 №123458 
1399020466270.jpg
Всё сука гнездо осиное под колпаком Аноним Птн 02 Май 2014 12:59:06  #948 №123460 
1399021146717.jpg

Inside

Аноним Птн 02 Май 2014 13:03:54  #949 №123461 

>>123457
Тред для /b/.

Всё сука гнездо осиное под колпаком Аноним Птн 02 Май 2014 13:05:33  #950 №123462 

>>123461
А я и там создал
http://2ch.hk/b/res/67387431.html

Аноним Птн 02 Май 2014 13:45:48  #951 №123465 

>>123457
да у тебя же демпфер

Аноним Птн 02 Май 2014 15:29:29  #952 №123481 

>>123431
Я не понимаю вашего профессионального юмора.

Аноним Птн 02 Май 2014 15:33:41  #953 №123482 

>>123456
>Или похуй вообще?
Это.
Просто чуть (на примерно 20%) дольше будет заряжаться.

Аноним Птн 02 Май 2014 15:50:09  #954 №123484 
1399031409629.gif

Поцоны - что скажете по поводу такого топорного ЦАП для мониторинга разряда батареи?

Аноним Птн 02 Май 2014 16:36:29  #955 №123490 
1399034189658.jpg

>>123482
А если использовать адаптер на 2 ампера, то в два раза быстрее? Или пизда ему?

Аноним Птн 02 Май 2014 16:48:02  #956 №123491 

>>123490
В теории - пизда. Но может быть контроллер ограничит и не даст ничему сгореть.

Аноним Птн 02 Май 2014 19:49:54  #957 №123509 

>>123484
не взлетит. Если подать на твой R1 что-то больше чем 5 вольт, то микруха ограничит напряжение.

Аноним Птн 02 Май 2014 19:52:35  #958 №123510 
1399045955035.jpg

>>123460
Этим можно вайпать /b/

Аноним Птн 02 Май 2014 19:58:22  #959 №123513 

>>123509
суть в том, что элементы будут включаться от минимального напряжения логической единицы

Аноним Птн 02 Май 2014 20:01:34  #960 №123516 

>>123484
Это не ЦАП, это даже не АЦП.
У того что на пике разрешение не 4 бита, как у АЦП такой схемы, а всего 2 бита. Нахуй так жить?
Уж лучше тогда впихнуть 2 компаратора и контролировать пороги разряда и разряда. Или заюзать любой дешевенький АЦП на 12 бит, встроенный в МК.
Или заюзать преобразователь напряжение-цифра, для прямого вывода напряжения на семисегментный индикатор. Или вкорячить аналоговый вольтметр, для того же самого.

Аноним Птн 02 Май 2014 21:36:57  #961 №123536 

Привет. раданы! Сегодня был по воле случая уронен на пол музыкальный центр и у него пробилась основная плата (всё остальное подключенно именно к ней). Все детальки целые, повредились только дорожки. Воскрешать ничего не хочется, хочется спилить оттуда микросхему для УНЧ, спилить БП, охлаждение и транзисторы, конденсаторы, резисторы, чтобы запилить отдельный УНЧ.
*stk403-070 - сама микросхема.
http://mikrocxema.ru/vashi-voprosy/stk403-070.html
В гугле нашел вот это, но схему я прочитать не смог т.к. не особо шарю в обозначениях. Особенно меня смутили идущие вникуда провода.
Помогите, пожалуйста.

Аноним Птн 02 Май 2014 21:52:45  #962 №123538 

>>123455
Спасибо! Все гениальное - просто. Ты охуенен. И мужик этот охуенен. Это вуз или технарь?

Аноним Птн 02 Май 2014 21:54:25  #963 №123539 

>>123536
Если проблема только в дорожках, то нахуя тебе вся эта ебля? Продублируй поврежденные дорожки проводами и все, никакой ебли.

Аноним Птн 02 Май 2014 22:12:59  #964 №123541 

>>123513
>минимального напряжения логической единицы
А оно какое? Сколько в вольтах?

>>123419-кун

Аноним Птн 02 Май 2014 22:19:55  #965 №123543 

>>123539
Дело в том, что у меня есть только дедовский паяльник, а на плате разорванны 2 дорожки толщиной в полмиллиметра. Вряд ли я смогу это запаять. Да и места на столе нет, чтоб всю эту махину ставить. А так хотелось нормальные колонки получить.

Аноним Птн 02 Май 2014 22:22:06  #966 №123544 

>>123543
Хотя, можно же паять на тех местах, где есть место, чтобы паять, на мистах припайки деталей, например. Что-то я не подумал об этом.

Аноним Птн 02 Май 2014 22:32:02  #967 №123545 

>>123544
Там делов на 5 минут даже с дедушкиным не чищенным и не заточенным паяльником. Если ты даже это не осиливаешь, то какой тебе УНЧ, щкольник?

Аноним Птн 02 Май 2014 23:03:23  #968 №123548 

>>123545
Если мне нужно делать что-то серьёзное, то я прошу помощи у дяди, который в этом деле осилятор. А так - и сам попробую, наверное. Надеюсь, взлетит.

Аноним Птн 02 Май 2014 23:31:55  #969 №123549 

Всем привет. Понадобилось тут осовить контроллеры на ядре арм. Вот я думаю начать с покупки отладочной платы. Пока что остановился на stm32vldiscovery. Годно или другое смотреть?

Аноним Суб 03 Май 2014 02:17:06  #970 №123557 

>>123549
дихальт призывается итт в этот тред.

Аноним Суб 03 Май 2014 04:27:24  #971 №123560 

>>123557
Ему и в своем неплохо.

Аноним Суб 03 Май 2014 05:47:23  #972 №123564 

Каковы недостатки JFET транзисторов? У них ведь малая входная емкость. Разве не лютый вин?

Аноним Суб 03 Май 2014 06:08:29  #973 №123565 

>>123564
>JFET
http://hightolow.ru/transistor3.php

Аноним Суб 03 Май 2014 13:36:40  #974 №123573 

>>123557
я не понял
заказываю этот, короче

Аноним Суб 03 Май 2014 15:06:45  #975 №123576 

>>123399
бамп

Аноним Суб 03 Май 2014 17:22:18  #976 №123583 
1399123338700.gif

>>119967
Анон, что такое ХР1 ?

Аноним Суб 03 Май 2014 17:24:44  #977 №123584 

>>123583
волновой преобразователь

Аноним Суб 03 Май 2014 18:35:19  #978 №123586 

>>123584
Как ни странно - вилка.

Аноним Суб 03 Май 2014 19:54:12  #979 №123589 

>>123586
ты похоже тролируешь тут всех

Аноним Суб 03 Май 2014 19:57:23  #980 №123590 

>>123586
вилка в раз или жопу в глаз?

Аноним Суб 03 Май 2014 20:55:22  #981 №123592 
1399136122686.png

Я ньюфаг и желаю задать вопросы по пикрилейтед простой схеме.
Как она запускается, если транзистор изначально закрыт, а ОУ питается от выхода?
Зачем тут нужен ОУ с частотной коррекцией?
Правильно ли я понимаю, что напряжение на выходе будет примерно равно приложенному к затвору? т.е. при 8в на затворе на выходе будет 8-9в, даже если на входе 30в?

Аноним Суб 03 Май 2014 21:01:34  #982 №123593 

>>123592
Нет, товарищ, ошибаешься. Этот транзистор перекрывается когда возникает потенциал между затвором и истоком, а в начальный момент времени потенциал между ними нулевой. Если на затвор "ничего" не подавать, то такой полевик будет открытым.

Аноним Суб 03 Май 2014 21:06:52  #983 №123594 

>>123593
Погоди. А если затвор на землю посадить?

Аноним Суб 03 Май 2014 21:11:04  #984 №123595 
1399137064029.jpg

Не могу найти кнопку регулировки скорости "бегущих огней"
включаются нижней кнопкой "smooth"

Аноним Суб 03 Май 2014 22:02:11  #985 №123596 

>>123594
В твоей схеме при появлении положительной разности потенциалов между истоком и затвором транзистор начнёт закрываться, но эта разность потенциалов не нулевая, т.е. операционник уже будет заряжать кондёры С1 С2. По сути, разность потенциалов между истоком и затвором управляет током, проходящим через канал (сток-исток). Алсо, пока через канал течёт хоть какой-то ток, кондёры заряжаются, они перестанут заряжаться только если ток нулевой (с оговоркой, что я про идеальный случай, не учитывая нагрузки к виде резисторов, потребления ОУ и тока утечки в кондёрах).

Аноним Суб 03 Май 2014 23:50:40  #986 №123607 

Куда делся FAQ доски?

Аноним Вск 04 Май 2014 14:07:15  #987 №123641 

>>119967
Что лучше: два аккумулятора 6В последовательно по 200 Ач или один аккумулятор 12В на 230 Ач? Я забыл, если последовательно стоят батареи, их напряжение суммируется, а с ёмкостью что?

мимо

Аноним Вск 04 Май 2014 14:25:00  #988 №123642 

>>123595
ты купил гавно. Я тоже. У меня вообще кнопки ниразу не соответсвуют - жмешь красную - включается синий цвет, включается розовой, на на кнопке питания какой то режим моргания. На другом подобном контроллере порядка больше, но цвета едва соответсвуют кнопкам - жмешь голубой - горит скорее зеленый, жмешь оранжевый - горит розовый, белый вообще голубым светит.
Я вижу один вариант - выбросить нахуй и спаять свой.

Аноним Вск 04 Май 2014 15:58:05  #989 №123647 

>>123642
Тут стабильно раз в неделю пишут, как купили %называние предмета% на алиэкспресс, а оно говно.

Аноним Вск 04 Май 2014 16:04:26  #990 №123648 

>>123647
это же хорошо
НИПАКУПАЙ КЕТАЙ
@
САМ ПАЯЙ

Аноним Вск 04 Май 2014 16:23:59  #991 №123652 
1399206239188.png

Котаны, мне нужно упралвлять по плюсу матричным индикатором, который питается от 350 вольт. Всего 32 линии, как это лучше организовать?
Поискал готовые высоковольтные регистры - не нашел ни одного подходящего. К155ИД1 тоже не подходит. Будет ли работать пикрелейтед?

Аноним Вск 04 Май 2014 20:53:31  #992 №123673 

Ананасы, у меня вот вопрос. Можно ли достать EMSS FECO не с оффсайта и регистрации. Просто отправил запрос на Lite версию и меня послали =((

Аноним Вск 04 Май 2014 21:39:43  #993 №123675 

>>123652
Развязал бы ты это с помощью оптопары.

Аноним Вск 04 Май 2014 23:21:26  #994 №123683 
1399231286348.jpg

Нашел схему для регулировки оборотов вентилятора. В ней используется биполярный транзистор, переменный и обычный резистор. Может это очень глупый вопрос, но все же зачем такая сложная конструкция для такой вроде бы простой задачи? Я вот в порядке эксперимента подсоединил плюс вентилятора через переменный резистор и вроде регуляция работает нормально. Какие подводные камни у этого способа? (резистор пятиватный почти не греется,неустойчивая работа на большом сопротивлении не критична)

Аноним Вск 04 Май 2014 23:40:04  #995 №123686 

>>123683
cуть транзистора - это усиление. В данной схеме регулятора транзистор усиливает слабый управляющий сигнал с переменного резистора. Почему так сделано - объяснять не буду, это слишком для ребят моделист-конструкторов из детского кружка юных радиотехников. Они это понимают без всяких объяснений, так как хорошо учатся и обладают пытливым здоровым умом. Именно, ум должен быть здоровым, а не просто тупо задавать вопросы и не искать на это ответ. Ответ надо получить именно самостоятельно, а не найти готовый ответ в гугле. Иначе так и будешь тупой обезъянкой.

Аноним Вск 04 Май 2014 23:44:57  #996 №123687 
1399232697830.jpg

>>123686
А что усиливает транзистор, ток или напряжение?
А может ли транзистор давать усиление выше напряжения источника питания?

Аноним Пнд 05 Май 2014 00:10:05  #997 №123691 

>>123687
закон Ома слышал? ток и напряжение свзяаны магической силой дома Навь и Чудь, а в внутри транзистора они соединяются в удивительноую плепорцию. И лишь магистр радиотехники способен разрулить магические силы и заставить усиливать или ток, или напряжение, или их гремучую смесь в золотом сечении коэффициента усиления.

> может ли транзистор давать усиление выше напряжения источника питания?

Транзистор может дать усиление выше 5 метров 35 см. Бубка давно преодолел этот рубеж в прыгании шестом, значит Бубка сильнее транзистора. А разогнать транзистор быстрее скорости света раз плюнуть - транзисторные схемы щироко применяются в стратегических бонбордировщиках несущих плутониевые стержни в атомных боеголовках крылатых ракет и ракет бескрылатого исполнения.

Аноним Пнд 05 Май 2014 00:22:55  #998 №123693 

Чикичики, давно сюда не заходил, появились высокоомные наушники мониторные, вспомнил про свой СMOY amplifier, как портативное решение для них, но там оказался дутый кондер, выпаял, впаял другой, включил, а звук какой-то трескучий, причем не сразу, а через секунду, после включения, думаю, кондеры лучше заменить на получше, какие посоветуете, чтобы наверняка? Схема приложена, там с малой емкостью-пленочные, остальные два-обычные электролитические. До этого стояли вот эти :
http://www.chipdip.ru/product/b32529c0104k000/
http://www.chipdip.ru/product/b41828a3227m007/

Аноним Пнд 05 Май 2014 01:39:30  #999 №123700 

>>123683
Такая ололо сложная конструкция сделана для удешевления (5-ватный резистор стоит много) и уменьшения размеров и веса, а так же по инерции копипаста с более мощных управляющих систем. Для компьютерного вентилятора ещё пойдет обычный резистор, а вот для вентилятора на 200 ватт - уже нет (размеры такого резистора будут огромные и стоить он будет дорого).

Аноним Пнд 05 Май 2014 02:08:02  #1000 №123704 

>>123686
Окей. Тогда, если не затруднит, поправь мои рассуждения, умная обезьянка.

Проводимость участка коллектор-эммитер зависит от тока (небольшого) через участок коллектор-база. Когда ползунок R1 в крайнем правом положении сопротивление на участке база-вентилятор равно номиналу R2 -1КОм, получившийся ток через К-Б открывает К-Э на полную. Когда ползунок в крайнем левом положении - сопротивление на участке база-вентилятор равно 2КОм, но вместе с тем напряжение на ползунке будет равно напряжению на левом входе R1 то есть +12 В, а значит через участок К-Б ток не пойдет, найдя более короткую дорогу, следовательно транзистор останется закрытым, а ток через R1 и R2 будет просто ничтожным. Таким образом, имеем регулятор, позволяющий менять ток от нуля до максимума при заданном напряжении (или просто в каком-нибудь другом диапозоне, если R1 меняется не от 0 до 1К, а от X до 1К, что исключит полное закрывание транзистора). Такая схема позволяет использовать переменные резисторы малой мощности, а не фарфоровую дуру, которую я выдрал с советского музыкального центра, так как ток через него ничтожен, а на транзистор можно и теплоотвод прикрутить. Хотя от того что я таки подключу вентилятор через свой чудо-реостат напрямую без всяких транзисторов ничего страшного с моей техникой не произойдет. И еще - R2 нужен, чтобы слишком большой пиковый ток на участке К-Б не вывел транзистор из строя.

Аноним Пнд 05 Май 2014 02:08:59  #1001 №123705 

>>123641
А емкость не суммируется.

Аноним Пнд 05 Май 2014 02:10:26  #1002 №123706 

>>123704
http://hightolow.ru/transistor3.php

Аноним Пнд 05 Май 2014 02:10:45  #1003 №123707 

>>123700

Спасибо, анон.

Аноним Пнд 05 Май 2014 06:34:22  #1004 №123713 

Радач, не завалялось ли образцово-показательного диплома по разработке какой-нибудь цифровой хуйни? Интересуют необходимые расчеты, схемы, госты и прочие унылые формальности.

Аноним Пнд 05 Май 2014 06:46:51  #1005 №123714 

>>123705
а зачем ты про полевой транзистор ссылку привёл? речь о биполярном же

Аноним Пнд 05 Май 2014 06:47:51  #1006 №123715 

>>123714
>>123714
промахнулся >>123706
быстрофикс

Аноним Пнд 05 Май 2014 07:04:33  #1007 №123716 

>>123714
Там описывается суть биполярников, полевиков и jfet, все в одном месте, в одной статье. Полезно.

Ответьте молю! Аноним Пнд 05 Май 2014 09:48:07  #1008 №123724 
1399268887502.png

>>119967
Анон, на пике педальный регулятор величины напряжения на старой советской швейной машинке. В движения она приводится когда синяя хуйня касается красных хуевин. Проблема в том, что крутится машинка начинает слишком резко. Есть конечно степень, но очень маленькая, в самом начале только когда между ними сверхмалое расстояние, на котором уже действует электрическое поле, а потом уже прямой контакт, и она шьет на полную сука.
Вопрос: есть ли в радиомагазинах современные регуляторы напряжения или они уже не нужны? Ну и по хардкору разъясните мне за элементы этой громоздкой системы, если сможете разглядеть.

Аноним Пнд 05 Май 2014 12:59:09  #1009 №123735 

>>123724
Регуляторы есть в любой икее или ашане. Диммер называется. Но ахтунг, двиг может уйти в перегрев на низких оборотах. Можешь попробовать внутренности диммера засунуть в свою или гитарную педаль. Получится электронное сцепление, как на машине.

Аноним Пнд 05 Май 2014 14:02:50  #1010 №123741 
1399284170112.jpg

sup /ra/
Есть один термопринтер (LTP5446) и он ебёт мне голову. На пикрелейтеде видно, что один сегмент на сплошной линии не печатает. DST вроде все подаю. Не сталкивался, Анон?

Аноним Пнд 05 Май 2014 17:07:44  #1011 №123753 

>>123409
Целое море советов блядь. Только и можете собирать пекарни для игрушечек.

Аноним Пнд 05 Май 2014 17:27:20  #1012 №123754 

>>123409
Ну ты же видишь, что дежурка проседает под нагрузкой, либо что то на матери ее жрет и просаживает, либо в бп дежурки сдохли кондеры и она не тянет просто. Нагрузи дежурку отдельно на полАмпера всяким говном и посмотри если сядет значит надо бп чинить.
>>123724
>на котором уже действует электрическое поле
вот тут хуйню написал, ничего через поле там не работатет, обычный выключатель, а в массивной хуйне сквозь который проходит его шток наверняка резистор проволочный стоит, разбери почисть. Анон ответил правильно: бери диммер от освещения или кнопку-регулятор от дрели, мощность на движке написана, на малых оборотах будет греться мотор, долго не держи.

Аноним Пнд 05 Май 2014 17:42:35  #1013 №123757 
1399297355153.jpg

Есть две няши пикрелейтед: няша-радио и няша-антенна. В комнате прием довольно хреновый, можно ли соединить приемник с антенной и улучшить качество звука?
Достаточно ли тупо соединить их проводом (если да, то каким?)? На фото видно, что от антенны отходит провод, но куда он идет я так и не нашел (квартира, если что, съемная).

Аноним Пнд 05 Май 2014 19:43:37  #1014 №123768 
1399304617024.jpg

Анон, пикрелейтед - конденсатор или что?

Аноним Пнд 05 Май 2014 19:46:17  #1015 №123770 
1399304777840.jpg

Как узнать его ёмкость? На нём написано:
К53-1А
33 +- 10%30В
8608

33 микрофарада, 30 Вольт?

Аноним Пнд 05 Май 2014 19:47:52  #1016 №123771 
1399304872634.jpg

Как узнать его ёмкость? На нём написано:
К53-1А
33 +- 10%30В
8608

33 микрофарада, 30 Вольт?

Аноним Пнд 05 Май 2014 19:55:52  #1017 №123772 

>>123770
>33 микрофарада, 30 Вольт?
да

http://ippart.com/index.php?route=product/product&product_id=11061
>Фактическая маркировка

Аноним Пнд 05 Май 2014 19:56:21  #1018 №123773 

>>123770
Конденсатор танталовый. В военке при совке в основном использовались. Не высыхают. Как твердотельные электролиты сейчас. Можно до сих пор применять в конструкциях если размеры не пугают.
Да, ёмкость и максимальное рабочее напряжение.

Аноним Пнд 05 Май 2014 20:04:43  #1019 №123774 

>>123773
Не только в военке. В каком-то говномагнитофоне видел несколько. Зеленые такие, специфичной формы.

Аноним Пнд 05 Май 2014 20:11:25  #1020 №123775 

>>123774
ЭТО
Ты путен что ли, что стратегические запасы металлов в перестройку продавал? Уран весь уже из Poccии вывез?

Аноним Пнд 05 Май 2014 20:28:41  #1021 №123776 
1399307321381.jpg

>>123775
Да, они, гугол нашел. Ничего я с ними не делал, до сих пор валяются где-то. В БП их хотел засунуть в фильтр, но емкость маловата оказалась. А что, они хорошие?

Аноним Пнд 05 Май 2014 20:53:36  #1022 №123777 

>>123776
>А что, они хорошие?
На данный момент это говно без задач. Современный китайский тантал/полимер дешев, компактен, и имеет куда меньшие esr/esl.
Из советских конденсаторов хоть как-то актуальны разве что пленочные.

Аноним Пнд 05 Май 2014 20:58:20  #1023 №123778 

>>123777
А слюдяные, если не учитывать хтонический размер, как по характеристикам? По сравнению с керамикой и пленкой.

Аноним Пнд 05 Май 2014 21:06:47  #1024 №123779 
1399309607562.jpg

А такие на что-то годны? Есть парочка.

Аноним Пнд 05 Май 2014 21:15:42  #1025 №123780 

>>123778 ТКЕ у них неплох, но керамика NP0 не уступает.

Аноним Пнд 05 Май 2014 21:29:22  #1026 №123781 

>>123757
Если слушаешь УКВ, то прикрути пару метров проволоки к телескопической антенне и подойди ближе к окну.

Аноним Пнд 05 Май 2014 21:40:07  #1027 №123782 

>>123780
Т.е. вполне юзабельно для макетов? Если лень ехать в магазин за керамикой за 3,5 рубля. В конечном девайсе юзать всех этих невзрачных огромных монстров, ессно, бессмысленно.

Аноним Пнд 05 Май 2014 21:41:50  #1028 №123784 

>>123780
У слюды меньше пьезоэффект, но хуже влагостойкость.
В зависимости от ТКЕ керамических конденсаторов (разным ТКЕ соответствуют разные химсоставы керамического изолятора), слюдяные могут иметь лучшую, чем у керамики X5/Z5, абсорбцию, или худшую, чем у X7 или тем более NP0.

Аноним Пнд 05 Май 2014 22:00:53  #1029 №123788 

>>123778
ануны накиждайте картинок - кто такие плёночные, слюдяные, танталовые. Сука слышу про них постоянно, отличить не могу

Аноним Пнд 05 Май 2014 23:03:50  #1030 №123793 
1399316630659.jpg

я туп как пробка, да. Можно ли управлять IRF840 ттл-уровнями?

Аноним Пнд 05 Май 2014 23:18:20  #1031 №123795 

>>123788
> танталовые
>>123768 - this
Остальное - в гугл-картинках.

Аноним Пнд 05 Май 2014 23:25:29  #1032 №123796 

>>123793
Нельзя, не откроется до конца. Для ттл они делают IRLxxx, буква L, logic-level mosfet.

Аноним Пнд 05 Май 2014 23:40:41  #1033 №123801 

>>123796
сцуко, они на ибейщине в дохуя раз дороже ирфок

Аноним Втр 06 Май 2014 00:20:13  #1034 №123811 

>>123801
микросхему согласования уровней примени.

Аноним Втр 06 Май 2014 01:52:24  #1035 №123813 

>>123793
>IRF840
Это устаревшее говно. Есть ключи куда дешевле и пизже STB14NK50Z, например, 1$ в рознице дс. В качестве преобразователя уровня и драйвера отлично годится UC384x CS на землю, RC на Vref, Com и FB соответственно прямой и инверсный вход.
Что за нагрузка-то?
>>123796
>logic-level
Они и низковольтные ущербны, а высоковольтных толком и нет.

Аноним Втр 06 Май 2014 06:03:46  #1036 №123824 

>>123781
То есть, если прикрутить другой конец к антенне никакого эффекта не будет?

Аноним Втр 06 Май 2014 07:44:31  #1037 №123826 
1399347871838.gif

Поясните есть ли смысл собирать такую махарайку, может кто собирал? Поделитесь впечатлениями.
Металлоискатель TRACKER FM-2
http://www.belnumismat.na.by/num/belnummett.htm

Аноним Втр 06 Май 2014 07:48:50  #1038 №123827 

>>123826
Не понимаю, зачем там контроллер.

Аноним Втр 06 Май 2014 08:35:42  #1039 №123829 

>>123827
Как вообще эта схема на 555 работает?

Аноним Втр 06 Май 2014 08:37:34  #1040 №123830 

>>123827
Используется как частотомер. Измеряет разницу частот генератора без воздействия металлов на катушку и при воздействии.

Аноним Втр 06 Май 2014 08:39:11  #1041 №123831 

>>123829
А с хуя ей не работать. Таймер используется как генератор.

Аноним Втр 06 Май 2014 08:44:35  #1042 №123832 

>>123831
Да катушка включена в цень ПОС

Аноним Втр 06 Май 2014 08:50:37  #1043 №123833 

>>123830
И с каких пор для этого нужен контроллер?

Аноним Втр 06 Май 2014 08:57:25  #1044 №123834 

>>123833
Контроллер реализует два режима статический и динамический. Статический это да, тупое измерение частоты, в динамическом режиме используются оптимальная согласованнач фильтрация для выделения сигнала на фоне помех.
Но сдается мне, что автор наебывает поскольку прошивка с динамическим режимом платная.

Аноним Втр 06 Май 2014 09:08:42  #1045 №123836 
1399352922839.png

>>123187

Аноним Втр 06 Май 2014 09:08:57  #1046 №123837 

>>123834
>для выделения сигнала на фоне помех.
Какие там помехи? Там же все экранировано, только низ открыт. Чем сильнее разность частот - тем более массивный обьект. Можно стрелочку прилепить, лол, и будет заебись металлодетектор. Человек сам тебе фильтр - поводит туда-сюда, последит за отклонением стрелочки, и точно скажет, есть тут что или это помехи. Если есть - в одном месте стрелочка будет отклонятся всегда, если помехи - отклонение не зависит от места.

Аноним Втр 06 Май 2014 09:28:10  #1047 №123840 

>>123837
Помехи от грунта. Фильтр настроен на сигнал расстройки возникающий при движении катушки над мелкими мишенями со скоростью 0.5 - 1.0 м/с.

Аноним Втр 06 Май 2014 11:26:56  #1048 №123850 

На что из современного говна можно заменить СЧ динамики в С70?

Аноним Втр 06 Май 2014 15:12:49  #1049 №123873 

Сап, радач. Вопрос тебе такой. Куда можно устроиться монтажником, например? Может какие годные места знаешь и подскажешь. Как в целом с зарплатой?
ДС-2.

Аноним Втр 06 Май 2014 16:26:01  #1050 №123874 
1399379161435.jpg

Привет, радач. Разбирал сегодня антресоль и откопал пикрелейтед. С виду похоже на магнитофон, на который записывали получаемые методом паяльник-жопа показания из врагов народа СССР. Эта штуковина может сколько-нибудь стоить, на запчасти, например? Работает или нет, не знаю, шнура нет, да и пленка на катушках в паре мест слегка поёбана пожевана, крышка сломана, но не смертельно, можно исправить при наличии клея и прямых рук, остальное с виду не повреждено. Выбрасывать не хочу, мало ли пригодится, правда не знаю зачем, я далек от этого.

Аноним Втр 06 Май 2014 16:35:37  #1051 №123875 

>>123874
Забери оттуда двигатель с конденсатором и трансформатор, остальное выкинь на помойку. Не коллекционируй хлам. У меня уже вся кладовка хуйнёй до потолка забита, например.

Аноним Втр 06 Май 2014 18:40:52  #1052 №123879 

>>123874
Если хочешь угореть, записывай-считывай с него свою супер-секретную инфу, используя софт и звуковую карту пеки в качестве цап/ацп.

Аноним Втр 06 Май 2014 18:48:06  #1053 №123882 
1399387686910.jpg

>>123874
Эта бюджетная штука, предположу года примерно 75-го, даже сейчас дешёвой кетайской аппаратуре на клык даст по качеству записи с микрофона на ленту например. Плюс там вроде тёплые-германиевые транзисторы ^^
Можно использовать как винтажный усилитель с особенным характером звука, если там конечно есть УМЗЧ. Если нет - проку мало (для использования не по прямому назначению)

Аноним Втр 06 Май 2014 19:15:41  #1054 №123883 
1399389341171.png

>>123882
> тёплые-германиевые транзисторы
не, не транзисторы, там триоды.

Аноним Втр 06 Май 2014 19:37:49  #1055 №123888 

>>123882
Во как. Уже на германиевые транзисторы фапают. Лет через 100 на кремниевые будут фапать.

Аноним Втр 06 Май 2014 20:21:03  #1056 №123889 

ТВЕРДОТЕЛЬНЫЙ ТРИОД, германиевый

Раньше я фапал на микросхему К574УД1, но с временем перестало удовлетворять. Потом предметом моего фапа стали теплые лампы. Но вкусы поменялись, и теплый ламповый звук перестал меня удовлетворять. Пришлось фапать на полевые транзисторы. Но не прошло и года, как звук полевиков показался безжизенным и слишком зализанным. Срочно потребовалось фапать на эпичный транзистор КТ315 и выходники КТ818/819. Прошел год, и академичный звук кремниря совершенно перестал меня удовлетворять. Фап стал приносить удовлетворение, когда я перешел на теплый ламповый германий, я кончал трижды в день и плыл в нирване звука. Но что-то не то, оказывается эпитаксилаьные греманиевые транзисторы привносят в звук какую то напряженность и скованность. Пришлось все бросить и переходить на супертеплые германиевые транзисторы по диффузно-сплавной технологии. Вот тогда я кончил окончательно в вечном оргазме - усилитель был спроектирован на сто двадцати МП38/39/42 и П214, а диоды выпрямителя на германиевых диодах В200. Аудифилы были в шоке, а Манаков упал пацтол.

Аноним Втр 06 Май 2014 21:45:41  #1057 №123893 

>>123889
Шутки шутками, но когда появились полупроводниковые триоды транзисторы, инженеры просто не знали ЧТО ЭТО и что с этим делать. Как итог - в 70х годах было наклепано множество полупроводниковой техники с ЛАМПОВОЙ схемотехникой. Особо "веселая" и популярная фича тех лет - выход на динамик через трансформатор. Ну вы представьте: портативный магнитофон/диктофон/и т.п. с немаленьким трансформатором внутри, транзисторный полностью. Транзисторы раскачивают первичку трансформатора, как лампы. Столько ресурсов проебано в итоге было на эту тупость, неужели нельзя было напечатать какую-нибудь памятку для разработчиков с основными типами транзисторных выходных каскадов. Усугублялось все еще и тем, что средне-мощные транзисторы поначалу не были распространены и всякие телевизоры были лишь частично транзисторными, и выходной каскад в том же УМЗЧ был на лампе. Предварительные каскады были на транзисторах, но нередко можно было видеть трансформаторную связь/развязку между ними. Тотальный омск, в общем. А на западе, тем временем, инженеры уже во всю осваивали первые массовые микросхемы...

Репитеры или что это вообще Аноним Втр 06 Май 2014 22:37:37  #1058 №123896 

Короче аноны, у меня к вам есть вопрос по поводу wimax и репитеров. Суть в том, что несколько лет назад (кажется) yota пыталась внедрять по москве уж точно wimax. У меня был довольно печальный опыт с ними, но у моего бывшего одноклассника был опыт еще более печальный. с его слов в йоте его пытались заставить докупить еще какую-то "хрень", которая вроде как должна была сигнал, поступающий моему однокласснику, разносить дальше. Иначе заключать договор и, соответственно, оказывать услуги, они не хотели. Сейчас мне это кажется чем-то странным и надуманным, но все же рациональное зерно в этом есть. То есть таким образом они добивали карту покрытия за счет пользователей (гениально!). Сейчас уже прошло довольно много времени и мне внезапно понадобилась как раз такая инфа про то, что же за оборудование они пытались заставить его докупить. Сам я страшный ньюфаг (а про оценки по физике как в школе, так и в универе я вообще говорить не хочу) и поэтому все, что я сумел нагуглить, это то, что скорее всего его заставляли купить репитер. Это такая штука, которая ловит сигнал, а потом сама его источает, просто копируя. И вот у меня к вам, знатокам, вопрос. Что же его заставляли купить? Действительно репитер?

Аноним Втр 06 Май 2014 22:38:18  #1059 №123897 

>>123642
Ты просто сэкономил на гирлянде,
а этого делать нельзя,
они и так не дорогие.

Аноним Втр 06 Май 2014 22:40:14  #1060 №123898 

Господа, наверное, не по адресу, но поясните по хардкору за плазменную лампу. Что это за хуйня там? На электроде, как я понял, возникает коронный разряд, а молнии к периферии сферы - искровой разряд? Или что там вообще происходит с точки зрения газовых разрядов? просеменю еще в /т

Аноним Втр 06 Май 2014 22:48:25  #1061 №123899 

>>123757
У меня такой тоже только радио китая на 25м
ловит.
на русском языке

Аноним Втр 06 Май 2014 22:54:39  #1062 №123901 

>>123896
ну же, аноны!

Аноним Втр 06 Май 2014 22:59:02  #1063 №123902 
1399402742133.jpg

>>123888
А почему бы и нет?
Ведь они же первые!

Аноним Втр 06 Май 2014 23:07:59  #1064 №123903 
1399403279854.jpg

>>123893
>выход на динамик через трансформатор.
Было мнение что такая схема более экономична,
да и звук у Панасоника с такой схемой,
и четырьмя батарейками питания, был ничегосибе.

Аноним Втр 06 Май 2014 23:21:00  #1065 №123907 

>>123903
Это дисковый телефон в центре?

Аноним Втр 06 Май 2014 23:39:50  #1066 №123908 

>>123903
>treble и bass вывернуты на максимум
Говноед.

Аноним Срд 07 Май 2014 11:34:42  #1067 №123933 

>>123893
>трансформатор в приемнике

Ты не совсем прав. В 70-е производство даже самого сраного транзистора было очень недешевой штукой, и их просто не хватало. Производство транзистора - невьебенно сложная и дорогая технологическая проблема того времени, когда все создавалось на пустом месте. А трансформатор для того времени - очень простая и дешевая вещь, которые выпкскались миллионами штук, а стоимость материалов для них низкая.

Какие могут быть аналогии для сегодняшнего времени? Это какого хуя в автомобилях ставят двигатели внутреннего сгорания, когда можно все перевести на электричество с пьезодвигателями в колесах с непосредственным приводом и серебро-литиевыми батареями? А то, что чадящий автомобиль с химическим двигателем на порядок дешевле электрического.

Аноним Срд 07 Май 2014 13:02:59  #1068 №123941 

>>123933
К 70-м уже наладили выпуск, маломощных (МП***) хватало. А первые серийные транзисторы выпускать начали еще в 55 году: http://www.155la3.ru/p1.htm
Как я и сказал, не хватало средне-мощных транзисторов. Те же П213-217 стали массово доступны далеко не сразу, а чудища типа П210 вообще были редкостью в бытовой технике. Много шло в военку. Гражданка получала лишь отбросы, все лучшее шло в военку.

Аноним Срд 07 Май 2014 16:33:21  #1069 №123951 

Радиохаркач, есть вопрос, но не знаю кому адресовать, поэтому я благоразумный, тред не буду создавать спрошу у тебя.

Хочу обмазаться теплым ламповым звуком винила. Собственно что нужно для этого? Конечно же проигрыватель винила, усилитель и колонки. Последние есть, советские техника или радиотехника, не под рукой, поэтому не знаю точно название.

А теперь ньюфажные вопросы. Какие и сколько кабелей идут с проигрывателя? Просто на левый и правый канал? А разъемы? Что-то вроде тюльпанов?
Почитал в интернетах, что в усилителе должен быть разъем Phono? Правда это или нет? Что за разъем? Есть ли он в советских усилителях? А если нет разъема - брать фонокорректор? И как часто фонокорректор встречается в самих проигрывателях?

Аноним Срд 07 Май 2014 17:04:51  #1070 №123952 

>>123951
>Какие и сколько кабелей идут с проигрывателя? Просто на левый и правый канал?
Да.
>А разъемы? Что-то вроде тюльпанов?
На импортных - да, на совковых - один провод с DIN-5 на конце.

>Почитал в интернетах, что в усилителе должен быть разъем Phono? Правда это или нет?
Правда.

>Что за разъем?
Вход на фонокорректор.

>Есть ли он в советских усилителях?
Есть.

>А если нет разъема - брать фонокорректор?
Да.

>И как часто фонокорректор встречается в самих проигрывателях?
Раньше был чаще, надо в каждом случае смотреть. Более дорогие вертушки обычно без встроенного ФК.

Аноним Срд 07 Май 2014 17:10:44  #1071 №123953 

>>123952
Я не знаю, как тебя одблагодарить, но ИРЛ я бы тебе пару литров сока купил, спасибо большое.

Аноним Срд 07 Май 2014 17:11:53  #1072 №123954 

>>123953
отблагодарить-fix

Аноним Срд 07 Май 2014 21:05:53  #1073 №123973 

>>123941
Те же отбросы от военки получали и на западе, судя по разговорам со ставшей, после 91-го, ближе фрг-шной родне. Так что совок по части утаивания качественных деталей далеко не впереди.

Аноним Срд 07 Май 2014 21:53:14  #1074 №123979 

>>123951
Переходить на винил имеет лишь в том случае, если у тебя есть закос на теплый ламповый звук. Это вернее приверженность к ВЫСОКОЙ ВЕРНОСТИ ВОСПРОИЗВЕДЕНИЯ, или ХАЙ-ЭНД. Дело в том, что любитель музыки должне быть АУДИОФИЛОМ на самом деле, а не для выпендрежа. Человек не должен жалеть денег, времени и средств для достижения качества аудиоаппаратуры уровня пред-ХАЙ-ЭНД. Это подразумевает наличие хотя бы усилителя и акустики высокого класса, иначе переход на винил бесполезен - просто не слышно разницы, или звук винила на говеной аппаратуре кажется(и на самом деле является) говенным. Но если винил, прогирыватель нужен для антуража и выпендрежа, то добро пожаловать в мир УДИФИЛОВ. В среде настоящих меломанов удифилы котируются как МУДАКИ и клоуны.
По-любому, стремление к хорошему звуку и высококачественному воспроизведению похвально и полезно. Основная польза от хорошей классической музыки - она лечит организм и гармонизирует иммунитет, лечит альфа-волны мозга. Если конечно относится к этому адекватно. Если "любитель" слушает музыку и совыременную музыку на очень высоких уровнях громкости с сабфувером, это ведет к неумолимому разрушению организма.

Аноним Срд 07 Май 2014 22:08:02  #1075 №123980 
1399486082610.png

Привет анон, и у меня очередной квадратный вопрос:
Собираю пикрилейтед, и тут внезапно оказалось, что у меня нет конденсатора на 220мкф 25вольт, а он на схеме фильтрующий по питанию.
Без него взлетит/не взлетит? Его можно не ставить и какие подводный камни у этого решения?

Аноним Срд 07 Май 2014 22:17:56  #1076 №123981 

Объясните попроще работу электромагнитного волноводного фазовращателя СВЧ?

Аноним Срд 07 Май 2014 22:28:55  #1077 №123983 

>>123980
Нужон. Он не только как сглаживающий пульсации фильтр, но и, проще говоря, подпитка пятивольтовых стабилизаторов. Поставь на меньшую ёмкость рядом со стабилизаторами, хотя бы минимум 0.33мкф керамику.

Аноним Срд 07 Май 2014 22:58:37  #1078 №123986 

>>123979
видел я пару таких аудиофилов - техника ценой около миллиона стоит в хрущёвках с коврами, советской мебелью и постерами из журналов

Аноним Чтв 08 Май 2014 00:10:58  #1079 №123989 

>>123986
Множество "аудиофилов" и коллекционеров весьма хитры и любят работать на публику - какбы дорогая аппаратура у них куплена всякими хитростями, правдами и неправдами за бесценок или вполцены, или обменяны на аналогично доставшуюся хуйню. Впоследствии такая аппаратура обрастает мифами и легендами о непревзойденном качестве и уникальности и т п. Но в любом случае ничего плохого в этом нет - чем бы дитя не тещилось, лишь бы не плакало.

Аноним Чтв 08 Май 2014 03:21:29  #1080 №123995 
1399504889241.jpg

Аноны, нужны лампы ИФК-2000-3 или ИФП-600, обе какие-то мистические, черт найдешь, не нашел аналогов, их вообще реально достать? ДС-2

Аноним Чтв 08 Май 2014 06:15:13  #1081 №123997 

>>123995
Сделай сам, хуле как долбоеб? Берешь обычную кварцевую колбу, на ней вяжешь такую-же сеточку, и получаешь что нужно.

Аноним Чтв 08 Май 2014 07:42:56  #1082 №124002 
1399520576099.jpg

Посоны, никто не пробовал cделать из спирто-канифоли гель? Вменяемые флюсы гелевые слегка дороги, канифоли ведро, спирта литры - бодяжить и бодяжить. Думал смешать с КМЦ, но чот очково.

Аноним Чтв 08 Май 2014 11:48:39  #1083 №124012 
1399535319007.jpg

>>123997

sageАноним Чтв 08 Май 2014 12:00:25  #1084 №124013 

>>124002
Спермы добавь для хорошего прилипания и более густой консистенции.

Аноним Чтв 08 Май 2014 13:33:28  #1085 №124020 

>>124012
Форман со мной согласен - он сам бы сделал, он же негр и врач, рукастый, умный, прям как я. Так что мы вдвоем с ним так смотрим на тебя, который не может проволочку к стекляшке прикрутить, лол.

Аноним Чтв 08 Май 2014 16:23:38  #1086 №124037 

Анончик, что будет, если на 110В\60Гц прибор подать 110\50 питание? Это ламповый усилитель. Информации толком нигде нет, но вроде как это даст потерю мощности. На что влияет эта разница в 10 Герц?

Аноним Чтв 08 Май 2014 16:37:22  #1087 №124039 

>>124037
Да нихуя не будет, там все-равно выпрямитель, а ему похуй на частоту

Аноним Чтв 08 Май 2014 17:41:42  #1088 №124045 

Объясните один странный эффект.
Почему импульсные бп (ноутбучные) горят, если их запитать от 36 вольтовой линии (наблюдал воочию)
Какие каскады выносит, и почему?
мимо-не-знакомый-с-силовой-импульсной-техникой

Аноним Чтв 08 Май 2014 20:48:20  #1089 №124058 

>>124045
Потому что для поддержания заданной выходной мощности при заданном КПД чем ниже входное напряжение, тем выше нужен входной ток. Когда ток недостаточен, схема управления изменяет форму импульсов, чтобы ток возрастал. Вот из-за превышения допустимого тока силовой ключ и сгорает. По-хорошему, от таких вещей должна быть защита, она даже в самой примитивной микросхеме MC34063 есть.

Аноним Чтв 08 Май 2014 22:44:43  #1090 №124068 

>>123908
Может он в квартире живёт,
и слушает по ночам тихонько!!!
так что не ровняй всех по себе.

Аноним Чтв 08 Май 2014 22:54:37  #1091 №124069 

>>123989
Но ведь цена на некоторые вещи,
действительно растёт!
хром кассета год назад была по доллару,
сейчас по два.

Аноним Чтв 08 Май 2014 23:52:17  #1092 №124070 

>>124045 Китайские блоки могут гореть от чего угодно. В приличных же присутствует защита минимальному напряжению сети, шим контроллера, защита по току ключа.
И да, универсальные сетевые бп работают вольт с 80 постоянки. Для 36в купи китайскую платку с lm2596hv.

Аноним Птн 09 Май 2014 06:13:34  #1093 №124074 

>>124058
>она даже в самой примитивной микросхеме MC34063 есть.
Но кетайцы как всегда экономят, и дажесамую примитивную микросхему даже в дорогой фирменный БП не поставят.

Аноним Птн 09 Май 2014 08:04:29  #1094 №124077 

>>124074
Сап, радары!Пишет вам нищеброд-хуй, впервые в руки вчера взявший паяльник.
Есть один шуруповерт со сдохшими АКБ.
Решил починять, чтобы на новый не тратиться.
Разобрал батарею и зарядник, припаял провода на + и - батареи и зарядника (оло-ло, буферная группа получилась.)
По идее, АКБ должна находится в постоянном подзаряде, что и получилось при первом опыте из говна и палок. Самый короткий провод, который нашелся в столе и пара кроссировок.
Так собрал, все работает, конкретно спаял, работает через раз.
В чем можут быть косяк? Еще момент, что на АКБ три контакта, два -, один +. Минусы при первой сборке на прихватках, закоротил между собой и работать аппарат начал без косяков При пайке, уже чтобы все было красиво и надежно, нихуя. В чем может быть дело.
Мне как-то токарка/фрезеровка/сварка идеологически ближе, чем раодиодело.

Аноним Птн 09 Май 2014 08:19:03  #1095 №124078 
1399609143626.jpg

>>124070>>124058
спс братишки.

Аноним Птн 09 Май 2014 08:29:07  #1096 №124079 

>>124002
Профессиональные пасты- с присадками специфичной химии.
Гугли тему. Для геля вазелин нужен, просто спирт с канифолью не айс.

Аноним Птн 09 Май 2014 12:05:46  #1097 №124082 

>>123995
Бамп вопросу, неужели никто не встречался?

Аноним Птн 09 Май 2014 12:22:12  #1098 №124083 

>>123995
Плохо искал.
Эти лампы емнип сняты с производства.
Барахолки, блошиные рынки в помощь.

Аноним Птн 09 Май 2014 13:46:34  #1099 №124084 
1399628794980.jpg

Аноша, расскажи за замену кабеля у наушников.
В интернете предлагают установить кабель ручной работы за 4к, что чуть дороже самих наушников.
Однако, за ту же сумму, или чуть менее, можно овладеть этим навыком и самому сделать кабель и поменять? Что для этого нужно, и главное, где достать все необходимое?

Аноним Птн 09 Май 2014 14:05:22  #1100 №124086 

>>124084

http://www.ntv.ru/novosti/960276/

в апле тоже незнают как заебенить хорошие наушники, потратили три милиарда

Аноним Птн 09 Май 2014 16:09:15  #1101 №124090 

>>124077
http://www.simple-devices.ru/prj/4/174

Аноним Птн 09 Май 2014 18:51:26  #1102 №124093 

>>119967
С ДНЁМ ПОБЕДЫ НАД ФАШИСТАМИ, РАЧКИ!
(поставил на махарайке "Катюша")

Аноним Птн 09 Май 2014 19:08:19  #1103 №124094 

Мне нужно просверлить 20 мм отверстие в анодированном алюминии (2 мм толщина), чем и как сверлить, чтобы не поцарапать и отверстие ровное получилось?

Аноним Птн 09 Май 2014 19:24:14  #1104 №124095 

>>124094
Ступенчатым или корончатым сверлом, на сверлильном станке.

Аноним Птн 09 Май 2014 19:31:16  #1105 №124096 

>>124094
в два-три подхода расверлить разными диаметрами по увеличению, надфилем поправишь, упри в деревяшку, чтобы не выдавило и сильно не нажимай на дрель

Аноним Птн 09 Май 2014 22:46:43  #1106 №124103 
1399661203607.jpg

>>123980
и это снова я...

Анон, у ПИКов вывод программатора data подключается сразу к двум пинам мк(двунаправленный?)я долго изучал сопроводительный листок и нашел только Read/write отдельно

Аноним Суб 10 Май 2014 14:46:04  #1107 №124140 

Какой из трех киловатных электродвигателей на 40 вольт, 60 вольт или 70 вольт будет самым сильным и почему.

Аноним Суб 10 Май 2014 15:25:09  #1108 №124141 

>>124140
Никакой, потому что они все киловаттные.

Аноним Суб 10 Май 2014 15:32:13  #1109 №124143 

>>124141
а нахуя тогда их делать такими?
У продавца написано, что семидесятивольтный самый высокооборотный

Аноним Суб 10 Май 2014 17:01:45  #1110 №124146 

>>124143
Наркоман, надо различать мощность и момент. При одинаковой мощности момент будет больше у менее оборотистого - а значит и усилие на валу больше. Но от напряжения здесь ничего не зависит.

Аноним Суб 10 Май 2014 17:45:36  #1111 №124151 

Мне интересно, кто-нибудь из местных упарывается майнигом? Особенно с началом распространения специальных схем для этого?

Аноним Суб 10 Май 2014 18:24:03  #1112 №124153 
1399731843572.jpg

Мне надо сделать генератор синусоидального напряжение, с коэффициентом нелинейных искажений 2%.
Собственно подойдет ли такая схема, где прямоугольный сигнал преобразуется в синусоидальный?
http://fedjukov6.narod.ru/LOW_FREQ_OSC.htm пункт 2.2
Если нет, то какую аналоговую схему лучше взять?

Аноним Суб 10 Май 2014 18:51:29  #1113 №124155 

>>124153 Выбирай http://www.analog.com/en/rfif-components/direct-digital-synthesis-dds/products/index.html

Аноним Суб 10 Май 2014 19:02:32  #1114 №124156 
1399734152885.jpg

Пацаны, нюфак на связи. Купил наушники, а в левом ухе звук громче (объёмнее, что ли). Я поменял местами динамики, и теперь звук стал громче в правом ухе. Но потом я взял и припаял к динамикам электролитические конденсаторы (толк с этого есть вообще, или я еблан?), и мне кажется, что звук стал одинаковым. Что было (или всё ещё?) не так?

Аноним Суб 10 Май 2014 19:33:49  #1115 №124157 

>>124151
Ебать ты слоупок. Поезд ушёл уже.
Сейчас ты этим даже расходы на электричество не окупишь.
Ну или если мамка с батей платят, то тогда норм, конечно.

Аноним Суб 10 Май 2014 19:46:37  #1116 №124159 

>>124156
Главное правило: работает - не трогай!

sageАноним Суб 10 Май 2014 20:26:57  #1117 №124161 

>>124156
припаял на термоклей к магнитам?

Аноним Суб 10 Май 2014 21:29:35  #1118 №124164 
1399742975633.jpg

Радач, поясни. Вот есть эфир который постоянно засирают радиостанциями и прочими техногенными волночками, так вот, как захватить эти волночки в кубометре эфира, преобразовать их в удобный вид электроэнергий и исользовать для зарядки аккумулятора?

Новыйпидор. Суб 10 Май 2014 21:48:07  #1119 №124165 

>>124151
Ну почему же. Ты прав в плане SHA256. Выпускают еще асики для scrypt'а. http://bitcoinjournal.ru/obzor-asic-scrypt-majnerov/ зацени кароче, а потом можешь зайти на какой-нибудь калькулятор и посмотреть сколько можешь в месяц получить. И бтв 100 ватт, разве это потребление. Я вообще за другим заходил, где можно почитать о том, как работают все эти микроконтроллеры и платы доступным языком?

Аноним Суб 10 Май 2014 22:03:05  #1120 №124166 

>>124164
Берешь антенну да подключаешь а аккумулятору через диоды.

Аноним Суб 10 Май 2014 22:21:04  #1121 №124168 

>>124164
Представь себе, что антенны передатчиков - это лампочки в ночи. Самые мощные - киловаттные прожекторы, стальные - так, диодики.
Ты фактически хочешь собрать тепло от этих лампочек, проецируемое на 1 метр квадратный, и зарядить от него акк.
Ясно же, что не взлетит - тепла там так мало, что не хватит и преобразователь запитать, не то что что-то там заряжать. Много тепла только рядом с источником излучения, и то, даже киловаттный источник излучает во все стороны, так что вблизи полуишь считанные ватты, а издали - микро и нановатты.

Аноним Суб 10 Май 2014 22:45:24  #1122 №124173 

>>124166
А как антену собрать, чтоб она ловила побольше волночек?
>>124168
Но все равно там есть энергия, с каждого диодика по крошке и наберется чуть. Интересна сама идея и любой работающий результат.

Также интересны поля между ионосферой и землей, из них можно выкачнуть энергии?

Аноним Вск 11 Май 2014 07:55:18  #1123 №124196 

>>124173
>интересны поля между ионосферой и землей, из них можно выкачнуть энергии?
Можно, но делать этого не следует. Эти поля защищают планету. Один уже пробовал их пошатать - ему всем миром дружно пиздюлей за это вломили. Теперь шатают осторожно, ибо сильное влияние на погоду, да и спецэффекты всякие начинаются.
Лучше гляди в сторону облаков - это настоящие электростатические генераторы-монстры, каждое может отдать несколько мегаватт, и рассеивается. Снять энергию не так сложно, сложно ее удержать - эти мегаватты скачиваются в одном или нескольких коротких импульсах. Тут нужны сверхпроводниковые кольца, иначе никак.

Аноним Вск 11 Май 2014 08:29:52  #1124 №124199 
1399782592085.jpg

>>124161
Почти.

Аноним Вск 11 Май 2014 11:09:01  #1125 №124212 
1399792141452.jpg

>>124164 Если ты не живешь под многокиловаттной радиовышкой, это глупая затея. Пикрелейтед куда универсальнее.

Аноним Вск 11 Май 2014 13:32:24  #1126 №124225 

>>124103
еше вопрос: при программировании микросхемы в smd корпусе питание подавать на все выводы питания или достаточно по одному Vcc/Vdd с любой из сторон.

Аноним Вск 11 Май 2014 14:20:08  #1127 №124231 
1399803608125.png

Кто-нибудь из старпёров может пояснить, что это за наркоманИя на изображении? И зачем так было нужно, лол. Не передатчик же!
Это скриншот из инструкции к ламповой радиоле если что.

Аноним Вск 11 Май 2014 14:45:44  #1128 №124233 

>>124196
>Можно, но делать этого не следует.
Но я совсем чуть-чуть, чтоб от коммуналки не зависеть, 15 квт мне хватит.
>Эти поля защищают планету.
Я никому не скажу, а твой инсайд быстро удалят спецслужбы и сильного воздействия на планету не будет.
>Один уже пробовал их пошатать
Кто этот озаренный?
>Лучше гляди в сторону облаков
Но облака высоко и непостоянны, как их можно использовать?
Какой собрать девайс, чтоб он в грозу заряжал связку аккумуляторов.

Аноним Вск 11 Май 2014 15:00:49  #1129 №124235 

>>124231
Тотальный контроль и учёт жи. Потенциальная возможность слушать вражьи голоса — Большой Брат должен знать, у кого она есть.

Аноним Вск 11 Май 2014 15:46:03  #1130 №124243 

>>124235
Кул. Они уже тогда блокировали сайты до того как это стало мейнстримом.

Аноним Вск 11 Май 2014 16:52:53  #1131 №124247 

>>124231
Так абонплату на радиовещание собирали. Чисто денежный интерес. В 62 году, кажется, было отменено.
В рашке сперва и на телефоны GSM разрешение госсвязьнадзора продавали.

Аноним Вск 11 Май 2014 16:56:53  #1132 №124248 

>>124231
Не только анальный контроль, еще и налох собирали, при том не только в Совке. В Гермашке в 20гг налох зависел от количества ламп в приемнике, поэтому широкое распространение получили нескольк

Аноним Вск 11 Май 2014 16:58:22  #1133 №124249 

несколько ламп в одной колбе.

Аноним Вск 11 Май 2014 17:17:02  #1134 №124251 
1399814222187.jpg

Котаны, помогите советом.
Есть реле и есть схема запуска двигателя реверсивная. Реле одним своим контактом НО подключено прямо на катушку пускателя в обход схемы, а другим свом НЗ контактом разбирает полностью эту схему (перед кнопкой стопа) пока работает реле. Дистанционное управление, короч, накинутое поверх старого рев. пускателя. Так вот происходит хуета: когда реле прекращает работу, НО контакт размыкается и возникает дуга. Дуга держит катушку пускателя (и контакты самоподхвата!) во выключенном состоянии аж до тех пор, пока не восстанавливается НЗ контакт. И схема продолжает работать даже если реле отключилось.
Мне помогут в этом случае искрогасящие RC-цепи или снабберы как их там..?

Аноним Вск 11 Май 2014 17:19:49  #1135 №124252 

>>124251
>Дуга держит катушку пускателя (и контакты самоподхвата!) во включенном состоянии
быстрофикс, я тупанул на самом важном

Аноним Вск 11 Май 2014 18:17:25  #1136 №124259 

Аноны, есть старые стереоговноколонки для пеки Sven 310 (TDA 2822M), работающие от розетки (там понижающий трансформатор на 6.6 V/0.2 A). Я решил их переделать в более компактный и носимый вариант, отучив их от розетки. Я прихуярил к плате провода от кроны (9V, хуй_знает_сколько A), но звук стал тише (даже если выкрутить громкость на максимум) ЧЯДНТ?
С радиотехникой знаком 3 дня

Аноним Вск 11 Май 2014 19:17:38  #1137 №124263 

>>124259
Проседает питание. Крона - ОЧЕН ОЧЕН ОЧЕН слабо-нагрузочный (малоточный) источник пропитания. И долго в таком усилке не протянет

Аноним Вск 11 Май 2014 21:23:21  #1138 №124272 

Привет радач.
Появилась идея запитывать аккумуляторы, которых скопилось некоторое колличество от старой техники, от конденсаторов. Зачем - не спрашивайте. Так вот, как это можно организовать? Конденсатор -- преобразователь напряжения -- аккумулятор? Как контролировать отдаваемые амперы?

Аноним Вск 11 Май 2014 21:26:07  #1139 №124273 

>>123754
Заменил два кондёра и заработало. Но они были в разных цепях. Один в дежурке, другой на 3300мФ на 12в вроде.
Оба были дутые.

Слишком просто. Я надеялся выснить основные шаги диагностики на этом примере.
>>123409кун

Аноним Вск 11 Май 2014 22:04:35  #1140 №124279 

Правильно ли я понимаю, что микросхемы шим/драйверы типа UC384* не просто подают на затвор ключа импульсы, но и быстро разряжают емкость затвора после каждого импульса?

Аноним Вск 11 Май 2014 22:23:57  #1141 №124281 
1399832637014.gif

Какая точная цветовая маркировка у резисторов на 1 и 2 кОм? Нужно выковырять их из блока питания ПК. В разъяснительной таблице (пик) я НИХУЯ не понял. Ребята-радиоактивята! Выручайте!

Аноним Вск 11 Май 2014 22:41:13  #1142 №124288 

Что можно сделать из дисплея от Электроника МК-59? Может часы замутить? Анон, посоветуй!

Аноним Вск 11 Май 2014 22:49:41  #1143 №124289 

Поясните школьнику почему напряжение трехфазное, а не четырех фазное или 100 фазное. С физикой не дружу.

Аноним Вск 11 Май 2014 23:12:00  #1144 №124291 

>>124281
1кОм — коричневый-чёрный-красный-(золотистый/серебристый)
2кОм — красный-чёрный-красный-(золотистый/серебристый)

Аноним Вск 11 Май 2014 23:22:31  #1145 №124294 
1399836151566.jpg

>>124291
Ня!

Аноним Пнд 12 Май 2014 00:33:43  #1146 №124296 
1399840423103.jpg

бгг. Вот, определите номинал по полоскам.

Аноним Пнд 12 Май 2014 01:04:04  #1147 №124301 

>>124289
бог любит троицу, а четвертая - нуль.

Аноним Пнд 12 Май 2014 05:43:48  #1148 №124304 

>>124140
40 вольтовый, на 60 вольтах.

Аноним Пнд 12 Май 2014 06:25:21  #1149 №124306 

>>124272
Загугли ИОНИСТРЫ

Аноним Пнд 12 Май 2014 08:06:37  #1150 №124308 

>>124020
Лол, ты негр?

Аноним Пнд 12 Май 2014 08:16:04  #1151 №124311 

>>124103
Ты - ебанутый, ты что там делаешь?
Где ты нашёл 2 пина? Один пин, именуется PGD. На твоём >>123980 поргомматоре 2 пина /com- порта подключены к одному пину МК, т.к. пины COM-порта не могут в двунаправленность.

Аноним Пнд 12 Май 2014 08:33:08  #1152 №124313 

>>124259
Вместо кроны бери акк от бесперебойника.

Аноним Пнд 12 Май 2014 10:27:16  #1153 №124324 

>>124140
Давай иначе: у тебя есть 3 сорта говна по килограмму каждого. Какой сорт будет тяжелее и почему?

Аноним Пнд 12 Май 2014 11:11:31  #1154 №124325 

>>124324
Понятно, тогда обьясни мне на что влияет напряжение в двигателях?

Аноним Пнд 12 Май 2014 12:14:23  #1155 №124330 

>>124325
Да ни на что. Напряжение идет в комплексе с током: чем больше напряжение тем можно сделать меньший ток, и наоборот.
Ток же порождает магнитные силы, которые и движут якорь.
Важны только эти силы, все остальное не так важно.
Каждый виток производит определенное усилие на вал. Чем более толстый виток или чем их больше - тем усилие больше.
Уменьшая напряжение, нам нужно меньше витков, и за счет снижения массы обмоток мы можем увеличить их сечение, а значит и ток, и магнитную силу.
Увеличивая напряжение, нам нужно больше витков, масса обмоток растет, а значит мы вынуждены снижать их сечение, уменьшать ток.
В итоге напряжение влияет на ток, вводит по нему ограничение. Чем больше напряжение - тем больше витков и они более тонкие, чем меньше - тем меньше витков, и они более толстые. Это при одинаковой мощности двигателя.
Т.к. масса обмоток в целом равна, равен и магнитный поток, разве что в более тонких витках происходит больше потерь на всякую изоляцию, ну а в более толстых их нельзя так плотно уложить как тонкие, происходят потери на воздушные зазоры. Что выгоднее - хз.
Потом, мощность двигателя раскладывается на количество оборотов: при одинаковой мощности, чем больше оборотов, тем более слабый двигатель. Опять же все как с током и напряжением: у быстрого и слабого двигателя мы можем собрать всю его мощность через редуктор, у медленного и сильного - рассеять через редуктор. Т.е. усилие на валу мы можем регулировать аж в двух местах: выбирая тип обмотки, якоря, и ставя редуктор. Обмотка дает полную мощность двигателя, конструкция обмотки с якорем определяют с какой частотой пульсирует магнитное поле, определяют предельные обороты двигателя, ну а редуктор позволяет получать, с некоторыми потерями, то что нам нужно от любого типа двигателя, лишь бы его мощности хватило для наших целей.

Аноним Пнд 12 Май 2014 16:17:37  #1156 №124348 

>>124251
Все. Сам разобрался. Дополнительный НО-контакт от реле в самоподхват пускателя.

Аноним Пнд 12 Май 2014 16:38:56  #1157 №124350 

>>124263
>Оригинальный трансформатор: 6.6V, 0.2A
>Крона: 9V, 0.265A
Инфу про крону брал из гугла. Сила тока даже больше, неужели должна быть просадка?

Аноним Пнд 12 Май 2014 19:15:54  #1158 №124357 

>>124350
>неужели должна быть просадка?
Что такое крона? Это 6 маленьких таблеточек, сложенных в столбик. Возьми часовую батарейку, у ней емкость ноль с хуем, токоотдача такая же. Токоотдача всей кроны как у одной этой микробатареечки, потому что в кроне они идут последовательно а не параллельно.
Крона - это днище, лучше купи себе литиевую крону - литий хотя бы может в ток.

Аноним Пнд 12 Май 2014 19:30:05  #1159 №124365 

>>124350
После трансформатора наверное был диодный мост, -1 вольт, потом электролит стоял, *1,4 вольта. Устройство получало при питании от сети 8-9 вольт.

И да, все сильно зависит от того, какая у тебя крона. Солевая не даст 200 мА.

Аноним Пнд 12 Май 2014 21:15:07  #1160 №124397 
1399914907828.jpg

>>119973>>122510
Очередная балбесина, сюда надо смотреть и слушать, что Я говорю:
1. WITCH 18-24 FPS, в говноаниме - 4-8.
2. WITCH есть анимация рта, в аниме он только открывается и закрывается
3. У Чародеек есть нос, у аниме нет носа или нарисован треугольник
4. Анимация движений прорисована намного качественнее, чем в аниме.
5. Нет шаблонов, вроде цундере, кундере и прочего говна, все персонажи строго индивидуальны.
6. Нет шаблонной рисовки
7. Нет бисёненов, присущих махо-сёдзё, за исключением Калеба, все мальчики разные - есть ботан-гуманитарий, есть музыкант, есть качок...
Можно продолжать до бесконечности.

Аноним Пнд 12 Май 2014 22:14:59  #1161 №124408 
1399918499600.jpg

Радиотехники, выручите с вопросом относительно входов сброса триггеров - чем асинхронные отличаются от синхронных и как это вообще работает?

Аноним Пнд 12 Май 2014 22:26:49  #1162 №124409 

>>124408
Истина была где-то рядом и нашлась. Вопрос снимается.

Аноним Пнд 12 Май 2014 23:06:10  #1163 №124412 
1399921570778.jpg

Анон, как правильно по научному называются пикрелейтед и где купить?

Аноним Пнд 12 Май 2014 23:10:39  #1164 №124413 

>>124330
спасибо за охуенное обьяснение, анон

Аноним Пнд 12 Май 2014 23:37:37  #1165 №124416 

>>124412
Что это?

Аноним Втр 13 Май 2014 00:32:10  #1166 №124424 

>>124416
серенькие уголки.

Аноним Втр 13 Май 2014 00:38:17  #1167 №124425 

>>124416
Я так подозреваю что это lcd-дисплеи с гибкими контактными площадками.

Аноним Втр 13 Май 2014 00:45:27  #1168 №124426 

>>124412
гугли:

Conductive Connector

elastomer Connector

Аноним Втр 13 Май 2014 01:55:10  #1169 №124428 

>>124397
Но ведь, они ужасно страшные, особенно твой пикрилейтед. А анимешные тяночки - кавайные. НЯ! :3

Аноним Втр 13 Май 2014 01:59:45  #1170 №124429 
1399931985041.png

Посоны, насколько обратно-включенный диод эффективен в случае короткого замыкания или неверной полярности? Речь о гитарных эффектах. Полностью защищает транзисторы и оу? В течение какого времени? Сгорает ли он в течение какого времени и не выйдут ли из строя остальные полупроводники в схеме?

Аноним Втр 13 Май 2014 02:06:13  #1171 №124430 
1399932373214.jpg

>>124429
Речь, об этом

Аноним Втр 13 Май 2014 06:00:36  #1172 №124433 
1399946436476.jpg

>>123187

Аноним Втр 13 Май 2014 11:19:33  #1173 №124447 

>>124429
>насколько обратно-включенный диод эффективен в случае короткого замыкания или неверной полярности? Речь о гитарных эффектах. Полностью защищает транзисторы и оу?
Ебать ты наркоман, в случае обратного включения диод не работает вообще, так что он ничего не защищает.
А вот если его перевернуть - он тут же начинает работать, и полностью защищает схему, а на сколько его хватит - зависит от тока батареи и мощности диода, мощный диод просто выжмет всю батарею и все, слабый сгорит через некоторое время.

Аноним Втр 13 Май 2014 11:37:23  #1174 №124451 

Имеется какая-то плата. На ней два конденсатора вздувшиеся. Что это означает? Могу ли я выпаять их и использовать в своих устройствах? Или не стоит
Нуб.

Аноним Втр 13 Май 2014 11:40:07  #1175 №124453 
1399966807718.jpg

Есть одна ШИМка, и она сдохла. Гугол про неё не знает. Что мне делать, что вместо неё всунуть? 1H11502

Аноним Втр 13 Май 2014 11:59:52  #1176 №124456 

>>124451
Они вышли из строя. Использовать не стоит.

Аноним Втр 13 Май 2014 12:17:32  #1177 №124457 

>>124453
Сделай нормальное фото и уточни, в каких цепях стоит микруха, из фото ничего не понятно.

Аноним Втр 13 Май 2014 12:34:59  #1178 №124459 

>>124453
Если инвертор, я советую взять новый инвертор и не париться. На рынке продают вагонами.

Аноним Втр 13 Май 2014 13:12:17  #1179 №124463 

>>124457
В цепях открытия и закрытия мощного ключа. Жи есть импульсник от МФУ. Он замкнулся и ушёл в себя. Сгорел мосфет, я его поменял, теперь оказалось что с ШИМки ничего не приходит. Походу ШИМка поехала крышей и пизданула мосфет, а короткозамкнутый мосфет, в отместку, напердолил ШИМке.

Аноним Втр 13 Май 2014 13:13:33  #1180 №124464 
1399972413230.jpg

>>124463

Аноним Втр 13 Май 2014 13:50:03  #1181 №124467 

>>124464
Ясности не добавило (
Маркировка у платы есть, гуглил её?

Аноним Втр 13 Май 2014 14:01:44  #1182 №124468 

>>124467
Panasonic ETX9FX169EA. И ещё 3 разных, все ведут только на ебэй

Аноним Втр 13 Май 2014 14:15:42  #1183 №124472 

>>124464
http://www.innochip.com.tw/datasheet/IT1502.pdf
http://pdf.datasheetcatalog.com/datasheet2/f/0c9k2x7jd9luh2djfi4a888ws13y.pdf
Имей в виду, нужно внимательно различать I и 1, я нагуглил пару ссылок по запросам "PWM 502" и "PWM 1502".

Аноним Втр 13 Май 2014 14:26:16  #1184 №124473 

>>124472
Не. Всё хуйня кроме пчёл. Скажу шоб заказывали новую плату. Хуёвый из меня ремонтник

Аноним Втр 13 Май 2014 15:00:09  #1185 №124478 

>>124473
Тогда из тебя будет хороший грузчик, азазаз ))

Аноним Втр 13 Май 2014 20:03:46  #1186 №124510 

Подключал ТВ к компьютеру по VGA кабелю, но надоела мыльная картинка и постоянные слёты разрешения и положения картинки. Полез искать новый кабель - по отзывам все кабели сейчас лютая параша. Собираюсь самому спаять качественный сабж из коаксиального экранированого 75 Ом кабеля, но я не знаю, как мне его терминировать перед припаиванием к Dsub15 коннектору. Подскажи советом, анон.

Ничем кроме VGA подключить не могу, да.

Аноним Втр 13 Май 2014 20:13:06  #1187 №124511 

>>124510
Отбой, нашёл гайд.

Аноним Срд 14 Май 2014 00:15:06  #1188 №124520 

>>124447
Раз он не защищает в обратном включении, тогда зачем его ставят во многие схемы именно так, как показано здеся >>124430 И позиционируют его защитным от подачи неверной полярности.
Я могу предположить, что при подобном включении диода в случае неверной полярности диод откроется и образует проводник, в итоге чего будет КЗ. И при этом на остальные полупроводники ничего не поступит. Верно ли я думаю? И кстати, если это так, то КЗ никоим образом не влияет ли остальные на полупроводники схемы?

Аноним Срд 14 Май 2014 01:00:35  #1189 №124521 
1400014835874.jpg

Бля, не знаю где спросить даже. Цапонлак растворяет акриловые краски? Типа тех что продают для рисования и для художеств на ногтях. Есть одна панель с нанесенными через трафарет надписями акриловыми красками, хочу покрыть для защиты бесцветным лаком. Цапон пойдет? Аэрозольный лак хуета и липнит, а цапон по старой памяти быстро сохнет и окунанием удобно покрывать.

Аноним Срд 14 Май 2014 01:05:02  #1190 №124522 

>>124520
>Раз он не защищает в обратном включении, тогда зачем его ставят во многие схемы именно так, как показано здеся >>124430 И позиционируют его защитным от подачи неверной полярности.
Все верно, при неверной полярности он устраивает кз и выгорает сам, вместо электроники за ним. Но только при неверной полярности - в остальных случаях он не работает.

Аноним Срд 14 Май 2014 01:06:59  #1191 №124523 

>>124522
На самом деле это самое уебанское решение, какое только можно придумать, т.к. электроника ломается. Гораздо лучше защита от переплюсовки на полевике - в случае неверного включения схема просто не включается и все, никаких повреждений.

Аноним Срд 14 Май 2014 01:20:09  #1192 №124524 

Аноны, скажите. Вот я хочу сделать точку доступа с вайфаем на несколько клиентов - пойдет обычный трансивер или надо что-то городить - иначе только один клиент?
Я, может, глупость спрашиваю, но голова уже кипит.

Аноним Срд 14 Май 2014 04:55:07  #1193 №124525 

>>124524
расскажи больше

Аноним Срд 14 Май 2014 05:01:43  #1194 №124526 

>>124524
если ты вайфай донгл\карточку хочешь воткнуть в пк и сделать полноценную точку доступа, такая возможность зависит от драйвера устройства.
Работать в режиме AdHoc можно, если подходящего драйвера для твоего устройства нет.

Если ты собираешься на скрутках запоять шилд на ордуину, и тебе нужен кристал с файфоем, смотри в сторону ralink

Аноним Срд 14 Май 2014 08:17:15  #1195 №124527 

>>124472
Ты у мамы сегодня траль? Нагуглил он блять.

Аноним Срд 14 Май 2014 08:20:24  #1196 №124528 

>>124524
Купи обычный роутер и не еби голову.

Аноним Срд 14 Май 2014 08:46:45  #1197 №124529 

Сап, радач, недавно подключал магнитолу к аккуму в машине и в ней сгорела микросхема-усилитель. С какого хуя это произошло. Я конечно долбобеб, так как не подключил предохранитель, но все же.

Аноним Срд 14 Май 2014 12:57:31  #1198 №124543 

>>124529
>С какого хуя это произошло
Просто машина оказалась сильнее магнитолы, машина победила, магнитола - нет. Нужно чтобы и магнитола и машина были одинаковой силы, иначе один из них проиграет.

Аноним Срд 14 Май 2014 13:00:35  #1199 №124544 

>>124543
Магнитола раньше стояла на камри моего товарища, сам я езжу на семере. Семера > камри. ГОРЖУСЬ АВТОПРОМОМ РОССИИ.

Аноним Срд 14 Май 2014 14:01:08  #1200 №124551 

>>124544
>ГОРЖУСЬ АВТОПРОМОМ РОССИИ.
Магнитола просто проиграла с отечественного автопрома. Она же такого никогда в своей жизни не видела - тазы на колесах, ухаха. Вот животик и надорвала.

Аноним Срд 14 Май 2014 14:20:59  #1201 №124552 
1400062859014.png

Всех приветствую.
Делаю квазиселектор. Необходим блок, который формирует импульс длительностью tсел на прямом и инверсном выходах и запускается по переднему фронту входного сигнала. (на пикрелейтед:ЧМ)
Мне подсказали, что это можно реализовать на мультивибраторе, но как?
В общем, нужна реальная схема данного устройства.
Буду премного благодарен за Вашу помощь.

Аноним Срд 14 Май 2014 14:23:00  #1202 №124553 

>>124552
бля, сорри за пикчу

Аноним Срд 14 Май 2014 14:33:09  #1203 №124554 
1400063589722.jpg

взял катушку б115,
анон первая лампочка слеванаправо горит, катушка искрит, а вторая лампочка не горит - почему?

Аноним Срд 14 Май 2014 14:39:11  #1204 №124555 

>>124552
http://www.kongregate.com/games/krispykrem/kohctpyktop-engineer-of-the-people
Вот, собирай. Тебе понадобится осциллятор, счетчик, триггер и инвертор.
По фронту запускаешь осциллятор и взводишь триггер, счетчик считает импульсы, требуемый вывод счетчика соединяешь с триггером - как только таймаут закончился, триггер сбрасывается. Инверсию делаешь инвертором.

Аноним Срд 14 Май 2014 14:40:19  #1205 №124556 

>>124554
А с чего ей гореть? Первая лампочка на землю закорочена - дальше ток не идет.

Аноним Срд 14 Май 2014 14:44:38  #1206 №124559 

>>124556
на катушку-то идёт

Аноним Срд 14 Май 2014 14:46:39  #1207 №124561 

>>124559
У тебя хуй понятно что и куда идет. Наркоманская схема какаято.

Аноним Срд 14 Май 2014 14:56:16  #1208 №124563 
1400064976334.jpg

>>124561
>Наркоманская схема какаято
я тож так думаю, но иначе забивается катушка и непропускает ток
катушка зажигания б115 то что в пунктирном кружочке - прерыватель с бочёнком(хз как называется на 50 Ом) на массу

Аноним Срд 14 Май 2014 17:25:06  #1209 №124572 

>>124551
Смею заметить, что данные тазы, как вы выразились, имеют одно прекрасное свотво - они ВВАЛИВАЮТ.

Аноним Срд 14 Май 2014 17:32:34  #1210 №124573 

Если использовать в step up преобразователе с 12 до 22 В полевой трназистор с Vds = 30V ничего страшного не случится?

Аноним Срд 14 Май 2014 17:55:47  #1211 №124574 

>>124572
>Смею заметить, что данные тазы, как вы выразились, имеют одно прекрасное свотво - они ВВАЛИВАЮТ
Тазы - это гробы на колесах, без обид. Та же десятка и что там после нее, калина. На краштестах это охуенное корыто из фольги. У иномарок же (кроме кетайских - те еще круче по тонкостенности, вообще в труху разносит, как будто из бумаги), лично наблюдал силовой каркас - он прочный, толстый, надежный, но в то же время спереди и сзади, перед бамперами (которые тоже такие же массивные как и сам каркас, но прячутся под тонкой пластиковой обшивкой), специально продавлен в нескольких местах, т.е. инженеры уже все просчитали, и специально ослабили некоторые места, чтобы при ударе там начала гасится энергия. Т.е. машина при ударе гнется не абы как повезет, а в безопасных местах, там, где повреждение не коснется людей внутри, не отрежет им ноги.
Так что при ударе иномарка с таким каркасом ведет себя куда как приятнее - во первых сам каркас гораздо прочнее отечественного, во вторых он еще и много энергии рассеивает прежде чем она дойдет до людей в салоне, и в третьих - оставшуюся энергию рассеивают подушки безопасности, которыми иномарки буквально утыканы.
Т.е. при прочих равных иномарка позволит выжить на гораздо бОльших скоростях. А жизнь, как вы знаете - бесценный товар, так что скупится не стоит.
Еще приятнее то, что сейчас тазы стоят как иномарки - выбор очевиден. За ту же цену можно взять отличную, надежную иномарку, спроектированную по всем евростандартам, не попиленную, с полноценным силовым каркасом, а не как у нас, половина металла уходит налево, на дачи начальникам. Куча всяких технологий, чего в тазах и близко не наблюдается. Много электроники, все детали продуманы, как для белых людей. В общем в пользовании гораздо приятнее, чем тазы, при той же цене, гораздо большей безопасности, надежности, да еще и кондиционеры во всех поголовно стоят - для нашей летней жары еще один бонус.

Аноним Срд 14 Май 2014 18:25:30  #1212 №124577 
1400077530761.png

>>124555
спасибо, конечно, но как-то замысловато.
>>124552
нашёл один мультивибратор АГ1(на пикче), если Uвх подать на 5, а 3,4 заземлить, он будет работать по переднему фронту Uвх?

Аноним Срд 14 Май 2014 19:50:45  #1213 №124580 
1400082645748.gif

>>124573
И да, чем обусловлен выбор Vgs при проектировании step up?

Аноним Срд 14 Май 2014 20:44:13  #1214 №124583 

>>124525>>124526
Делаю девайс. Использовать SoC для роутеров не пойдет - там оверкил с процессором и памятью, нужен вайфай модуль отдельно. Пока остановился на MAX2828. Смотрите глубже, я ищу не как раздать с ноута друзявочкам вайфай, а как бы не прооленить с микросхемой. Антенну буду выводить. Остальное программно делается вообще? Програмно в смысле мозгит там будут арм, скорее всего без ОС, так что драйвер всё равно придется писать самому.

Аноним Срд 14 Май 2014 21:00:57  #1215 №124584 

>>124580
Максимальным напряжением между стоком и истоком, в данном случае - между стоком и землёй.

Если вы хоть немножечко понимаете в электричестве, то должны заметить, что это напряжение - выходное плюс прямое падение на диоде.

Аноним Срд 14 Май 2014 21:03:23  #1216 №124585 

>>124583 Ты хорошо подумал прежде чем колхозить самодельный wifi трансивер?
http://www.aliexpress.com/item/Free-Shipping-HLK-RM04-aerial-serial-wifi-dual-ethernet-port-serial-port-UART-to-WIFI-module/1532883383.html

Аноним Срд 14 Май 2014 21:08:58  #1217 №124587 

>>124585
Хорошо подумал. Там ещё много чего надо будет в девайсе, но с вай-фаем у меня теоретические провалы. Не могу понять - он как uart или как i2c, например. В смысле - может ли приемопередатчик работать как точка доступа для нескольких устройств. Они как-то мультиплексироваться будут или я даже не знаю? Нигде не могу найти где почитать.

Аноним Срд 14 Май 2014 21:19:30  #1218 №124588 

>>124587
>может ли приемопередатчик работать как точка доступа для нескольких устройств.
Зависит от степени ума этого приемопередатчика - читай даташит. А то смотри, самый тупой передатчик не может ничего - ты сам должен будешь выставлять таймслоты, рулить пакетами и каналами - глядишь и твоей армки не хватит, там же оперативка нужна под буферы приема-передачи, под таблицы маршрутизации, под протоколы и прочее. Фактически роутер с нуля собираешь.

Аноним Срд 14 Май 2014 23:14:11  #1219 №124599 

>>124577
ну по логике так?
ребзя, срочно надо.

Аноним Чтв 15 Май 2014 00:40:17  #1220 №124608 
1400100017523.jpg

>>119967
>2014
>Пейджер


Анонас, есть у меня пикрелейтед, хочется поиграться, так сказать. Собственно вопрос, можно ли собрать передатчик для пейджера, чтобы подключить к ПК и отправлять с ПК сообщения?
Кстати, слышал я про "любительскую пейдженговую связь" в этой вашей Европе. А в рашеньке такого нет часом?

Аноним Чтв 15 Май 2014 04:41:45  #1221 №124617 

>>124608
Можно, но дальность будет маленькая.

Аноним Чтв 15 Май 2014 07:03:17  #1222 №124618 

>>124574
Да знаю я, хуле - разработки 60-х годов (это про классику). Но меня вобщем-то в семере все устраивает, разве что руль в девятине удобнее расположен.

Аноним Чтв 15 Май 2014 09:26:17  #1223 №124631 

>>124554
>>124563
посоны, чо никто внятно не скажит чтоли?

Аноним Чтв 15 Май 2014 09:31:49  #1224 №124632 

>>124574
>Тазы - это гробы на колесах, без обид
у вас двойные стандарты: на механизме автомобиль в хотите гнать 500км\ч в невменяемом состоянии, набирая смс и не умереть при лобовом столкновении с автобусом школьников,
но вы жэ не толкаете в шутку сослуживцев в молотилку на работе, не так ли?

Аноним Чтв 15 Май 2014 10:34:56  #1225 №124637 
1400135696599.jpg

Что это за зеленая деталь?

Аноним Чтв 15 Май 2014 11:02:32  #1226 №124639 

>>124637 Резистор 5мОм.

Аноним Чтв 15 Май 2014 12:15:58  #1227 №124647 

>>124637
сфоткай крупнее. Не разобрать ничего

Аноним Чтв 15 Май 2014 12:32:10  #1228 №124649 

>>124574
>скупится
Эх, жаль твои родители поскупились на контрацептивы.

sageАноним Чтв 15 Май 2014 14:37:16  #1229 №124653 

>>124574
>Так что при ударе иномарка с таким каркасом ведет себя куда как приятнее - во первых сам каркас гораздо прочнее отечественного, во вторых он еще и много энергии рассеивает прежде чем она дойдет до людей в салоне, и в третьих - оставшуюся энергию рассеивают подушки безопасности, которыми иномарки буквально утыканы.

Как там в девяностых, брат?

Аноним Суб 07 Июн 2014 15:36:22  #1230 №127431 

Бамп годному треду!

comments powered by Disqus