Сохранен 176
https://2ch.su/sex/res/1277623.html
24 декабря 2023 г. Архивач восстановлен после серьёзной аварии. К сожалению, значительная часть сохранённых изображений и видео была потеряна. Подробности случившегося. Мы призываем всех неравнодушных помочь нам с восстановлением утраченного контента!

Всем у кого проблемы с поиском девушек.

 Аноним Срд 09 Окт 2013 05:24:46  #1 №1277623 
1381281886660.jpg

Посвящается всем парням, кто лишился девственности после 20-ти и вообще всем парням, у кого проблемы с нахождением девушки.
Хотел в тред для девственников 23+, но моя инфа и мой вопрос куда как более обширны.
Я не гуру пикапа, более того, мой опыт довольно скромен. Тем не менее мне есть что рассказать.
Забудьте Протопопова. Всё гораздо проще.
Основная причина такого расклада в личной жизни - это проёбанная социальная адаптация в школьном возрасте. Причин может быть очень много, в том числе более высокий интеллект. Хотя нередко к нему добавляются какие-то ещё особенности.
Пример - в школе, ещё в младших и средних классах парню скучно развлекаться так как развлекаются остальные, и он ударяется во что-то своё. Часто требующее куда как больших мозгов и/или большего терпения. Это часто осознанный выбор, который делается не из убеждений, а из внутренних желаний. Компьютерные игры тоже сюда входят, правда чаще это игры, где нужно много думать и планировать, чем например стрелялки. Хотя у меня лично дошло в своё время(2-3 классы) до того, что найдя пробирку в закромах у деда я начал интересоваться химией и позже - во время 2-3 классов изучил программу 8-9 по химии.
В процессе увлечения у такого парня появляются свои знакомые. Важный момент - их немного, они того же пола, и они чаще всего тоже оградили себя от остального коллектива в своём классе.
В то же время такой парень мало общается со школьным коллективом, коллектив это видит и часто начинает сам его в лучшем случае - молча презирать. В худшем - травить. Поскольку общение с коллективом для такого парня - не главное, то чаще всего на это забивается болт.
Позже, уже к моменту старших классов, когда половое созревание берёт своё, такому парню и самому хочется женского внимания. Вот тут и вылезают все проблемы:
-Собственный класс его презирает. Общество вообще склонно не любить всех кто ему кажется странным. В худшем(но никак не редком) случае - как уже и сказал - травля.
-Разные интересы с большинством. Здесь кстати и проявляется то самое явление, известное как склонность грузить. Он не знает о том, что интересно большинству, большинство же не знает о его интересах. Часто таким образом может просто не найтись точек соприкосновения с девушками. Потому как чтобы разговаривать ниочём - нужно просто быть хоть немного "в теме" того что происходит вокруг.
-Неумение играть в социальные игры. Кидать понты(то есть создавать ложный образ собственной крутости), отличать чужие понты от реальности, скрывать собственные намерения, и соответственно читать чужие(в итоге человеком часто пользуются в своих интересах, из-за его "доверчивости"), а также неумение понимать как его оценивают в коллективе и вообще - отслеживать происходящие в коллективе процессы.
Возможно ещё есть какие-то моменты, но уже сочетание этих трёх факторов даёт достаточно оснований для того, чтобы было достаточно трудностей. Нет, они безусловно преодолимы... со временем.
Вот только те же чужие интересы перенимаются неохотно и больше для галочки - чтобы сойти за своего. Потому как если человек сознательно ушел от них ещё в начале школьной жизни(поскольку они ему не нравились), почему они должны искренне заинтересовать его в этот раз? А без хотя-бы элементарного их знания сложно что-то ловить в компаниях обычных социалов. Соответственно и выбор из доступных девушек(да и не только девушек) меньше. Нет, конечно можно ловить кого-то среди таких-же фриков и асоциалов так ты сам(а девушки тоже такие есть. Знаю пару таких, но явление толком не изучил. Правда интересы у них другие, чем у парней. Но двум асоциалам всегда несложно найти общий язык). Вот только мало того, что таких людей меньше, так такие люди ещё и реже кучкуются, и часто отличаются друг от друга сильнее, чем от социалов.
С социальными играми ещё сложнее - нужен живой опыт. Мне вот совсем недавно, только благодаря тем из друзей, кому я доверяю, и у кого опыта больше, приходилось ловить нескольких знакомых на лжи за моей спиной в корыстных целях. Так вот - здесь главная проблема что приходится набивать опыт, играя в основном с игроками более высокого уровня чем ты сам.
Ни то ни другое не есть что-то невозможное. Но вполне себе достаточное, чтобы споткнуться не один раз.
И вполне себе достаточное, чтобы заработать кучу комплексов и страхов в процессе.
Собственно социальная адаптация(умение использовать ресурсы общества в своих целях) - это не процесс, который заканчивается к определённому возрасту, это характеристика, которая в зависимости от опыта и задач меняется в течении всей жизни. Но большая часть людей часто развивается до определённой положенной нормы и не более. Выше нормы характеристика обычно у тех людей, кому она необходима по профессии и у кого она является вопросом денег.
Но у большей части тех, кому посвящён этот тред она как раз и не дотягивает до этой нормы.

В общем-то основную мысль я высказал.
Во первых - задавайте вопросы, кому что непонятно.
Во вторых - если у кого есть чем дополнить - дополняйте.
В третьих - помимо раздела /sex я продублирую данный тред в /psy. Дело в том, что я понимаю, что такое интересы большинства(массовая культура) и социальная адаптация(и социальные игры), но вот что интересует - это книга, которую можно было бы почитать как учебник по социальной адаптации и социальным играм. В особенности для тех, у кого эта адаптация недостаточная. У кого есть что посоветовать - посоветуйте пожалуйста.

Аноним Срд 09 Окт 2013 05:33:05  #2 №1277626 
1381282385634.jpg

Отсоси.
В школе был намного умнее других, так как с легкостью обходил всех даже на уровне городских олимпиад, 100% времени уделяя комп. играм, даже не учебе. Социальную адаптацию проебал, т.к. был слгка ПГМнутым, а социум наш любит побухать-покурить за углом школы, а мне это было ни-ни. Итог описан тобою выше, за исключением...
Прийдя в институт, я понял, что так, как раньше, не будет. Месяц активной социализации + высокий интеллект дали мне возможность не то, что влиться в новый коллектив, а стать его душой. В итоге в конце первого же курса потерял девственность, обзавелся тян проснулся на уроке с обосраными штанамии живу припеваючи, попивая апельсиновый сок. Задавай вопросы.
А лучше правь свою теорию, в ней явно ошибка.

мимо ОП №1277580

Аноним Срд 09 Окт 2013 05:33:58  #3 №1277627 

http://www.2ch.hk/psy/res/276280.html - дублирование данного треда в /psy

Аноним Срд 09 Окт 2013 05:36:13  #4 №1277628 

>>1277623
Во сколько лет требования к партнерше начинают падать, и на сколько?

Аноним Срд 09 Окт 2013 05:36:16  #5 №1277629 

Я бы посоветовал добавитьинформацию о разнице между декларируемым и реальным положением вещей - сам до 18 лет очень много напарывался на это, наивно предполагая, что если я сам был готов делиться информацией о своей системе ценностей, и эта информация соответствовала действительности, то так же делают и другие.

P.S. Сравнил описание первой части ОП-поста с мысленным описанием себя - процент попадания довольно высокий.

Аноним Срд 09 Окт 2013 05:42:28  #6 №1277631 

>>1277626 и где ошибка в теории? Некоторым удаётся быстрее наверстать упущенное, некоторым медленнее. У меня кстати тоже тян была(уже расстались), сама из таких же асоциалов, так что я тоже не девственник. Это не означает, что у меня полностью навёрстана социальная адаптация.
Алсо что за специальность ВУЗа? На некоторых более престижных специальностях именно что В ОСНОВНОМ собираются люди с недостатком социальной адаптации.
Я кстати первый курс ВУЗа проебал, именно из-за привычки сознательно держаться в стороне.
И да - раз уж так - объясни, что из себя представляют интересы, о которых нужно быть в курсе, чтобы было о чём поговорить в обществе? Я пока не сумел чётко определить их рамки и что их объединяет? Может тебе удалось?

ОП

Аноним Срд 09 Окт 2013 05:48:07  #7 №1277632 

>>1277629 да, это один из важных элементов социальных игр - стремление скрывать свою сущность и умение обманывать и выдавать желаемое за действительное.
А процент попадания довольно высокий как у меня самого, так и у двоих моих знакомых фриков-асоциалов.

ОП

Аноним Срд 09 Окт 2013 05:49:47  #8 №1277634 
1381283387639.jpg

>>1277631
ошибка в том, что отсутствие социальной адаптации в школе не приводит к социальной отсталости человека в будущем. а вот отсутствие умения адаптироваться, что есть уже черта характера, отчасти врожденная, отчасти привитая в детстве,и ведет к неумению в общество.
Гуманитарий, учусь по большей части среди девушек, а там уж поверь, социализация из всех щелей прет.
Зависит от общества. Но если брать среднестатистическое общество, которое в этой стране, увы, носит кодовое название "Быдло", то нужно знать ничего, но отточить навык не переступать границы их интеллекта. Быдло любит сплетни, любит бухать и танцевать, любит все, что модно и популярно ИМЕННО СЕЙЧАС (музыка, фильмы, книги), остальное индивидуально для каждого. Вот серьезно.я пытаюсь сформулировать какие-то более точные рамки, но их нет. Кроме этого я играл на личных хобби окружающихкто-то любит доту, кто-то любит слушать рок, кто-то любит футбол.

Аноним Срд 09 Окт 2013 05:59:16  #9 №1277635 
1381283956987.jpg

>>1277623
На всю твою простыню могу ответить только одно: Дисайплс 3 - говно, а ты, стало быть, говноед.
О чем можно говорить с говноедом?
Ладно, теория твоя годится, она грубоватая, но пойдет. Другое дело что смысла в ней нет и ты просишь что-то почитать, хотя читать тут не нужно. Если ты дохуя умный - действуй и анализируй своим дохуя умом ответную реакцию социума, вот и все. Возможно будешь как этот >>1277626 хуй, хотя это сомнительное счастье для одаренного человека это я говорю основываясь на своем опыте, потерял девственность в 23 (социализироваться начал только на последних курсах универа и в армии), потрахал чуть более 10 разнообразных тней, гулял ночами с посонами/тянками, тусовался на вписках, понял, что это не мое. Сейчас нашел себе скромняшу, она меня очень любит, я ее тоже, хиккую дальше, лол.

Свой пост я скопирую в psy/, потому что так хочу.

Аноним Срд 09 Окт 2013 06:08:44  #10 №1277637 

>>1277634 Адаптироваться может каждый, я этого не отрицаю. Кому-то легче, кому-то сложнее.
Про гуманитариев и девушек - тут тоже не так просто. Потому как среди гуманитариев есть вполне себе "духовно богатые девы" c ОБВМ, у которых часто тоже уклон в какую-нибудь свою узкую сферу и тоже недостаток социализации.
С определением рамок того что любит быдло - согласен, у меня примерно такие же выводы. Вот только это не сильно упрощает суть ИМХО. Посмотреть Сумерки или послушать Джастина Бибера для того чтобы лучше находить общий язык с обществом - похоже отчасти на ритуальное поедание говна. Хотя кто знает.

Аноним Срд 09 Окт 2013 06:11:22  #11 №1277638 

>>1277635 Да, Disciples 3 - говно, но картинка демонолога хорошая.
Своим умом можно много понять. Так или иначе многое постигать придётся. Но ведь наверняка же кто-то до тебя по тем же стопам шел?

ОП

Аноним Срд 09 Окт 2013 07:08:23  #12 №1277651 

>>1277623

Годная статья в тему. Советы там тоже есть.
http://stelazin.livejournal.com/106326.html

Аноним Срд 09 Окт 2013 07:22:25  #13 №1277655 

>>1277638
Хуй знает, когда читаешь - это не твой опыт, не твои наработки, не твоя шкура. Что ты хочешь добиться этим чтением? Если ты прочитаешь как нужно себя правильно вести в быдлообществе - ты, скорее всего, не сможешь правильно себя там вести. Чтобы уметь делать нужные жесты в нужное время и произносить нужные слова среди слов других - необходимо участвовать в этом, иначе никак. Еще необходим авторитет, который словами и поведением, с одной стороны зарабатывается и теряется, а с другой - сглаживает недостатки этих слов и поведения. В общении возникают тысячи ситуаций, а ты хочешь где-то подсмотреть готовые шаблоны. Ты будешь в них путаться, впадать в ступор, пытаясь вспомнить, что ты там прочитал, искать подходящий случаю шаблон в ситуации, про которую не было написано в книжке. Нахуй тебе это надо?
Ящитаю, что социализация - это тот случай, когда теория только отдаляет от результата. Это то же самое, что перед тем, как пойти на секцию бокса учиться по книжкам и видеоурокам - ты приходишь, нахватавшийся поверхностных знаний, рассуждений авторитетных боксеров на секцию и начинаешь либо лечить тренеру, что он тупой, ты читал по-другому, либо внутренне сопротивляться тому, что противоречит твоим видеоурокам, кроме того ты, со своего дивана, неверно интерпретировал хуеву тучу действий. В итоге тренеру придется или выбивать из тебя все это говно, или ты весь такой умный д'Артаньян, с охуенными теоретическими знаниями, уебываешь из секции диванным боксером, а "тупой" тренер делает из пары-тройки самых способных чемпионов местных соревнований или выше, из остальных - толковых бойцов-длясебяторов, с поставленным ударом, хорошей физической и моральной подготовкой, хотя "тупой" тренер делал все не так, как в твоих видеоуроках. А ты, заметь, остаешься сраным кукаретиком, боящимся (и вполне обоснованно) конфликтов с быдлом. Понятна моя аналогия?
Лучше действуй и сам себе пиши книгу.

sageАноним Срд 09 Окт 2013 07:24:12  #14 №1277657 

>>1277655
С пунктуацией обосрался немного, извини

Аноним Срд 09 Окт 2013 09:42:56  #15 №1277726 
1381297376819.png

>>1277623
Прекрасно написано Как будто писано с меня, лоооол.
С удовольствием дополню и поправлю.
1) Превосходящий интеллект у асоциала далеко не всегда. Многие (а даже тут долбоёбов не могущих в текст полон тхреад) как раз вполне средние, серые и скучные типы.
2) Очень верно подмечено, что "инфантильный коллектив" нужен прежде всего для изучения подлых сторон людской натуры, и умение видеть ложь, предательство, корысть. Но часто сам по себе уход от сверстников - это нежелание участвовать в этих быдлоиграх. Так что тут дело может быть не просто в разных интересах - но и в нравственных установках (чувак может быыть просто из хорошей семьи, с начатками религиозности, добрый и честный по натуре). В итоге - он не то что "дохуя умный" - а просто "лох" или "олень".
3) В твоих рассуждениях общество выглядит не меняжщимся и однородным - как будто человеку опять приходится возвращаться в школу. На деле, всё не так, и школота постепенно взрослеет, умнеет, и становится лучше. Кроме того, в ВУЗиках, на работках, формируются свои кружки и коллективы, которые строятся на чуть других понятиях. И фрики и асоциалы - вовсе не такие уж зашуганные одиночки. ИМХО - "социализация" не сошествие вниз, к быдлу, а поиск круга общения, работы и девушки своего уровня (тоесть тех 3-4% которые действительно интересны).

А вообще, молодец, добра тебе, желаю набрать ИТТ много полезной иинфы для себя, и по итогам треда написать если не книгу (возможно, слишком ты замахнулся) - но просто хорошую статью.

Аноним Срд 09 Окт 2013 09:47:11  #16 №1277728 

>>1277623
Бро, заводи бложек, буду тебя читать.
>так такие люди ещё и реже кучкуются, и часто отличаются друг от друга сильнее, чем от социалов
Две бочки чая.
>У кого есть что посоветовать - посоветуйте пожалуйста.
https://ru.wikipedia.org/wiki/%D0%A1%D0%B8%D0%BD%D0%B4%D1%80%D0%BE%D0%BC_%D0%90%D1%81%D0%BF%D0%B5%D1%80%D0%B3%D0%B5%D1%80%D0%B0

Аноним Срд 09 Окт 2013 09:57:40  #17 №1277734 

>>1277726
...и, да, по п.2) ещё добавлю, что "детский коллектив" - это вообще ненормально, и он ырабатывает как раз хуёвые и порочные установки.
Нормальный человек вырастает в семье, при родительском воспитании. А в школьных коллективах и дворовых стаях как в зонах или армии выковываются уродливые формы поведения и скотские отношения. И это такая вот "школа жизни", лол.

Аноним Срд 09 Окт 2013 10:07:49  #18 №1277742 

>>1277734
>добавлю, что "детский коллектив" - это вообще ненормально
Скорее говорит о хуёвости нашей педагогики. Это же касается и других коллективов. Если в коллективе хуёвая атмосфера - виноват в первую очередь начальник.

Аноним Срд 09 Окт 2013 10:14:22  #19 №1277746 

>>1277742
>говорит о хуёвости нашей педагогики.
Отчасти. Главное - доминация взослых и жёсткий отсев "отрицалова". Делов в этом. Детям дают самим выстраивать отношаки, иерархию, заводить лидеров - вот в чём говно.
А вообще, давай не будем спорить, бамп годному треду.

Аноним Срд 09 Окт 2013 10:15:57  #20 №1277748 

>>1277746
...
>Главное - доминация взослых и жёсткий отсев "отрицалова".
в смысле так надо, чтоб дети не охуевали. А у нас как раз
>Детям дают самим выстраивать отношаки,
небольшой смысловой фикс.

Аноним Срд 09 Окт 2013 10:17:15  #21 №1277749 

Алсо, добавлю о хуёвой атмосфере в детских коллективах - это давняя традиция совковой педагогики. В совковом стиле главный приоритет - это "управляемость" детского коллектива. Что достигается часто очень нездоровыми средствами, психологическим давлением на "нитаких как фсе" и прямым натравливанием на "белых ворон" всей активной части коллектива. Что воспитывает в детях охуенные навыки "быть такими как фсе", безинициативность, желание смотреть в рот начальству, при этом за спиной его подсиживая и прочие радости рабской психологии. Это закладывается в первую очередь в школе, благодаря хорошо отработанной при совке технологии штамповки рабов.

женственно-кун

Аноним Срд 09 Окт 2013 10:25:58  #22 №1277755 

>>1277748
>Детям дают самим выстраивать отношаки,
Не просто дают, а подталкивают к выстраиванию таких отношений. Педагог выбирает некоторое количество склонных к построению иерархии деятелей вона би лидеров и оказывает им моральную и иную поддержку. Причём настоящих лидеров (это малолетние бунтари) при этом загоняют на самое днище и всячески унижают и призывают к этому же весь коллектив. Вона би лидеры при поддержке педагога будут жопу рвать, лишь бы доказать свою лояльность, будут гнобить остальных и т.д.

Это я к тому, что не так плохи детские коллективы сами по себе, насколько ужасными их делают совковые подходы к педагогике. Очень надеюсь на то, что в пед.ВУЗах сейчас учат другому. Но что-то надежда слабая.

женственно-кун

Аноним Срд 09 Окт 2013 10:28:06  #23 №1277757 

>>1277749
Ты охуел?
женственно-кун

Аноним Срд 09 Окт 2013 10:30:22  #24 №1277759 

>>1277755
>совковые подходы
>традиция совковой педагогики
>В совковом стиле
>отработанной при совке
Эта пидараха поломалась...новой не надо...

Аноним Срд 09 Окт 2013 10:32:12  #25 №1277761 

>>1277623
Ох лол, ОП. Точно такой же случай, только в некоторой степени более запущенный. Нас в 6м классе собрали в илитный класс умных детей,так что мы там варились полностью в "своей атмосфере". В итоге даже в универе я учился между делом, особо никого из группы не зная (а там было овер 50 тян), хотя ко мне и подкатывали, и продололжал угорать по хардкору в своей старой компании одноклассников. В результате лишился девственности только в 23 (когда вдруг совсем припёрло), тоже с няшей и умняшей, но она росла в среде была и к 18ти уже имела более 10 кунов за плечами. Теперь вот немного жалею с одной стороны, что всё так вышло - до 5го класса я был таким себе альфачом-агрессором, тянки на дни рождения приглашали и домй чай пить. А после "тепличных условий", стимулирующих только мозговую деятельность, как-то осознал, что тян нужны только в 23. Теперь в 28 кажется, что проебал что-то важное и много.

Аноним Срд 09 Окт 2013 10:37:52  #26 №1277764 

>>1277757
>Ты охуел?
Што?

>>1277759
>Эта пидараха поломалась...новой не надо...
Опровергни по существу. И давай, расскажи больше "родившемуся в СССР" про пидарах и совок. Касательно совка - при СССР было таки сочетание таких казарменных методов управления детским коллективом и некая "идеология" и цель. То есть эту управляемую массу куда-то вели. Когда совок распался, совковые методы педагогики остались, а цель и идеология исчезли. Это привело к чудовищным результатам.

женственно-кун

Аноним Срд 09 Окт 2013 10:39:39  #27 №1277765 

>>1277655
Двачую этого. Тут нужен только живой опыт. Мен явот свела судьба с человеком (мой начальник), который полная противоположность меня. Вместе тусим очень много времени, по сути - он меня социализировал и позволил взглянуть на мир с другой стороны. А так я всё это знал и в теории, но когда сталкиваешься вживую и сам в это участвуешь - совсем другой опыт.

Аноним Срд 09 Окт 2013 11:46:49  #28 №1277818 

>>1277759
>Эта пидараха поломалась...
>пидараха
Нет, это ты поломался.
Возвращайся к себе под шконку в политач, и больше не возвращайся.

Аноним Срд 09 Окт 2013 12:12:03  #29 №1277852 

>>1277626
>В школе был намного умнее других
>был слгка ПГМнутым
Ясно

Аноним Срд 09 Окт 2013 12:24:38  #30 №1277866 

>>1277852
>Ясно
Двощ головного мозга - вот истинный признак ума, да?

Аноним Срд 09 Окт 2013 14:38:04  #31 №1278089 

>>1277726
>1) Превосходящий интеллект у асоциала далеко не всегда.
Можно попробовать расписать стратегии для высокого интеллекта и для среднего. Естественно, с разными акцентами приложения усилий.
>А вообще, молодец, добра тебе, желаю набрать ИТТ много полезной иинфы для себя, и по итогам треда написать если не книгу (возможно, слишком ты замахнулся) - но просто хорошую статью.
Рекомендую книгу доктора Gilmartin'а (вроде бы, она называлась "Love Shy's survival guide") - оттуда можно почерпнуть немало статистики - он целенаправленно собирал её.

Аноним Срд 09 Окт 2013 15:21:30  #32 №1278185 

Хуйня это все. У меня с адаптацией в школе было все норм, был в роли остряка, травил омегоопущенцев. Друзей и приятелей всегда было полно, есть лучшие друзья. Могу говорить с кем угодно и о чем угодно, т.к. журналист. А девкам все равно не нравлюсь, как ни крути. Общение со мной не развивают, ответной симпатии почти ни разу не видел. Причем что зарабатываю много.

Аноним Срд 09 Окт 2013 15:40:13  #33 №1278221 

>>1277749 согласен насчет ублюдочной отечественной педагогики. Сам в классе держался особняком, общаясь только с таким же асоциальным пареньком. Классный руководитель написала плохую характеристику в военком и меня отправили на дневной стационар. Плюс в том, что откосил от армии нахаляву, минус в том, что теперь на мне висит такая вот неудобная статья, из-за которой я не могу пойти в органы работать, получить право на оружие, работать водителем общественного транспорта и т.д.

Аноним Срд 09 Окт 2013 15:41:11  #34 №1278224 

>>1278185
а_туда_ли_ты_зашёл.jpg

Здесь разбирают проблему, описанную в оп-посте. Внезапно, у тебя - чот-то другое. Создай свой тред, опиши себя и свои попытки подробнее.

Аноним Срд 09 Окт 2013 16:12:22  #35 №1278298 

>>1277655 если у тебя есть тренер - книга только повредит, это да. Вопрос в том, что тренера у меня тут нет. А бойцы в основном уровнем выше - не будешь же ты набивать навык вставляния ножа в спину на таких-же друзьях асоциалах как ты сам. А книга нужна для того чтобы хотя-бы не набивать несколько раз подряд шишки на одном и том же. Или если несколько раз подряд, то чтобы это несколько раз было меньше.
>>1277726
1)Интеллект - это не обязательное условие. Как уже сказал - самое главное - сознательный выбор в пользу отчуждения по каким-либо причинам.
2)Про лоха и оленя - многие из социальных игр у людей с чутким сердцем вполне себе закономерно вызывают омерзение. Как-то смотрел итальянский фильм A.C.A.B, про итальянский отряд ОМОНа. Так там неформальной процедурой принятия в отряд было загнать в микроавтобус, кинуть туда слезоточивую гранату и закрыть. Я бы не сказал что это что-то из ряда вон выходящее - процедура "проверки на прочность" - "кто кого перепьёт" не сильно по стилю отличается. У многих такие акции сами по себе вполне закономерно вызывают отвращение. К тому же некоторым задротам за счёт знаний удаётся устроиться после школы(и универа) лучше, чем большинству социалов(тот же Билли Гейтс).
3)Нет, общество разумеется не однородно, и бывают случаи когда собирается много нердов в одном месте. Сам наблюдал.
>>1277728
Бложик есть, http://rebelling-sun.livejournal.com/ . Он в основном заполитизирован(правда сейчас уже за политикой не слежу), но есть много неполитических записок и статей. Сегодня скопирую туда заглавный пост отсюда и ссылку сюда.
Про синдром Аспергера - могу порекомендовать вот этого товарища - http://stzozo.livejournal.com/ - он сам социализировавшийся аспи. Аспергер ли я - спорный вопрос.
>>1277749
Про совковую педагогику - а где можно почитать о тех из её отцов, кто бы учил созданию управляемости(подозреваю что какой-нибудь Макаренко). Учитывая что я знаю о совке - не удивлюсь, если там было такое отношение, но хотелось бы увидеть это поближе. У самого правда мать - учитель истории в школе, но всё же, интересно было бы почитать.
>>1277765
Главное не обнаружь внезапно, что он тебя использует для того чтобы на твоём фоне выглядеть лучше. Такое вполне себе бывает.
>>1278089
на русском есть?

ОП

Аноним Срд 09 Окт 2013 16:32:31  #36 №1278336 

>>1278224

Создавал дважды на близкие темы, тонут, надоело. Хотя писал в своем стиле, чтоб интересно читать было. Тут целевая аудитория не та, не читают. Еще несколько парней в том же духе отписывались, треды быстро уплывают.

Аноним Срд 09 Окт 2013 16:35:03  #37 №1278342 

>>1278336 схороню тред, но подозреваю что со всем этим скоро пойду на психологический форум. Не говоря уже о перепосте в блоге.

Аноним Срд 09 Окт 2013 16:44:48  #38 №1278355 

>>1278342

Что же тебя так заинтересовало? Мне любопытно стало.

Аноним Срд 09 Окт 2013 17:07:19  #39 №1278396 

>>1277623
Ты очень индивидуально описал, данная теория подходит для тебя, а куча людей остаются нецелованными по совсем иным причинам. Стрёмное ебало, мизантропия и тд. А адаптироваться можно и после школы достаточно легко, много примеров опять же, когда в школе гнобили, а в институте забыл этот кошмар. И наоборот, много девственников великовозрастных знаю, которые нормально общаются в обществе, тянки их презирают, а со всеми остальными нормально)

Аноним Срд 09 Окт 2013 17:28:45  #40 №1278426 

>>1278298
На русском нет (но мне и на английском норм)
http://rusfolder.com/38362685

Аноним Срд 09 Окт 2013 17:30:37  #41 №1278429 

>>1277626
оп, ты - это я

Аноним Срд 09 Окт 2013 21:04:15  #42 №1278865 

>>1278355 Похоже мне удалось всё верно описать, к моему удивлению. Понимание проблемы - это половина её решения.
>>1278396 Мизантропия вполне себе входит в шаблон. Стрёмное ебало само по себе очень редко становится проблемой, чаще всего - в связке с набором комплексов.
Что адаптироваться можно - я не отрицаю, сам медленно но верно прохожу адаптацию. Это не отменяет того, что проблем с ней может быть дохуя, и нужна довольно сильная воля, чтобы справиться со всеми.

Аноним Срд 09 Окт 2013 22:43:56  #43 №1279074 

http://psychology.net.ru/talk/viewtopic.php?t=53532 - создал тему на психологическом форуме. Буду ждать реакции.

Аноним Срд 09 Окт 2013 23:01:20  #44 №1279112 

http://psyche.biznet.ru/topic84468.html - написал ещё сюда.

ОП

Аноним Срд 09 Окт 2013 23:10:08  #45 №1279131 

>>1277623
увидел картинку

@

захотел поиграть в дисайплс

@

дальше не читал

Аноним Срд 09 Окт 2013 23:18:25  #46 №1279147 

>>1277623
+1

>>1277755
>не так плохи детские коллективы сами по себе, насколько ужасными их делают совковые подходы к педагогике
Я не бывал в США, но, если верить подростковым сериалам, у них там не лучше. Специально никто никого не натравливает, но грызня та ещё идёт.


>>1277761
Вот похожая ситуация, кстати.

Аноним Срд 09 Окт 2013 23:21:12  #47 №1279157 

А, да, по поводу книг.
Пока читал тред — несколько раз вспоминал "игры, в которые играют люди". Штука спорная, но может оказаться интересной ОПу. А может не оказаться. В общем, советую прочитать первые несколько страниц, пролистать по диагонали и решить для себя, стоит ли читать.

Аноним Срд 09 Окт 2013 23:41:25  #48 №1279182 

Автор по-моему как нельзя точно описал суть проблемы и главное - причину - УПУЩЕННАЯ СОЦИАЛИЗАЦИЯ. У кого-то из-за внешности, высокого\низкого интеллекта, высокого\низкого финансового благосостояние родителей. Но причина у всех одна. Уверяю.
Автор, пожалуйста, игнорируй посты о бесполезности. Уверяю, здесь есть те, кому это а) интересно б) может реально помочь.

sageАноним Срд 09 Окт 2013 23:46:46  #49 №1279192 

>У кого есть что посоветовать - посоветуйте пожалуйста.
Советую сходить нахуй, уебок.

Аноним Срд 09 Окт 2013 23:47:45  #50 №1279193 

>>1279182 Пока держу руку на пульсе. Уже создал две темы на психологических форумах. Сейчас ещё в ЖЖ перепощу с некоторыми изменениями.

ОП

Аноним Чтв 10 Окт 2013 00:22:46  #51 №1279262 

В ЖЖ так и не перепостил пока. Зато активизировался разговор здесь:
http://psyche.biznet.ru/topic84468.html

Аноним Чтв 10 Окт 2013 00:37:30  #52 №1279291 

И как (а главное - среди кого) предлагается эти социальные навыки приобретать?

Школу закончил, универ тоже - там неадаптированных было немало, так что общался с ними, но навыкам, ясное дело, не научился. Теперь сычую в аспирантуре, из людей встречаю разве что научного руководителя, да и тот, похоже, не особо может в общество.

Аноним Чтв 10 Окт 2013 00:44:27  #53 №1279300 

>>1279291
Страна дала тебе аспирантуру и научного руководителя. Занимайся наукой. Нет, хочу жрать говно, получать социальные навыки. Ничего не понимаю. Говно какое-то. Пидоры блядь.

Аноним Чтв 10 Окт 2013 01:47:41  #54 №1279410 

>>1279262 Разговор в http://psyche.biznet.ru/topic84468.html прервался, так как основная дискутирующая пошла спать. А теперь вопрос на миллион долларов - чем меня раздражает её манера ответов? Я сам не пойму, но ощущения пренеприятные.
В ЖЖ пока не запостил, был занят разговором.

ОП

Аноним Чтв 10 Окт 2013 01:57:23  #55 №1279425 


А ведь это все нужно только ради ебли, если бы для ебли не нужно было пиздоболить, то сейчас бы все были аутистами

Аноним Чтв 10 Окт 2013 01:59:03  #56 №1279427 

>>1279291 теоретически - везде где собирается больше 3 человек. Любые клубы, сходки по любым темам. Хотя личное общение с новыми людьми тоже влияет.

ОП

Аноним Чтв 10 Окт 2013 02:00:33  #57 №1279435 

>>1279425 ебля - вершина айсберга. Других проблем из-за недостатка социализации может быть много. Например когда нужно кому-то дать взятку.

ОП

Аноним Чтв 10 Окт 2013 02:04:01  #58 №1279444 

Лучше б ты запилил тред для девушек, у которых проблемы с еблей. И мануал по снятию пацанов. Как затащить вас поебаться, блядь?

Аноним Чтв 10 Окт 2013 02:14:46  #59 №1279457 

http://rebelling-sun.livejournal.com/9301.html - выложил в ЖЖ, несмотря на то, что есть много тех, в чьей оценке данного поста я не уверен.

ОП

Аноним Чтв 10 Окт 2013 02:18:03  #60 №1279463 

>>1279444 ты такая девушка? Если да - пили прохладную.

ОП

sageАноним Чтв 10 Окт 2013 02:20:23  #61 №1279464 

>>1279444
Не быть жирноблядью, очевидно же.
Ты, падла, уже в собственном треде не помещаешься штоле?!

Аноним Чтв 10 Окт 2013 02:21:39  #62 №1279466 

>>1279444
Регаешь анкету на мамба.ру И ебешься хоть с 40 разными мужиками каждый день

Аноним Чтв 10 Окт 2013 02:25:22  #63 №1279470 

http://bnw.im/p/EH0BY1 - запостил сюда.

ОП

Аноним Чтв 10 Окт 2013 02:40:12  #64 №1279484 

http://www.b17.ru/forum/topic.php?id=11033 - сюда

ОП

Аноним Чтв 10 Окт 2013 02:45:07  #65 №1279492 

http://ivezha.ru/threads/37812.html?p=2031358 и сюда

ОП

Аноним Чтв 10 Окт 2013 10:43:03  #66 №1279652 

>>1279410
Почитал тред.
Ты хочешь быть как все.
Тебе нужна бесплатная сочащаяся дырка для ебли. Только учти, что это скорее заблуждение, потому что отношения выйдут дороже проститутки.
Найди группу по интересам. Это будет для тебя плацдармом, тренировкой тех самых социальных навыков.

Аноним Чтв 10 Окт 2013 13:30:40  #67 №1279901 

"пок пок пок пок" -
- краткое содержание этого треда

Каждый школьник считает своим долгом вывести единую теорию, единственно верную, отвечающую на один вопрос: пАчИму у мИня нет дИвушки!!11?




Аноним Чтв 10 Окт 2013 15:22:02  #68 №1280103 

>>1279901
Как бы это один из признаков наличия моска - стремление систематизировать информацию об окружающем мире и использовать своё видение мира для достижения результатов.

Или вы предпочитаете "будь мужиком, блеать"?

Аноним Чтв 10 Окт 2013 15:42:45  #69 №1280128 

>>1279652
>Найди группу по интересам. Это будет для тебя плацдармом, тренировкой тех самых социальных навыков.

Двачаю

Аноним Чтв 10 Окт 2013 15:58:32  #70 №1280151 

в теме
http://www.b17.ru/forum/topic.php?id=11033#23
советовали книги
Джеймс Холлис "Под тенью сатурна"
Джон А. Санфорд "Невидимые партнёры"
Уж не знаю, подойдут ли они, но пересылаю сюда.

ОП

Аноним Чтв 10 Окт 2013 16:17:22  #71 №1280187 

До 9ого класса в доме не было ,ни компьютера ни телевизора,благо родители умные люди и продали его,когда я был в возрасте 4-5 лет.Было только очень много книг и турник.Сейчас 18 лвл ,но читаю стабильно по 4-5 книг 300стр+.Но вернусь к делу.В школе я,конечно,не был травим ибо занятия спортом давали о себе знать,то есть с кунами не общался сверх того,что было необходимо.По возможности держал дистанцию,а когда пошел в старших классах,про вещества и прочее,так вообще их на хуй послал.
Долгое время увлекаюсь моделизмом.
Теперь к вопросу о ЕОТ
С ними никогда проблем не было,благо распознавать невербальные сигналы всегда умел,некоторые вешались сами,кто то делал такие прозрачные намёки на трах,что не понять его или им не воспользоваться не смог бы только или человек очень тупой,или очень ленивый.
В моём случае это был 2ой вариант,мне тупо было лень.
Начинать отношения-тратить своё время,а мне было просто его жалко.Таким образом к 18 лвл я подошел девственнотой.
Все школьные годы мной владело желание найти свою половинку,няшиться и всё такое прочее.А в институте всё почему-то очень резко поменялось,не знаю,может виной тому были новые знакомства(учусь в педе) может быть весть о том ,что у матушки ,котороая у меня одна без отца,нашли рак 3ей степени,может быть что то другое,но одним сентябрьским утром я проснулся совсем другим человеком,я перестал бояться смерти,все смертны и чем раньше я это признаю тем лучше.Я перестал искать идеал и стремиться к идеалу тоже перестал ,ведь как сказал Тайлер всё это ананизм.Я больше не хотел проводить свою жизнь в мечтаниях и грёзах об одной единственной.Я стал много пиздеть на парах,переменах столовой ,но важно,я знал о чем пиздел и бил не в бровь а в глаз.То есть моё увлечение книгами ,моделизмом ,и соответственно историей сыграло мне на руку ,и сыграло как раз в очень нужный момент.
Я перестал бояться того,что обо мне подумает общество ,мне стало на него наплевать,но нет,я не стал вести себя как Ерохин,нет я говорил тогда,когда чувствовал что рассказчик не уверен в себе,я стал смотреть на тян не косым взглядом ,а просверливал каждую,которая нравилась мне и это охуенно черт возьми.Когда пошли в клуб я не корчил рожу,мол не могу под такое танцевать я просто танцевал,и в тот момент я был по истине счастлив.
Всем зачастую всё равно что ты делаешь,если это не несет пользы или вреда для них самих.
О чем я анаон?
Я о том ,что не надо бояться общества,не надо бояться казаться странным ,чудаком или кем то еще.
Я знаю ,что написал какую то неебическую хуйню и скорей всего меня обольют уриной
Просто я очень пьян,

Аноним Чтв 10 Окт 2013 19:04:27  #72 №1280448 

>>1280187
>С ними никогда проблем не было,благо распознавать невербальные сигналы всегда умел

Вот.
Лично у меня с этим была проблема, и немалая.
Не понимал, когда со мной флиртуют, когда чего-то от меня хотят и т.д.

Аноним Птн 11 Окт 2013 06:16:00  #73 №1281298 

ОП на связи. Есть что сказать про себя лично, но я слишком сонный и скажу это когда проснусь.

Аноним Птн 11 Окт 2013 06:49:02  #74 №1281300 

Мне 19, компании нет, общаюсь только с одногруппниками и знакомыми по универу. Не задрот, но и не альфа. Все жду пока на меня клюнет тян, т.к. самому лень. Жизнь тлен.

Аноним Птн 11 Окт 2013 09:17:57  #75 №1281353 

>>1277623
Хуита. Живой опыт нинужен. Когда мне начало припекать от отсутствия тян я посмотрел на окружающих, выяснил что у них котируется и создал тот образ который я даю окружающим. Правда там много неправды но всем похуй. В итоге я няша и весьма социализирован.

Аноним Птн 11 Окт 2013 09:24:43  #76 №1281360 

>>1280187
Две баночки урины этому сударю.
Ты просто повзрослел, вот и всё. Тоже непроизвольно со студенчеством изменил взгляды на подобные твоим.

sageАноним Птн 11 Окт 2013 17:45:36  #77 №1281963 

>>1277623
А пошел ты нахуй. Я вообще никогда не социализировался, но люди для меня - как картинки, сразу видно где что расположено.

sageАноним Птн 11 Окт 2013 17:47:28  #78 №1281965 

>>1277726
Сам себя не похвалишь - никто не похвалит.

Аноним Птн 11 Окт 2013 18:36:27  #79 №1282021 

>>1281965 реально я не семенил.
Да, мне есть что написать, но я это ещё не обмозговал.

ОП

Аноним Птн 11 Окт 2013 19:25:49  #80 №1282118 

>>1277623
Всё про меня. До сих пор не могу по долгу находится в компании людей с низким интеллектом и поддерживать разговоры про машины/покупки и прочую мутотень.

Аноним Птн 11 Окт 2013 19:40:38  #81 №1282170 

>>1282118
Подолгу. ПОДОЛГУ, высокий у него интеллект, блядь.

Аноним Птн 11 Окт 2013 19:42:26  #82 №1282175 

>>1282170 Это не ошибка. Он по долгу службы там находится.

sageАноним Птн 11 Окт 2013 19:46:17  #83 №1282188 

>>1277623 По-моему я читал это в учебнике по социологии на первом курсе своей шараги.
Америку открыл, блять.

Аноним Птн 11 Окт 2013 20:05:29  #84 №1282238 
1381507529908.jpg

>>1277623
Полностью с тобой согласен на счет проблемы социальной адаптации.
Если найдена причина проблем следовательно нужно найти практический подход к проблеме, я даже не говорю за решение.
Хотя бы какой то метод подавления недостачи социальных навыков.
Особенно волнует вопрос о социальный сигналах, лояльность, симпатия, ненависть.
Все эти сигналы, заложенные в мимике, в постройке предложений, манере высказываний, одинокому анону непонятны, он их просто не воспринимает.
Отсюда и проблемы с женщинами, и проблемы в коллективе.
Могу сказать за себя, в школьные годы я просто просрал тот момент когда мальчики начинают общение с девочками, я не знаю ни моделей поведения, не понимаю сигналы, я просто, топорно, пытаюсь сделать выводы только из того что мне говорят.
После пары неудачных попыток начать отношения я осознал что не способен в нормальные отношение, и что мне нужна помощь, только вот бэт-прожектора к сожалению у меня нет.

Аноним Птн 11 Окт 2013 21:57:12  #85 №1282445 

>>1277623
В целом, занятная теория, но все-таки неполная. Вроде бы и обрисованная картина частично совпадает с моей жизнью: специфичные интересы и мнение о том, что умнее всех на свете (от этого заблуждения, к счастью избавился). Но в школе еще все было более-менее норм, лет до 15 даже были околоромантические отношения с тян, которые я успешно проебывал. А вот настоящий провал в соц. адаптации начался в институте. Проебал высшее образование из-за этого - только из-за неспособности выстраивать нормальные отношения с одногрупниками. Это мне, конечно, послужило уроком, чуть-чуть исправился и сейчас даже без проблем могу общаться с людьми, заводить новые знакомства и все такое. Я вообще могу быть болтливым, что сильно облегчает общение. Другое дело, что один хрен, я себя чувствую каким-то маргиналом, за гранью социальных отношений, и из-за этого все равно не в состоянии создавать устойчивые отношения с людьми. Какая уж тут адаптация. Да и люди мне не сильно-то интересно, часто даже неприятны, так что не сильно то я мотивирован менять такое положение вещей.
Еще что забавно, недавно начал сходить на своего рода сходки людей со схожими интересами. На этих сходках я стараюсь не производить впечатление замкнутого хиккана, болтаю, смеюсь, шучу, даже с тяночками общаюсь (впервые за невесть сколько лет). И все равно, блядь, чувствую, что эти люди, даже будучи слегка гиками, в отличии от меня не проебали свою жизнь и вполне себе успешны в плане социализации. Вроде бы первые люди за долгое время с кем я могу быть собой и болтать о том, что мне действительно интересно, а все равно чувствую свою отчужденность них. Хуй знает, в свою возможность когда-нибудь социально адаптироваться я уже не очень-то верю.

Аноним Птн 11 Окт 2013 22:27:41  #86 №1282500 

>>1282238
>...одинокому анону непонятны, он их просто не воспринимает.
Это от провала самооценки. Нужно лишь вытащить себя на конкурентный уровень. Банально ухоженность, скинутый лишний вес, приятный запах, вмеру яркая стильная одежда, и хотябы для виду уверенно держаться на людях, - поднятая голова, лёгкая улыбка, взгляд в лицо без напряга. Вот и всё.
Знаешь-ли улыбку девушки после того как ты задержал взгляд на её попке сложно незаметить если не смотреть в пол. Шлепок по заднице от тянки тем более. Всё не так уж трудно.

Аноним Птн 11 Окт 2013 22:40:20  #87 №1282536 

>>1282500
>вытащить себя на конкурентный уровень.
Дополню себя что конкурентный именно по ТВОЕМУ мнению. Ты для себя это делаешь. Для себя хорошо выглядишь и пахнешь, просто потому что ты хочешь быть заебательским! Не потому что тебе надо выебать тян. И выглядить ты хочешь уверенно потому что тебе западло быть неуверенным! Не потому что надо нравится кому-то. Это важно понимать чтоб не пиздолизить перед девкой. Тогда даже если ты будеш лошить, это будет скорей забавно чем противно.

Аноним Суб 12 Окт 2013 00:30:59  #88 №1282814 

>>1282536
Почему то ты меня смотивировал быть заебатым.

Аноним Суб 12 Окт 2013 01:21:03  #89 №1282880 

>>1282814
>Почему то ты меня смотивировал быть заебатым.
Говорю ровно то что сейчас сам делаю, чувствую, и вижу.
Может поэтому.

Аноним Суб 12 Окт 2013 02:14:14  #90 №1282934 

Вот заешь, анон, быдло-пати, пьянки, гулянки не пропускал никогда. Социоблядствовал. Но отношений так и не нашел. Да, бывал просто секс разовый, но это не то. В общем, никто не воспринимал меня в серьез. И вот переехал в другой город, соответственно поменялись некоторые аспекты жизни, прожил там 4 года и вернулся домой. И что теперь? Быдлодрузья кто грузчик/слесарь/токарь, кто срок тянет. И тут я такой дохуя успешный по местным меркам. И тни шлюхи понимают, что со мной будет лучше чем с их некогда успешным_пацаном_на_районе_ Васей.
Ебу их под настроение, мне норм. Скоро съебу за кордон, вдвойне норм.

Аноним Суб 12 Окт 2013 06:32:15  #91 №1283094 

ОП на связи. Пишу те мысли, которые хотел вчера.

Недавно размышлял, анализировал. И сделал для себя несколько довольно неприятных выводов.
Несколько беспокоит моя бывшая, а точнее то что с ней вышло. Нет, ничего бы не было удивительного, если бы у нас было всё хорошо, а она меня внезапно бросила, и я от этого бы себя проклинал. Но ситуация была с точностью до наоборот - отношения меня как-будто тяготили. Несмотря на то, что встречались мы чуть больше года, и хорошо знали друг друга - общих тем, о которых мы могли бы болтать часами у нас не было. Мне было приятно наше общение каждую неделю, но оно не было чем-то необычным. Позже обнаружился момент похуже - я не мог с ней находиться рядом слишком долго(попытался представить описание поточнее. И понял - натянутая маска), а ей часто не хватало моего внимания. У меня вообще было мнение, что сошлись мы из-за того, что оба считали что нам нужен хоть кто-нибудь.
Я потом даже говорил что одна из главных причин - разные города - чтобы нам встретиться - мне приходилось полностью освобождать один из своих выходных и ехать к ней. Но сам понимаю, что это не так.
Собственно с её следующим я как раз её и познакомил(хотя сошлись они без моего участия). Я осознавал возможные расклады, но я не дорожил отношениями, и не считаю, что должен был.
Несмотря на то, что сейчас меня беспокоит отсутствие отношений - если бы мне она сейчас предложила возобновить те - я бы вряд-ли согласился.
Но хуже другое - я к сожалению понимаю, что если не будет более-менее близких характеров - со следующей случится то же самое.
Почему же я тогда ищу отношений?
Ну во первых - секс - против желаний не попрёшь, а я не люблю отрицать или подавлять свои желания.
Во вторых - тут вопрос уверенности. Той самой, которой мне не хватает. Да, чтобы поверить в себя, нужно убедиться что можешь быстро найти себе кого-нибудь. Да, для самого себя звучит отвратительно, но ведь утверждают, что девушки хотят секса не меньше парней.
Помню с другом как-то спорили, и пришли к выводу, что многие из моих страданий в том, что моя самооценка слишком высокая и я слишком боюсь её понизить, и потому пытаюсь поднять уровень своих умений до самооценки.
Кстати я не просто так делаю акцент на социальной адаптации. Слышал неоднократно истории о тех, кто умудряется себе найти девушек на одну ночь. Уж не знаю, есть ли здесь правда. В старой теме на другом психологическом форуме мне как-то говорили о том, что для того чтобы переспать с девушкой - совершенно не обязательно заводить с ней близкое знакомство, а уж тем более - отношения. Уж не знаю, насколько это правда, но мне такое не встречалось.
Хотел написать что ни разу не испытывал такого, чтобы девушка сама ко мне липла, но вспомнил что это не так. Но те случаи уже в прошлом, и их не вернуть, я пытался.
И ещё - про задротство. Некоторые задротствуют потому что нет другого выбора. Потому что всё остальное кажется ещё скучнее. Потому что не видят альтернативы. Я не из таких. Более того - многие из игр мне до сих пор приносят удовольствие. Но в разумных пределах. Впрочем как и общение - я уже убедился, что мне его много не надо, но без него я тоже не могу.
Как я когда-то сказал - "Те кто говорят о вреде компьютерных игр сами любят смотреть сериалы по 5 и больше сезонов".

>>1282188 Если подскажешь редакцию и авторов учебника - буду тебе благодарен.
>>1282238 сигналы кстати понимать медленно начинаю. Но больше - мелкие детали. Сегодня кстати шел по улице, и с удивлением для себя случайно обнаружил что всматриваюсь в лица людей и что-то в них вижу новое. Как будто могу по лицу почувствовать характер полностью и целиком, но его нужно расшифровывать, причём уже не смотря на человека, а вспоминая ощущение.
Как пришел к выводу - раньше был слишком погружен в себя. Даже идя по улице думал в первую очередь о том, как я выгляжу в данный момент. Внутренний сторож, как я называл сложившийся порядок. При этом под алкоголем сторож пропадал. И к удивлению ничего страшного не происходило.
Возможно ответ ниже про самооценку и правильный.
>>1282445
>специфичные интересы и мнение о том, что умнее всех на свете (от этого заблуждения, к счастью избавился)
Я безусловно умный, тут слишком много подтверждений на руках. Но никак не умнее всех на свете.

Моя фраза про задротство адресована тебе. Если ты другой, не бойся этого и не стесняйся. Я никогда не буду больше скрывать того сколько я играю и во что.
Ведь говорят что самооценка человека куда как важнее для социалов. Что плохого в том, чтобы вечерком залипнуть в ту же Доту?
>>1282500 когда говорят про стильную одежду - вспоминаю о том, что до сих пор хочу себе сделать шапку из настоящей шкуры волка. Как носили суровые варвары. Честно, осознаю, что люблю быть объектом повышенного внимания. Хотя конечно вряд-ли бы одел её на какое-нибудь официальное мероприятие.
С другой стороны на вручение диплома я одел яркую футболку с разноцветным черепом. Что характерно - декан оценил. Особенно на фоне того, что многие были в совсем повседневном.
Да, честно, ненавижу тех кто призывает быть как все. И люблю быть объектом повышенного внимания. Хотя и не всегда хватает на это смелости. А потому часто похож на неформала.
Шлепки по заднице были только от бывшей.
>>1282934 вот секса разового никогда не было, а хотелось бы, честно.

Аноним Суб 12 Окт 2013 08:53:02  #92 №1283133 

Тред опущенок-анализаторов

Аноним Суб 12 Окт 2013 11:11:12  #93 №1283235 

>>1280187
распиши поподробней намеки, кто как и на что намекал

Аноним Суб 12 Окт 2013 14:48:46  #94 №1283439 

>>1283094
>вспоминаю о том, что до сих пор хочу себе сделать шапку из настоящей шкуры волка.
Хоть бурку с папахой надень, и шашку прицепи. Будеш у мамы дохуя Чапаев. Главное чтобы элементы одежды хорошо сочетались друг с другом, чтоб это было приемлемо в том окружении где ты есть, всё было чистым, не затасканным, и самому тебе нравились.

Аноним Суб 12 Окт 2013 15:33:09  #95 №1283541 

>>1282500
>Нужно лишь вытащить
>Вот и всё
Ты ПРОСТО забыл.

>Шлепок по заднице от тянки
На вписочке с кальяном?

Аноним Суб 12 Окт 2013 16:15:44  #96 №1283593 

>>1283439
>Хоть бурку с папахой надень, и шашку прицепи. Будеш у мамы дохуя Чапаев.
Ну это уже если пойду на баррикады. Нет, серьёзно, когда-то смотря на то, как умирало старшее поколение моих родственников - хотел умереть где-то в возрасте 40-50 от шальной пули моджахеда в какой-нибудь горячей точке.

Аноним Вск 13 Окт 2013 00:55:18  #97 №1284429 

>>1283541
>Ты ПРОСТО забыл.
Быстро только у министра. Никто не говорил что всё будет по щелчку пальцев как у гарри потера. Но и нобелевку по физике, ламборджини, и заводы-пароходы от тебя не требуются.
Просто немного самоуважения, самого простого, базового, и реального.
И причин для него. Самых простых, и реальных. Таких как достойный вид и физ форма.
Не дешовых мыслишек оправданий потипу: Вот вы все тут блять цари в жопе хуи, а я в душе БОГ, и ебал врот весь ваш анальный рейтинг, ссаные клоуны. Подобное говно ниначто не годно, это оправдания своей убогости.

Да поработать надо. Поработать над собой, и для себя.
У тебя от этого ЛЁГКАЯ ПЕРЕПЛАТА пониже спины? Если так то у меня плохие новости, ты сраный жидяра. Сам себе норм жизнь должен, и зажал.

>На вписочке с кальяном?
На работе. Нет не сутенёр. IT техник.

Аноним Вск 13 Окт 2013 01:23:55  #98 №1284480 

Оп я проебал все? Бакалавра закончил, ни с кем не поебался. Последний год магистратуры сейчас идет. Опять тоже самое.

Аноним Вск 13 Окт 2013 03:49:26  #99 №1284675 
1381621766840.jpg

>>1284480 Нет, ничего ты не проебал ещё.

Аноним Вск 13 Окт 2013 04:42:27  #100 №1284684 

>>1284480
Да, ты все уже проебал.

Аноним Вск 13 Окт 2013 19:00:35  #101 №1285334 

>>1278298
>Бложик есть
Пиздец, ты про кат слышал? Самому норм такую портянку листать?

Аноним Вск 13 Окт 2013 20:02:27  #102 №1285460 
1381680147407.jpg

А у меня все наоборот. В школе - много друзей, постоянно были тян, которые чаще всего сами предлагали мне встречаться. Способствовали этому смазливенькая внешность и друг-альфач, который тянул меня за собой. Единственное, что было не так, как у всех - не любил всю поп-массовую культуру. Это было отчасти из-за ПГМнутой мамки, которая никогда не разрешала смотреть "плохие" передачи по телевизору, отчасти из-за меня самого - я всегда не любил "попсу". И когда все одноклассники обсуждали шутки из камеди клаба, мне всегда было нечего сказать. Из-за этого я к 11-му классу перестал дружить с тем альфой, и вообще меньше стал общаться со сверстниками.
А когда поступил в универ, то все как отрезало - я как то не влился в группу, из-за того, что поступил туда, куда меня послал отец. Вечное отставание и прочие проблемы. Потом меня отчислили, я поступил заново туда же по старым результатам ЕГЭ. А так как специальность техническая, там совершенно нет годных тян, и все то же ебаное отставание, отчуждение... завел только одного друга из одногруппников, с которым почти полностью совпадают интересы (игры в основном). С ним одним до сих пор поддерживаю отношения, хотя из ВУЗа турнули еще один раз, но я подсуетился и взял академ.
Блять, я вот сейчас сижу и не могу поверить, что, будучи школьником, я постоянно ходил на вписки с одноклассниками, лизался и няшился с одной тян, убегал от другой "страшной", которая хотела со мной встречаться...
Енивей, сейчас я 20лвл-кун, без каких-либо намеков на социальную жизнь.
Может дадите советов мудрых?

Аноним Вск 13 Окт 2013 20:13:18  #103 №1285498 

Анон, пишу в первый попавшийся тред, потому что не хочется плодить их. Я нормально общаюсь с тян, но когда дело доходит до того, чтобы вытащить тян на прогулку или еще куда-нибудь начинаются проблемы. Вот например, понравилась тян, начал с небольшой агрессии, потому что она меня доебывала часто в универе, а меня она бесила. Я воспринял это как знак внимания и решил ее выебать, сначала поругались, потом помирились. Позвал гулять под предлогом, что оба безумно любим снег и неплохо было бы погулять по заснеженным улицам. Написал в вк в четверг, мол пойдем гулять в субботу-воскресенье, она согласилась, дала свой телефон, договорились созвониться. В субботу звоню - не отвечает, написал в вк - говорит с учебы на вибро телефон стоит и не слышала, сказала что сегодня идет на день рождения и если сможет, то только завтра. На следующий день(сегодня) мне так не хотелось унижаться и писать второй день подряд "Гулять то идем?", что я просто спросил как она отпраздновала и типо погода плохая, в такую только дома сидеть, а сам пошел у ужрался. Что я делаю не так? Как исправить положение и наконец вытащить ее куда-нибудь? В универе только привет-пока, потому что она с подругами или еще с кем, мне сразу неуютно становится. Надеюсь, что поможете советом.

Аноним Вск 13 Окт 2013 21:18:33  #104 №1285663 

>>1284675
Дибилизм како-то. Меня никто никогда в жизни не спрашивал во сколько я лишился девственности. Тем более для какой-то статистики.
Подозреваю что и 99% людей в этом треде - тоже. Так на основе каких ёбаных данных берутся эти числа?

Аноним Вск 13 Окт 2013 21:25:01  #105 №1285677 

>>1285498
>Анон, пишу в первый попавшийся тред, потому что не хочется плодить их.
Лучше всё же создай тред, иначе мешанину смысла из треда, укатившегося в неизвестном направлении, сложно воспринимать.

Аноним Вск 13 Окт 2013 21:26:38  #106 №1285680 

>>1285663
>Так на основе каких ёбаных данных берутся эти числа?
http://helpstat.ru/2012/01/obem-vyborki/

Аноним Срд 16 Окт 2013 21:54:36  #107 №1289440 

>>1285460
Ты-это я почти. Сам я на 3 курсе, поступил туда куда смог, поэтому стимула для учебы совсем нет и сейчас такой пиздец - 10 долгов, отчислять будут в след. пятницу. Справки на физру надо покупать, а я ведь честный дохуя и никогда таким не занимался. Хз что делать, жопа горит сильно, да еще и всем наврал, что закрыл позапрошлую сессию.Сейчас буду днями и ночами только сидеть.
Тоже в школе было всё это, а к 11 классу еще больше даже сблизился со всеми.
А в универе просто нихуя: интересы одногрупников вертятся около айфонов,мморпг с дотой, шуток с мдк и прочих пабликов.
Правда один чел нормальный еще, но тоже не особо.

По поводу учебы посоветую, то что мне все советуют - нужно просто пересилить себя, просто тупо выучиться и всё. Мне тоже моя специальность совсем не нравится, но тут надо тупо себя заставить. Просто тупо получить корку и всё.
По поводу социальной жизни не посоветую ничего, тк те же проблемы - нет друзей по интересам. Именно по интересам, друзья то есть, но я не могу поговорить с ними о музыке, о фильмах - темы, на которые я могу долго говорить.
Сейчас вот буду читать книги по соц.адаптации и самоанализе, думаю что поможет.

sageАноним Чтв 17 Окт 2013 02:40:50  #108 №1289681 

>>1277623
>Дисайплес 3
>Говорит про советы
саганул

Аноним Чтв 17 Окт 2013 04:10:12  #109 №1289721 

>>1289440
>темы, на которые я могу долго говорить.
У тебя хотябы есть темы. Это уже большое дело.
У меня и этого нету.

Аноним Чтв 17 Окт 2013 04:12:06  #110 №1289723 

>>1289681
>саганул
Под шконарь сагани полуёбок, я в душе не ебу чё эо за картинка, и что за ебучий десайплес. Нахуй сдрыснул отсюда.

Аноним Вск 20 Окт 2013 22:07:36  #111 №1295070 

>>1283094
>Если ты другой, не бойся этого и не стесняйся.
В точку! К сожалению, общество своим поведением часто даёт понять, что этого таки надо стесняться. Эту информацию, по-хорошему, надо давать людям ДО того, как они начнут социализироваться - не у всех постижение идёт на интуитивном уровне.

Аноним Вск 20 Окт 2013 22:45:10  #112 №1295098 

Тред не о чем.
Да, у меня проблемы из-за проебаной социальной адаптации. Да, у меня скилл флирта на уровне 13-летнего пиздюка, в мои-то 30 лет. Я это и без тебя знаю. Как это исправить я не знаю. Друзей у меня нет, работаю дома, ни с кем вживую не общаюсь, где искать хоть каких-нибудь тян понятия не имею.
Кароч ты хуй.

Аноним Вск 20 Окт 2013 23:05:56  #113 №1295132 

>>1279444
Просто предложи. Ебать вы конченые. Хочешь ебаться?-скажи

Аноним Пнд 21 Окт 2013 15:28:49  #114 №1295873 

>>1277623 Знаешь ОП, а ты прав. Себя увидел в школе. И насчет людей, точнее, что они врут постоянно. Я доверчивый по-жизни и всегда с этим пролетал. А теперь, когда вижу все это говно людское, и как каждый себя выставляет на показ, то спрашиваю самого себя - А действительно ли я что-то потерял?

Аноним Втр 22 Окт 2013 03:34:39  #115 №1296684 
1382398479887.jpg

ОП на связи.

Категорически приветствую всех. Дичайше прошу прощения за то что не поддерживаю тред, но мне действительно почти нечего сказать. Единственное что было конкретного - это разговор со знакомой психологом - пришли к выводу, с которым я собственно согласен, что я слишком сильно оцениваю девушек как вещи. Хотя тут не совсем так - мой эгоцентризм выработался по итогам вполне себе конкретных обстоятельств - часто приходилось делить людей на своих и чужих... С "чужими" мне толком даже поговорить не о чем было. Я только недавно, когда начал вылазить - начал осознавать, что никакого конкретно обобщённого быдла не существует(правда существуют проявления стадных инстинктов, которыми к сожалению можно описать подобные явления), что все в целом люди разные, и обобщать их бессмысленно. Но я сталкиваюсь с кем-то кроме близких друзей(так же вертящихся в небольшом кругу хороших знакомых) редко, и в основном - по вполне себе деловым вопросам. И не знаю где и когда столкнусь в следующий раз. А люди вроде моей предыдущей подруги, у которой я был во френдзоне, и которая много вела интриг, заставляют меня разочаровываться и пугают. Боюсь предательства от близких друзей. Начинаю подозревать всех, кто хоть немного умеет интриговать.
И да - она говорила про то что я обесцениваю роль женщин в своей жизни... Пожалуй тоже права. Я прежде всего. Я сам, я лично.
Ну и второе, что ей казалось странным - это моя склонность к нарциссизму. А точнее мне очень доставляет сам факт привлечения ко мне повышенного внимания. К примеру мои длинные волосы - уже к ним привык, несколько раз думал сменить имидж. И каждый раз натыкался на бабульку, которая говорила про то что парню обязательно нужно постричься. Вот честно, сам факт осознания того, что я в её глазах такой неправильный меня очень сильно радовал. Другой момент - анархические марши. Пару раз был, сама обстановка не нравилась. Зато особенно нравилось рассказывать в подробностях друзьям... Впрочем как и незнакомым.
Вышеуказанная волчья шкура оттуда же. С обязательным публичным указаниям христианам(христианство не люблю как рабскую религию) их места на кресте.
Я явно чувствую, что мне нравится избыток внимания на мне, но пока не решил, что с этим делать.
Пикрелейтед - один из моих кумиров. Матиас Руст.

Аноним Втр 22 Окт 2013 11:01:29  #116 №1296827 

>>1277626
>даже на уровне городских олимпиад
ПХАХАХАХА
Прости, реально проиграл. Ебать ты умный

Аноним Втр 22 Окт 2013 11:22:24  #117 №1296840 

>>1277623
А я к началу универа как раз поднял просто самооценку немного, хотя всегда нормально социализировался - сразу же и девушка появилась и всё такое, ещё и поебаться предлагали, так что во многом согласен.

Я её любил очень, все вокруг завидовали и охуевали с пары, а после универа она мне наставила рога и довела до того, что я её послал даже не зная о рогах правда потом пыталась вернуться, но это долгая и мерзкая история, я тут треды прошлой осенью и этой весной создавал. Так вот самое смешное, что социализацию я проебал именно с девушкой, потому что она пыталась огородить меня от других баб, истерила и прочее. Стоило засветиться в компании как раньше или с кем-то пообщаться или просто потратить время мимо кассы - всё, пиздец. Да и времени не оставалось особо - пахал на родителей и на неё с мамашей. Ебать я дебилом был, что пошел на поводу у этой козы. Как минимум потому что нетворкинг в моей профессии рулит, а она не умеет в нормальную социализацию, если честно, т.к. япринцессаимневседолжны.

Ну за год социализацию я вернул, понял, что я могу и иногда мне это реально надо, аж ломит, даже трахнул случайно одну горячую шлюшку, но потом навалило кучу всяких дел и подготовок, скоро планирую из страны съебывать и даже не вижу смысла кого-то заводить тут (даже если уберняша - не узнаю я её за оставшихся полгода + куча формальностей + нахуя этот якорь в чужой стране когда зарплата будет одна на двоих, если я могу там пожить хорошо и посмотреть на местных для начала?).

Аноним Втр 22 Окт 2013 11:31:48  #118 №1296855 

>>1296840
Вот, а после той шлюшки, хоть и приятно было, как-то не понял толку ебать кого-то на ночь или какие-то временные отношения. Ну самооценку поднимает дохуя, особенно если девушка хороша, но смысл? И в этой позиции нихуя не понимаю свою бывшую шлюху, которая променяла любящего меня на какой-то роман с пикапером лет на 5 старше её, у которого ещё и девушка была. То ли и правда такая дура, то ли просто выжала из меня всё и решила дропнуть.

Аноним Втр 22 Окт 2013 11:35:13  #119 №1296862 

>>1296855
Хотя это я сейчас складно стелю, а ебать шлюшку было весело, пусть и одну ночь. Мб и бывшая теперь не будет изменять, т.к. поняла, что не приности оно того и подобное, но мы пытались второй раз и я ещё до того как узнал про рога понял, что нет тех чувств уже и что она двуличная меркантильная мразь с огроменным ЧСВ на ровном месте и вопрос не в измене даже, а в разочаровании в человеке в целом.

Аноним Втр 22 Окт 2013 11:50:30  #120 №1296877 

>>1280187
> но одним сентябрьским утром я проснулся совсем другим человеком,я перестал бояться смерти,все смертны и чем раньше я это признаю тем лучше.

Два чаю, парень. Однажды я увидел как толпа фанатья избивает мою знакомую, и бросился на эту шваль. Умудрился выкинуть девочку из толпы, сдержать ее какое-то время, а после и смыться сам. С тех пор стал совершенно другим человеком, и дело не в том что у меня появилась какая-то уверенность я все такой же пессимист, лол, просто все те "страшные" последствия возможного фейла, которые раньше меня пугали, стали чем-то смешным и не важным.

Аноним Втр 22 Окт 2013 12:40:26  #121 №1296929 

>>1296877
Да ты герой.
Я бы так не смог, максимум бы позорно получил пиздюлей сам.

Аноним Втр 22 Окт 2013 13:02:43  #122 №1296960 

>>1296877
А кто сказал, что я пиздюлей не получил? Не понимаю, как зубы на месте остались, не то что кости.

Да и геройство не при чем. Страшно было первые несколько мгновений, пока думал ввязаться-не ввязаться, дальше у меня все это ушло куда-то. Наобротот, сплошной кайф - отпустили все болячки и сомнения, я наконец-то жил настоящим, только нынешней секундой, наконец-то точно знаешь кто ты и что тебе делать. Просветление, Сатори, Мытищи все дела.

Аноним Втр 22 Окт 2013 16:38:36  #123 №1297225 

>>1296840
Куда валишь хоть? Ибо сам подозреваю, что буду валить(даже примерно знаю куда) в случае если в родной Украине всё станет хуже. Но да - это скорее пессимистичный расклад.

ОП

Аноним Втр 22 Окт 2013 16:50:35  #124 №1297239 

>>1297225
Если всё сложится, то Канада. Пессимизма не вижу в этом - условия переезда хорошие, родители достаточно молодые и могут себя прокормить очень даже с черной икрой, да и посвободней там будет, т.к. тут умудряются заебывать.

хохлоБро

Аноним Втр 22 Окт 2013 17:16:28  #125 №1297263 

>>1277623
>это проёбанная социальная адаптация в школьном возрасте.

О да, ну конечно. Тогда какого хуя, у меня в школе было больше друзей как минимум приятелей чем сейчас (а сейчас всего 2), даже с тянками общался (правда так и не поебался тогда), никогда не был травим не в школе ни в вузе тем более. Девственность тем не менее потерял в 21 год и то это была счастливая случайность, после чего бесплатного секса не было овер 6 лет, шлюхи не в счет.

Аноним Втр 22 Окт 2013 17:35:50  #126 №1297284 

>>1296877
У меня такое произошло после армии. Конкретно после того, как за нами, убежавшими в самоволку, гнался патруль, угрожая стрельбой, и потом шастал над нашими затаившимися телами.

Аноним Втр 22 Окт 2013 23:52:05  #127 №1297975 

Джва месяца ждал такого треда. только в этот раздел не заглядывал
ОП, не вижу причин, по которым ты неправ. И есть подозрение, что я подобную точку зрения в какой-то книжке уже читал.
>>1279652
>>1280128
Не очень годный совет, по-моему, проблема глубже. Вот я, например, подхожу под модель из ОП-поста, необходимый минимум этих социальных навыков освоил (достаточный, чтоб вписаться в рабочий коллектив или без проблем заниматься интересным в группах по интересам), но желания погружаться глубже не появилось. Да и интересы эти так себе, особой социализации даже в клубах не предполагается
>скучно развлекаться так как развлекаются остальные, и он ударяется во что-то своё. Часто требующее куда как больших мозгов и/или большего терпения

Аноним Срд 23 Окт 2013 14:15:51  #128 №1298501 

>>1279410
Тем, что это очередная ЧСВшная блядь. Она некомпетентна, но любит давать советы свысока. Зачем ты вообще завел диалог, с первых постов стало ясно куда её надо слать. Сходу.

Аноним Чтв 24 Окт 2013 00:50:48  #129 №1299242 
1382561448915.jpg

ОП на связи.

Итак, в кои то веки мне есть что сказать. Читал на лурке статью Студент/Образованная_невеста . И внезапно обнаружил типаж, соответствующий моей предыдушей, с которой у меня складывалась френдзона. Просто огромное число совпадений. Многие непонятные для меня ранее вещи стали на свои места. И при этом она удачно выдавала себя за эдакую тихоню-скромницу, кем являлась.
Всем советую прочитать данную статью, а также вообще все вложенные статьи в статью "Студент".
Одно меня только беспокоит. Подобная информация была бы более актуальна и востребована не для энциклопедии мемов вроде Луркоморья, а для учебника вроде "Социоблядство для чайников". Но увы и ах, на том же психологическом форуме никаких таких учебников не знают, и предлагают выяснять это всё на собственном опыте, утверждая, что никакая теория тут не поможет.
Вот только я не согласен с этим утверждением. Я попытаюсь выйти на автора, написав в обсуждение статьи. Надеюсь он выйдет на связь.
http://lurkmore.to/%D0%A1%D1%82%D1%83%D0%B4%D0%B5%D0%BD%D1%82/%D0%9E%D0%B1%D1%80%D0%B0%D0%B7%D0%BE%D0%B2%D0%B0%D0%BD%D0%BD%D0%B0%D1%8F_%D0%BD%D0%B5%D0%B2%D0%B5%D1%81%D1%82%D0%B0 - а пока всем рекомендую почитать эту статью.

>>1298501 надо об этом подумать. Возможно таких личностей и правда следует либо игнорировать, либо же действительно нагло посылать. Не знаю, почему я привык с ними вступать в диалог, часто понимая, что это бессмысленно.

Аноним Чтв 24 Окт 2013 00:52:09  #130 №1299245 

>>1299242
*И при этом она удачно выдавала себя за эдакую тихоню-скромницу, каковой на деле не являлась.

Быстрофикс

Аноним Чтв 24 Окт 2013 09:09:50  #131 №1299413 

>>1299242
Оп, послушай пожалуйста. Та тян на псифоруме тебе с чисто обывательской точки зрения все грамотно расписала, а ты упорно не хочешь признавать, что у тебя проблема. То, что ты дефектный, заметно даже по вашему недолгому диалогу, ты ирл так же с тнями разговариваешь? Она задает тебе вопросы, а ты отбрыкиваешься ну совершенно нелепыми для нормалфага аргументами, суть которых: ДА ЭТО ВЫ ВСЕ ЕБАНУТЫЕ. Побазарь с ней еще, она адекватна, она не сказала тебе ни единого обидного слова, наоборот, давала годные советы, в отличие от местных социофобов. И вообще, я аж разозлилась на тебя, какого хуя ты сидишь и травишь битардам свои охуительные истории, с таким-то своим ОБВМ, ты хоть одну буржуйскую тачку молотовым угостил?

Я вообще не поняла, тут ты пишешь, что ты таки замутил со своей ЕОТ, а на том форуме - что она тебя френдзонила. Ты кому пиздишь, нам или той телке? Но все-таки, насчет тактильного контакта - среди юных нормалфагов разных полов абсолютно нормальная практика друг друга мацать, поэтому следовало отморозиться еще в тот момент, когда ты заметил, что твоя ЕОТ уворачивается от прикосновений или что ты там с ней пытался делать

Алсо, мне кажется, ты слишком зациклен на своем интеллектуальном превосходстве, и тебе не хватает внимания. И избавляйся от презрения к обывалам обывала != дурак, ты же сам себя загоняешь в угол.

Аноним Чтв 24 Окт 2013 09:23:01  #132 №1299422 

>>1277623

ППКС, всё так и есть, вплоть до моментов, за исключением, разве что, мелких деталей.

Разница в сфере интересов огромна, общение в коллективе, их глупые шутки, над которыми не знаешь, где и смеяться, их цитаты примитивных "знаний" уровня детской энциклопедии а-ля "почемучка", которые они во взрослом возрасте цитируют с видом профессора (смешно, что девушки из их окружения их за подобное "умными интеллектуалами" считают), павлино-обезьянчество и выпендрёж у них называется "подкатывать к девушкам" и подобные идиотизмы настолько бросаются в глаза, что искренне и даже притворно это воспринимать нельзя - чушь получится, да и унизительно строить из себя чёрт знает что. Лучше уж быть собой до конца.

Аноним Чтв 24 Окт 2013 09:30:53  #133 №1299429 

>>1299413

Свинина детектед.

ОП-няша, всё правильно написал.

Вот тут и показательна разница в общении, кстати. Она огромна. А потом они ещё и удивляются.

Аноним Чтв 24 Окт 2013 09:47:43  #134 №1299437 

>>1299242
Какой-то уж совсем недалекий набор шаблонов. У меня есть в группе пара девушек. технарь Но одна из них нормальная, хоть и попадает под 35% статьи кому я пизжу, а другая тп.

Аноним Чтв 24 Окт 2013 13:31:08  #135 №1299622 

>>1299413
>Я вообще не поняла, тут ты пишешь, что ты таки замутил со своей ЕОТ, а на том форуме - что она тебя френдзонила.

Я не знаю, возможно ты невнимательно читала, а возможно я и правда не все подробности пояснил. Не буду разбираться, распишу ещё раз.
Сначала, собственно с начала 2 курса до лета перед началом 4-го был долгий период поисков(2 года), за который было около 20 девушек, с каждой из которых почему-то ничего не выходило. То она мне не подходила из-за того что нам тупо было не о чем общаться, то была одна встреча и она внезапно оказывалась занята, то да - видимся регулярно, но считает меня другом.
Затем в конце лета перед началом 4-го я познакомился и начал встречаться со своей первой. С которой были вполне себе отношения, но отношения с которой принесли мне больше негатива, чем удовлетворения. Провстречались год, в начале осени 5-го курса она ушла. Собственно с тем, к кому она ушла я сам её и познакомил. Я мог попытаться её вернуть, но не хотел - мне те отношения надоели. Выше я про неё писал - почитай.
С начала 5-го курса до собственно начала этой осени(как раз год) была френдзона уже с новой, которая мне нравилась, которая выглядела как скромная, но которая, как позже выяснилось, была довольно двуличной и интриганкой. Френдзона была с перерывами по ряду причин. Был момент когда она вдруг занесла меня в чёрный список, после того как я признался что влюблён в неё. Еле её вытащил снова. Кроме неё было несколько(около 5) других девушек, с которыми я виделся всего пару раз, с каждой из которых по разным причинам не сложилось, и встречи с которыми я назначал во первых по причине чёрного списка, а потом - по причине того, что боялся, что этот бастион целомудрия мне так и не удастся взять.
Сейчас я с этой френдзонщицей поссорился, могу попробовать помириться, но не хочу этого делать, так как разочаровался в ней, узнав какая она двуличная интриганка.

>Но все-таки, насчет тактильного контакта - среди юных нормалфагов разных полов абсолютно нормальная практика друг друга мацать, поэтому следовало отморозиться еще в тот момент, когда ты заметил, что твоя ЕОТ уворачивается от прикосновений или что ты там с ней пытался делать

Понимаешь, из тех около 20-ти таких было очень немного. Мне не из кого было выбирать. Я надеялся, что со временем смогу получить от них большего. Думал что у всех оно так.
Про то как это было - в одном из случаев при попытке обнять за талию в пиццерии мне в обнимающую руку зарядили вилкой.

Нормалфагов я сейчас не презираю, и вообще презираю только тех, кто сами меня презирают либо пытаются задеть за живое. Другое дело, что нередко с нормалфагами скучно и не о чем говорить.

Про форум - почитаю ещё раз, попытаюсь объяснить здесь, чем меня не устраивает её тон.

>>1299437
Мне набор шаблонов порадовал тем, что та, у которой я был во френдзоне слишком хорошо в него вписалась.

ОП

Аноним Чтв 24 Окт 2013 13:39:04  #136 №1299636 

ОП-пост- набор очевидностей. Дескать, если ты с детства имел свои нердские интересы, то вырастешь замкнутым, и будет трудно контактировать с быдлом. Ну да, а Волга впадает в Каспийское море.

Аноним Чтв 24 Окт 2013 14:07:03  #137 №1299675 

>>1299636 понимаешь, очевидным оно кажется после того, как это прочитаешь. А на фоне количества любителей Ротожопа в девственных тредах - я не уверен что оно так уж очевидно.

ОП

Аноним Чтв 24 Окт 2013 14:31:05  #138 №1299699 

>>1299622
Итак, я сейчас распишу тут, чем мне не понравилась манера общения на том психофоруме.
"внимательно прочла только первый абзац, и последний, поправьте меня, если я не о том, вы нашли причину почему юноши не лишились невинности до 20 лет?)"
Хоть это не та тян, но обязательный элемент - чтение по диагонали(то есть уже наплевательское отношение к самому автору), и самое главное - смайлик. Типа я тут хернёй занимаюсь, ища подобные причины, а ей смешно.
"И что такое социальные игры?" - я уже привёл примеры социальных игр, но меня переспрашивают.
"А зачем, кстати? Зачем тебе девушка?" - вот типичный вопрос. Как будто непонятно, что каждый хочет тепла и секса.
Кстати предыдущие вопросы предельно коротки и переспрашивают то что было уже описано. Или явно задают вопросы, на которые ответ понятен:
- И что такое социальные игры?
- Если ты пишешь, что полгода БЕЗУСПЕШНО добивался, то не добился, стало быть?
- Да что значит - разошлись?! Если не добился? Стало быть, и не сходились.
- Стало быть, вопрос лишь в том, как личную жизнь наладить?(уже ведь объяснил, что меня волнует отсутствие опыта социальных игр и недостаток социальной адаптации)
- Вопрос секса решается за 1500-2000 руб в час. Ты в курсе?(при том что я сказал про то, что сам факт лишения невинности не делает более лёгким установление новых отношений)

Дальше идёт вообще шедевр:
"И что вы предлагаете? Сначала регулярно платить, а потом - жениться на одной из немногих, с которой я смог бы хоть как-то сойтись?"
"Да, типа того. Просто еще имей в виду, что с возрастом ценность мужчин на брачном рынке повышается."
Вкупе с предложением решить вопрос секса за 1500-2000 - мне прямо предлагают довольствоваться бомжацкими условиями. Ну, в коробке из-под ксерокса тоже можно жить, бомж Вася то живёт ведь. Питаться тоже можно на пункте раздачи еды для бездомных - есть её можно. Между тем как если я задаю такой вопрос - то вполне себе значит что меня такие условия не устраивают. "Вы предлагаете мне жить в ящике из-под апельсинов" - "Ну да, типа того".

ОП

Аноним Чтв 24 Окт 2013 14:33:12  #139 №1299702 

>>1299622 Единственное что можно хоть как-то принять за годный совет, и то - степень его годноты пока оценить сложно - это предложение сходить на психологические тренинги. И то - у меня возникает ассоциация с понятием "Тренинги личностного роста" - читайте статью на лурке.

ОП

Аноним Чтв 24 Окт 2013 14:37:31  #140 №1299710 

http://www.b17.ru/forum/topic.php?id=11033 - вот этот форум и моя тема на нём - здесь народ поадекватнее, и то - тоже есть неадекваты.

ОП

Аноним Чтв 24 Окт 2013 14:45:33  #141 №1299719 

>>1299699
Ёбаный ужас, ну и форум.
Вот что бывает, когда нерд, не умеющий в социальные игры, пытается спросить про эти самые игры у быдла нормалофагов. Вылезают советы в духе ВСЁ ПРОСТО)))))))
Попытка как-то расспросить поконкретнее заканчивается ответом ВСЁ ПРОСТО ПОТОМУ ЧТО ВСЁ ПРОСТО))))))

Аноним Суб 26 Окт 2013 23:29:48  #142 №1303040 

>>1299699
>>1299719
"Да, типа того. Просто еще имей в виду, что с возрастом ценность мужчин на брачном рынке повышается." - вот от этого у меня кулаки сжимаются. Ощущение, когда тепла и ласки хочется СЕЙЧАС, а не когда-то в будущем, думаю, знакомо большинству здесь.

Аноним Суб 26 Окт 2013 23:30:51  #143 №1303042 

>>1299719
>Вот что бывает, когда нерд, не умеющий в социальные игры, пытается спросить про эти самые игры у быдла нормалофагов. Вылезают советы в духе ВСЁ ПРОСТО)))))))
Надо спрашивать у такого же нерда, который прошёл этот уровень и знает стратегию и нужные алгоритмы и хаки.

Аноним Вск 27 Окт 2013 00:45:35  #144 №1303104 

>>1303042
Единственным таким нердом был Клавиша, можно конечно поспорить на счет того что "не, он всегда был охуенным", но тем не менее, он единственный из всех, что более-менее понимает положение и психологию таких как мы

Аноним Вск 27 Окт 2013 01:14:04  #145 №1303127 

>>1303040
У меня от этой фразы "кулаки сжимаются" потому, что ты хочешь тепла, а тебе отвечают, измеряя всё ёбаным рынком.
Да будь я на этом рынке хоть ультра-ценным джекпотом, что это будет значить в смысле тепла?

Аноним Вск 27 Окт 2013 01:28:16  #146 №1303153 
1382822896516.jpg

>>1303042
>Надо спрашивать у такого же нерда
Старый, прошедший многое нерд в треде. 31lvl.
В пятом классе я прочитал учебник по астрономии, и тут понеслось. Я сидел дома и рассчитывал орбиты автоматических станций для полётов на Марс. Я высчитывал светимости звёзд и массы чёрных дыр, упарываясь параллельно космической фантастикой. Естественно, мои ровесники в это время постепенно приобщались к различным взрослым радостям, а я благополучно это всё проебал.
К концу школы я внезапно обнаружил, что у меня один друг, с которым я более-менее могу общаться, а с остальным социумом что-то как-то безнадёжно упущено. Похуй, я поступил в техно-ВУЗ, и прожил его в обнимку с калькулятором. Иногда на меня наваливались приступы тоски, мне адски хотелось НЯШКАТЬСЯ ПОД ПЛЕДОМ С ЛАМПОВОЙ ТЯН, и я совершил массу дебильных провальных попыток ПОДКАТИТЬ К ТЁЛАЧКАМ. Это были и клубасики, и сайты (ещё в эпоху диалапа), и походы по общаге "утюг попросить", с последующими попытками завязать какое-то общение. Всё это приводило к эпичным провалам в духе "я проснулся обосранным на лекции".
В конце концов чисто случайно я наткнулся на ультра-нерда (органическая химия) женского пола в ПОПУЛЯРНОЙ СОЦИАЛЬНОЙ СЕТИ. Как-то завязалось общение, теперь мы живём вместе, снимаем однушечку. Друзей у нас нет, кроме друг дружки. Все социо-ритуалы как были проёбаны, так и остались в проёбанном состоянии. Я так до сих пор и не понял, что же нужно делать для социо-успеха.
Морали в моей басне нифига нет. Просто я случайно наткнулся на такого же ушлёпка как я.

Аноним Вск 27 Окт 2013 01:40:37  #147 №1303175 

>>1303153
Ушлепок, но с тней.
Не бомбануло, но нагрелось

Аноним Вск 27 Окт 2013 02:56:30  #148 №1303284 

>>1303175
мне 29 и тоже подогретым пуканом чувствую что надо просто искать человека с такими же странностями
должно быть два сопага пара блять сапога пара

Аноним Вск 27 Окт 2013 03:00:50  #149 №1303293 

>>1303284
Мне бы не понравился человек с моими-же недостатками, например. Я бы скорее предпочел противоположность

Аноним Вск 27 Окт 2013 07:58:20  #150 №1303492 
1382846300728.jpg

>>1303293
>Я бы скорее предпочел противоположность
Хикке-нерд и КОРОЛЕВА ТАНЦПОЛА, лол.

Аноним Вск 27 Окт 2013 09:04:05  #151 №1303512 

>>1278342
>со всем этим скоро пойду на психологический форум
>>1279074
>создал тему на психологическом форуме.
>>1279193
>Уже создал две темы на психологических форумах.

Слушай, я вот искренне не понимаю, какой реакции ты ожидаешь? Ну кроме как «Азазаза, сасай лолка!111».

Аноним Вск 27 Окт 2013 10:30:59  #152 №1303543 
1382855459715.jpg

>>1277623

Я по этой теме сильно переживал в 17-19 лет. Хотя легко могу влиться в любой коллектив - интеллект высокий, кругозор широкий. Могу хоть про сократа и киников хуйню в уши залить, хоть по фене за лоха обосновать (жил в криминальном раёне с гопарями). Организовывал пьянки пару раз, какие-то мелкие движухи наводил. Но всегда всё заёбывало, посылал всех на хуй и была депрессия, что "ололо я одинок нет тян-друзей хуемое".

А потом понял, что мне в одиночестве жить комфортнее. Изредка ходить куда-то в клубы, к шлюхам, на вписки и тусовки я могу без проблем, только зачем мне сковывать себя постоянными отношениями, которые будут тяготить, мешать и отвлекать?

Ещё добавлю наблюдение: если вы в универе переживаете за статус в группе, а не за учебу, значит вы поступил по старинному пидорашкинскому мотиву "от армии укрыться, пять лет проебать, сине-красную говнобумажку получить". Я сам именно поэтому 5.5 лет проучился, лол, поэтому не повторяйте ошибок. Поступайте для учебы, ищите других заинтересованных в учебе студентов, тогда какая-то польза будет и общение наладится, т.к. интерес изначально общий.

Аноним Вск 27 Окт 2013 10:46:43  #153 №1303551 

>>1277623
>Забудьте Протопопова. Всё гораздо проще.
>проёбанная социальная адаптация
Так именно это он и писал не?
>В процессе увлечения у такого парня появляются свои знакомые.
У меня все те же одноклассники, но пара человек и каждый в определенной зоне доверия, никто полностью не поддерживает меня.
>половое созревание берёт своё
Началось раньше всех, отсюда одна из причин проблемы.
>Неумение играть в социальные игры
Когда все начинали кучковаться, я оставался в стороне и меня даже не звали.
>преодолимы... со временем
Но насколько они важны спустя некоторое время?
>интересы перенимаются неохотно и больше для галочки
Там где я учусь 80% занято автоебством(даж не пойму зачеммне тачка, но никогда не собирался спорить на эти темы) либо вписками с в-ва, в которых меня считают жутким теоретиком(верили бы они в те подводные камни о которых я могу рассказать, но все достаточно тупого кайфа).
>фриков и асоциалов
Всегда такие тянулись ко мне, я просто не могу их терпеть с их идеями основанными на воздушных замках, да и среди них предателей гораздо больше встречал в % соотношении.
Тян подобных видел, но так же не пойму как себя к ним преподносить, внимания противоположного пола чуть ли не больше чем от той которая посещает все вписки. Останусь в треде может расскажу не очень прохладную историю про гопника и фрика-тян в автобусе.
>И вполне себе достаточное, чтобы заработать кучу комплексов и страхов в процессе.
У меня скорее всего подобие чек листа и несколько собственных функций, программист во все поля, при разговоре с незнакомцами и знакомыми.
Хотя просить помощь или оказывать тем кто в ней нуждается, если я вижу, не мею проблем.
А вот говорить с незнакомыми людьми которые понравились, особенно тян, не могу, даже если все подразумевает общение, что то вроде страха раскрытия моих намерений.

Аноним Вск 27 Окт 2013 13:55:16  #154 №1303754 

>>1299710
>Знаю как минимум двоих с вполне спортивным телосложением и прекрасными внешними данными, у обоих проблемы в личной жизни. Причём у первого ситуация похуже чем у меня - вообще не было никаких отношений. Кстати оба не обидятся если я их фотки здесь выложу. Уже спрашивал.

Давай тут, ОП, мне это дело всегда интересно.

Аноним Вск 27 Окт 2013 14:31:08  #155 №1303792 
1382869868003.jpg

>>1303754
> Вот первый - у него опыта ещё меньше чем у меня, хотя ИМХО к внешним данным претензий вообще не предъявишь. Мой бывший одногруппник.
> Второго - нужно будет сделать нормальную фотку. Потому как пришел к выводу, что на конкретно тех фотках что он выложил он получился хуже чем в реале.

Аноним Пнд 28 Окт 2013 05:13:56  #156 №1304956 
1382922836666.jpg

>>1303792 Лови второго. На этой фотке он неплохо вышел, справа. Так как я уже засветился ранее, то да - я слева.

В тред пишу редко, сейчас других проблем хватает.

Аноним Пнд 28 Окт 2013 05:44:20  #157 №1304966 

>>1304956
Хаха, а теперь опиши свою идеальную няшу, лолка)))

Аноним Пнд 28 Окт 2013 05:50:44  #158 №1304969 

>>1303792
>к внешним данным претензий вообще не предъявишь
Если у него нормальное тело, то я вообще Геракл.

Аноним Пнд 28 Окт 2013 08:49:30  #159 №1305012 

>>1304969 Назовёшь дрыщём?
>>1304966 никогда не думал, какой должна быть идеальная.

Аноним Пнд 28 Окт 2013 13:16:02  #160 №1305174 
1382951762536.jpg

>>1296684
>христианство не люблю как рабскую религию
Будь проще, религия - просто социальный механизм. Важный механизм. Его задача - обьединение людей по признаку более обобщающему чем родственный, и более глубинному традиционному, и устойчивому, нежели политические государственные идиологии. Шатаешь трубу христианству? А где конструктив? В чём смысл? Может ты непомнишь, поле того как союз распался, религия была ещё задавлена, что было вместо неё? Джуна, Кашпировский, Чумак, Ванга и 100500 ебалаев калибром по меньше наводнили теле эфир... Все домохозяйки банки с водой заряжали около своих "рубинов" и "рекордов". Не будь высокомерен, интеллект и научный склад ума даны не всем. Людям нужна вера, и надёжные принципы традиции. Православие, и его институт церковь - прекрасны, всмысле лучше варианта для русского человека нет, и уже не будет. (ну как вариант ещё ислам может прокатить) Можеш фыркать сколько угодно, но это так.

Аноним Пнд 28 Окт 2013 14:03:26  #161 №1305233 

>>1277626
Лол. Ты это я, только с поправкой на шарагу вместо ВУЗа.

Аноним Пнд 28 Окт 2013 14:50:57  #162 №1305311 

>>1305012
ОК, укладывается в рамки большинства, но спортивным это назвать сложно.

Аноним Пнд 28 Окт 2013 16:16:56  #163 №1305459 

>>1305174 Во первых - да, это социальный механизм. Механизм промывки мозгов большинству меньшинством. Я его не считаю полезным. Отношение у меня к нему такое же, как к сетевому маркетингу. Кто-то на это ведётся, кто-то наживается на том, что кто-то на это ведётся.
В принципе я бы не стал выдвигать к нему никаких претензий, если бы оно так активно не поддерживалось государством, и не было инструментом государства. Во всяком случае в России с законами о защите чувств верующих - всё именно так. У нас в Украине вот именно такого нет, но всё равно - в моём городе снесли прекрасный детский городок и на его месте построили здоровенную церковь. А раз христианство насаждается государством - моя свободная воля будет сопротивляться всякому подобному принуждению.
Интеллект и научный склад ума даны не всем, но это не повод для того, чтобы поощрять распространение еврейских сказок, которые нужны лишь для одного - для смирения, чтобы народ не бунтовал. А я считаю, что готовность к борьбе за свои права и желания - это самая естественная черта человека. И у свободного человека она не должна быть подавлена. Пусть заряжают, пусть передают друг другу, но пусть государство в это не вмешивается. Дайте наконец церкви маргинализироваться, как одной из многих сект.
Традиции тоже не признаю, поскольку они предполагают следование им исходя всего лишь из того, что эти традиции исповедовало предыдущее поколение. Я всегда копал лопатой, мой отец и дед тоже копали лопатами, и ты сын будешь копать лопатой, и не дай бог тебе пересесть за богомерзкий трактор.

И ещё - про объединение - неоднократно замечал, как у быдла часто сочетается слепое следование православию(причём они часто Библию не открывали, и в религии не разбираются) с признанием совершенно несопоставимого с христианскими ценностями принципа "выживает сильнейший". Мне трудно сейчас сказать, как это так выходит, но точно знаю, что настоящий христианин, не один раз читавший и постигавший Библию, вроде того же Льва Толстого, никогда бы не признал что у него есть что-то общее с такими людьми.

Аноним Пнд 28 Окт 2013 16:34:39  #164 №1305510 
1382963679377.jpg

А где можно скачать ломанную Disciples 3: Перерождение?

Аноним Пнд 28 Окт 2013 21:19:58  #165 №1306014 

>>1305510 Не знаю, мне 3-я часть не понравилась, а картинку я взял потому что прикольная.

ОП

Аноним Пнд 28 Окт 2013 22:35:16  #166 №1306164 

>>1305459
>В принципе я бы не стал выдвигать к нему никаких претензий, если бы оно так активно не поддерживалось государством, и не было инструментом государства.

Разумеется это инструмент государства, оно и выращено для этого, поэтому и поддерживается, и правильно что поддерживается(хоть и противно). Вижу у тебя подмену понятий. На всякий случай: Государство = хорошо. Не бунтующий народ = хорошо. Бунты и разруха = плохо. Прозреваю у тебя в голове в ситуации "идеализм vs реализм" побеждает идеализм, (ибо нахуй так жить) но увы это неконструктивно в силу нереалистичности, делая суждения о полезности изходи из качества человеческого материала, и ситуации.

> А я считаю, что готовность к борьбе за свои права и желания - это самая естественная черта человека.

Ты вновь высокомерен, не меряй по себе, не выдавай желаемое за действительное. Самые естественные черты человека это жадность, властолюбие, и основной инстинкт.
Думай о усреднённой массе, а не о неких интеллектуальных сливках, и узких кругах (они по большей части существуют только в твоей голове).

Аноним Втр 29 Окт 2013 04:15:54  #167 №1306654 
1383005754527.jpg

>>1306164 Хорошо-плохо это субъективные понятия. Государство это в первую очередь инструмент которым сильные выжимают ресурсы из слабых. Тебе нравится когда из тебя выжимают ресурсы? Нравится когда гопота отбирает у тебя мобилу?
Как ты относишься... Не будем брать идеалистические вещи, возьмём проще - СССР. Как ты к нему относишься? Тебе ведь наверняка рассказывали, если ты сам не жил. Про пустые прилавки. Про отсутствие колбасы и туалетной бумаги. Про два канала по телевизору, на которых рассказывают только хорошее. Про огромные очереди. Про партсобрания, на которых мыли мозг, а для самых маленьких - пионерия с такими же функциями. Про то как ночью слушали "Голос Америки", специально прячась. Наверняка ведь рассказывали. Как ты относишься?
Вообще в прошлом я был скорее идеалист - анархист, затем либертарианец. Сейчас недавно беседовал с одним леваком, и понял, что изменился. Могу смотреть на вещи под разными углами. Так вот - не нужно никакого идеального общества или государства. Но в вопросе цензуры я предпочту чтобы её не было. В вопросе пропаганды - тоже. Естественно меня не устраивает, что мои налоги идут не на медицину/образование/транспорт, а на пропаганду/церковь/усиление силовых структур/дачу какому-нибудь чиновнику. И естественно при наличии такой возможности - я постараюсь вмешаться в этот процесс. Уклонившись от уплаты налогов, поучаствовав в акции протеста или даже организовав её, проголосовав на выборах за силу с более выгодным для меня лично отношением к формированию бюджета или просто хотя-бы написав о творящемся в подробностях в ЖЖ.
Я не думаю об абстрактном благе для усреднённой массы, я не думаю и о сливках. Я думаю о своём личном благе.

ОП

Аноним Втр 29 Окт 2013 04:17:34  #168 №1306655 

>> А я считаю, что готовность к борьбе за свои права и желания - это самая естественная черта человека.
>Ты вновь высокомерен, не меряй по себе, не выдавай желаемое за действительное. Самые естественные черты человека это жадность, властолюбие, и основной инстинкт.

Это по сути одно и то же.

ОП

sageАноним Втр 29 Окт 2013 07:13:24  #169 №1306719 

>>1305510
>>1306014
Говноедами потянуло

Аноним Втр 29 Окт 2013 13:41:09  #170 №1307011 

С религией и государственным строем давайте в /po/

Аноним Втр 29 Окт 2013 14:01:18  #171 №1307034 

>>1306654
>Государство это в первую очередь инструмент которым сильные выжимают ресурсы из слабых.
Сильные всегда выжимают ресурсы из слабых, право сильного принципиально не отменяемо, и его ограничивает только более сильный. Государство для этого процесса совершенно не нужно,(для этого вполне достаточно банды сколоченой по родовому\нац\религ признаку) более того оно этот процесс удерживает в приемлемых рамках. Государство это защита общих интересов влиятельных групп и кланов (а электорат как ресурс их легитимности в свою очередь входит в интересы этих групп).

Аноним Втр 29 Окт 2013 14:32:35  #172 №1307081 

>>1307011 ты прав, мы тут сильно наоффтопили.
>>1307034 если хочешь продолжить - пойдём в /po или вообще обменяемся личными контактами.
ОП

Аноним Втр 29 Окт 2013 18:08:20  #173 №1307428 

Расскажу тебе свою историю ОП.
В школе я был относительно асоциальным, сказалось плохое физическое развитие, травили слегка в начальных классах но потом всем стало как то похуй. Много читал, гулял тока с максимум парой друзей. С тянками отношения не складывались никак - у меня просто не было никаких контактов с тянками, вообще.
В конце школы я набрел на статью по пикапу(тогда о нем нихуя никому не было известно) и понял вот оно мое, скорешился с парнями которые тоже знали что то о пикапе и хотели девушек в своей жизни. И вот тут я так считаю поворотный момент который позволил мне выйти на хоть какой нибудь уровень компетентности с тянками.
Очень много подходил на улице, очень много разговаривал, очень большой объем разговоров в сети. Сейчас я думаю не было бы той практики я был бы убер-нердом. Дественность потерял в 21 год, тупо затащив мою будущую первую девушку к себе домой и неумело, убер-неумело соблазнил-продавил. Причем уговорил остаться на ночь, уламывал часов до 2х ночи потом нафиг заснул, она лежала рядом, ночью когда она ко мне полезла - послал ее нахуй, сказал что спать хочу, а утром скорострельнул за 2 минуты, лол.
Потом были длительные отношения с этой тянкой, потом с другой, потом еще с несколькими и я сейчас снова один, 29 лвл. Причем один пока намеренно (собираюсь переезжать в столицу и не хочу заводить отношения).
Асоциальным я так и остался, но меня это мало напрягает, мне нравится большую часть времени проводить в одиночестве и тут уж ничего не поделаешь.
Насчет ебли на одну ночь - не думай что это волшебно, из моей практики это всего лишь сочетание некоторых факторов. Ты должен понравиться девушке внешне, показать себя интересным и уверенным(это все приходит с опытом общения), уговорить пойти к тебе домой смотреть фильмы(тут если девушка соглашается - то это 95% будет ебля) или пойти к ней на чай. По приводу ставишь фильм греешь чай и чего покрепче(хорошо приготовленный глинтвейн роляет) и начинаешь приставать - соблазнять. Самое главное на последнем этапе - гибкость(разные методы - т.е. пример: если не дает раздевать себя возбуждаешь прямо в одежде) и настойчивость (не дай боже силой).

Резюмирую:
1. Общайся: мамба, контакт, клубы по интересам. Общайся много и часто это разовьет и закрепит навык.
2. Ходи на свидания - вытаскивай баб с мамбы, контакта, веди себя как долбоеб и прочие радости жизни. Опять же разовьет навык общения и взаимодействия с тянками. Опыт сильно проапгрейдит тебя.
3. Не еби мозг себе что ты недостаточно социализирован в обществе быдла. Нахер тебе это надо? Имей свою тусовку людей с которыми тебе интересно, в меру читай двач, вытаскивай переодически тянок с контактов для отношений и поебушечек и шли всех остальных нахуй. Я конечно не скажу что это рецепт абсолютного счастья, но по мне так оптимальный вариант существования.

p.c. у тебя вполне приятная рожа

Аноним Вск 03 Ноя 2013 01:57:48  #174 №1313168 

ОП, оставь свои контакты для связи. Было бы интересно обсудить с тобой пару моментов с псих. форума.

Аноним Вск 03 Ноя 2013 11:40:51  #175 №1313442 

>>1313168 пиши на мыло [email protected], или в аську 468077054.

Аноним Вск 03 Ноя 2013 12:57:12  #176 №1313524 

>>1307428
А что если мне стрёмно выкладывать фотки вконтакт? Я вообще под фейком сижу.

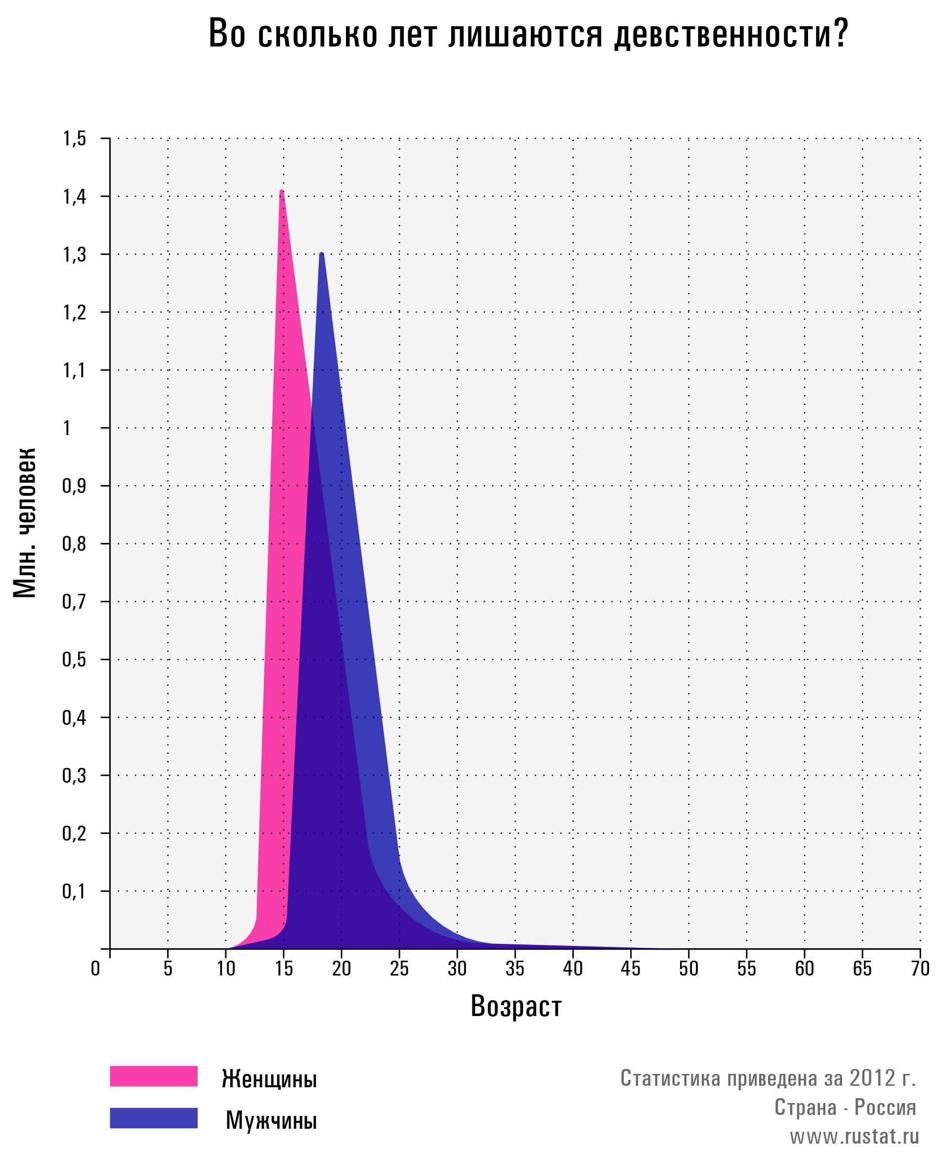
comments powered by Disqus