Сохранен 524
https://2ch.su/t/res/943306.html
К сожалению, значительная часть сохранённых до 2024 г. изображений и видео была потеряна (подробности случившегося). Мы призываем всех неравнодушных помочь нам с восстановлением утраченного контента!

Акустических систем тред №91

 Аноним 24/02/20 Пнд 16:25:42 #1 №943306 
23953549-DC81-41EE-8903-4B8840CB08A6.png
Предыдущий: >>940803 (OP)

До $50 - avito.ru
Вторичка в любом из видов.
Любая двухполосная стереопара.
Двухполосная значит в каждой колонке по два громкоговорителя: для высоких и средне-низких частот.
До $150- avito.ru, yamaha ns6490 и двуполосные стереопары (Microlab Solo / Pro, Sven Royal / Stream, Defender Mercury, Edifier R, JetBalance JB-381 / JB-362).
Ещё можно взять недорогую советскую стереопару типа S30 и усилитель к ней (если не смущает необходимость перетрусить детали или есть знакомый мастер с прямыми руками.)
К компу совкосистема подлючается с помощью кабелей-переходников на разъём DIN 5P, которыми надо не забыть обзавестись. Можно недорогой западный усилитель, но ему так же может потребоваться вариант обслуживания, ибо даже нормальной технике через 15-30 лет нужен уход.
А вообще по барахлу спрашивайте с указанием города и желаемой стоимостью покупки - помогут.
До $150-250 - то же самое, можно уже и из магазина, а не только с барахолки. В принципе тут уже случаются мелкие мониторы из музмагазинов и прочие полочники.
Название "мониторы" или "студийность" даёт некую призрачную гарантию, что больше положили звука, нежели мракетологической ереси.
Это не значит, что вся бытовая акустика полный шлак!

<-- конец мультимедийного сегмента и начало мониторного сегмента. -->
Доставка из musicstore.de - €40 за посылку.
Либо thomann.de
https://www.thomann.de/gb/jbl_lsr_305p_mkii.htm
Последнее веяние времени и очень удачная модель

На мониторах часто нет нужного тебе RCA — не беда, можно подключать через моноджеки (TS). Планируйте коммутацию заранее, не забывайте заказать кабели.
Потратьте один раз несчастные $10-20 на кабель из музмагазина или закажите у умельцев на радиофорумах, в группах вконтакте и просто на авито есть услуги по пайке.

Восьмидюймовый вуфер - полнее и правильнее передача нижних частот, играет громче.
Вообще это самый популярный сегмент мониторов. Моделей немерено, а шаг цены совсем не большой, ведь компании прекрасно понимают кто их потребители (чаще всего начинающие и музыканты у которых мышь в кармане и жажда запилить своё творчество).

От €1300 за пару Neumann KH120 и прочее - это уже приличный сегмент для проектов с деньгами.
Здесь разница в звуке - нюансы и тонкости, слышимые в подготовленных помещениях.
Ну и да, комната - это очень важно.

Как воспроизводится звук:
Цифровые данные --> ЦАП --> Усилитель --> Колонка
Громкоговорители в колонке чаще отвечают за воспроизведение разных частотных диапазонов. Сколько таких диапазонов разделённых между разными громкоговорителями, столько у акустической системы полос. Этим пытаются побороть неидеальность самих громкоговорителей - один лучше отдаёт НЧ, другой ВЧ, третий хорош на СЧ.
ЦАП обычно находится в звуковой карте. Бывают внешние ЦАП, со своим питанием и фильтрами.
Ресивер - это комбайн всё-в-одном. Там живёт ЦАП, декодер многоканального звука, матрица разложения каналов с управлением задержками и т.п., предусилитель с управлением громкостью и коммутацией входов, оконечные усилители.
Совмещённая с усилителем колонка называется активной. Просто колонка называется пассивной.
Подключение:
От цифровых данных к ЦАПу: USB, PCI, PCI-E, S/PDIF RCA (коаксиальный кабель с волновым сопротивлением 75 Ом, выглядит как "кабель от видака"), S/PDIF TOSLINK (оптика)
При любом исправном цифровом подключении потери качества пренебрежимо малы!
От ЦАПа к усилителю:
- Небалансный/бытовой: RCA (моно), TS он же четвертьдюймовый джек (моно), TRS он же четвертьдюймовый стереоджек, mini TRS он же стерео-миниджек
- Балансный/профессиональный: TRS (моно), XLR Canon (моно)
Балансный для передачи сигнала использует три контакта: сигнал, сигнал в противофазе, земля. Небалансный использует для моно два контакта: сигнал, земля; для стерео три контакта: сигнал, сигнал другого канала, земля общая для двух каналов.
Балансное подключение позволяет не ловить помехи на больших длинах кабеля, передавать более сильный сигнал, отвязаться от земли в сигнальной линии.
Впрочем, скорее всего, дома вам подойдёт любое подключение, балансное или нет.
Также, хорошо, когда коннекторы хорошие — не ломаются сами и не ломают гнёзда.
От усилителя к акустической системе:
- Обычное: медный кабель. Берёшь самый обычный многожильный медный кабель в строительном, самый толстый, который войдёт. Залуживаешь концы паяльником, чтобы не секлись. Практически вся электротехническая медь - бескислородная, поэтому не ведитесь, что это будто бы какое-то отличие и достоинство.
Аноним 24/02/20 Пнд 16:50:40 #2 №943323 
Со скольки ВАТТ там начиналось по классификации 1000-Ватт куна что-то приличное?
Аноним 24/02/20 Пнд 18:53:56 #3 №943343 
>>943306 (OP)
Хуже ШПЛ305 ничего не может быть. Например, великий обзорщик Амирка официально признал - ШПЛ305 - копеечное дерьмо, особенно если сравнить с реальными мониторами.

JBL 305P Mark ii just could not compete. It sounded much brighter -- an attribute which got worse when I pushed it to higher SPLs to keep up with the Genelec.
Аноним 24/02/20 Пнд 18:55:53 #4 №943344 
>>943306 (OP)
ШПЛ305 слили даже говноемотиве за 400 баксов.

the Emotiva pulled ahead of the JBL

I asked my wife to come and listen which by then was quite annoyed with all the noise I had made. She listened and instantly declared the Emotiva the winner.
Аноним 24/02/20 Пнд 19:41:48 #5 №943347 
>>943323
Наверное 1000, а что?
Аноним 24/02/20 Пнд 19:46:12 #6 №943348 
>>943343
Так он же говорит, что JBL 305P просто охуенны за свой прайс и рекомендует их к покупке.

The JBL 305P Mark ii is a delightful little speaker. It gives a smooth, very realistic sound impression, beating many "hi-fi" speakers.
It is hard to believe such great performance can be had for so little money in the form of JBL 305P Mark ii. ... So I can definitely recommend the 305P Mark ii. Get a pair so that you can get calibrated on what good sound is like, and correlation between that and the measurements I am showing.

Больше так не обсирайся, лал.
Аноним 24/02/20 Пнд 19:47:47 #7 №943349 
>>943344
>the Emotiva pulled ahead of the JBL
Чёт проиграл с этой попытки вырвать из контекста. А теперь предложение полностью:
when the suck out in low frequencies was not an issue, I thought the Emotiva pulled ahead of the JBL
Прекращай позориться.
Аноним 24/02/20 Пнд 20:07:41 #8 №943354 
>>943348
Он просто на тот момент не слышал нормальные мониторы - Женелеки
Аноним 24/02/20 Пнд 20:10:17 #9 №943355 
>>943349
Так это только на большой громкости. Так Емотива гораздо круче ШПЛ305

The 6S can get quite a bit louder but has a window after which it gets severely distorted by bass notes. Basically if you can see the woofer flapping around, you are way out of its discomfort. The JBL 305P on the other hand, doesn't distort but gets thinner and thinner sounding. Clearly some kind of limiter is keeping it from blowing its brain. Net, net, the Emotiva 6S can fill a much larger room and higher SPLs.
Аноним 24/02/20 Пнд 20:11:38 #10 №943356 
>>943348
А хули ты защищаешь ШПЛ305? Нет жалких $6000 на женелеки?
Аноним 24/02/20 Пнд 20:16:19 #11 №943358 
>>943356
> 6000$
А что, женелеки за 30-35круб с авито не заставят любого лсрщика зарыдать и выкинуть свою шипящую парашу из окна?
Аноним 24/02/20 Пнд 20:21:23 #12 №943359 
>>943354
Слышал же. Снова ты обосрался, лал.
Аноним 24/02/20 Пнд 20:22:23 #13 №943360 
>>943355
Не, ЖБЛ оказались намного круче Емотивы на любой громкости. Читай внимательнее.
Аноним 24/02/20 Пнд 20:23:17 #14 №943361 
>>943358
Лучше JBL 305P возьми, они самый топ до 100к рублей.
Аноним 24/02/20 Пнд 20:27:59 #15 №943363 
>>943359
Нет, обзор Женелеков вышел позже. Это ты обосрался.
Аноним 24/02/20 Пнд 20:29:24 #16 №943364 
>>943360
Ты по английски совсем не бумбум?

when the suck out in low frequencies was not an issue, I thought the Emotiva pulled ahead of the JBL

а этот сак аут был только на большой громкости. И ШПЛ обосрались, и ты. ЛОЛ.
Аноним 24/02/20 Пнд 20:30:19 #17 №943365 
>>943361
Больше 100к рублей для тебя неподъемная сумма? Ты нищий?
Аноним 24/02/20 Пнд 20:35:37 #18 №943366 
whd81.jpg
whd8.1.gif
Вкатился с эталонной АС, лучшим двухполосным полочником в категории 5-200 тыс. рублей: Wharfedale Diamond 8.1
Великолепная линейная АЧХ с легким уклоном в "темную" сторону и предельно комфортный звук.
Рекомендую не жалеть денег на хорошие кабели, акустические AudioQuest Rocket 44/Slate будут в самый раз, межблочник - на свой вкус.
Аноним 24/02/20 Пнд 20:39:04 #19 №943367 
>>943366
Лучше уж Едифаеры, чем это говно.
Аноним 24/02/20 Пнд 20:39:42 #20 №943368 
>>943364
АЧХ - это линейная характеристика и не зависит от громкости, довен. Больше так не обсирайся.
Аноним 24/02/20 Пнд 20:43:17 #21 №943370 
>>943363
Тебе сказали, что слышал. Не спорь.
Аноним 24/02/20 Пнд 20:44:07 #22 №943371 
>>943365
Но это же ты колонки за 30к с Авито выбираешь, лол. Таблетки забыл принять?
Аноним 24/02/20 Пнд 20:44:49 #23 №943372 
>>943367
Жаль, что ты не можешь позволить себе насладиться настоящим британским звуком.
Аноним 24/02/20 Пнд 20:44:59 #24 №943373 
>>943366
Рекомендую серебряный акустический кабель типа такого - https://trueaudiophile.com/acoustic-zen-absolute-silver/
Поможет сбалансировать "темный" звук АС и получить феномальное, снгосшибательное звучание
Аноним 24/02/20 Пнд 20:45:56 #25 №943374 
>>943370
Ты даты ревью не можешь сравнить?
Аноним 24/02/20 Пнд 20:48:42 #26 №943376 
>>943374
Причём тут даты ревью? Он Женелики и раньше слышал, лол.
Больше так не обсирайся.
Аноним 24/02/20 Пнд 20:48:53 #27 №943377 
>>943368
Какая ачх, довен? Ты все-таки английский совсем не знаешь.

The 6S can get quite a bit louder but has a window after which it gets severely distorted by bass notes
Аноним 24/02/20 Пнд 20:49:06 #28 №943378 
>>943373
Шнурки из чистого серебра не "звенят", как посеребренная медь, нюфаня. Учи матчасть.
Кроме того, ты советуешь какое-то дешевое говно; качественные серебряные модели AudioQuest намного дороже, зато и работают как надо.
Аноним 24/02/20 Пнд 20:49:45 #29 №943379 
>>943376
Ты скозал?
Аноним 24/02/20 Пнд 20:50:41 #30 №943380 
>>943372
Едифаеры - это тоже китайская хуета, как и Варфедаелы.
Аноним 24/02/20 Пнд 20:51:09 #31 №943381 
>>943372
Едифаеры - это тоже китайская хуета, как и Варфедаелы.
Аноним 24/02/20 Пнд 20:51:54 #32 №943382 
>>943377
Мда, тебе точно стоит подучить английский.
when the suck out in low frequencies was not an issue, I thought the Emotiva pulled ahead of the JB
Аноним 24/02/20 Пнд 20:52:02 #33 №943383 
>>943378
К этим прекрасным Варфам нужны именно эти Акустик Зены. Будет транспарентный, открытый, музыкальный звук.
Аноним 24/02/20 Пнд 20:52:52 #34 №943384 
>>943382
Это троллинг тупостью? Он только на большой громкости.
Аноним 24/02/20 Пнд 20:54:17 #35 №943385 
15663266030940.mp4
>>943372
>насладиться настоящим британским звуком
>эдифаеры
Аноним 24/02/20 Пнд 20:56:32 #36 №943386 
aqwind.jpg
>>943380
>>943381
У тебя всегда так сильно дрожат руки? В чем дело, боярышник или стекломой?

>>943383
Не котирую поделки шарашкиных контор. Достойный кабель - пикрелейтед. Прогрев при покупке бесплатный, кстати.

>>943385
>боевая картинка
Эта маня всё, несите новую.
Аноним 24/02/20 Пнд 20:56:53 #37 №943387 
>>943384
>>943368
Аноним 24/02/20 Пнд 20:59:28 #38 №943389 
>>943387
Не тупи, какая ачх. У Емотивы вуфер пердит на большой громкости.
Аноним 24/02/20 Пнд 21:03:39 #39 №943390 
>>943386
Ладно, не рвись. Нормальные у тебя Едифаеры, всё равно за 5к ничего лучше не возьмёшь.
Аноним 24/02/20 Пнд 21:04:12 #40 №943391 
>>943347
Просто думал я достоен или нет.
Аноним 24/02/20 Пнд 21:04:22 #41 №943392 
>>943389
Та самая, из-за которой они звучат намного хуже JBL.
when the suck out in low frequencies was not an issue, I thought the Emotiva pulled ahead of the JBL
Пердёж вуфера - другая проблема.
Аноним 24/02/20 Пнд 21:05:30 #42 №943393 
mordaunt-shortavant902icalvados.jpg
Mordaunt-Short, может, и не самые дешевые колонки, но смотрятся отлично. Качество сборки — безупречное, отделка — первоклассная: благодаря сочетанию алюминиевой фронтальной панели и цельнометаллического диффузора колонки действительно красивы.

Но они еще и звучат прекрасно! Очень симпатичная песенка Deft Left Hand лондонских «гаражных» рокеров Babyshambles - жесткий тест на собранность звучания и разрешающую способность любых колонок: Mordaunt-Short хорошо передают драйв и масштабную динамику песни. Басы играют четко и точно, в нервном вокале слышны чувственные нотки, а весь частотный спектр воспроизводится очень цельно.

Менее энергичную музыку Avant 902i воспроизводят с запасом эмоций и уверенности, нехарактерным для бюджетных АС.

И лишь в ВЧ энтузиазм Mordaunt-Short может несколько утомлять. При неудачном подборе партнеров верха звучат жестко и резковато. Поэтому отнеситесь к тестовому прослушиванию этих колонок с максимальным вниманием и, если усилитель у вас уже есть, возьмите его с собой.

Во всем остальном, может быть, это именно те колонки, которые вы ищете. Надеемся, что с ними вы не будете скучать долгими зимними вечерами.

Годные, подтверждаю. Немного звенят, если знать, где слушать; идеальны для электроники. ~8к на авито
Аноним 24/02/20 Пнд 21:06:52 #43 №943394 
>>943390
Если повезёт, то за 15к можно взять лучшие компактные мониторы - JBL 305P. Лучше чем у них звук будет только от 100+ тысяч.
Аноним 24/02/20 Пнд 21:08:31 #44 №943396 
>>943390
Я все еще не могу понять, почему ты не можешь себе позволить АС за 5к рублей и корчишься в бессильной ярости. Зашивайся.
Аноним 24/02/20 Пнд 21:09:33 #45 №943397 
>>943394
>JBL 305P
Вот тут люто двачую. Сравнивали их мониторами ценой до 2к баксов и жибиэльки оказались ничем не хуже.
Аноним 24/02/20 Пнд 21:09:34 #46 №943398 
>>943392
Какая, другая, але

The 6S can get quite a bit louder but has a window after which it gets severely distorted by bass notes

Аноним 24/02/20 Пнд 21:11:55 #47 №943399 
>>943397
>>943394
У тебя нет $6000 на нормальные мониторы Женелек? Ты нищий?
Аноним 24/02/20 Пнд 21:15:21 #48 №943400 
mordaunt-short-avant-902i-lautsprecher-stereo-354.jpg
mordaunt-short-avant-902i-lautsprecher-stereo-355.jpg
mordaunt-short-avant-902i-lautsprecher-stereo-357.jpg
+- 2 дБ в диапазоне 70-18000 Гц и великолепная дисперсия.
Выкидывайте нахуй ваши пшшшшссс-305.
Да, есть небольшой резонанс ВЧ-динамика в районе 25 кГц, это нехорошо, но у ЖБЛ такой же горб в слышимой области, бугага.
Аноним 24/02/20 Пнд 21:15:28 #49 №943401 
>>943396
Говорю же, не рвись. 20к накопишь и возьмёшь топовые JBL 305P, тогда поймёшь что такое по-настоящему хороший звук.
Аноним 24/02/20 Пнд 21:16:24 #50 №943402 
>>943398
>>943392
Аноним 24/02/20 Пнд 21:16:39 #51 №943403 
>>943401
>>943400
Поссал на тебя, чмоха. Умывайся и зашивайся.
Аноним 24/02/20 Пнд 21:17:43 #52 №943404 
15725315148163.webm
>>943403
Аноним 24/02/20 Пнд 21:17:44 #53 №943405 
>>943402
Ладно, не знаешь английский. Бывает.
Аноним 24/02/20 Пнд 21:18:23 #54 №943406 
>>943405
Обосралась - обтекай, мань.
Аноним 24/02/20 Пнд 21:18:44 #55 №943407 
Barack Obama.jpg
>>943404
Все, слилась маня? Жаль, жаль.
Аноним 24/02/20 Пнд 21:19:18 #56 №943408 
>>943400
Говно какое-то. До 100к ничего лучше JBL 305P не найдёшь.
Аноним 24/02/20 Пнд 21:21:02 #57 №943409 
>>943408
>100к
Это для тебя большая сумма? Ты нищий?
Аноним 24/02/20 Пнд 21:21:34 #58 №943410 
>>943407
Ты зачем сам себя обоссал? Лол.
Аноним 24/02/20 Пнд 21:21:39 #59 №943411 
avant-902i-mordaunt-short-2.jpg
>>943400
Оба динамика вторым порядком, катушка с воздушным сердечником на ВЧ, пленочные конденсаторы. Мое увожение.
Аноним 24/02/20 Пнд 21:22:33 #60 №943412 
>>943408
>Говно какое-то
Обычные недорогие колонки. Как и множество других, они гораздо ровнее горбатых шипелок-305.
Аноним 24/02/20 Пнд 21:23:33 #61 №943413 
>>943412
Не, до 100к ничего лучше 305 мы пока не нашли.
Аноним 24/02/20 Пнд 21:24:12 #62 №943414 
>>943411
>аналоговой кроссовер в 2020
Пиздец.
Аноним 24/02/20 Пнд 21:24:24 #63 №943415 
>>943413
>100к
Это для тебя большая сумма? Ты нищий?
Аноним 24/02/20 Пнд 21:25:06 #64 №943416 
>>943414
>аналоговой
проверочное слово - налоговая лоооооол))
Аноним 24/02/20 Пнд 21:25:36 #65 №943418 
>>943414
Хочешь - меняй на электронный. Это недорого. Потенциал динамиков в MS 902i очень велик.
Аноним 24/02/20 Пнд 21:26:04 #66 №943419 
>>943416
Это, видимо, вологодский акцент.
Аноним 24/02/20 Пнд 21:26:39 #67 №943420 
>>943409
>>943415
Это у тебя нервный тик начался от осознания своей беспомощности? Лол.
Аноним 24/02/20 Пнд 21:27:29 #68 №943421 
>>943418
Зачем, если можно сразу взять топовые мониторы с цифровым кроссовером? JBL 305P, например. В них и динамики намного качественнее.
Аноним 24/02/20 Пнд 21:27:57 #69 №943422 
>>943420
А хули ты защищаешь ШПЛ305? Нет жалких $6000 на женелеки?
Аноним 24/02/20 Пнд 21:28:15 #70 №943423 
>>943421
А хули ты защищаешь ШПЛ305? Нет жалких $6000 на женелеки?
Аноним 24/02/20 Пнд 21:29:34 #71 №943424 
>>943414
JBL те же не стесняются применять в своих верхних линейках - 7 серии и в М2.
Аноним 24/02/20 Пнд 21:30:14 #72 №943425 
>>943422
>>943423
Ну точно нервный тик, ахахаха.
Аноним 24/02/20 Пнд 21:30:41 #73 №943426 
>>943424
В них цифровые кроссоверы.
Аноним 24/02/20 Пнд 21:32:48 #74 №943427 
>>943425
Нет, ты ответь. Есть шесть тыщ баксов на нормальные мониторы, например женелеки?
Аноним 24/02/20 Пнд 21:33:31 #75 №943428 
>>943426
И сразу замолчал. Походу у него снова инсульт случился, лол.
Аноним 24/02/20 Пнд 21:34:41 #76 №943429 
>>943427
Нормальные мониторы можно и за 20к купить. JBL 305P, например. Во многом лучше тех же Женеликов. Твои оправдания?
Аноним 24/02/20 Пнд 21:38:35 #77 №943430 
>>943429

The Genelec 8341A quickly showed what it is about with warm and highly balanced response. As much as I liked the JBL 305P Mark ii before, it just could not compete. It sounded much brighter -- an attribute which got worse when I pushed it to higher SPLs to keep up with the Genelec. Of course there is a massive price difference but we don't care about that. :D
Аноним 24/02/20 Пнд 21:40:58 #78 №943431 
Genelec 8341A SAM™ Studio Monitor Powered Speaker Audio Rev[...].jpg
Мониторы здорового человека
Аноним 24/02/20 Пнд 21:41:01 #79 №943432 
>>943430
All was not well. You may be wondering with measurements as good as posted, why the 8341 did not get the top honor panther and had to settle for the next grade down. I was quite surprised that as I turned up the volume, listening at just 1 meter or so from the speaker, it just would not get that loud. At first I heard a glitching/ticking sound which then moved into red LED coming up with much more distortion. The amplification is simply too low for the amount of bass this speaker produces.

ЛОЛ
В итоге они получили ту же оценку, что и 305P. Оправдывайся.
Аноним 24/02/20 Пнд 21:41:42 #80 №943433 
>>943432
Это мониторы ближнего поля, але.
Аноним 24/02/20 Пнд 21:41:54 #81 №943434 
15725292689230.webm
>>943431
>listening at just 1 meter or so from the speaker, it just would not get that loud
Аноним 24/02/20 Пнд 21:43:36 #82 №943435 
>>943433
Они даже будучи в метре от тебя не могут достаточно громко играть. В метре, Карл!
Это уже не колонки, это наушники какие-то. Лооооооооооооол.
Аноним 24/02/20 Пнд 21:45:42 #83 №943436 
>>943434
Пиздец, вот вам и ЖЕНЕЛИКИ.
Аноним 24/02/20 Пнд 21:46:18 #84 №943437 
>>943426
В 7 серии есть вариант подключать как и с цифровым, так и с аналоговым (биамп или один усилитель соответственно). Причём пищалка подключается строго с аналоговым, независимо от типа подключения.
В М2 такой же гибрид - есть как и аналоговая часть (на пи щалке), так и цифровая.
Аноним 24/02/20 Пнд 21:47:57 #85 №943438 
>>943435
>SPL 110 dB
Достаточно, главное звук охуенный, не то что 305ю
Аноним 24/02/20 Пнд 21:48:45 #86 №943439 
>>943437
Ты бы хоть инструкцию прочитал.

CAUTION: Do not play speakers without the appropriate device file installed in the associated Crown power
amplifier. The M2 speaker itself has no crossover. The device file creates crossover in the power amplifier
DSP. Playing M2 speakers without the device file loaded and enabled will cause poor performance and
possible damage to the speakers.
Аноним 24/02/20 Пнд 21:49:51 #87 №943440 
>>943438
Не, даже на метре недостаточно.
Аноним 24/02/20 Пнд 21:50:37 #88 №943441 
>>943306 (OP)
Нахуй стиральную машину на ОП-пик разместил?
Аноним 24/02/20 Пнд 21:51:11 #89 №943442 
Preference Rating
SCORE: 6.7
SCORE w/ ideal subwoofer: 8.4

Easily tops the preference list

https://docs.google.com/spreadsheets/d/e/2PACX-1vRVN63daR6Ph8lxhCDUEHxWq_gwV0wEjL2Q1KRDA0J4i_eE1JS-JQYSZy7kCQZMKtRnjTOn578fYZPJ/pubhtml
Аноним 24/02/20 Пнд 21:52:00 #90 №943443 
>>943440
Sound pressure
Level Lp dB SPL

Chainsaw, 1 m distance 110


ЛОООЛ
Аноним 24/02/20 Пнд 21:52:55 #91 №943444 
15783242712451.jpg
>>943443
>listening at just 1 meter or so from the speaker, it just would not get that loud
Аноним 24/02/20 Пнд 21:53:24 #92 №943445 
>>943439
У него есть кроссовер
Даже продаётся.
https://reconingspeakers.com/product/jbl-m2-crossover-5030032/
В мануале он тоже имеется (с ошибкой правда), внизу схемка.
http://www.jblproservice.com/pdf/M2_Studio_Monitor/M2_tech_manual.pdf
Аноним 24/02/20 Пнд 21:54:06 #93 №943446 
Screenshot.png
Типичный юзер ШПЛ305, пездец.

https://www.youtube.com/watch?v=hRUc_UNW37M
Аноним 24/02/20 Пнд 21:55:34 #94 №943447 
>>943445
В таком случае у всех колонок с цифровым кроссовером есть и аналоговый. Который ты можешь сделать сам, лол.
Аноним 24/02/20 Пнд 21:57:35 #95 №943448 
>>943446
Колонки у него топ. JBL 305P - лучшая акустика до 100к рублей.
Аноним 24/02/20 Пнд 22:00:44 #96 №943449 
>>943447
Зачем ты продолжаешь что-то писать, обосранный?
Аноним 24/02/20 Пнд 22:01:36 #97 №943450 
>>943444
Тебе бензопила с 1 метра не громко? ЛОООЛ
Аноним 24/02/20 Пнд 22:02:09 #98 №943451 
>>943448
А хули ты защищаешь ШПЛ305? Нет жалких $6000 на женелеки?
Аноним 24/02/20 Пнд 22:03:56 #99 №943452 
>>943451
Так ведь лучшие колонки до 100к руб, поэтому мы ими тут восхищаемся.
Аноним 24/02/20 Пнд 22:05:19 #100 №943453 
>>943452
Для тебя 100к руб - психологический барьер? Больше не можешь себе позволить?
Аноним 24/02/20 Пнд 22:05:24 #101 №943454 
>>943450
Ты современную бензопилу когда-нибудь в руках держал? Они же тихие пиздец, можно по телефону говорить во время работы. Больше так не обсирайся, лол.
Аноним 24/02/20 Пнд 22:06:16 #102 №943455 
>>943453
Да, дороже 100к я бы их брать не стал. Но до 100к JBL 305P - это лучший выбор.
Аноним 24/02/20 Пнд 22:06:52 #103 №943456 
>>943449
Затем, чтобы обосрать тебя ещё сильнее.
>The M2 speaker itself has no crossover.
Оправдывайся.
Аноним 24/02/20 Пнд 22:08:16 #104 №943457 
>>943454
Не пизди

110 decibels and over is the level at which other sounds can’t really be heard. Aircraft takeoff, trains, and very loud concerts would fall into the 110+ decibel level.
Аноним 24/02/20 Пнд 22:08:39 #105 №943458 
>>943455
Для тебя 100к руб - психологический барьер? Больше не можешь себе позволить?
Аноним 24/02/20 Пнд 22:08:41 #106 №943459 
aa646cbd58cef839ad3faf3cf1a593bc.jpg
>>943431
Вот сука, у 8331 нижняя частота 45Гц, но серая версия есть и 181 круб. А на пульте непонятно цену за штуку пишут. Тип за пару вдвое платить? Мониторы поштучно продают??
Аноним 24/02/20 Пнд 22:09:24 #107 №943460 
>>943458
>>943455
Аноним 24/02/20 Пнд 22:10:29 #108 №943462 
>>943457
>listening at just 1 meter or so from the speaker, it just would not get that loud

Оправдывайся
Аноним 24/02/20 Пнд 22:10:52 #109 №943463 
>>943391
Так запили свой сетап
Аноним 24/02/20 Пнд 22:10:57 #110 №943464 
Imagepipe0.jpg
s30b-crossover-ldsound.ru.jpg
Вопрос вечера - строить стандартный фильтр с S30B или считать новый на йоба-калькуляторах с интернета? С учетом того, что я не буду резать дырку для фазоинвертора в корпусе S30A.
Или, может, есть третий вариант с внесением изменений в стандартный фильтр от S30B с учетом отсутствия ФИ?
Аноним 24/02/20 Пнд 22:11:19 #111 №943465 
>>943460
>Да, дороже 100к я бы их брать не стал.
Почему для тебя так важна цифра в 100к?
Аноним 24/02/20 Пнд 22:11:42 #112 №943466 
>>943462
110 decibels and over is the level at which other sounds can’t really be heard. Aircraft takeoff, trains, and very loud concerts would fall into the 110+ decibel level.
Аноним 24/02/20 Пнд 22:12:05 #113 №943467 
>>943459
Если 8341 в метре слишком тихо играет, то что с 8331? Там же громкость как у телефонного динамика. Лол.
Аноним 24/02/20 Пнд 22:12:08 #114 №943468 
image.jpeg
>>943394
> 15к
Алё, запятую потерял, больше это кал и не стоит
Аноним 24/02/20 Пнд 22:12:53 #115 №943469 
>>943465
За 100к уже есть другие интересные модели. Но вот до 100к JBL 305P просто вне конкуренции.
Аноним 24/02/20 Пнд 22:14:10 #116 №943470 
>>943468
За них можно было бы просить 150к и это всё равно была бы справедливая цена за то великолепное качество звука, которым будут баловать тебя эти малышки.
Аноним 24/02/20 Пнд 22:14:58 #117 №943471 
>>943469
Так зачем ковыряться в говне когда можно купить женелеки?
Аноним 24/02/20 Пнд 22:15:03 #118 №943472 
>>943466
Почему для тебя так важна цифра в 110 децибел?

>listening at just 1 meter or so from the speaker, it just would not get that loud
Аноним 24/02/20 Пнд 22:16:18 #119 №943473 
>>943471
Можно, но модели с качеством звука на уровне божественных JBL 305P будут стоить не дешевле 100к.
Аноним 24/02/20 Пнд 22:17:29 #120 №943474 
>>943456
Я же тебе показал кроссовер, он там есть, читать схемы что-ли не умеешь на базовом уровне?
Аноним 24/02/20 Пнд 22:18:58 #121 №943475 
>>943474
Анонимный хуеплёт:
>кроссовер, он там есть
Инструкция к колонкам:
>The M2 speaker itself has no crossover.
Даже не знаю, кому тут верить )
Аноним 24/02/20 Пнд 22:19:03 #122 №943476 
>>943473
>божественных JBL 305P

Хуже ШПЛ305 ничего не может быть. Например, великий обзорщик Амирка официально признал - ШПЛ305 - копеечное дерьмо, особенно если сравнить с реальными мониторами.

JBL 305P Mark ii just could not compete. It sounded much brighter -- an attribute which got worse when I pushed it to higher SPLs to keep up with the Genele
Аноним 24/02/20 Пнд 22:19:30 #123 №943477 
>>943476
Так он же говорит, что JBL 305P просто охуенны за свой прайс и рекомендует их к покупке.

The JBL 305P Mark ii is a delightful little speaker. It gives a smooth, very realistic sound impression, beating many "hi-fi" speakers.
It is hard to believe such great performance can be had for so little money in the form of JBL 305P Mark ii. ... So I can definitely recommend the 305P Mark ii. Get a pair so that you can get calibrated on what good sound is like, and correlation between that and the measurements I am showing.

Больше так не обсирайся, лал.
Аноним 24/02/20 Пнд 22:21:59 #124 №943479 
>>943475
Так я же тебе скинул все инструкции где начерчена схема кроссовера. Так же есть люди, которые повторяли М2 (пока драйвера продавали с волновдами) и кроссовер (аналоговый) там есть.
Хватит уже говно наворачивать.
Аноним 24/02/20 Пнд 22:22:14 #125 №943480 
>>943474
Если серьёзно, то подобие кроссовера там стоит для защиты пищалки от криворучек, которые подключают колонки к усилителю без внешнего кроссовера. Это не кроссовер для использования колонок.
Аноним 24/02/20 Пнд 22:22:30 #126 №943481 
>>943480
>>943479
Аноним 24/02/20 Пнд 22:23:08 #127 №943482 
>>943477
Это было до встречи с божественными Женелеками
Аноним 24/02/20 Пнд 22:24:42 #128 №943483 
>>943482
Ничего не изменилось. Женелики, кстати, говном оказались. Играют с громкостью телефонного динамика, лол.

>listening at just 1 meter or so from the speaker, it just would not get that loud
Аноним 24/02/20 Пнд 22:26:31 #129 №943485 
>>943483
110 decibels and over is the level at which other sounds can’t really be heard. Aircraft takeoff, trains, and very loud concerts would fall into the 110+ decibel level.
Аноним 24/02/20 Пнд 22:27:42 #130 №943487 
>>943485
Почему для тебя так важна цифра в 110 децибел?

>listening at just 1 meter or so from the speaker, it just would not get that loud
Аноним 24/02/20 Пнд 22:29:26 #131 №943489 
>>943487

SPL

110 dB

https://www.genelec.com/8341a
Аноним 24/02/20 Пнд 22:30:03 #132 №943490 
>>943489
И что?

>listening at just 1 meter or so from the speaker, it just would not get that loud
Аноним 24/02/20 Пнд 22:32:27 #133 №943492 
>>943480
Так колонка с ним используется, он через неё подключается. Там очень простой фильтр который работает вместе с цифровой коррекцией и делитель напряжения чтобы поуменьшить шипение краунов или что там с ними использовать положено, компрессионный драйвер чувствительный как бы.
Аноним 24/02/20 Пнд 22:32:28 #134 №943493 
>>943490
Амиран старый и глухой. Зато

Wow, this has exceptional correlation with the manufacturer's published measurements. Genelec's not messing around.

Значит и SPL 110 dB - верная цифра. Бинго!
Аноним 24/02/20 Пнд 22:34:10 #135 №943494 
>>943492
Но это не кроссовер, аутист. Это очень простой фильтр, как ты сам его только что и назвал.
https://www.audiosciencereview.com/forum/index.php?threads/state-of-the-art-loudspeakers.6363/page-11#post-146054
Аноним 24/02/20 Пнд 22:34:53 #136 №943495 
>>943493
Зато

>listening at just 1 meter or so from the speaker, it just would not get that loud
Аноним 24/02/20 Пнд 22:36:47 #137 №943496 
>>943495
Амиран старый и глухой.
Аноним 24/02/20 Пнд 22:36:53 #138 №943497 
>>943495
Зачем вообще нужны колонки, которые даже на расстоянии метра играют слишком тихо? Может эта модель была первоапрельской шуткой от Женелик?
Аноним 24/02/20 Пнд 22:37:52 #139 №943498 
>>943496
Да всё равно они слишком тихо играют, ничего с этим не поделаешь.
Аноним 24/02/20 Пнд 22:38:58 #140 №943499 
>>943494
Кроссовер и есть комбинация фильтров.
Аноним 24/02/20 Пнд 22:39:34 #141 №943500 
Мда. Вот что-что, а превосходства JBL 305P над топовыми Genelec даже я не ожидал.
Аноним 24/02/20 Пнд 22:41:02 #142 №943501 
>>943499
А коробка передач - это комбинация шестерёнок. Но это не значит, что одна шестерёнка является коробкой передач. Как и этот очень просто фильтр не является кроссовером, которого вообще нет в JBL M2.
Аноним 24/02/20 Пнд 22:46:54 #143 №943502 
>>943501
Но ведь он есть, он оффициальная запчасть, продаётся и называется кроссовер.
Аноним 24/02/20 Пнд 22:50:09 #144 №943503 
>>943502
Официальная запчасть под номером 5030032 называется "Network Assambley", а слово "crossover" в объявлении на неофициальном сайте написал такой же недалёкий васян, как ты.
Аноним 24/02/20 Пнд 22:55:33 #145 №943504 
>>943503
Ну ок.
Один хрен от этого суть того, что кроссовер у М2 комбинированый (цифровой + аналоговый) не поменяется.
Аноним 24/02/20 Пнд 23:07:28 #146 №943505 
>>943504
На самом деле это я пиздоглазый и не разглядел, что ты изначально написал. Ты прав, в них есть аналоговая часть кроссовера.
Аноним 24/02/20 Пнд 23:26:50 #147 №943506 
image.png
Лучшие колонки за разумные деньги.
Аноним 24/02/20 Пнд 23:30:37 #148 №943508 
>>943506
Двачую тебя, братишка. Лютая годнота.
Аноним 24/02/20 Пнд 23:49:38 #149 №943510 
Imagepipe1.jpg
>>943464
JBL 305p лучшие колонки
нет
Аноним 25/02/20 Втр 00:36:59 #150 №943513 
>>943506
>>943508
Нищенка дрочит на говно
Аноним 25/02/20 Втр 00:37:50 #151 №943514 
>>943497
>>943498
SPL

110 dB

https://www.genelec.com/8341a

110 decibels and over is the level at which other sounds can’t really be heard. Aircraft takeoff, trains, and very loud concerts would fall into the 110+ decibel level.
Аноним 25/02/20 Втр 00:40:44 #152 №943515 
>>943513
А на что дрюнькает богач в твоем лице?
Аноним 25/02/20 Втр 00:45:58 #153 №943516 
>>943515
Я абсолютно доволен своей хайендной акустикой и ни на что не дрочу.
Аноним 25/02/20 Втр 01:00:29 #154 №943517 
>>943514
>listening at just 1 meter or so from the speaker, it just would not get that loud

ЛОЛ
Аноним 25/02/20 Втр 01:01:31 #155 №943518 
>>943513
Тогда тебе с нами не по пути, нищенка )
Аноним 25/02/20 Втр 01:14:19 #156 №943520 
>>943517
Женелеки - рабочий инструмент, а не колонки для домашнего дискача. Слишком громко не надо.
Аноним 25/02/20 Втр 01:18:05 #157 №943522 
>>943520
Было бы неплохо хотя бы в метре от колонок музыку слышать не напрягая слух.
Аноним 25/02/20 Втр 01:29:27 #158 №943526 
Стикер
>>943516
>своей хайендной акустикой
Едифаеры-кун, ты?
Аноним 25/02/20 Втр 01:33:52 #159 №943527 
>>943522
Напрягать слух не придется
Аноним 25/02/20 Втр 01:35:16 #160 №943528 
image.jpeg
Котятки, у вас с каждым тредом всё хуже и хуже и хуже..
Не нужно никого обвинять, не кормите просто, создавайте общение между собой, вспомните как системы фоткали, как музыку постили, юзайте игнор для лишних персон ИТТ.
мимо-Legacy-кун из ранних тредов
Аноним 25/02/20 Втр 01:46:45 #161 №943529 
>>943527
>listening at just 1 meter or so from the speaker, it just would not get that loud
>Напрягать слух не придется
Только если BEsT-2019-DaNce-musIc-mIx-aHToxA666.mp3 на них слушать, лол.
Аноним 25/02/20 Втр 02:04:14 #162 №943530 
>>943529
Такое обычное слушают на Эдифайерах и прочем говне типа ШПР305. Женелеки - для студийной работы
Аноним 25/02/20 Втр 02:06:07 #163 №943531 
>>943510
Какие же эти жибиэльки охуенные, просто фантастика. Никогда бы не подумал, что бюджетные мониторы могут звучать настолько хорошо. Даже восхитительно, я бы сказал. Звук мягкий, честный, высокодетализированный. Музыка будто бы обволакивает тебя своими бархатными тонами. Вместе с этими колонками ты погружаешься в самую глубь музыкальной пьесы и чувствуешь каждую её деталь, каждый утонченный нюанс. Невероятный экспериенс, доступный далеко не каждому слушателю. Создать его способны только такие высококлассные колонки, как JBL 305P.
Аноним 25/02/20 Втр 02:09:54 #164 №943532 
Стикер
>>943530
>listening at just 1 meter or so from the speaker, it just would not get that loud
>для студийной работы
Ты себе студию в стенном шкафу соорудил? Мамка-то хоть не ругается?
Аноним 25/02/20 Втр 02:12:11 #165 №943533 
>>943531
Красиво стелишь. Прям мои впечатления описал )
JBL 305P топ!
Аноним 25/02/20 Втр 02:39:47 #166 №943534 
image.png
Не понимаю, почему вас так удивляет сильное превосходство JBL 305P над другими колонками этого сегмента. Их же под началом Harman делали, а это ведущий производитель аудиотехники в мире. Они только на разработку новых технологий тратят больше, чем общий бюджет всех остальных производителей акустики вместе взятых. Harman - это громадная сила, с которой невозможно конкурировать. И это даже печально в некотором смысле, потому что как бы остальные производители не хотели, но так же хорошо у них не получится никогда.
Аноним 25/02/20 Втр 03:32:40 #167 №943535 
>>943534
Спасибо за годную инсайдерскую инфу, анонче. Как зарплату начислят, сразу потрачу её на пару белоснежных JBL 305P :3
Аноним 25/02/20 Втр 03:47:26 #168 №943536 
>>943534
Вот этот дело говорит.
Аноним 25/02/20 Втр 07:24:46 #169 №943540 
>>943528
Да никакого срача и нет, просто есть долбоеб пастами засравший весь тред
Аноним 25/02/20 Втр 11:45:07 #170 №943547 
>>943534
>>943531
>>943506
Разве это не вайп? Засирать тред однообразными пастами можно?
Аноним 25/02/20 Втр 12:16:56 #171 №943548 
>>943547
Вижу, как аноны обсуждают акустику в соответствующем тематическом треде. Что именно тебя в этом не устраивает?
Аноним 25/02/20 Втр 12:52:05 #172 №943552 
>>943531
>>943532
>>943533
>>943534
>>943535
>>943536

Но ведь Женелек гораздо лучше. У тебя нет жалких 6000 баксов на него? Ты нищий?

The Genelec 8341A quickly showed what it is about with warm and highly balanced response. As much as I liked the JBL 305P Mark ii before, it just could not compete. It sounded much brighter -- an attribute which got worse when I pushed it to higher SPLs to keep up with the Genelec. Of course there is a massive price difference but we don't care about that.
Аноним 25/02/20 Втр 13:12:06 #173 №943553 
705fbe3d3947ab1d1ad2d56e863a8444.webm
>>943552
>listening at just 1 meter or so from the speaker, it just would not get that loud

ЛОЛ
Аноним 25/02/20 Втр 13:21:57 #174 №943554 
>>943553
Женелеки - рабочий инструмент, а не колонки для домашнего дискача. Слишком громко не надо.
Аноним 25/02/20 Втр 13:30:00 #175 №943555 
>>943548
Вижу, как щенок с аниме-аватаркой яростно форсит кусок [хармана], суетливо закидывая тред откровенно убогой хоть постарался бы, тупое ты говно копипастой.
Аноним 25/02/20 Втр 13:31:01 #176 №943556 
>>943554
Да всё равно они слишком тихо играют, ничего с этим не поделаешь.
Аноним 25/02/20 Втр 13:33:26 #177 №943557 
>>943555
Не расстраивайся, когда-нибудь и ты сможешь позволить себе высококлассные мониторы уровня JBL 305P. Не обязательно от Харман, есть и другие производители годноты. Просто самые лучшие модели у Харман.
Аноним 25/02/20 Втр 13:35:46 #178 №943558 
15798195964662-min.jpg
>>943548
Как что? Мерзавцы имеют смелость обсуждать колонки лучше его Едифаеров. Ещё и восхищаются ими, вот уроды!
Аноним 25/02/20 Втр 13:42:04 #179 №943559 
>>943558
Невозможно не восхищаться JBL 305P. Это лучшие колонки за разумные деньги.
Аноним 25/02/20 Втр 13:43:12 #180 №943560 
>>943556
>>943557
Запруфай что у тебя есть 6000 баксов на нормальные мониторы
Аноним 25/02/20 Втр 14:01:58 #181 №943562 
1576887724322.jpg
>>943560
Нормальные мониторы стоят в четыре раза дороже. Но можешь посмотреть младшие модели линейки, они тоже супер крутые. Особенно JBL 305P - это просто бомба по соотношению цена/качество. Стоят всего $300, а играют не хуже мониторов за $2000 и даже выше.
Аноним 25/02/20 Втр 14:06:11 #182 №943564 
>>943562
>JBL 305P
Двачую, очень удачная модель. По качеству звука далеко впереди всех альтернатив дешевле тысячи долларов.
Аноним 25/02/20 Втр 14:08:01 #183 №943565 
>>943562
Я тебе вопрос задал про 6000 баксов
Аноним 25/02/20 Втр 14:24:16 #184 №943568 
>>943565
Ты с радио местным разговариваешь, алё.
Аноним 25/02/20 Втр 15:00:24 #185 №943572 
https://youtu.be/9pL8fUxMBBs
Аноним 25/02/20 Втр 15:28:52 #186 №943577 
>>943572
Неплохо, но слишком уж неряшливо вот это вот все.
Аноним 25/02/20 Втр 15:31:50 #187 №943578 
https://www.youtube.com/watch?v=F8mgk5kfJaw
Аноним 25/02/20 Втр 15:33:48 #188 №943579 
https://www.youtube.com/watch?v=VrXDssy5qS4
посмотрел - загугли цену
Аноним 25/02/20 Втр 18:41:03 #189 №943587 
>>943579
В чём суть? Выглядит смешно, звучит хуёво. Это такой троллинг аудиофилов?
Аноним 25/02/20 Втр 18:49:29 #190 №943588 
>>943587
>Это такой троллинг аудиофилов?
Возведенный в квадрат. Любая из пар стоит десятки тысяч евро. Оставаясь "вокал-онли" ШП.
Аноним 25/02/20 Втр 18:50:57 #191 №943589 
>>943587
А, ну и виброколонка с али в случке с мелким ШП, которая играет (как может, но все-таки) полный диапазон, если прицепить к любой подходящей поверхности.
Аноним 25/02/20 Втр 18:51:29 #192 №943590 
>>943587
Это называется "лох не мамонт".
Аноним 25/02/20 Втр 19:16:12 #193 №943592 
>>943588
>>943589
Пиздос. И ведь находятся же покупатели.
Аноним 26/02/20 Срд 01:42:05 #194 №943674 
>>943431
Пиздец, как эта однополосная милипиздрическая пищалка может нормально звучать. Не смеши
Аноним 26/02/20 Срд 02:31:10 #195 №943686 
>>943674
Ты идиот.
Аноним 26/02/20 Срд 03:53:19 #196 №943701 
>>943674
Она и не может )

>listening at just 1 meter or so from the speaker, it just would not get that loud
Аноним 26/02/20 Срд 09:43:31 #197 №943912 
>>943701
Восприятие громкости часто связано с уровнем искажений. На хорошей системе можно добавлять и добавлять, пока не потекут уши или задымится техника.
Аноним 26/02/20 Срд 12:06:00 #198 №943922 
>>943701
JBL 305P Mark ii just could not compete. It sounded much brighter -- an attribute which got worse when I pushed it to higher SPLs to keep up with the Genelec.
Аноним 26/02/20 Срд 12:18:19 #199 №943923 
>>943674
Это трехполосная система.

Кстати стал 2000-Ватт куном, поздравьте.
Аноним 26/02/20 Срд 12:33:18 #200 №943924 
>>943922
>listening at just 1 meter or so from the speaker, it just would not get that loud

ЛОЛ
Аноним 26/02/20 Срд 13:22:03 #201 №943930 
Ну тихая и тихая, всем насрать, как и на шизика жбл, как и старьевщиков. Зачем обсасывать пол треда.
Аноним 26/02/20 Срд 17:32:50 #202 №943962 
>>943930
Да просто смешно, что даже топовые Женелики во многом оказались хуже наших любимых бюджетных ЖБЛ.
Аноним 26/02/20 Срд 17:46:25 #203 №943967 
Есть тв, есть плойка, есть винил. Так же на авито нашел годный усилок за недорого, не новый. Как все это добро подключить к усилку? Через ЦАП? Если да то какой за недорого посоветуйте
Аноним 26/02/20 Срд 17:52:10 #204 №943969 
>>943967
Так плойка же на тв звук выводит. Если у телика аналоговые выходы есть, то обычным рца кабелем. Если нет, то возьми недорогой цап с оптическим входом, их навалом в продаже. Или можешь усилок со встроенным цапом и оптическим входом купить, младшие модели ямахи например. Винил тоже через рца к усилку.
Аноним 26/02/20 Срд 17:53:47 #205 №943971 
>>943962
JBL 305P Mark ii just could not compete. It sounded much brighter -- an attribute which got worse when I pushed it to higher SPLs to keep up with the Genelec.
Аноним 26/02/20 Срд 18:03:53 #206 №943975 
>>943971
I was quite surprised that as I turned up the volume, listening at just 1 meter or so from the speaker, it just would not get that loud. At first I heard a glitching/ticking sound which then moved into red LED coming up with much more distortion.
Аноним 26/02/20 Срд 18:07:39 #207 №943976 
>>943975
Не устаю проигрывать с этой хуйни. Вот вам и легендарные Женелики, соснули у бюджетных ЖБЛ.
Аноним 26/02/20 Срд 18:16:34 #208 №943977 
Но ведь генелеки на верху preference score а jbl барахтаются на дне.
Аноним 26/02/20 Срд 18:26:03 #209 №943980 
>>943977
preference score только ачх учитывает и то бывают большие сбои, как в случае с харбетами
так-то генелики лучше лсрок, но только если ты их вплотную к ушам поставишь лол
Аноним 26/02/20 Срд 18:34:23 #210 №943983 
>>943980
Так генелеки громче играют чем жбл, там же чётко написано, что при повышении громкости жбл совсем дефективные по звуку стали.
Аноним 26/02/20 Срд 18:35:43 #211 №943984 
>>943983
там это про генелики написано лол
Аноним 26/02/20 Срд 18:37:56 #212 №943986 
>>943984
It sounded much brighter -- an attribute which got worse when I pushed it to higher SPLs to keep up with the Genelec

Очевидно же, что там совсем всё хуево стало, учитывая что и изначально не торт.
Аноним 26/02/20 Срд 18:40:06 #213 №943987 
>>943983
Это такой троллинг тупостью? Там написано, что при повышении громкости ЖБЛ звучали стали звучать более ярко и детально, а у Женеликов срабатывал лимитер и они пердели искажениями.
Аноним 26/02/20 Срд 18:41:34 #214 №943988 
>>943986
очевидно что лсрки будут brigher звучать если генелики не могут за ними угнаться по мощности
Аноним 26/02/20 Срд 18:42:04 #215 №943989 
>>943988
>brighter
фикс
Аноним 26/02/20 Срд 18:44:40 #216 №943990 
в целом генелики more natural and balanced, так сказать, но только если их вплотную к ушам поставить
а на метре уже не слышно нихуя кроме искажений
Аноним 26/02/20 Срд 18:47:34 #217 №943991 
>>943990
>а на метре уже не слышно нихуя кроме искажений
Кому вообще нужны такие колонки? Пиздец. Всё больше убеждаюсь в том, что JBL 305P - это самый топ по совокупности всех параметров.
Аноним 26/02/20 Срд 18:51:41 #218 №943992 
>>943991
походу эти генелики просто на лохов рассчитаны
хорошо что good guy амир показал какие они на самом деле говно
Аноним 26/02/20 Срд 18:53:00 #219 №943993 
15732998009630.png
>>943992
ГОВНЕЛИКИ
Аноним 26/02/20 Срд 18:54:31 #220 №943994 
>>943993
чтож ты делаешь содомит, я чуть чаем не подавился
Аноним 26/02/20 Срд 19:12:25 #221 №943996 
1374868729334.png
>>943991
>>943992
>>943993
>>943994
Аноним 26/02/20 Срд 21:02:55 #222 №944012 
>>943996
Мимо.
Аноним 26/02/20 Срд 21:07:45 #223 №944015 
Хуясе шизик порвался, найс.
Аноним 26/02/20 Срд 23:37:49 #224 №944036 
14797016800.jpg
https://www.youtube.com/watch?v=1AzxnTiq8TI
Аноним 26/02/20 Срд 23:49:16 #225 №944038 
>>944036
И что? Довен сравнивает 5 и 8
Аноним 27/02/20 Чтв 00:17:57 #226 №944042 
>>944038
Это единственный говнообзор на сегодня, туши сраку.
Да и отличия в видео самые заметные не в басу.
Аноним 27/02/20 Чтв 10:50:11 #227 №944069 
>>944036
Танной никогда не умели делать коаксиалы. Да и традиционные двухполоски у них не очень.
Кстати, автор видео - криворукий дебил. Потому как только нихуя не понимающий в акустике человек будет класть традиционную двухполоску на бок. Тем более, когда акустика установлена чуть ли не впритык к стенам. Ну и проиграл с попыток преподнести негативные черты мониторов под видом плюсов.

>>944038
В его "сравнении" это пожалуй наименьшая проблема, лол.

>>944042
А вот ещё один дебил, который оценивает колонки по записям криворучек с ютуба.
Аноним 27/02/20 Чтв 11:46:04 #228 №944080 
>>944069
>оценивает колонки по записям криворучек с ютуба
То ли дело почитать рекомендации ЗНАЮЩИХ АНОНОВ или посмотреть на АЧХ, снятые рукожопами в бетонной каморке 6м2. А можно и просто купить вслепую, поддержать индустрию финансово. Дело говоришь.
Аноним 27/02/20 Чтв 11:55:10 #229 №944081 
>>944080
Слушатель колонок через ютуб порвался. А сексом ты через юпорн занимаешься?)
Аноним 27/02/20 Чтв 12:17:34 #230 №944083 
image.png
image.png
>>944080
В кубической бетонной каморке 6м2 каждый любитель с измерительным микрофоном, прямыми руками и необходимыми навыками может получить безэховые замеры приемлемого качества как минимум от 200 герц. На пиках сравнение такого метода с профессиональным оборудованием за 100к баксов, которое даёт данные лучше, чем из безэховой камеры.
Аноним 27/02/20 Чтв 12:26:46 #231 №944084 
image.png
>>944083
Я обосрался и запостил не тот график. Вот любительские замеры горизонтальной дисперсии для сравнения с белыми профессиональными из предыдущего поста.
Аноним 27/02/20 Чтв 12:42:23 #232 №944085 
>>944081
Конечно нет. Только через отзывы на СексСайенсРевью, где дряхлый экс-менеджер майкрософта лениво ебет шлюх с трассы и надувных кукол с али, надевая им на голову пакет - слепой тест, типа. По исследованиям с участием тренированных, кхм, ебателей, таким образом можно с более чем 80% вероятностью определить тип подходящей тебе женщины.
Аноним 27/02/20 Чтв 12:50:52 #233 №944086 
>>944083
>>944084
Это говно и через ютуб играет как говно, чтд.
В целом записи из "сравнялок" вроде сониксенс или олувгаджетс дают достаточно неплохое - грубое и приблизительное - представление о влиянии на звук АС и наушников. Судя по тем устройствам, которые есть/были у меня в пользовании. Реально прослушивание такая хуйня не заменит, а вот тухлый форумно-чановский пиздеж обоссаной школоты без опыта, денег и колонок заменит более чем успешно.
Аноним 27/02/20 Чтв 12:51:22 #234 №944087 
>>944086
>Реально
Аноним 27/02/20 Чтв 13:03:40 #235 №944089 
image.png
>>944086
>достаточно неплохое - грубое и приблизительное
Человек-оксюморон, пощади.
А вообще для любителей слушать колонки через интернет есть ещё вот такой ресурс.
https://www.crutchfield.com/S-jQ3DelEv37q/speakercompare/default.aspx
Но главная проблема этого метода в том, что ничего не зазвучит лучше твоих Гениусов или даже Свенов, через которые ты "сравниваешь" другие колонки.
Аноним 27/02/20 Чтв 13:06:42 #236 №944090 
>>944085
Очередной крик души аудиофила. Не устаю проигрывать с того, как им пичот от Амира и его сайта.
Аноним 27/02/20 Чтв 13:10:58 #237 №944091 
>>944089
Слушаю в хороших ушках (3 парах разных, по настроению) с эквализацией по канонам хуетори1990. По странному стечению обстоятельств, при этом раскладе в 146% случаев исходный трек звучит лучше на порядок.
Аноним 27/02/20 Чтв 13:18:20 #238 №944092 
>>944090
Там амирку уже открыто обоссывают на его же территории. Достаточно было сделать имитацию реального фильтра не самых простых и "правильных" АС, чтобы для класса Д и вообще всякого говна все пошло не так.

Я даже проникся уважением к китайцам. Вот правильно же все делают. Хотите смартфон с 100500 баллов в антуту? Пязялуста белая насяльника! Именно в антуту опр. версии будет збс. Хотите д-класс с идеальными ТТХ по замерам "на резисторе"? Пожалуйста. Замеры именно по нужной методике будут збс. Мне нравится. Так открыто ссать в ебало туповатым и недалеким, ну это же круто.
Аноним 27/02/20 Чтв 13:19:37 #239 №944094 
15663266030940.mp4
>слушать колонки через наушники через интернет
Звуколожство 2020. Посткиберпанк.
Аноним 27/02/20 Чтв 13:24:05 #240 №944095 
>>944092
Мне нравится, как обиженные Амиром аудиофилы выплёскивают свою ненависть к нему на анонимном форуме вместо того, чтобы пойти и вступить в честный бой со своим обидчиком. Потому что мы все знаем, какой будет его результат, лол.
Аноним 27/02/20 Чтв 13:25:27 #241 №944096 
>>944092
Два кубика галоперидола этому звуколожцу.
Аноним 27/02/20 Чтв 13:26:32 #242 №944097 
Yoba.png
>>944094
Кек. Ну не тебя же слушать, маня.
Аноним 27/02/20 Чтв 13:32:57 #243 №944100 
Стикер
>>944097
>слушать через монитор
Поциент совсем плох.
Аноним 27/02/20 Чтв 13:37:12 #244 №944101 
>>944095
Хуя проекции. Маня, ну не плачь, давай объясню подробно, чтобы до тебя дошло.
У амира полезный ресурс, вообще, везде есть что-то полезное. Пущай тестирует, откровенный брак это помогает фильтровать.
Возводишь его в ранг чего-то эдакого именно ты, и тащищь сюда пасты оттуда тоже ты. Но тащищь именно то, что хочешь видеть. Избирательно.
Дошло до того, что ты начинаешь ТОЛКОВАТЬ тексты с аср и искать глубинный смысл, выцеживать какие-то оправдания для пшшшш305, которые сам Амир (!!!) мухаха назвал, мягко говоря, не очень хорошими в сравнении с достаточно дорогими проф. мониторами (что вполне ожидаемо).
Выглядело бы как туповатый троллинг, если бы не твое фанатичное усердие.

Такшта проблема в тебе, инфантильный долбоеб. А аср - один из загонов со своей атмосферой, как и любой подобный форум. Своя "религия", свой дроч. на одно и ненависть к другому. Везде есть что-то полезное, главное уметь фильтровать.

Не благодари. Усваивай, развивайся.
Аноним 27/02/20 Чтв 13:50:32 #245 №944102 DELETED
>>944101
Обиженный неприятной ему реальностью аудиофил продолжает винить во всем Амира и проецировать свою боль в итт тред. Лучше бы подучил матчасть, чтобы впредь так не позориться.
Аноним 27/02/20 Чтв 13:57:03 #246 №944103 DELETED
>>944102
>боевые картинки
>мам ну скажи ему
Так это ведь ты обиделся на реальность
>>943990
>>943991
>>943992
>>943993
Дошло и до шизофрении >>943987 с переиначиванием слову кумираамира

Парень, лечись, не запускай.
Аноним 27/02/20 Чтв 14:23:20 #247 №944105 DELETED
>>944103
Но эти посты не имеют никакого отношения ко мне. Пей таблеточки вовремя и все будет ок.
Аноним 27/02/20 Чтв 14:59:57 #248 №944108 DELETED
>>944105
>Но эти посты не имеют никакого отношения ко мне. Пей таблеточки вовремя и все будет ок.
У тебя-то не ок, несмотря на таблеточки
Аноним 27/02/20 Чтв 16:15:07 #249 №944113 
>>944101
Но ведь Амир был просто в восторге от JBL 305P и рекомендовал их к покупке.

The JBL 305P Mark ii is a delightful little speaker. It gives a smooth, very realistic sound impression, beating many "hi-fi" speakers.
It is hard to believe such great performance can be had for so little money in the form of JBL 305P Mark ii. ... So I can definitely recommend the 305P Mark ii. Get a pair so that you can get calibrated on what good sound is like, and correlation between that and the measurements I am showing.


Больше так не обсирайся, лал.
Аноним 27/02/20 Чтв 16:15:19 #250 №944114 
HarmanNorthridge-5.jpg
Че эта мудила полезла пальцами в Боверс и Вилкинс? Хармановские долбоебы обосрали в слепом тесте?
Аноним 27/02/20 Чтв 16:17:06 #251 №944115 
>>944113
Их даже амиранова жена засрала, предпочла говноемотиве, лол
Аноним 27/02/20 Чтв 16:18:58 #252 №944116 
>>944115
Хуй знает, но Емотива соснула у ЖБЛ из-за дырки в НЧ.
Аноним 27/02/20 Чтв 16:23:00 #253 №944121 
>>944101
Чёт проиграл с этих диванных рассуждений. Амир в отличии от тебя колонки в живую слушает, а не через ютуб.
Аноним 27/02/20 Чтв 16:24:56 #254 №944122 
>>944113
305 лютая годнота, они даже топовые генелики обыграли
Аноним 27/02/20 Чтв 16:26:21 #255 №944123 
>>944122
Это при прослушивании на расстоянии метра от колонок. Если слушать с сантиметров пятидесяти, то Женелики будут лучше.
Аноним 27/02/20 Чтв 16:31:12 #256 №944126 
>>944123
>слушать с сантиметров пятидесяти
и нахуй такие колонки нужны? можно наушники использовать с таким же успехом
Аноним 27/02/20 Чтв 17:05:12 #257 №944132 
image.png
>>944123
Сомневаюсь. От двукратного сокращения дистанции до источника звука, звуковое давление повышается всего на 3 децибела (в помещении). А это значит, что для динамичной музыки мощности таких колонок будет недостаточно даже на пятидесяти сантиметрах. Поэтому смело продолжайте онанировать на свои любимые JBL 305P и не парьтесь, по совокупности всех характеристик они являются лучшими активными мониторами из имеющихся в продаже на сегодняшний день. Говорю это как высококвалифицированный специалист с большим опытом работы в сфере разработки акустических систем, в том числе и профессиональных.
Аноним 27/02/20 Чтв 17:11:38 #258 №944136 
>>944132
Спасибо, господин профессор акустических наук.

Все слышали? Продолжаем онанировать на JBL 305P!
Аноним 27/02/20 Чтв 18:10:12 #259 №944144 
image.png
image.png
>>944136
Задачу понял. Приступаю к выполнению.
Аноним 27/02/20 Чтв 22:53:05 #260 №944160 
>>944115
ну его жена, конечно, лучшее мерило качества, она ведь аудиофил сотого левела
Аноним 27/02/20 Чтв 23:29:53 #261 №944166 
Тащемта забавно читать рассуждения кукоретиков про жабаэльки, знакомых с ними исключительно по ютубу и фотографиям. Владелец (в настоящем или прошлом) Dynaudio Focus 260, Zaph ZRT 2.5, Wavecor Wavemon 120/30, Acoustic Energy Aegis Evo 3, Focal Alpha 50, B&W 685, Dynaudio DM 2/7. Бонусом целая куча ушей разных ценовых категорий, провода не грею, признаю эквализацию и коррекцию/замеры (предпочтение отдаю Sonarworks). 305P MK2, на мой взгляд - годно, за свои деньги просто великолепно. Если думаете, что пересев с них на мониторы за 1.500 евро/шт испытаете вау-эффект, то ошибаетесь. Разница будет в нюансах, переплачивать за которые может лишь аудиоманьяк (вроде меня, не отрицаю). Единственный заметный недостаток жабаэлек - шумное усиление, некоторых может утомлять шипение ВЧ. Ну а дальше думайте сами. Ещё недавно в Докторхеде (СПб, второй малый зал) была пара, все желающие могут послушать.
Аноним 27/02/20 Чтв 23:35:45 #262 №944168 DELETED
>>944166
Шизик начал стараться, ну что ж, для начала сойдет.
Аноним 28/02/20 Птн 02:22:08 #263 №944175 DELETED
>>944168
А ты всё своего протыклассника ищешь? Лол.
Аноним 28/02/20 Птн 02:33:54 #264 №944176 DELETED
>>944175
Эрюсик, у тебя какая-то фиксация на этом слове. Неужели тебя пенетрировал одноклассник и именно этот акт любви положил начало твоему расстройству?
Аноним 28/02/20 Птн 03:09:12 #265 №944177 
>>944083
>даёт данные лучше, чем из безэховой камеры.
БЕЗЭХОВЫЕ КАМЕРЫ НЕ НУЖНЫ! ОНИ ДЛЯ ДЭБИЛОВ.
Аноним 28/02/20 Птн 03:23:19 #266 №944179 
>>944166
Как тебе сказать...оно вроде бы не большая разница с одной стороны, но сильно зависит от условий прослушиваний.
Если слушать фоном на кухне какое нибудь МП-3 Dj Vasyan или современных русских говнорэперов, то да, разница в небольших нюансах.
Если слушать прилично записанный материал, правильно расставив акустику, не из жопного кодека Realtek, из непожатых исходников, то разница прямо так заметно бросается в уши.
Аноним 28/02/20 Птн 07:49:05 #267 №944186 
IMGP1168.jpg
IMGP1167.jpg
IMGP1163.jpg
>>943464
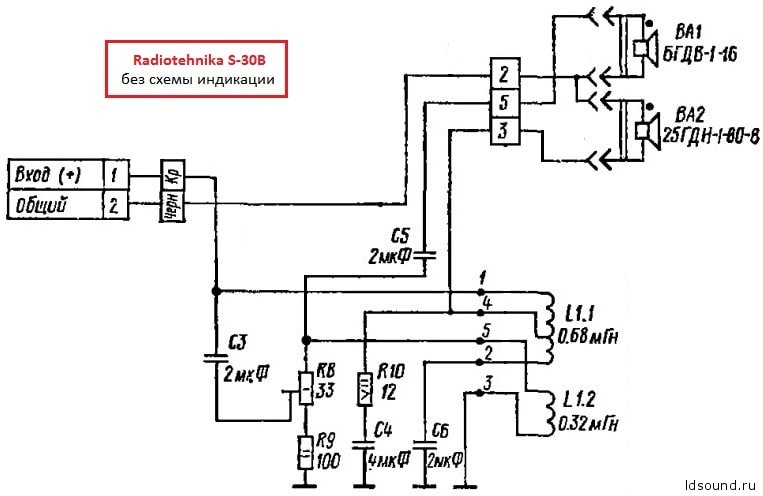
В интернете есть только один йоба-калькулятор - http://micka.de/en/2weg_en.php
Как и оффлайновый софт, для работы требует АЧХ и ИЧХ динамиков и некоторую квалификацию.

Строй стадндартный, лучше без приборов не сделаешь. Фазик в данном случае не требует измений в фильтре.
Кстати, почему не хочешь просверлить заднюю стенку под него?

На пикрелейтидах мембрана от ВЧ 75АС-065, которой не совсем повезло в этой жизни.
Аноним 28/02/20 Птн 08:43:15 #268 №944187 
ВЧ 03 на оси 1 см от фланца СЧ, переход керн-диффузор сглаж[...].png
JBL M2 high-pass network schematics.png
JBL M2 high-pass network.png
>>944177
Их роль в последние десятилетия действительно снизилась, но с камерой лучше, чем без неё. Бтв, любой двор - это отличная безэховая камера, с ноутбуком и батарейным усилителем на стадионе ближайшей школы можно измерять НЧ не хуже, чем на клиппеле. Даже лучше, пожалуй, быстрее.
>>944114
>Че эта мудила полезла пальцами в Боверс и Вилкинс?
Действительно, в говно лучше пальцами не ллезть.
>>944092
А что там такого Dшки показали на кривой нагрузке, осциллировать начали?
>>944069
>Танной никогда не умели делать коаксиалы
Может, "тюльпаны" получше? Я только "перечницы" слышал и мерил, они отвратительны, пикрелейтид.
>>944036
На слух теорема Эскобара. У Пресонусов верхняя середина провалена, голоса отходят подальше и теряют резкость, у Танноев как ладошки рупором сложили. Но пресонусы лежат некошерно. Каргокульт мониторов на метербридже.
>>943967
Если ты нашёл не усилитель мощности, а полный усилитель, то у него куча входов и коммутатор.
>>943674
Пищалка стоит в центре 4" среднечастотника.
>>943572
Я удивляюсь, что он до сих пор не сгорел со своими Монтанами.
>>943514
У них меньше по факту, овальные низкочастотники до ~100 дБ на среднем басе дотягивают с приемлимыми искажениями. Хочешь давилова - ставь на приличную 15" НЧ-секцию и дели на 150-200.
>>943492>>943494
Вот передаточная характеристика этой цепочки. Как видно, это защитный конденсатор и давилка на 12 дБ. В работе кроссовера участия по сути не принимает, он на 800 Гц 48 дБ/октава, цепь первого порядка со срезом ~200 Гц на его фоне погоды не сделает.
Аноним 28/02/20 Птн 08:49:00 #269 №944188 
>>943400
Это для каких углов? 0, 15, 30?

БТВ, если кому ещё актуально посмотреть авито - напишите город, что требуется и бюджет.
Аноним 28/02/20 Птн 11:15:40 #270 №944195 
>>944179
Ты прав. JBL 305P заметно лучшие других мониторов.
Аноним 28/02/20 Птн 11:34:36 #271 №944196 
image.png
image.png
>>944187
>На слух теорема Эскобара. У Пресонусов верхняя середина провалена, голоса отходят подальше и теряют резкость, у Танноев как ладошки рупором сложили. Но пресонусы лежат некошерно. Каргокульт мониторов на метербридже.
Так-то Пресонусы вполне годные.
Аноним 28/02/20 Птн 12:09:49 #272 №944199 
>>944196
>вполне годные
>АЧХ улыбочкой, выпердыши на верхней середине
Получше ЖБЛ-параши, но в целом тоже донный уровень

>>944187
>у Танноев как ладошки рупором сложили
This. Один из наиболее мерзких (субъективно, для меня) сортов окрашивания. Присунусы просто ватные, без спецэффектов

Аноним 28/02/20 Птн 12:12:15 #273 №944200 
>>944199
Не, JBL 305P уже на совершенно другом уровне. Это лучшие активные мониторы, как заметил специалист выше.
Аноним 28/02/20 Птн 12:14:29 #274 №944201 
>>944200
Shizique, спок. За свои копейки нормально. Хуже присунусов, лучше маки, в целом сорта говна, выбирай по дизайну.
Аноним 28/02/20 Птн 12:14:47 #275 №944202 
>>944200
Двачую. Лучше ЖБЛ пока ещё ничего не придумали. Это самый топ.
Аноним 28/02/20 Птн 12:15:14 #276 №944203 
>>944201
Тебе специалист сказал, что лучшие. Не спорь.
Аноним 28/02/20 Птн 12:15:46 #277 №944204 
>>944201
Диванный не палится.
Аноним 28/02/20 Птн 12:16:47 #278 №944205 
>>944202
До сих пор проигрываю с того, как топовые Женелики оказались хуже ЖБЛ.
Аноним 28/02/20 Птн 12:17:49 #279 №944206 
>>944205
Лол да.
Аноним 28/02/20 Птн 12:27:06 #280 №944210 
>>944205
JBL 305P - лучшие колонки до $2000. Но только потому, что за $2000 можно купить старшую модель - JBL 705P. В ином случае JBL 305P были бы просто лучшими колонками в мире, вне зависимости от цены. А так в общем рейтинге они твёрдо занимают второе место, после JBL 705P.
Аноним 28/02/20 Птн 12:32:28 #281 №944211 
>>944210
Ну хуй знает. Я бы взял 305 c парой сабвуферов. Выйдет даже дешевле 2000 баксов, а с сабами звук будет лучше чем у 705 без сабов.
Можно даже многоканальную систему из 305 с сабами собрать и в 2000 уложиться. Это вообще топ топ топ.
Аноним 28/02/20 Птн 12:36:34 #282 №944213 
>>944211
В целом ты прав, но каждому своё. Если человек хочет скрипочки в стерео слушать, то и зачем ему многоканалка с басами.
Аноним 28/02/20 Птн 19:08:44 #283 №944260 
.png
Господа, JBL 305P топ, но как наебать систему и достать 100м медного провода за дешево? А то фильтр в S-30A начинает терять смысл. Ну какого сечения его пихать в катушки? 2мм?
Аноним 28/02/20 Птн 19:41:56 #284 №944264 
>>944260
Не совсем понял, что ты пытаешься выдавить из S-30А.
Разработать новый кроссовер с нуля? Не осилишь на должном уровне.
Подсадить туда кроссовер от S-30B? При условии точного совпадения эл. параметров динамиков он будет функционировать. В этом случае тебе проще, дешевле и в целом и куда разумнее купить пару оригинальных кроссоверов на авито. Но если очень хочется освоить технику намотки катух - развлекайся.
Ну и ФИ проковыряй, если уж пытаешься эмулировать S-30B которые проще купить целиком и не ебать себе мозг
Аноним 28/02/20 Птн 19:46:02 #285 №944265 
>>944260
Олсо нафига по 1 мкФ емкости набирать? В смысле, работать будет, но это же идиотизм. Пожалей время и припой.
Аноним 28/02/20 Птн 20:00:09 #286 №944266 
>>944188
>Это для каких углов?
Без понятия. Взято на хифитест.де
Аноним 28/02/20 Птн 20:34:22 #287 №944270 
IMG20200228203002527.jpg
IMG20200228203007529.jpg
>>944265
>>944264
>Подсадить туда кроссовер от S-30B? При условии точного совпадения эл. параметров динамиков он будет функционировать. В этом случае тебе проще, дешевле и в целом и куда разумнее купить пару оригинальных кроссоверов на авито. Но если очень хочется освоить технику намотки катух - развлекайся.
Да, его. Но новыми киндерами не набрать точно 2 мкФ.

Я уже думал об этом - просто взять пару S-30, будут фронтом, мои S-30A сзади. Всего на 500р дороже, чем колхозить новый фильтр.
>Ну и ФИ проковыряй, если уж пытаешься эмулировать S-30B которые проще купить целиком и не ебать себе мозг
Да как то жаль сверлить дырку. А для тыц-тыц у меня лежит S-90F, из которой планирую соорудить центр.


Аноним 28/02/20 Птн 20:58:17 #288 №944272 
>>944270
Алсо, никто так и не ответил про толщину провода в катушке.
Аноним 28/02/20 Птн 21:21:30 #289 №944276 
Presonus E5 E8 резонансы.png
erise8xt-01[1].jpg
6Н17Б Л.png
6Н17Б Л земля вых откл земляная петля разорвана.png
>>944199
>>АЧХ улыбочкой, выпердыши на верхней середине
Похоже, они старались компенсировать сужение дисперсии наверху. И нет, не с чего им быть лучше LSR.
Выпердыш интересный, он практически одинаков на 5 и 8, но сдвинут по частоте вниз для большего монитора. Следовательно, он вызван одним и тем же механизмом и его определяет геометрический размер. Ему соответствует длина волны ~100 мм для E8 и 70 мм для E5. Берём фото Пресонусов, прикладываем к нему графредактор. Ширина Е8 - 433 пикселя и 250 мм, 100 мм - это 190 пикселей. Строим квадрат 190х190, ездим по монитору в поисках элемента с таким характерным размером. Та-да, это неглубокий "рупор", в котором стоит вуфер. Повторяем для E5 -
аналогичный результат, но больше завязанный на подвес.
Ебать я Шерлок.

XT-версия с полноценным волноводом должна быть совершеннее.
>>944260
Делай катушку с сердечником или купи готовую индуктивность. У Александрова хорошие индуктивности, и недорого:
https://avaaudio.my1.ru/publ/components/katushki_induktivnosti/katushki_induktivnosti_1_mm/7-1-0-10 - здесь берёшь 2 по 0.51 мГн, 360 за штуку, на НЧ
https://avaaudio.my1.ru/publ/components/katushki_induktivnosti/katushki_induktivnosti_0_71_mm/7-1-0-9 - 2 по 0.33 мГн, 140/штука.

Конденсаторы какие-то дорогие набрал. Вот адекватные цены на ёмкости хорошего качества:
http://tec.org.ru/board/k73_16/81-1-0-1967 2.2 мкФ 63 В - 15 р/штука.
>>944264
> проще купить целиком и не ебать себе мозг
Так-то да, но техническое творчество.

Пик 3-4 - самоделка с Дальнего Востока, фонокорректор на 6Н17Б. Исходное состояние и после причёсывания проводов и устранения земляной петли.
Аноним 28/02/20 Птн 21:37:42 #290 №944278 
>>944270
>новыми киндерами не набрать точно 2 мкФ
И не надо, 2.2 вместо 2.0 - более чем адекватно для акустки, там разброс, скажем, резонанса пищалки имеет больше 10% точно.
>Да как то жаль сверлить дырку.
Сзади никто не увидит и даже лучше переднего будет. Оптимальный материал фазоинвертора - теплоизоляция для труб.

Кстати, смета по фильтру на катушках Александрова и К73-16:
Ёмкости: 22х15 р - 330 р
Катушки: 720 на НЧ, 280 на ВЧ, всего 1000.
Резисторы 100 р грубо.
Итого ~1500. Катушки можно заказать потоньше и подешевле; спроси, не сделает ли он НЧ-катуху на феррите, но проводом 0.5 или 0.7.
>>944260
Подстроечный резистор не бери, он слабый по мощности. Вместо него нужна такая ЙОБА: http://tec.org.ru/board/ppb_25e/33-1-0-3831 и всего-то по 70 рублей!
Можно было и послабее, типа такого http://tec.org.ru/board/ppb_2b/33-1-0-2853 , но нет нужного номинала.
Аноним 29/02/20 Суб 00:02:00 #291 №944289 
Посоветуйте какой усь брать с али - айсповер, клон нейма или худ 1969.
Аноним 29/02/20 Суб 00:03:40 #292 №944291 
>>944289
Ссылки в студию
Аноним 29/02/20 Суб 00:10:35 #293 №944292 
>>944291
https://aliexpress.ru/item/4000010715029.html
https://aliexpress.ru/item/32949768252.html
https://aliexpress.ru/item/32724443293.html
Аноним 29/02/20 Суб 00:21:27 #294 №944293 
>>944289
>китайский клон наима дороже настоящего наима с авито
>литералли полувековой давности схема
>класс D за 20к
Da Ty Kakoi To Ebanutyi
Аноним 29/02/20 Суб 00:30:53 #295 №944294 
>>944293
>китайский клон наима дороже настоящего наима с авито
сам ты ебанутый. настоящий нейм дороже, и то это маломощный NAIT 5i-2.
>литералли полувековой давности схема
и что? на diyaudio 600 страниц про него
>класс D за 20к
а ты что предлагаешь smsl за 60 баксов? у меня такой есть, это говно
Аноним 29/02/20 Суб 01:07:18 #296 №944295 
http://www.myhifishop.de/Geraete/AQ-SWITCH-audiophiler-High-End-Netzwerk-Switch-LAN-Isolator::75.html
Кто-нибудь ПРОСЛУШИВАЛ такой, есть улучшения отн. обычного роутера?
Аноним 29/02/20 Суб 01:10:58 #297 №944296 
>>944295
Вот же как обувают богатеньких лошков-аудиодебилов! А мы умные и нищие, сидим с жбл305 =3
Аноним 29/02/20 Суб 01:34:59 #298 №944300 
>>944295
Конечно. Как подключил, так сразу сцена шире стала и детализация тарелочек повысилась. Даже жена мамка с кухни услышала.
https://www.audiosciencereview.com/forum/index.php?threads/uptone-audio-etherregen-switch-review.10232/
Аноним 29/02/20 Суб 01:36:32 #299 №944301 
>>944296
>400 евро это для богатых
Веселые у тебя представления о богатстве.
Аноним 29/02/20 Суб 01:52:25 #300 №944304 
>>944301
Это игрушки типа роутером и подставок под кабеля почти всегда приложение к системе за много тысяч
Аноним 29/02/20 Суб 02:19:30 #301 №944308 
>>944304
>игрушки
Чёт проиграл с этой попытки рационализировать глупость и доверчивость, попутно оправдывая мошенничество чистой воды. Устройства для экономии топлива, которые "работают" через прикуриватель - это, значит, тоже игрушки. А люди, втюхивающие их лохам - это не мошенники, а продавцы радости. Только вот когда твою тупую мамашу газовики-самозванцы на всю пенсию кинут, установив очень важный датчик, ты совсем по-другому запоёшь. Просто поразительно, на что готовы обманутые люди, лишь бы убедить себя, что они не были обмануты.
Аноним 29/02/20 Суб 02:26:32 #302 №944313 
>>944308
+++
Аноним 29/02/20 Суб 02:42:38 #303 №944317 
image.png
>>944308
Слишком трезво мыслишь. Аудиофилы не поймут.
Аноним 29/02/20 Суб 02:46:12 #304 №944319 
>>944308
О, сельская нищета подает голос. Пенсия, газ. Не для вас делалась коробочка, мальчик, отойди.
Аноним 29/02/20 Суб 02:48:28 #305 №944320 
>>944319
О, лох узнал себя в пасте и триггернулся.
Аноним 29/02/20 Суб 02:52:18 #306 №944323 
>>944320
Нищенка не тратит деньги, а если тратит то на 305 и 371. ЛОООЛ
Аноним 29/02/20 Суб 02:53:14 #307 №944324 
forman.jpg
>>944323
>ЛОООЛ
Аноним 29/02/20 Суб 02:55:53 #308 №944326 
>>944324
>картиночки
мразь быстро слилась
Аноним 29/02/20 Суб 04:32:58 #309 №944330 
image.png
>>943306 (OP)
Аноним 29/02/20 Суб 12:35:45 #310 №944346 
Так кто мне ответит на вопрос >>944289? Или только срать про 305 и 371 можете?
Аноним 29/02/20 Суб 15:02:20 #311 №944370 
>>944346
советую на имиджборде ясно описывать.
Аноним 29/02/20 Суб 15:18:33 #312 №944373 
>>944370
Да кто может посоветовать тот все поймет. А эксперты по гуглению аудиосайенсревью идут нахуй. Но еще раз.

Есть 3 уся
https://aliexpress.ru/item/4000010715029.html
https://aliexpress.ru/item/32949768252.html
https://aliexpress.ru/item/32724443293.html

Какой взять
Аноним 29/02/20 Суб 15:44:08 #313 №944378 
>>944373
Третий манякрелл слушал, прямо вот именно такой, вычеркивай его нахуй из вариантов, за остальные ничего не знаю.
Аноним 29/02/20 Суб 15:51:33 #314 №944381 
>>944378
Что, совсем говном оказался?
Аноним 29/02/20 Суб 19:04:25 #315 №944412 
>>944373
>>944294
Сказали ведь купить на лохито что-то пристойное, но тебя тянет на муляжи с али.
Если прям ну очень хочется свежей полукитайчатины, купи 2 моно-/1 стеремодуль IcePower на партсэкспрессе, ну и корпус под него, нормальный где-то сотку стоит. В итоге влезешь в свой бюджет. С 90+% вероятностью получишь звук хуже, чем при покупке хорошего аппарата на лохито, но тебе ведь не это нужно, а приключения, так что норм.
Аноним 29/02/20 Суб 20:28:06 #316 №944437 
>>944412
Так что-то достойное это 100000 и выше. Супернайт 110, сагден 21 120 и тд
Аноним 29/02/20 Суб 20:31:29 #317 №944438 
>>944412
Там как раз ссылка на айсповер есть, просто не ясно что будет лучше, он или клон нейма
Аноним 29/02/20 Суб 21:33:47 #318 №944449 
>>944412
О чем ты? IcePower выдаёт совершенно нормальный звук.
https://www.audiosciencereview.com/forum/index.php?threads/icepower-125asx2-class-d-amplifier-review.10442/
Аноним 29/02/20 Суб 21:40:39 #319 №944450 
image.png
>>944437
>что-то достойное
>Супернайт 110
Лолблять. Это же уровень бюджетных ресиверов. Какие же аудиофилы дегенераты, пиздец просто. Готовы сожрать любое говно, завернутое в красивый фантик.
Аноним 29/02/20 Суб 21:44:17 #320 №944453 
image.png
>>944437
>что-то достойное
>сагден 21
ЛОЛ
Аноним 29/02/20 Суб 21:53:13 #321 №944456 
>>944449
Блядь, охуенное определение "совершенно нормальный звук". В анус себе засунь совершенно нормальный звук
Аноним 29/02/20 Суб 21:54:24 #322 №944457 
>>944453
Пиздец.
Аноним 29/02/20 Суб 21:54:36 #323 №944458 
>>944450
>>944453
И что такое k3 k4?
Аноним 29/02/20 Суб 21:55:42 #324 №944459 
>>944458
Гармоники третья и четвёртая соответственно.
Аноним 29/02/20 Суб 21:58:11 #325 №944461 
>>944450
>>944453
Похуй на маняграфики
Аноним 29/02/20 Суб 21:59:33 #326 №944462 
>>944461
А что ты делаешь в этом треде, если тебе похуй на качество звука?
Аноним 29/02/20 Суб 21:59:37 #327 №944463 
image.png
>>944457
А то! Не идёт ни в какое сравнение с ресивером за 20к.
Найм хотя бы мощность приличную выдаёт, а эта барахло будет от любого пука клипать.
Аноним 29/02/20 Суб 22:00:30 #328 №944464 
>>944462
Рационализирует, что же ещё)
Аноним 29/02/20 Суб 22:02:40 #329 №944465 
>>944438
>как раз ссылка на айсповер
Во избежание риска купить "улучшенное" поделие с апгрейдами от косоглазых, я бы предпочел таки купить модули, корпус и собрать-спаять за пару часов.

>>944449
>IcePower выдаёт совершенно нормальный звук
Нормальный звук выдает даже хуета т.н. "т-класса". Но товарищ, вроде, хороший хотел.
Аноним 29/02/20 Суб 22:02:45 #330 №944466 
image.jpeg
>>944462
> качество звука
Аноним 29/02/20 Суб 22:02:56 #331 №944467 
>>944462
https://www.stereophile.com/integratedamps/sugden_a21ai_series_2_integrated_amplifier/index.html
Замеры говно, но

Conclusions
The Sugden A21ai Series 2 integrated amplifier has a distinctive, overarching strength and a similarly apparent shortcoming: Its warm, sweet, well-textured, downright chunky sound honors certain instruments and styles of music, while its top end is rather thick, opaque, and lacking in "air" compared with most other contemporary perfectionist amplifiers. No two ways about it: You'll admire it or you won't. This amp has a point of view, and it doesn't try to please everyone.

So much for listener matching; even at its best, the Sugden A21ai will require careful system matching as well. Avoid CD players that are themselves lacking in air (I thoroughly admire Naim's CD players, at every price point in their line, but I can't help thinking they'd be poor matches for the Sugden), and tonearms and cartridges that aren't sufficiently extended in the treble. Avoid thick- or dark-sounding speakers in favor of lighter, more open designs (eg, those from Triangle, Mission, Epos, and perhaps even ProAc and Audio Physic). And avoid flammable curtains (just kidding).

Considered as a piece of hardware, the Sugden represents good value for money. That's a far sight truer when one considers its provenance—in which context the Sugden ceases to be a mere thing and takes on much the same value represented by any handmade audio component in this day and age. If not quite an heirloom amplifier in the sense of a Shindo or an Audio Note—two other class-A choices that also eschew audiophile universality in favor of a distinct musical point of view—the Sugden A21ai Series 2 is a solidly designed, solidly built thing that makes recorded music sound wonderful in its own way. Recommended, but for special tastes and systems.
Аноним 29/02/20 Суб 22:05:33 #332 №944468 
>>944467
И что ты хотел скозать, процитировав типичный высер обзорщика? Он его даже не слушал, скорее всего. Просто накатал пару абзацев шаблонных похвал и выложил этот рекламный материал в сеть. Лол.
Аноним 29/02/20 Суб 22:06:52 #333 №944469 
>>944465
Нормальный звук - это когда искажения, вносимые устройством в сигнал, не слышны. Именно так и происходит с тем модулем IcePower. Лучшего уже быть не может, не фантазируй.
Аноним 29/02/20 Суб 22:08:17 #334 №944470 
>>944466
>количество искажений в звуке не влияет на его качество
Два кубика галоперидола этому аудиофилу.
Аноним 29/02/20 Суб 22:13:24 #335 №944471 
>>944467
Никаких "но". Такой слабый усилитесь с настолько высокими уровнем искажений звучать нормально не может априори. А положительные рецензии есть на что угодно. Работа у их авторов такая, хвалить любой мусор и помогать доверчивым людям расстаться с их деньгами.
Аноним 29/02/20 Суб 22:13:52 #336 №944472 
>>944468
Почему не слышал?
https://www.stereophile.com/integratedamps/sugden_a21ai_series_2_integrated_amplifier/index.html
Аноним 29/02/20 Суб 22:16:14 #337 №944473 
>>944472
Потому что оно ему нахуй не нужно. Только время терять, а ведь надо ещё пачку хвалебных обзоров опубликовать. Кушать-то хочется.
Аноним 29/02/20 Суб 22:16:37 #338 №944474 
ICEPower 125 watt stereo class D amplifier Multitone Audio [...].png
>>944469
У него искажения на вч выше твоих любимых 80дб. Нормальный звук, ага
Аноним 29/02/20 Суб 22:16:53 #339 №944475 
>>944473
Бред
Аноним 29/02/20 Суб 22:17:09 #340 №944476 
>>944475
>пук
Аноним 29/02/20 Суб 22:17:38 #341 №944477 
>>944471
https://www.youtube.com/watch?v=sKvWZwliBK8
Заебись играет. Уж лучше шпл305, лол
Аноним 29/02/20 Суб 22:18:35 #342 №944478 
>>944477
Не, играет он супер хуёво. Замеры выше уже постили, не тупи.
Аноним 29/02/20 Суб 22:20:03 #343 №944479 
image.png
>>944474
И что с того? Всё равно ты их не услышишь, лол.
https://www.axiomaudio.com/blog/distortion/
Аноним 29/02/20 Суб 22:21:04 #344 №944480 
>>944478
На мой слух играет заебато.
Аноним 29/02/20 Суб 22:22:02 #345 №944481 
kappa.png
>>944480
>На мой слух
Аноним 29/02/20 Суб 22:22:23 #346 №944482 
>>944479
Раньше было 80дб не слышно, сейчас 40дб, бред.
Аноним 29/02/20 Суб 22:23:06 #347 №944483 
>>944480
Сильный аргумент. Кому-то и с телефона заебато музон слушать.
Аноним 29/02/20 Суб 22:25:12 #348 №944484 
>>944482
Судя по всему, ты путаешь широкополосный шум с гармоническими искажениями.
Аноним 29/02/20 Суб 22:29:02 #349 №944485 
1576650301861.png
>>944469

>Overall, I am happy to recommend the ICEPower ASX125 as a budget amplifier build.

Are you serious? IMO, this is a horrible amplifier.

Agreed, it's horrendous.


Кто-то только прочитал вредикт Амирана)
Аноним 29/02/20 Суб 22:32:21 #350 №944487 
>>944485
Амиран кому-то ответил.

>I am serious and no, it is not. Most of us can't even hear 20 kHz let alone its harmonic distortion that is included in those graphs.

После чего кто-то слился)
Аноним 29/02/20 Суб 22:34:25 #351 №944488 
>>944483
Кому-то и с шпр305 заебато музон слушать
Аноним 29/02/20 Суб 22:35:08 #352 №944489 
>>944487
Признался в своей глухоте)
Аноним 29/02/20 Суб 22:35:45 #353 №944490 
>>944488
Конечно, это же лучшие активные мониторы.
Аноним 29/02/20 Суб 22:36:48 #354 №944491 
>>944489
Молодец, не стесняешься.
Аноним 29/02/20 Суб 22:37:15 #355 №944492 
>>944490
Keep dreaming
Аноним 29/02/20 Суб 22:37:59 #356 №944493 
>>944491
Твой любимый эксперт признался
Аноним 29/02/20 Суб 22:38:36 #357 №944494 
>>944493
Не, ты признался)
Аноним 29/02/20 Суб 22:39:12 #358 №944495 
>>944492
Тебе сказали, что лучшие. Не спорь.
Аноним 29/02/20 Суб 22:39:36 #359 №944496 
>>944494
>пук
Аноним 29/02/20 Суб 22:40:05 #360 №944497 
>>944495
Почитай обзор Дженелеков
Аноним 29/02/20 Суб 22:41:49 #361 №944498 
>>944497
Ага, жибиэльки даже их уделали. Воистину лучшие мониторы, лол.
Аноним 29/02/20 Суб 22:42:07 #362 №944499 
>>944496
>>пук
Анон, походу ты обосрался...
Аноним 29/02/20 Суб 22:42:27 #363 №944500 
>>944498
До сих пор проигрываю с этой хуйни.
Аноним 29/02/20 Суб 22:43:06 #364 №944501 
>>944498
Плохо читал
Аноним 29/02/20 Суб 22:45:13 #365 №944502 
>>944501
Читал как есть. Никакого скрытого смысла там нету, это же просто обзор колонок.
Аноним 29/02/20 Суб 22:50:03 #366 №944503 
>>944502
https://docs.google.com/spreadsheets/d/e/2PACX-1vRVN63daR6Ph8lxhCDUEHxWq_gwV0wEjL2Q1KRDA0J4i_eE1JS-JQYSZy7kCQZMKtRnjTOn578fYZPJ/pubhtml
Аноним 29/02/20 Суб 22:52:07 #367 №944504 
>>944503
Это только если ты их впритык у ушам поставишь. Иначе...

>listening at just 1 meter or so from the speaker, it just would not get that loud. At first I heard a glitching/ticking sound which then moved into red LED coming up with

ЛОЛ
Аноним 29/02/20 Суб 22:54:37 #368 №944506 
>>944504
Цифры говорят об обратном
Аноним 29/02/20 Суб 22:56:28 #369 №944508 
>>944506
Да пох на цифры, колонки слишком слабые. С метра уже одни искажения слышны вместо музыки - жесть.
Аноним 29/02/20 Суб 23:02:01 #370 №944509 
>>944495
>Тебе сказали, что лучшие. Не спорь.
Маня с двача выдает свое визгливое кукареканье за ценное мнение, спешите видеть.
Слышь, соска, ты ебанулась? Кто ты и что? Иди нахуй отсюда.
Аноним 29/02/20 Суб 23:03:19 #371 №944510 
>>944509
Так ведь факт же. А чому тебе так пичот?
Аноним 29/02/20 Суб 23:04:31 #372 №944511 
>>944508
пох на цифры, но не пох на графики. что-то новенькое)
Аноним 29/02/20 Суб 23:07:12 #373 №944512 
Возвращаясь к 20к на усилитель
https://www.stereophile.com/content/nad-c-372-integrated-amplifier-measurements
Аноним 29/02/20 Суб 23:08:29 #374 №944513 
>>944511
Кажется ты немножко не догоняешь. Цифры и графики у Женеликов просто замечательные, с этим спору нет. Вот только толку от них немного, когда с метра уже громкости недостаточно и искажения становятся громче музыки....
Аноним 29/02/20 Суб 23:47:08 #375 №944517 
image.jpeg
>>944477
Внезапно!
Это видео и канал некогда участника ИТТ, когда здесь ещё пидорорахены с воображаемыми жбл/акг не верещали 24/7.
Аноним 29/02/20 Суб 23:55:14 #376 №944518 
>>944517
Всем похуй.
Аноним 01/03/20 Вск 09:47:12 #377 №944535 
Анон молю помоги. Хочу чтобы в квартире играла ненапряжная фоновая музыка, важно - чтобы сигнал был везде примерно одинаков, но при этом не бил по ушам.

И вот какая особенность у обычных средних колонок (например, студийных, как у меня сейчас за 20 тысяч): они играют громко, но их неприятно слушать из-за всего 2-х источников сигнала + что то с этим сигналом не то.

Что слушать приятно: микро-колонки без басов.

Так вот я думаю: может купить 7.1 систему, дабы сигнал без басов был ВЕЗДЕ, или попробовать расположить те колонки что сейчас, урезав басы?

Есть ли принципиальная разница в равномерности сигнала у 7.1 систем и у 2-х колоночных систем? А может купить просто 10 колонок да развесить их по квартире равномерно?
Аноним 01/03/20 Вск 10:05:46 #378 №944537 
>>944535
может отвернуть колонки в стену, чтобы бас рассеивался?
Аноним 01/03/20 Вск 10:19:42 #379 №944538 
Что лучше, 5.1 или 5.0 акустика? бюджет 5000 рублей. цель почувствовать ширину сцены без > битья по ушам
Аноним 01/03/20 Вск 10:58:18 #380 №944539 
>>944535
гугли omnipolar speakers
Аноним 01/03/20 Вск 11:18:14 #381 №944542 
>>944535
Умные колонки. Apple Homepod топ.

>>944538
Лучше конечно же 5.1. Но за 5000 годный многоканальный звук ты не купишь.
Аноним 01/03/20 Вск 11:19:24 #382 №944543 
>>944535
>их неприятно слушать из-за всего 2-х источников сигнала
Ты имеешь ввиду высокую направленность, когда нужно находиться в одной точке между 2-х колонок чтобы слышать весь диапазон?

>>944537
у баса нет направленности + стены его отразят назад
Аноним 01/03/20 Вск 11:32:21 #383 №944545 
image.png
image.png
>>944543
Бас как раз всенаправленный. Обычно он направлен во все стороны. Но есть и АС с контролируемой направленностью баса. Пикрилейтед, например.
Аноним 01/03/20 Вск 11:46:40 #384 №944546 
1.png
>>944545
у баса нет направленности = он направлен во все стороны

>Пикрилейтед
Интересно, как скоро рынок предложит доступные варианты АС с контролируемой направленностью снизу? Чисто технически в реализации этой функции никаких проблем нету.
Аноним 01/03/20 Вск 14:25:09 #385 №944561 
>>944543
>Ты имеешь ввиду высокую направленность, когда нужно находиться в одной точке между 2-х колонок чтобы слышать весь диапазон?

В первую очередь это когда слышишь не звук, а направление источника звука, что мешает наслаждаться композицией
Аноним 01/03/20 Вск 14:33:24 #386 №944562 
>>944561
Используй наушники.
Аноним 01/03/20 Вск 14:35:52 #387 №944565 
>>944562
Неудобно. Хочется сделать нечто наподобии поющего сада с нотками пианино. как в 3 цивилизации звуки
Аноним 01/03/20 Вск 15:20:19 #388 №944572 
>>944565
Типа как в торговых центрах висят колонки везде?
Тебе схожее решение надо по всей квартире?
Аноним 01/03/20 Вск 16:49:07 #389 №944585 
>>944561
А экран не мешает наслаждаться фильмом? Круче ведь когда юниты вокруг тебя бегают, а не пялиться на прямоугольник где все нарисовано.
Аноним 01/03/20 Вск 19:43:15 #390 №944609 
Добавил центр к своей помойке. Ну ничего так, в кино совсем заметно, в музыке тоже достаточно приятно.
Аноним 01/03/20 Вск 22:18:47 #391 №944627 
MBL 101.jpg
>>944565
1) Умные говноколонки типа хоумпод, 2 шт - 40...50к. Ну или блютузные говноЖБЛ и т.п., тоже парочку, с возможностью сопряжения в стерео.
2) Mirage - т.н. "всенаправленная" акустика. Динамики долбят в акустические линзы.
3) Самодел/кустарщина из той же оперы
4) Если богат и успешен - MBL, здесь всенаправленность без кавычек. Квазиидеальные "пульсирующие точки" в кач-ве источников звука (только НЧ - обычные динамики)
Аноним 01/03/20 Вск 22:26:52 #392 №944628 
6AC-2.jpg
>>944565
И, наконец, труЪ-двачерский вариант:
Покупаешь за 1500...200 р пару 6АС-2
Ставишь динамиками кверху в углах комнаты
???
Профит

Ах да, еще всякие Bose есть, как винтажные гробики на подставке, так и мелкая поебень, саб+сателлиты.
Аноним 01/03/20 Вск 22:28:56 #393 №944629 
image.png
>>944627
Не стоит называть ХоумПоды говноколонками, ведь они по качеству звука дают пососать многому "хай-фай" барахлу.
https://www.sausalitoaudio.com/wp-content/uploads/2019/03/Apple-Home-Pod-Charts.pdf
Это одни из самых крутых и технологичных акустических систем на рынке. Аудиофилы от этого сильно бомбят, лол.
Аноним 01/03/20 Вск 22:39:06 #394 №944630 
>>944629
Хм, значительно лучше мониторов JBL, уровень верхних Genelec/Neumann. Невероятно линейный СЧ-ВЧ участок и легкий подъем НЧ для компенсации при установке в свободном поле в просторной комнате (продукт все-таки не для нищуков и мелких коморок). Каким же нужно быть долбоебом, чтобы покупать дешевые активные говниторы, играющие кривую визгливую хуйню из двух точек, вместо великолепных всенаправленных "домококонов" от компании "Яблоко".
Аноним 01/03/20 Вск 22:39:59 #395 №944631 
6as2-ldsound.ru-2.png
>>944628
АЧХ от производителя. Почти High-End.
Аноним 01/03/20 Вск 22:41:44 #396 №944632 
>>944630
Ты всё перепутал. Лучшие мониторы - это JBL, а Genelec и Neumann немного пониже в рейтинге. Но они тоже ничего, да.
Аноним 01/03/20 Вск 22:43:17 #397 №944633 
>>944630
У них активная коррекция АЧХ, они подстраиваются под помещение и их позиционирование в нём. Учи матчасть, лалка.
Аноним 01/03/20 Вск 22:45:12 #398 №944634 
>>944632
Смотря о каких мониторах речь. JBL топ среди компактных мониторов, их новая модель - 305P - просто вне конкуренции по совокупности всех характеристик.
Аноним 01/03/20 Вск 22:46:37 #399 №944635 
>>944634
Ну мы же тут компактные модели обсуждаем. Или по-твоему ХоумПод - это что-то габаритное? Лол.
Аноним 01/03/20 Вск 22:47:13 #400 №944636 
>>944632
Но зачем нужно все это барахло, играющее из двух коробок, когда есть великолепная хоумпод, с изначально прекрасным звуком, да еще и системой автокалибровки. Пиздец монитороебы дауны, похлеще удифилов.
Аноним 01/03/20 Вск 22:48:21 #401 №944637 
>>944636
ХоумПод тоже в стерео-режиме можно использовать.
Аноним 01/03/20 Вск 22:50:37 #402 №944638 
>>944637
Конечно можно, но они всенаправленные, и не будут звучать как бабушкино стерео из двух коробок. Домококоны растворятся в помещении, звук будет полностью "отвязан" от АС.
Молодцы эпл, так умело обоссали монитородаунов. Мое увожение.
Аноним 01/03/20 Вск 22:51:50 #403 №944639 
>>944638
Ты путаешь всенаправленные колонки с многоканальными системами.
Аноним 01/03/20 Вск 22:55:48 #404 №944640 
>>944639
Похоже, ты просто не слышал в деле нормальную всенаправленную акустику. Многоканал очка на базе традиционных АС тоже страдаает от типичных "коробкопроблем". Во всяком случае, если речь о 5-7 каналах и 1-2 сабвуферах.
Аноним 01/03/20 Вск 23:02:53 #405 №944641 
>>944640
Не, ты сильно заблуждаешься. От того, что колонки являются всенаправленными, звук не будут магическим образом появляться из ниоткуда со всех сторон. Он как шел из двух коробок, так и будет.
Аноним 01/03/20 Вск 23:04:50 #406 №944642 
>>944641
Мне кажется он просто троллит тупостью.
Аноним 01/03/20 Вск 23:07:53 #407 №944643 
>>944642
Да не, обычный ньюфаг. Я примерно так же думал, когда опыта не было)
Аноним 01/03/20 Вск 23:18:58 #408 №944645 
>>944640
На самом деле больше четырех-пяти каналов в горизонтальной плоскости и нет толку использовать. На эту тему много исследований было. А вот от атмоса в потолке уже есть заметное улучшение. Поэтому намного рациональнее собирать 5.1.2, а не 7.1.
Аноним 01/03/20 Вск 23:27:08 #409 №944646 DELETED
>>944641
>>944643
>>944645
Школьник с кАлонками, даже не нюхавший серьезных систем, поучает о многоканал очке ИТТ. Найс
Аноним 01/03/20 Вск 23:40:22 #410 №944648 DELETED
>>94464
Аноним 01/03/20 Вск 23:40:46 #411 №944649 DELETED
>>944648
>>944646
Аноним 02/03/20 Пнд 00:05:03 #412 №944655 
Да, Homepod гарантирует максимально возможное качество звука. Ни одни другие акустические системы не могут сравниться, ведь над ними работали инженеры Apple. Это своего рода Iphone от мира акустических систем. Смотришь на идиотов купивших устаревшие гробики типа JBL 305 и смеешься над идиотами.
Аноним 02/03/20 Пнд 01:50:12 #413 №944662 
>>944655
Двачую. Уже давно сменил свои LSR 308 на пару хоумпод. Сменил и охуел, какое же говно я слушал раньше.
Им до эпплоколонки как до луны, просто недоразумение, ебаный хайп, зачем я повелся на JBL.
Аноним 02/03/20 Пнд 02:34:25 #414 №944664 
>>944036
чё несёт дырявый, охуеть
я ясно слышу звук оцинкованного ведра от этих танноев, даже переслушал несколько раз
Аноним 02/03/20 Пнд 02:51:08 #415 №944665 
>>944655
Просто у Эппл сотни миллиардов долларов налом и человеческие ресурсы, которые можно потратить на исследование и разработку. Они с нуля могут абсолютно любую область освоить и потянуть.
Аноним 02/03/20 Пнд 07:05:25 #416 №944670 
>>944512
возьми yamaha a-s501
Аноним 02/03/20 Пнд 07:21:33 #417 №944671 
>>944535
просто у тебя пердеж вместо баса, имхо, поэтому тебе не нравится.
купи винтажные колонки из 80х и норм усь, будет ненапряжно играть
Аноним 02/03/20 Пнд 10:13:50 #418 №944677 
>>944645
Ещё бы смотреть было что в этом атмосе
хотя конечно тут вопрос вкуса больше
Аноним 02/03/20 Пнд 11:35:14 #419 №944680 
>>944670
Ещё не видел ни одного аудиодевайса от ямахи который играл. Помню давно в медиамаркте стоял комплект усь и сд 2000 и колонки тоже Ямаха, звук был полное говно.
Аноним 02/03/20 Пнд 11:42:47 #420 №944681 
>>944680
Он играет так же, как и любой другой нормальный усилитель.
Аноним 02/03/20 Пнд 11:44:18 #421 №944682 
>>944671
И будет ещё хуже, потому что винтажные колонки с хорошей дисперсией - это что-то из разряда фантастики. Лол.
Аноним 02/03/20 Пнд 11:58:41 #422 №944683 
>>944664
>ясно слышу звук оцинкованного ведра
Все так. Но в Танной считают, что ведро ПОЗОЛОЧЕННОЕ.
Аноним 02/03/20 Пнд 12:04:08 #423 №944684 
>>944677
Так в нем и нет ничего. К слову, местных говноедов устраивают всякие эмуляции-многоканалочки-из-стерео доатмосовой эпохи, пару месяцев назад один тут хвастался притащенным с ебеев киношным процессором лексикон.
Вот что бывает, когда нормальных колонок даже не нюхали и приличного стерева не слышали, мда.
Аноним 02/03/20 Пнд 12:16:37 #424 №944685 
>>944662
Я уже на лср собрал, что делать? Могу купить одну эпл, потом на вторую копить или так сойдёт?
Аноним 02/03/20 Пнд 12:25:36 #425 №944686 
>>944684
Диванный не палится. А ограничивать себя стерео в 2020 - это лол вообще.
Аноним 02/03/20 Пнд 12:27:29 #426 №944687 
>>944681
Ты уверен что это нормальный усилитель?
Аноним 02/03/20 Пнд 12:31:29 #427 №944688 
>>944687
Нет никаких причин считать иначе. Сейчас плохие усилители - это что-то из ряда вон выбивающееся, а не наоборот.
Аноним 02/03/20 Пнд 12:32:29 #428 №944689 
>>944685
ЖБЛ 305 - все, пройденный этап. Это как кнопочный телефон в эпоху айфонов. Все выбирают айфон в мире клонок - Apple Homepod!
Аноним 02/03/20 Пнд 12:35:04 #429 №944690 
>>944688
Диванный эксперт, открой твой любимый амирановский сайт и посмотри рецензии усилителей. Там рекомндованных только 5 штук, остальное говно.
Аноним 02/03/20 Пнд 12:42:54 #430 №944692 
image.png
>>944690
Рекомендация Амира не является объективной характеристикой качества звучания усилителя. Теперь ты, диванный эксперт, смотришь на график слышимости искажений - пикрилейтед - и сравниваешь его с замерами усилителей от своего любимого Амира.
Аноним 02/03/20 Пнд 12:50:49 #431 №944695 
>>944692
Двачую. Вот например его замеры А500.
https://www.audiosciencereview.com/forum/index.php?threads/review-and-measurements-of-behringer-a500-amplifier.5070/
Выглядят не очень, но всё равно аудиофилы не могут отличить его от хуй-фуй барахла.
http://matrixhifi.com/ENG_contenedor_ppec.htm
Аноним 02/03/20 Пнд 12:52:42 #432 №944696 
>>944689
Так я и не понял, с одной можно пожить как-то? Или только две выиграют у мониторов?
Аноним 02/03/20 Пнд 12:57:35 #433 №944697 
>>944696
Компания Apple продает Homepod поштучно. Значит нет никаких причин почему бы умная колонка калифорнийской компании не выиграла бы у хлама типа ЖБЛ 305
Аноним 02/03/20 Пнд 13:00:15 #434 №944698 
>>944695
Але, причем тут говноберижер, речь шла о ямахе. совсем уже крыша едет?
Аноним 02/03/20 Пнд 13:02:04 #435 №944699 
Behringer A500 Amplifier Frequency Measurements.png
>>944692
Ага, а потом ты, диванный эксперт, смотришь на кривой график ачх "нормальных усилителей"
Аноним 02/03/20 Пнд 13:04:52 #436 №944700 
>>944698
При том, что даже относительно "плохой" по замерам усилитель звучит не хуже аудиофильского барахла.
Аноним 02/03/20 Пнд 13:06:21 #437 №944701 
>>944699
И что этим хотел скозать, диванный? Типа ты слышишь спад в полдецибела на 20кгц? Лол.
Аноним 02/03/20 Пнд 13:11:39 #438 №944702 
>>944698
Так тащи замеры своей Ямахи, посмотрим.
Аноним 02/03/20 Пнд 13:11:51 #439 №944703 
>>944701
Given the high distortion levels and somewhat uneven frequency response, I can't recommend the Behringer 500.

Нет, разницы нет, слышите, нет!
Аноним 02/03/20 Пнд 13:12:18 #440 №944704 
>>944697
Так пажжи, но и 305 поштучно. Вот я начитался советов и скопил на две. Теперь все советуют колонки эпл, но две пока дорого, что делать?
Аноним 02/03/20 Пнд 13:12:48 #441 №944705 
>>944702
Какая моя, ее другой анон посоветовал
Аноним 02/03/20 Пнд 13:14:22 #442 №944706 
>>944704
Покупать один Homepod от компании Apple который "кладет на лопатки" компьютерные пукалки ЖБЛ 305
Аноним 02/03/20 Пнд 13:14:56 #443 №944707 
>>944703
На бумаге есть, да. На слух нету, выше постили слепое сравнение.
Аноним 02/03/20 Пнд 13:16:39 #444 №944708 
>>944706
С одним сцены не будет.
Аноним 02/03/20 Пнд 13:18:49 #445 №944710 
>>944708
Сцену нельзя измерить графиком, а знчит ее нет
Аноним 02/03/20 Пнд 13:22:40 #446 №944711 
image.jpeg
>>944710
Аноним 02/03/20 Пнд 13:23:53 #447 №944712 
>>944707
Слепой тест ничего не говорит. Ты можешь не понять ньюансы звучания усилителя в 10-20 минут.
Аноним 02/03/20 Пнд 13:24:24 #448 №944713 
>>944706
Пойду смотреть надёжных ютуб обзорщиков, чтобы точно убедиться. Хорошо что не успел купить мониторы!
Аноним 02/03/20 Пнд 13:28:36 #449 №944714 
>>944712
Если какие-то нюансы и есть, то они будут слышны сразу.
Аноним 02/03/20 Пнд 13:30:52 #450 №944715 
>>944714
Нет, музыка может быть подобрана таким образом что ты не поймешь что усилитель мутный, или с завалом по верхам итд
Аноним 02/03/20 Пнд 13:33:46 #451 №944717 
>>944715
Не, разница будет слышна сразу.
Аноним 02/03/20 Пнд 13:40:59 #452 №944718 
>>944717
Нихуя, можно включить "аудиофильский" джаз который хорошо будет звучать всюду. А на метале все сразу станет ясно
Аноним 02/03/20 Пнд 13:51:50 #453 №944720 
>>944718
Нелинейные искажения как раз на аудиофильском джазе будет проще услышать. Это линейные лучше на загруженнлй музыке детектятся.
Аноним 02/03/20 Пнд 15:08:01 #454 №944725 
cxk-kad4blm-aje9b8uggose0[1].jpeg
>>944720
лучше всего гаммы синусами слушать, там и линейные, и нелинейные искажения будут во всей красе
Аноним 02/03/20 Пнд 16:02:26 #455 №944728 
https://www.youtube.com/watch?v=pApgky5pgUg
Аноним 02/03/20 Пнд 17:42:09 #456 №944748 
https://youtu.be/q_fnCTJJP5s
Аноним 02/03/20 Пнд 18:21:30 #457 №944752 
>>944748
Интересно что японцы не делают своих нормальных колонок, да и из компонентов у них есть лухман и акьюфейз
Аноним 02/03/20 Пнд 20:48:21 #458 №944760 
Luxman L-570Zs R vs L опт ТП.png
Luxman L-507 открытый и закрытый вход.png
BHKVkO-A[1].jpeg
1396502-luxman-l570-class-a-integrated-amplifier[1].jpg
>>944752
>лухман и акьюфейз
Лухман - хуйэндная хуитка. L-570, диноазвр в А-классе, даёт искажения на уровне Брига, L-507uXII крайне уязвим к наводкам и тоже ничего из себя не представляет. Цены на эту дрянь сами гуглите.
Аноним 02/03/20 Пнд 20:58:11 #459 №944763 
Luxman L-570Zs R 10 V direct 180.png
l-570-1-luxman[1].jpg
Да, вон те графики - это при 2 В на выходе, нагрузка - 8.9 Ом. Вот этот - 10 В для 570.
Кишочки. Где-то у меня лежат фото этого добра в raw, и когда-нибудь я их раскопаю и обработаю.

Аккуфейз специально увеличивает шумы в своих младших моделях через неверную разводку земли входа.

Реально хорошие японские усилители, без претензии на полноту списка - часть старых прошных Ямах, Yamaha AX-2000 и аналоги в сорт оф классе супер-А, поздние супер-А JVC (и они даже недороги), Pioneer M-90 (он ещё и практически вечный, только реле почистить порой требуется).
Аноним 02/03/20 Пнд 21:21:30 #460 №944777 
NS1000-horizontal-0-10-20-30-40-45-c[1].gif
SX-P1 dispersion, distortion.jpg
SS-G7 АЧХ, внеосевые, гармоники.png
>>944752
>японцы не делают своих нормальных колонок
Прямо сейчас у них есть коаксиальные сотовые Техниксы, которые явно лучше Кефов.
>>944682
>винтажные колонки с хорошей дисперсией - это что-то из разряда фантастики
Широкая постоянная направленность:
Трёх/четырёхполоски Ямахи. Трёхполоски Coral с металлокуполом на СЧ. Sony SS-G7 и её соседки по модельному ряду. SX-P1. Сотовые Техниксы. Европейские трёхполоски типа 10" НЧ+2или3" купол СЧ+1или0.75" ВЧ.
Заданная постоянная направленность: BEAG HEC-90/HEC-45. Кажется, это первые АС с кардиоидной направленностью от 20/40 Гц до 16 кГц за 45 лет до Dutch&Dutch/Kii.
Постоянная направленность или постепенно растущая направленность: "классическая двухполоска" 15"+рупор. JBL 4430, например, но примеры прослеживаются, наверное, с пятидесятых.
Аноним 02/03/20 Пнд 21:48:47 #461 №944784 
2 source 40 cm 1.9 kHz.png
AscendAcousticsCMT-340SECenterHomeTheaterSpeakerHorizontalC[...].png
Dynaudio contour 3.4 1 м ось НЧ верхнего.png
image.png
>>944627
>здесь всенаправленность без кавычек. Квазиидеальные "пульсирующие точки"
Только по горизонтали. Вертикально точки разнесены со всеми проблемами MTM, пикрелейтид1 - моя симуляция, пик2 - карта дисперсии подобного говна.
>>944535
Гугли ommnipolar speakers и выбирай по бюджету.
>>944546
>Чисто технически в реализации этой функции никаких проблем нету.
Либо хитровыебанный корпус с потерей КПД, либо дополнительный НЧ-динамик с усилителем и ЦОС, производитель удавится, среднему потребителю и так норм бахает.
>>944538
>5.1 или 5.0 акустика? бюджет 5000 рублей
А минет она должна делать?
>>944517
Атомщик? Любишь приглушенную середину? На пик 3 замер Dynaudio Contour 3.4, это примерно твои Конфиденс, но раздутые до напольников.
>>944512
Город какой? Какая АС? Над - посредственность с кривой разводкой питания, игнорируй.
>>944373
>Есть 3 уся
Двачую оратора >>944293. Алсо, Наим - типичный пример конторы, которая попала в струю эдак в восьмидесятых и с тех пор штампует усилитель с минимальными изменениями. Не то что он плохой, но и чего-то эдакого в нём нет. Пик4.
А вот акустика с BMR у них интересная.
Аноним 02/03/20 Пнд 22:20:20 #462 №944793 
>>944784
>Город какой? Какая АС? Над - посредственность с кривой разводкой питания, игнорируй.
СПб, Дины Фокусы 160
Аноним 02/03/20 Пнд 22:21:36 #463 №944794 
>>944760
Я тут слышал Лухман, не помню что за модель, но играл хорошо, мне понравилось
Аноним 02/03/20 Пнд 22:25:24 #464 №944795 
>>944777
>явно лучше Кефов
Лучше кефов все что угодно будет, обычная звенелка типа монитор аудио или немецкого говна
Аноним 02/03/20 Пнд 23:06:08 #465 №944807 
>>944793
>Дины Фокусы 160
Ищи NAD S300, чтоб раз и навсегда.
Или go full retard - всякие Pass Labs и прочие ASR Emitter.
20к не хватит. И не мечтай.

>>944784
>Вертикально точки разнесены со всеми проблемами MTM
BEAGовод-АС-109, пощади.
https://www.stereophile.com/content/mbl-radialstrahler-101e-mkii-loudspeaker-measurements
https://www.stereophile.com/content/mbl-111-loudspeaker-measurements
А лучше сходи послушай разок.
Аноним 02/03/20 Пнд 23:16:20 #466 №944818 
image.png
>>944807
Ты же только что сам себя обоссал. Лол.
Аноним 02/03/20 Пнд 23:17:09 #467 №944819 
>>944794
Кому-то и Битсы нравятся. Ну ты понял.
Аноним 02/03/20 Пнд 23:18:14 #468 №944820 
>>944795
Не, Кефы - это годнота.
Аноним 02/03/20 Пнд 23:19:53 #469 №944821 
>>944819
Этот кто-то я
Аноним 02/03/20 Пнд 23:23:44 #470 №944823 
>>944820
Классика развода людей желающих купить акустику. Видят блестящие динамики, им ее включают, они в восторге что тарелки звучат как настоящие. Потом понимают что такое говно только и может что звенеть
Аноним 02/03/20 Пнд 23:24:16 #471 №944824 
image.png
>>944807
>go full retard
>Pass Labs
Точно сказано. Такое говно только полный дебил купит, лол.
Аноним 02/03/20 Пнд 23:26:11 #472 №944828 
>>944823
Диванный, плиз.
Аноним 02/03/20 Пнд 23:29:19 #473 №944829 
>>944828
Сам ты диванный, на своем опыте все проходилось
Аноним 02/03/20 Пнд 23:31:42 #474 №944830 
>>944821
Охуенно же играют - https://www.youtube.com/watch?v=pLYlv_KN-q8
Аноним 02/03/20 Пнд 23:31:46 #475 №944831 
image.png
>>944824
ASR Emitter не сильно лучше)
Аноним 02/03/20 Пнд 23:32:34 #476 №944833 
>>944829
>>944828
Аноним 02/03/20 Пнд 23:34:52 #477 №944837 
>>944833
КЕФ говно короче, а ты видимо дрочишь на картиночки.
Аноним 02/03/20 Пнд 23:35:19 #478 №944839 
>>944837
Не, Кефы - это годнота.
Аноним 02/03/20 Пнд 23:36:58 #479 №944841 
>>944839
Двачую.
Аноним 02/03/20 Пнд 23:37:26 #480 №944842 
>>944839
ГОВНО

I had just listened to the Harbeth M30 speakers so I thought I swap the two and listen to the same tracks. Well, this was a let down. There was no bass to speak of. Turning up the volume resulted in distortion as I could visibly see the little woofer trying to keep up. Definitely not a good choice for a large space. A subwoofer with proper EQ is well advised. Overall, I could not get excited over the sound I was getting.
Аноним 02/03/20 Пнд 23:41:42 #481 №944844 
>>944842
Харбеты - говно, да.
Аноним 02/03/20 Пнд 23:43:44 #482 №944845 
>>944844
https://www.audiosciencereview.com/forum/index.php?threads/kef-ls50-bookshelf-speaker-review.11144/

Аноним 02/03/20 Пнд 23:45:03 #483 №944846 
>>944845
Так ведь LS50 тоже говно, лол. Хотя если кроссовер нормальный заколхозить, то будет топ.
Аноним 02/03/20 Пнд 23:49:24 #484 №944849 
>>944846
Так говно КЕФы или нет?
Аноним 02/03/20 Пнд 23:51:54 #485 №944850 
>>944849
Не, Кефы - это годнота.
Аноним 02/03/20 Пнд 23:52:47 #486 №944851 
>>944844
Харбеты однозначно не говно
Аноним 02/03/20 Пнд 23:53:22 #487 №944853 
>>944851
Харбеты однозначно говно
Аноним 02/03/20 Пнд 23:53:44 #488 №944854 
>>944850
LS50 это Кефы или не Кефы?
Аноним 02/03/20 Пнд 23:54:40 #489 №944856 
>>944854
Ты дурак или дебил?
Аноним 02/03/20 Пнд 23:55:28 #490 №944857 
анти-эдип.jpg
497MBLFIG5[1].jpg
497MBLFIG4[1].jpg
412MBLfig4[1].jpg
>>944807
>NAD S300
Усилитель к Динаудио в цену этих Динаудио - это шизофрения. Советовать через строку усилитель вдвое-втрое дороже колонок - это иллюстрация к Делёзу.
>пощади
Nope. Я указал на проблему MTM, ты принёс классические трёхполоски без нелепых попыток в д'Апполито. И вообще, подавать пикрелейтид 2,3 как хороший звук - сомнительная затея, сколько бы он всенаправленным не был.
111 получше, но это потому, что вертикаль они ограничили +-10 градусами.
Аноним 02/03/20 Пнд 23:56:22 #491 №944858 
>>944856
Как LS50 тоже говно если Кефы - это годнота7
Аноним 02/03/20 Пнд 23:56:57 #492 №944860 
>>944858
Ты на вопрос ответь сначала.
Аноним 02/03/20 Пнд 23:58:29 #493 №944862 
>>944860
Я первый спросил
Аноним 03/03/20 Втр 00:01:28 #494 №944865 
>>944862
Слив засчитан.
Аноним 03/03/20 Втр 00:02:46 #495 №944866 
>>944865
Слив это колонки КЕФ
Аноним 03/03/20 Втр 00:03:22 #496 №944868 
>>944866
Не, Кефы - это годнота.
Аноним 03/03/20 Втр 00:04:29 #497 №944869 
>>944868
Как LS50 тоже говно если Кефы - это годнота7
Аноним 03/03/20 Втр 00:05:05 #498 №944870 
>>944869
Ты на вопрос ответь сначала.
Аноним 03/03/20 Втр 00:05:42 #499 №944871 
IMGP1209.jpg
IMGP1210.jpg
IMGP1211.jpg
3ГД-31 2 мкФ.png
>>944795
>Лучше кефов все что угодно будет
Если у LS-50 есть некоторый недостаток на разделе, в районе 2.5к - это не значит, что обоссанцы из МА автоматом делают акустику лучше. Потому что у не-коаксиалов за счёт вертикального разнесения излучателей тот же недостаток верхней середины будет проявляться ещё сильнее.
>>944830
Слышу бас, а где всё остальное?
>>944858>>944860>>944862>>944865>>944866>>944868
Вы, блядь, ёбнутые?

We do what we can because we can.
Аноним 03/03/20 Втр 00:05:46 #500 №944872 
>>944870
Слив засчитан.
Аноним 03/03/20 Втр 00:06:43 #501 №944874 
>>944872
Слив засчитан.
Аноним 03/03/20 Втр 00:10:45 #502 №944877 
3ГД-31 обычн заклин.png
>>944871
Алсо, исправная 3ГД-31 (с доработанным подвесом) измеряется как жёлтый график, а типичная - как зелёный. Потому что они все, мать их, подклинены. К - Культура производства. Или у них от времени слегка диффузор ведёт, и от отсутствия центрошайбы он упирается в керн или фланец.
Аноним 03/03/20 Втр 00:11:55 #503 №944878 
KEF LS50 Bookshelf Speaker CEA-2034 spinorama Audio Measure[...].png
>>944871
Это что за пик графике на примерно 3-4кгц, резонанс?
Аноним 03/03/20 Втр 00:19:14 #504 №944884 
3c6366729582868fa56fc354e3b6b635[1].gif
781e3aba28027419dd29cfde3b5308de[1].jpg
614hillplasma.inside[1].jpg
Hill Plasmatronics front.jpg
Алсо, идеальная акустическая точка - это не немецкий карбоново-сферический аккордеон, а ионофон с гелиевой средой. Им микрофоны калибровать можно.
http://www.analogdesign.com/plasma-loudspeaker-technology.html
Аноним 03/03/20 Втр 00:40:16 #505 №944894 
LS50-woofer-0-30-60.png
LS50-tweeter-0-30-60.png
LS-50 crossover.jpg
>>944878
Кстати, я ошибся, раздельная яма у кефов ниже, на 1-2 кГц.
>что за пик графике на примерно 3-4кгц, резонанс?
Скорее на 4-5. Нет, там сложнее. На 4-5 кГц:
1)НЧ/СЧ уже вышел из поршневого режима, у него осевая концентрация излучения и, следовательно, подскок на осевой АЧХ.
2)Пищ нагружен на рупор неидеальной формы, который вплоть до 5 кГц даёт избыточный подъём, который не скомпенсирован кроссовером.
Эти два явления накладываются друг на друга, порождая горб на осевых АЧХ; где-то с 20-30 градусов он перестаёт быть заметен.
Правильный кросс практически убивает явление.

Ещё один фактор: вплоть до замера Генелеков клиппеловсккий сканер давал периодические горбы на ВЧ - это у него защита микрофона отражала. Так что из предыдущих замеров Амира мысленно эти горбы вычитаем.
Аноним 03/03/20 Втр 00:50:49 #506 №944895 
78D09406-786B-4E55-A3F1-A316DD7512D6[1].jpeg
ScreenShot2020-02-23at3.36.02PM[1].png
Замер с фиксом ВЧ-горбов и без.
Аноним 03/03/20 Втр 01:20:38 #507 №944896 
>>944857
>указал на проблему MTM
Не сразу даже понял, что ты прицепился к конкретной модели. Я слушал не самые дорогие, не мтм, даже не 101.
>Усилитель к Динаудио в цену этих Динаудио
К сожалению, это чуть ли не самый дешевый серьезный усилитель. Ниже его массмаркет - ямахи-маранцы-онкио т.п., ну и и "обычные" над. Из которых 372 достаточно мощный и со скрипом влезает в 20к. Я хуй знает, что у тебя к ним за личная неприязнь, по замерам всегда порядок. Какой-то (320?) даже амирка мерил, остался доволен.
Аноним 03/03/20 Втр 01:22:25 #508 №944897 
>>944830
>играют
Как из под подушки, причем из соседней комнаты. К - комфорт.
Аноним 03/03/20 Втр 01:23:08 #509 №944898 
>>944897
*из-под
Аноним 03/03/20 Втр 01:27:32 #510 №944899 
>>944884
>ионофон
Озончика нанюхаться и тихо отъехать? Ну такое.
Аноним 03/03/20 Втр 01:31:29 #511 №944901 
>>944896
Любой приличный на вид усилитель из ближайшего магазина электроники будет не хуже.
Аноним 03/03/20 Втр 01:36:02 #512 №944903 
Перекат >>944902 (OP)
Аноним 03/03/20 Втр 02:13:27 #513 №944906 
>>944901
Очередной вскукарек с дивана
Аноним 03/03/20 Втр 02:15:55 #514 №944908 
misure-m90[1].jpg
IMGP12083000iview.jpg
m-90-1c-pioneer[1].jpg
s300-1-nad[1].jpg
>>944896
>Я хуй знает, что у тебя к ним за личная неприязнь, по замерам всегда порядок
На НЧ у него сильно растут искажения, что указывает на качество питания. И хуй бы с ним, но Нады подают как УМ, которые даже самой сложной нагрузке будет трубу шатать.
Выше помянутый Pioneer M-90 вдвое мощнее, вдвое дешевле, у него вдове больше выходников. Ему реально пофиг на нагрузку, искажения у него ниже на порядок, а в части режимов - и практически на два. Конструктив грамотнее. В частности, с фильтрующих ёмкостей питание идёт сразу на выхоодной повторитель витой парой, а не по плате, как у NAD.
>>944899
Он работает в среде гелия, озон не образуется.
Аноним 03/03/20 Втр 02:16:34 #515 №944909 
Hill Plasmatronics back.jpg
Да, это баллон с гелием для плазменной горелки.
Аноним 03/03/20 Втр 02:22:27 #516 №944910 
tabu-century-2-the-gryphon[1].jpg
Алсо, S300 интересен тем, что компоновочно несколько адекватнее среднего Нада, потому что лицензирован у Грифонов. Несколько удешевлённый Gryphon Audio Tabu Century.
Аноним 03/03/20 Втр 02:23:44 #517 №944912 
>>944906
>пук
Аноним 03/03/20 Втр 09:33:03 #518 №944953 
>>944910
Вот я и говорю - начало "не массмаркета" где-то здесь.
Аноним 03/03/20 Втр 14:58:52 #519 №945041 
>>944953
Будто что-то хорошее
Аноним 03/03/20 Втр 18:40:45 #520 №945074 
>>944953
У вполне массмаркетных Ямах с самых начальных моделей нет проблем с компоновкой и искажения порядка 0.003-0.005, в том числе на НЧ. Производятся с небольшими изменениями с конца 80х, оптимальны к приобретению интегральники 90х - они недороги, и ручки ещё люминевые. Вот на ASR 701 разбирают:
https://www.audiosciencereview.com/forum/index.php?threads/yamaha-a-s701-tear-down-thoughts-about-the-internals-few-measurements.9459/
Аноним 03/03/20 Втр 19:09:08 #521 №945094 
>>945074
>банки по 12к мкФ на канал
Запахло хаендом. Сколько там на канал, Ватт 30 есть?
Аноним 03/03/20 Втр 21:36:36 #522 №945129 
>>944909
Хтоническая страхосрань.
Сколько это стоит ?
Аноним 03/03/20 Втр 22:25:30 #523 №945138 
>>945129
8 килобаксов в начале 80х, насколько помню.
Аноним 04/03/20 Срд 00:15:50 #524 №945163 
IMGP1215.jpg
>>945094
Вполне нормально для стоваттника. Там ещё 470 мкФ прямо на плате УМ, которые полезнее будут, чем 50000 "где-то там". Я предпочёл бы несколько больше, но замеры как всегда показывают, что грамотная разводка и компоновка важнее заваливания микрофарадным мясом.
comments powered by Disqus